Fórum témák
» Több friss téma |
Valami gond lehet ott, mert amit nemrég összeraktam, az is működött hibátlanul. Nem volt időm még összerakni és leméricskélni, de ha nem boldogultál, akkor szólj és valamikor megoldom.
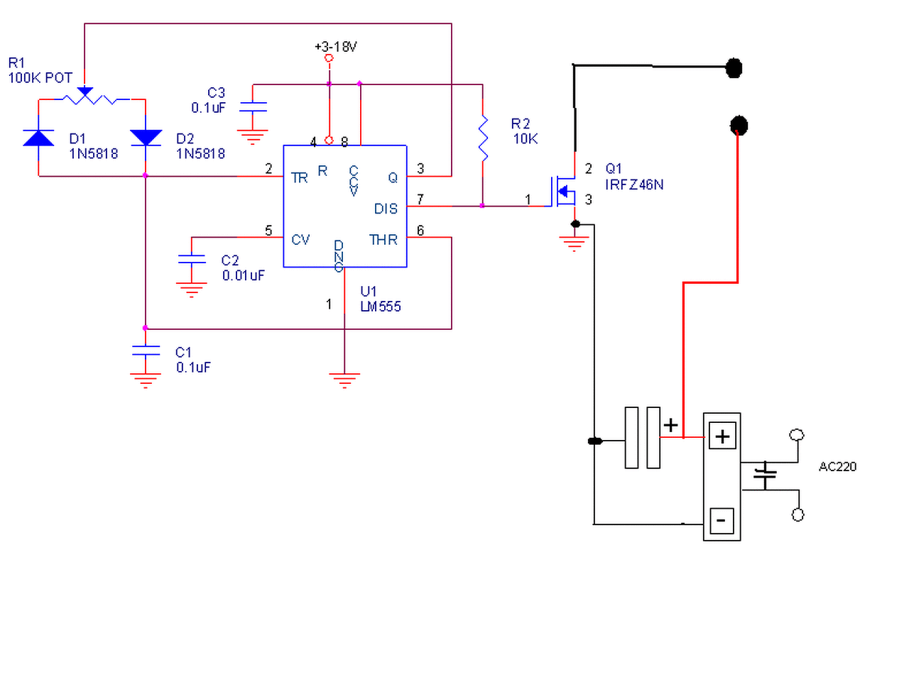
Az 1K-s poti melletti 100nF-os kondit le kell kötni a GND-re, mert lemaradt a tervről véletlen.
Oké esetleg nem volna egy kapcsolási rajz
Visszább keresel, megtalálod. Most nem tudom már előszedni, de ha nem találod meg, akkor előkeresem este.
Köszi megtaláltam.
A hozzászólás módosítva: Nov 21, 2014
Sziasztok, 180V 3,2A DC motor fokozatmentes vezérlésére kellene valami megoldás.
Többen ajánlották 555 ic-t astabil-al vezéreljek IRF840 FET-et. Azt úgy is megtehetném hogy 220-at egyenirányítom és azt kapcsolja a FET a motorra, persze úgy megoldva hogy 180V-nál ne legyen több?
Ezt így azért nem ajánlom, mert a csúcsfeszültség mindenhogyan 320 volt körül lenne és nem biztos, hogy a 180 V DC-re készült motor szigetelése hosszabb távon kibírja.
A pwm miatt hiába lenne az átlagfesz 50-180 volt között, amit beállítasz. Különben megoldható lenne. Természetesen a saját "felelősségedre" megcsinálhatod, viszont az érintésvédelem hol lenne? Arra is gondolj.
Szia!
A PWM mellet szóba jöhet még a vezérlet áramirányító (diódákból és tirisztorokból felépített egyenirányító), illetve a triak + diódás híd, ha csak egyirányú hajtás kell fékezés nélkül. A korrekt megoldás fordulatszám szabályozás alárendelt áramszabályzóval. Arról nem írtál, hogy ez soros motor, külső-gerjesztésű, vagy állandó mágnesű. A motorok általában elviselik a névlegesnél nagyobb pillanatértékű feszültséget, ha van kompenzáló tekercsük, vagy beépítünk simító fojtótekercset. A kényes részen, a kommutátoron így a gép belső feszültsége van csak, ami nagyjából megegyezik a tápláló feszültség középértékével. A motorok táplálását nem szokás a hálózatról leválasztani, különösen nem a nagyobbakat. A motor házát le kell földelni, és így az érintés védelem I. osztályának megfelelően működtethető.
Megoldhatod nyugodtan, de az érintésvédelemre fokozottan ügyelni!
A mellékelt kapcsolást összedobtam lengőbe csak IRFP840-el, és ugye az egyenirányított 220, a fet teljesen zárlatos lett a bekapcsolásnál, pedig a kapcsolás működik.
Valahogy meg kellene oldanom óriás trafók nélkül, mert az eredeti megoldás is valami ilyesmi volt, ez egyébként egy un. (FLABeLOS) gép utánzat aminek nincs meg a vezérlő része csak a mechanika és a motor. Trafóról szépen megy csak kellenének fokozatok. A hozzászólás módosítva: Nov 22, 2014
Motorra kell antiparalel dióda és biztosítani kell, hogy alacsony fesszel induljon.
A kísérletezéshez köss sorba a betáppal egy vasalót.... A hozzászólás módosítva: Nov 22, 2014
A +- között lévő dióda volt eredetileg a táp panelján többé kevésbé azt használtam, azon van egyenirányító kondi és a fet is. Az nem lehetett gond h az 555 negatív tápja a főtáp negatívjával együtt volt?
Ha nem lenne összekötve, nem is működhetne...
Elindult a motor, vagy hirtelen halál volt?
Nem kötöttem rá a motort, csak mértem. Elégett a bizti, utána viszont amig a kondiban volt 300V körül tudtam szabályozni a kimenetet, utána tettem másik biztit akkor leverte már a kismegszakítót és a fetnek is annyi lett.
Nade hova folyt a sok amper a motor nélkül?!
Ma sikerült készítenem egy új nyákot. Sajna idő híján vagyok. Ezzel tökéletesen működik. Valamit csúnyán benéztem az elsőn, de még mindig nem találtam meg hogy mit. Köszönöm a segítséget
Így kötöttem be, a fet a képen nem az 840 volt benne.
A hozzászólás módosítva: Nov 22, 2014
Hello! Ez biztos nem így volt, mert ettől még nem ment volna tönkre semmi. Így az áramkörnek semmiköze a hálózathoz, mindössze a GND van összekötve vele. De kérdés mit mértél, és mivel, ha nem is volt terhelés a Fet-en..
Akkor talán rosszul mértem a fetet mert bontott volt és már eleve is rossz lehetett. Bár ha zárlatos észre veszem és a szakadást is akkor valami csak nem volt jól. Az a baj 840-em nincs itthon de kisebbel és kisebb feszültséggel tudok próbálkozni hogy működik vagy sem.
Nem áramot mértél véletlenül a Motor kiment helyén? Vagy esetleg a tápegységed volt földelt, ami táplálta az 555-öt?
Mert így maximum a pufferkondi tudja tönkretenni az egyenirányítót. Aztán mehetnek a biztik kifelé szép sorba. De ha a kimeneten nem volt semmi, akkor a Fet, abba nem pusztulhatott bele.
Az 555 tápja biztosan nem volt földelt. Az egyenirányító működik. Most megpróbálom egy 540-el kis feszültséggel.
Legalább egy izzót tegyél a motor helyére. Mert különben nincs mit méregetni-próbálni.
Szia, összeraktam másik fettel kis feszültséggel kipróbáltam teljesen jól megy viszont a motoron hallani egy visító hangot gondolom ez az a freki ami az IC-ből jön, minél közelebb vagyok a 0-hoz annál hangosabb.
Természetesen ez a PWM frekvenciája. De hogy mekkora a megfelelő, az motor válogatja. A Fet-nek meg az a legjobb, ha minél alacsonyabb. Hiszen úgy a legkevesebb az átkapcsolás egy időegység alatt. Próba cseresznye..
Hello ! Ismét egy segítség kérés . Elkészítettem egy PWM vezérlőt TL494-vel . Beállított kollégám egy fordulatot , lekapcsol . Azután bekapcsoláskor a moci túlpörög, majd vissza áll a beállított fordulatra. Ezzel a túlpörgéssel nem vagyok kibékülve. 12V-ról üzemel a szerkezet. Tud rá valaki megoldást ?
Hello! Használhatod pld. a DT lábat (mint a PC tápban is teszik.) Egy kondival felhúzod a referenciára, egy ellenállással meg a GND-re. Az RC időállandót meg úgy választod meg, ahogy indítani szeretnéd.
Sziasztok. 220v-os DC motort melynek külön kivezetett gerjesztő tekercse van, és 4000-es fordulata van, lehet valamilyen megoldással PWM-el 6000-es fordulatra birni?
Pwm-mel lefelé szoktak fordulatot változtatni - csökkenteni.
Ha tönkre akarod tenni,vegyél vissza a gerjesztésből.. vannak dc- motorok, amik ilyenkor nagyon felprögnek, aztán körtűz, stb... Tegyél rá 1,5-szeres áttételt, úgy meg tudod oldani.. A hozzászólás módosítva: Nov 27, 2014
|
Bejelentkezés
Hirdetés |












