Fórum témák
» Több friss téma |
Hello! Egy jelalakot elő lehet állítani, de kérdés mi volt előbb a tyúk, vagy a tojás? Tehát a kettőt elő kell állítani, vagy egyik adott és változik-e. Mert itt időzítésről, vagy is két idő arányáról van szó.
De ha előállítasz egy impulzust, aminek frekvenciája kétszeres mint szükséges és azt egy bistabillal felezed. Ha a bistabil pld. minden felfutó élre vált, akkor a középső impulzust a lefutó élre lehet indítani, vagy generálni. Vagy egy számlánc végére érve mindig billentesz egy bistabilt, a közepével meg kiadod az impulzust. Lehet így túl komplikáltnak tűnik, de ezt a feladatot még definiálni kell, hogy megoldható is legyen.
Arról van szó, hogy egy shift regiszter (UAA2020) "feltöltéséhez" az órajel érkeztekor már a kívánt szinten kell lennie az adott bithez tartozó jelnek. A fenti jelalakokat szimulátorban egy astabillal hajtott számláló kivezetéseinek logikai kapukkal való alakítással kaptam. De úgy kellene egy 555-ös egy 4040-es egy 7408-as meg egy 7404-es ic hozzá, ennél szeretnék egyszerűbbet.
Mondjuk nem értem, de ezt megteheted egy szem 4017-el is, ha a Q6-os a kimenet, a Q8-ról meg törlöd..
A hozzászólás módosítva: Nov 16, 2014
Köszönöm hogy ránéztél, de el nem tudom képzelni 4017-el,mert a DATA jel nem szűnhet meg míg a Clock fel/le fut...
Akkor nézd meg a Carry Out kimentet is az adatlapon.
Nekem nem kell reset és a 2-es kimenet lesz jó, de amúgy tökéletes
Lehet ha elmondanád mi a feladat, nem a probléma, egyszerűbb volna.
Az adat származik valahonnan, lehet onnét egyszerűen kinyerhető volna a beíró jel is, ha nem túl gyors a jel , akár az adat éléhez igazított monostabil kimenete is tud adni érvényes órajelet, nem fontos pont a közepén. Legtöbb órajeles dolog élvezérelt, ez is egyszerűsíthet. Az UAA2020 teljesen ismeretlen valami számomra.
proli007 javaslata megoldotta a kérdést (igaz nem 555 hanem 4017). A feladat egyébként egy mini PLC portbővítése. Egy kimenetén adja az aktuális bitnek megfelelő magas vagy alacsony jelet (DATA), mikor egyik bemenetén megjelenik a léptető jel, ez a Carry out. A Q2 meg pont jó lesz Clock-nak. És bocsánat UAA2022, de lehetne 74595 stb...
Értem, köszönöm! Mi van abban az esetben, ha mondjuk egy tekercset szeretnék meghajtani vele, mondjuk egy gyújtótranszformátort? Vagy inkább gond-e az, ha a tápegységem maximális áramfelvételére méretezem?
Pl. beteszek egy 100Ohm-ost, ezzel mondjuk 2A-ert tudna kapcsolgatni. De igazából csak 1A folyik, probléma az ilyen alul méretezés, négyszögjel esetén?
Úgy rémlik, gyújtó transzformátorhoz lassú. Ha nagyobb ellenállást teszel mint ami szükséges, a tranzisztor melegedni fog. A bázisáram erősítés szeresét szereti átengedni a kollektorán. így ha nincs elég bázisáram csökken a kollektoráram, tulajdonképpen nő a tranzisztor ellenállása. Ha nő az ellenállása, nő a rajta eső feszültség.Ennek kővetkeztében a terhelésre kevesebb jut, valamint az U növekedése miatt az U*I szorzó is nő, vagyis jobban melegszik.
Ha csökkented a bázis ellenállást, a tranzisztor egyre jobban nyit, egy bizonyos határig csökken a CE láb közötti feszültség. Ha ezt a pontot elérted, már csak feleslegesen veszteség a bázisáram növelése. Az ellenállás csökkentésének határt szab a bázisellenállás terhelhetősége, valamint a tranzisztornak is van egy Ib max értéke. Ha 2A val beállított bázisárammal 1A-t kapcsolsz, csak egy kis felesleges teljesítményveszteség lesz a bázisellenálláson. (egyébként ha nincs valami különleges ok a takarékosságra ezzel nem kell foglalkozni.pontosan úgy sem kiszámolható)
Sziasztok!
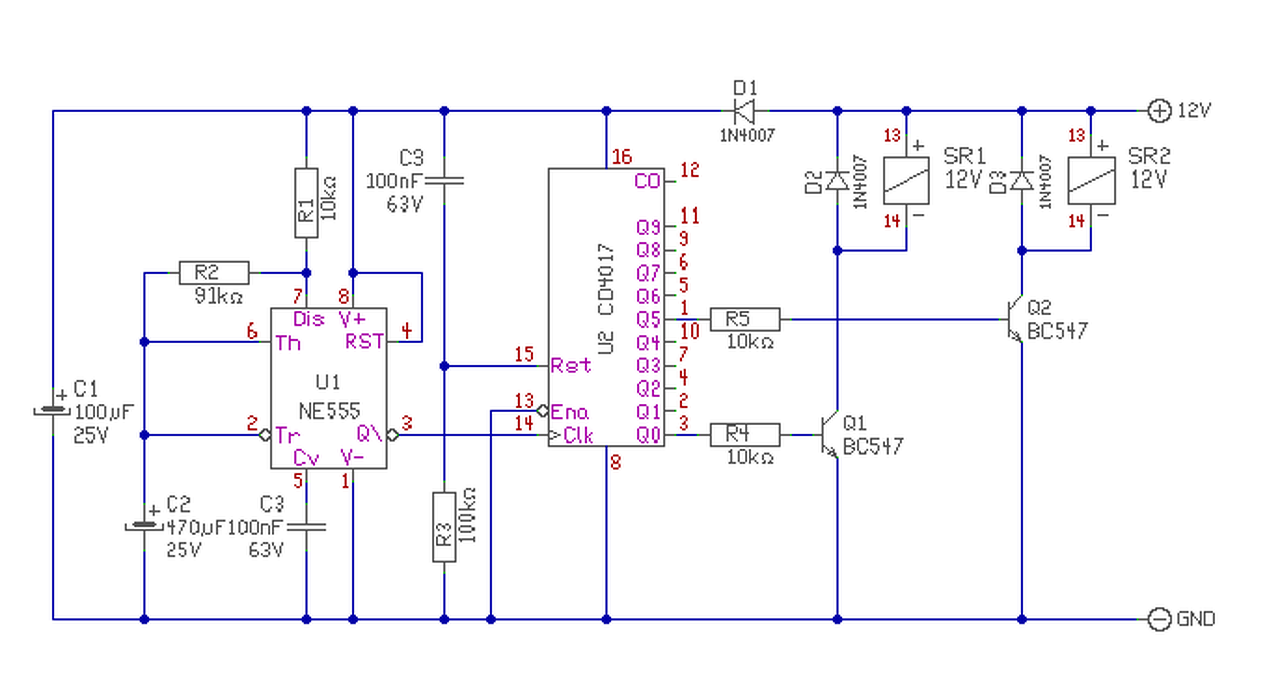
Segítségeteket kérném a következőhöz: Egy műhelyben kellene megoldani azt a feladatot, hogy van 2 db befúvó ventillátor és ezeket kellene ellenütemben felváltva működtetni 1 - 1 percig, majd pedig 5 perc szünet a kettő között. Kazán bekapcsol, ez indítja az elektronikát és az 1-es ventit. Megy egy percig, kikapcsol és 5 perc után indul a 2-es venti 1 percig. Utána kezdődik előlröl Hogy lehet ezt megoldani 555-el? Köszönöm
Hello! Ha nem vagy túl igényes az időzítéssel szemben, ki-be kapcsolás arányait nem szeretnéd szabadon állítgatni, akkor viszonylag egyszerűen megoldható.
A rajzból látható, hogy 1 bekapcsolási időzítést 4 szünetidő követ. Vagy is nem 1:5 lesz az arányuk, csak 1:4. A működés a tápfesz bekapcsolására indul. De az 1. venti működési ideje kicsit hosszabb lesz, lévén hogy a C2 kondinak ekkor nem 1/3 tápfeszről kel töltődnie, hanem nulláról. Aztán a többi ciklus már egyforma lesz..
Szia!
Köszönöm a segítségedet! Ha az időzítést akarom egy bizonyos tartományon belül változtatni, akkor R2 C2 és R3 C3-al variáljak? Köszi
Az időzítést az R2-C2-vel lehet változtatni. De a 4017 minden Q kimenetének magas szintje egyforma hosszú. (Az R3-C3 a 4017 Reset jelét adja. Ez állítja a számlálót Q0-ára, hogy bekapcsoláskor mindig az SR1 bekapcsolásával kezdődjön a "program".)
Ha külön szeretnéd állítani a két időt, természetesen arra is van mód, csak kicsit "komplikálni kell a kapcsolást. Avagy még egy IC kell hozzá, ami kapcsolgatja a beállító elemeket.
hi,
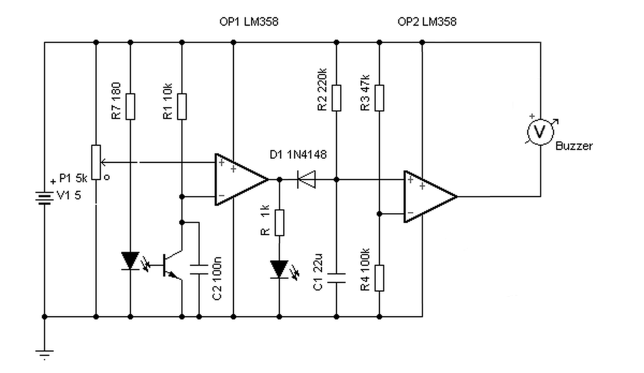
elakadtam. Szeretnék építeni egy infrakaput, ami jelez ha valami az infrakapuk közé kerül de a kimeneti buzzernek késni kellene kb 5 másodpercet és ha nincs semmi a kapuk között a buzzer hallgasson. Az infrakapu nem gond de az 5s késleltetés nem sikerül. Az idő számlálás kezdődjön akkor amikor az infrakapu közé ér valami de ha előbb kimegy a kapuk közül mint 5s akkor ne szóljon a buzzer, ha beragad valami a kapuk közé hosszabb ideig mint ~5s akkor az ~5s elteltével jelezzen a buzzer viszont ha az a valami kimegy a kapuk közül akkor a buzzer kussoljon. 555 ic-vel lehet ezt?
Hello! Azért nem sikerült, mert ezt Retriggerelhető monostabilnak csúfoljál. AZ 555 meg alapból nem az. Számtalan módon meg lehet oldani, de pld. itt láthatsz erre megoldást. A működés alapja egyébként az, hogy egy kondit töltesz egy ellenálláson keresztül. Amíg a kapuban nincs semmi, kisütött állapotban tartod a kondit (tarnyóval vagy diódával). Ha valami a kapuba kerül, megszűnik a kisütés, és el kezd töltődni a kondi. Ha elérte a küszöbfeszültséget, akkor jelez. Ha az R*C időállandót 5sec időre választod, akkor annyival később jön a jelzés.
A hozzászólás módosítva: Nov 21, 2014
megépítettem a linkelt képet de akkor van jel az 555-ös kimenetén amikor nincs bemenőjel, ha megjön a bemenet akkor elmegy a kimenet és a bemenet megszünésekor késleltetve jön vissza a kimenet.
szerintem pont fordítva működik mint kellene. Nekem ilyesmi kellene
Hello! Nincs itt semmi gond, csak a buzzert nem a kimenet és a GND közé kell kötni, hanem a kimenet és a plusz tápfeszültség közé..
Hello, jelenleg itt tartok de még mindig nem az igazi.
A buzzer az 555 ic kimenet és a plusz közt van de folyamatosan sipol és csak akkor hallgat el ha az infra vevő jelet kap az adótól. A síp akkor kellene amikor a vevő jelet kap az adótól. Szóval , az LM358 kimenetén folyamatos pozitív fesz van (tehát a led sem világít) és akkor vált nevatívra ha az infra vevő jelet kap az adótól és a led világít is. Namost ez az LM358 kimenet ugyebár alaphelyzetben pozitív és ezt kapcsoltam az 555 áramkör bementére, a BC 857 tranyóra. Amíg a pozitív jel megy a BC-nek, addig az 555 kimenetén a buzzer sípol.Ha negatívot kap a BC, akkor a buzzer elhallgat. Ha újra pozitív megy rá, 5s-el később sípol újra (a 10µF kondi miatt). Ez pont a fordítottja annak, amit el akarok érni de a buzzer a kimenet és a negatív között nem jó mert akkor a sípolás a jel megszünése után 5s-ig tartana nekem pedig a jel megjelenése után 5s-el kellene elkezdenie. Csak akkor működne jól az egész ha az LM358 alaphelyzetben negatívot adna ki és akkor váltana pozitívra ha az infra vevő jelet kapna az adótól. Lehetséges megfordítani az LM kimeneti jelét?
Hello! Mindent lehet, főleg ha meg is értem mit is szeretnél. Ugyan is ezt írtad először..
"Szeretnék építeni egy infrakaput, ami jelez ha valami az infrakapuk közé kerül de a kimeneti buzzernek késni kellene kb 5 másodpercet és ha nincs semmi a kapuk között a buzzer hallgasson." Viszont ez szerint most jól kellene működnie a dolognak. - Ha nincs semmi az infra kapu között, akkor a fény átmegy rajta. Vagy is az infra tranyója kisütve tartja a 100nF-os kondit. - Az LM358 "+" bemenete alacsony szinten van, így a kimenete is alacsony szinten áll. - Ha az 555 bemenete alacsony szinten van, a tranyó itt is kisütve tartja a 10µF-os kondit. - Mivel az 555 2-es lába alacsony szinten van, az 555 kimenete magas szinten áll. Így a csipogó nem szólhat. - Ha a kapuba kerül valami, a fény megszakad. A 100nF feltöltődik, az LM358 kimenete magas lesz. - Az 555 magas szintet kap. ha ez az állapot tartósan fennáll, akkor a 10µF 5 másodperc múlva feltöltődik, az 555 kimenete ekkor alacsony szintre vált. Vagy is megszólal a csipogó. Nem csak a leírásod, a "névtelen" ábra is ezt a működést mutatja. Ezért nem értem mi a gond. Nem lehet, hogy rosszul értelmezed az optokapunál, amit szeretnél? Vagy esetleg az téveszt meg, hogy az LM358-nál a Led akkor jelez, mikor nincs az optokapuban semmi? De az LM358 működését meg lehet fordítani, úgy hogy a "+" és "-" bemeneteket felcseréled.
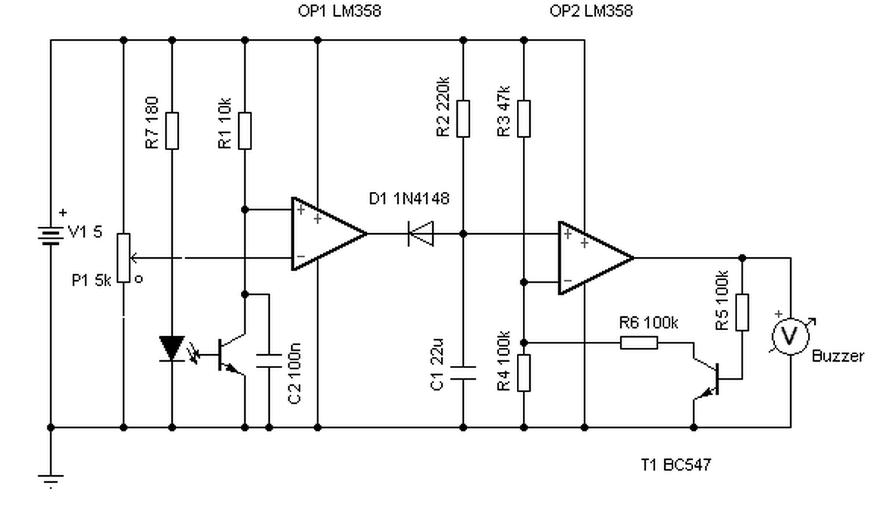
De ha már LM358 van ebben a kapcsolásban, akkor akár így is megoldhatod a dolgot..
Hi
igazad van èn mentem mellè akkor kell a sìpolàs ha jelet kap az infra vevő. megèpìtettem a rajzot amit küldtèl , ezzel màr akkor jelez a buzzer amikor a vevő jelet kap de az 5s kèsleltetès a vègèn van nekem pedig az elejère kellene. A jel beèrkezèse utàn 5s-el kèsöbb kell a sìp .
Hello! Írtam, hogy ehhez csak meg kell fordítani a két bemenetet. (Az 555 kapcsolásnál is, ha a "megépítettem" alatt arra gondoltál.
Egyszer már az 555-el megfordítottam az LM + - de nem működött ,mert fogyamatosan égett a led, aztán megpróbáltam most újra azzal amit küldtél és azzal sem csinált semmit mire leesett, hogy a potival hangolnom kell.
Szóval az alábbi módszer működik TÖKÉLETESEN. -az infra vevő jelet kap -a led azonnal világít (jelezve, hogy a rendszer érzékeli a tárgyat mert az visszaveri az infra jelet a vevőnek) -ha 7.5 másodpercnél tovább tükröződik vissza a jel a vevőbe akkor a buzzer is sípol(ha a jel rövidebb mint 7.5 akkor a buzzer csendes) -majd amikor a jel megszünik a led és a buzzer is leáll Köszönet
Na, igen! Illett volna mondani, hogy reflex infráról van szó. Hiszen ott az akkor van "vétel", mikor a tárgy előtte van. Egy kapunál, meg akkor "vétel", mikor nincs ott a tárgy. Így nem csoda ha "két malomban őrlünk"..
Gondolkodtam ennek a PIC-es verziójan, amikor a 7s leteltével egy hang mondja be hogy warning, warning, warning, ... amig meg nem szünik az infra
![]() de ez egy masik történet
Olcsó MP3 lejátszó gombját bárki nyomogathatja. arra meg olyan hangot veszel fel amilyet akarsz. Egyébként hangrögzítő IC-k sem hiszem hogy túl drágák.
Sziasztok!
PIC-es topikba próbáltam az alábbit kérdezni és javasolták hogy tegyem fel itt is... Mint kiderült a PWM modulban a frekvenciát nem lehet változtatni,mert az függ a pic timer-étől,ezért eléggé sípol a motor. Mondták,hogy mit hogy állítsak át az asm-ben,de akkor elmegy a pic időzítő része is,ami nekem fontos lenne,hogy nem menjen el. A kérdésem az lenne,hogy hogy lehetne a csatolt kapcsolást úgy illeszteni a pic PWM kimenetére,hogy az 555 frekije menjen rá a motorra és ne a picé. Esetleg valami optocsatolóval? |
Bejelentkezés
Hirdetés |





















