Fórum témák

» Több friss téma
Fórum » Fejhallgató erősítő
Lapozás: OK   74 / 164
(#) vicsys válasza jointsilver36 hozzászólására (») Nov 18, 2014 /
 
Bővebben: Link
Ott fel van sorolva.
(#) pucuka válasza jointsilver36 hozzászólására (») Nov 18, 2014 /
 
Nézd meg figyelmesebben a reloop által linkelt rajzot. Az alján a tápellátásnál van egy tölthető 9 V-os akkumlátor, még töltheted is a 12 V -os adapterrel, ha lemerült.
(#) kameleon2 válasza jointsilver36 hozzászólására (») Nov 18, 2014 /
 
MP3 és fülhallgató ? . Ez önsanyargatás..... Amúgy a legtöbb LM386-os kapcsolásban egy 10µF lóg a C helyén. Csak körül kell nézned a neten "LM386" keresőszóra rengeteg képtalálatot kapsz - ezzel a rajzzal.
(#) Szab02 hozzászólása Nov 22, 2014 /
 
Sziasztok!

Ez a kapcsolás +-15V működik csak?

Találtam itthon 2030-as ic-ket is, illetve a fiók mélyén lapul egy kb. 15V trafó. Jól számolom, hogy az egyenirányítva és pufferelve kb. 10V szimmetrikus táp lenne? Elég lenne hozzá?
32 ohmos fülessel szeretném használni.
(#) reloop válasza Szab02 hozzászólására (») Nov 22, 2014 / 1
 
Elég a 15Vac. Itt van hozzá egy bevált tápszimmetrizáló.
(#) Szab02 válasza reloop hozzászólására (») Nov 22, 2014 /
 
Köszönöm a rajzot.
Még egy kis bizonytalanság, már egyenirányított feszültség megy be(?), illetve a pufferkondikat simán a 100n-ok után kötöm párhuzamosan, vagy azokat is ráteszem a hídra és az megy be?
(#) reloop válasza Szab02 hozzászólására (») Nov 22, 2014 /
 
A rajz már a puffert is tartalmazza, csak a dióda híd kell elé.
Figyeld meg, a kimeneti RC tag (Boucherot cella) nem a jelföldre megy, hanem a tápokra!
Sztereó kivitel esetén csak egy tápfelezőre lesz szükség.
(#) Szab02 válasza reloop hozzászólására (») Nov 24, 2014 /
 
Őszintén szólva nem teljesen világos a dolog, látom a pufferkondikat,de valahogy nem tudom felrajzolni a kapcsolást. Tápfelezőre meg nem is gondoltam, hogy még az is kell.
Mivel idő hiányában úgyis csak valamikor januárban lesz leghamarabb időm megépíteni, ezért most nem teszek fel felesleges további kérdéseket.
(#) reloop válasza Szab02 hozzászólására (») Nov 24, 2014 /
 
Ha nem sikerül átlátni az elvet mire aktuális lesz, szívesen lerajzolom.
(#) szebee hozzászólása Nov 25, 2014 /
 
Sziasztok!

Meglenne valakinek ennek rajzanak a beültetési része pontos alkatrész értékekkel?

earmax.LAY
    
(#) elyelibator hozzászólása Nov 28, 2014 /
 
Sziasztok.
Összedobtam egy buffert a fejhallgatómhoz. Hangkártyáról menne csak. A lényeg az volt, hogy ne terhelje be a kártyát, és ha lehet erősítsen is egy kicsit. Hát ez jött össze. Elvileg működik, gyakorlatilag amint lesz egy kis időm, összedobom.
Valaki már csinált hasonlót Fetből, de úgy emlékszem az nem erősített. Érdekelne a véleményetek: lesz e gerjedés, torzítás stb. és ha igen, hogyan lehetne már előre is kiküszöbölni. Segítségeteket előre is köszönöm.
Jaa igen! A füles 32 ohmos.
A hozzászólás módosítva: Nov 28, 2014

Fejhbuff.JPG
    
(#) martin96 válasza elyelibator hozzászólására (») Nov 29, 2014 /
 
Szerintem építsd meg a Lovely cube kimenetét.
ezt
A műveleti erősítő kimenete helyett rákötöd simán a hangkártyára.
Ami vigyázni kell ezzel a kapcsolással, hogy Azonosak legyenek az alkatrészek. Tranzisztorokat érdemes párba válogatni.
Illetve BD139/140 helyett mehet bele MJE243 és 253.
(#) szebee hozzászólása Nov 29, 2014 /
 
Sziasztok!

Megint a segítségetek kellene. Megcsináltam ezt a fejhallgató erősítőt és az a gondom vele hogy iszonyatosan búg! Mi okozhatja? Szolni szól elég szépen, mondjuk lehetne erőteljesebb (hangosabb), és ahogy adom a hangerőt úgy növekszik a búgás is.

Előre is köszönöm!
(#) CIROKL válasza szebee hozzászólására (») Nov 29, 2014 /
 
Nyákot mutatsz , a rajz szerinti gondolom a terv ?
(#) szebee válasza CIROKL hozzászólására (») Nov 29, 2014 /
 
így van a rajz szerint van.
Az előcső 2-es 7-es lába felvan cserélve a terven de a panelon javítva van, majd ha megy rendesen akkor kijavítom és csinálok új panelt.

GI-30.JPG
    
(#) CIROKL válasza szebee hozzászólására (») Nov 29, 2014 /
 
Nagyon nincs rendben a nyák terv ez így sajnos nem jó .
Az enyémről nem tudok tervet mutatni mert csak papiron rajzoltam ceruzával de azért látni a szimmetrikus fel épitést , elrendezést
Bővebben: Link
Bővebben: Link
A hozzászólás módosítva: Nov 29, 2014
(#) szebee válasza CIROKL hozzászólására (») Nov 29, 2014 /
 
Mi az ami nem jó?
(#) szebee válasza szebee hozzászólására (») Nov 29, 2014 /
 
Aha, tehát a szimmetria hiánya miatt van benne búgás!
(#) CIROKL válasza szebee hozzászólására (») Nov 29, 2014 /
 
Nem pont a szimmetria a feltétel de egy kicsi tapasztalat kellene a nyák tervezéshez a GND helyes kialakiítás a vonalvezetések és annak hossza ami lényeges , a te általad tervezett nyák sajnos gyökeresen ellent mond minden feltételnek !

A zúgás okát nehéz lesz megszüntetni , szerintem nem is fogod tudni csak egy másik nyák tervezéssel ami minden feltételnek megfelelően van tervezve és kivitelezve .
A szimmetrikus tervezés talán előnyt jelent hisz könnyen megvalósítható és ami még lényeges lehet a csillagpontos GND kialakítása sokkal könnyebben megvalósítható .
A hozzászólás módosítva: Nov 29, 2014
(#) CIROKL hozzászólása Nov 29, 2014 /
 
Ezt a füles erősítőt pont most dobozolom és eszembe jutott hogy anno én is a rajz szerinti értékekkel dolgoztam igaz nálam csak a vége lett megépítve ,de az élesztés után a tápban lévő 470uf -os kondenzátorokat növelni kellett 1000uf -ra a teljes csend eléréséhez , egyéb más gond nem adódott .
Tökéletesen szól teljesen zajtalan a bemenetére vonal szint mehet egy az egyben , nem félelmetes hangerő de nincs gond vele , ha jó a hallása valakinek akkor bőven elegendő főleg hosszútávon hallgatható .
A hozzászólás módosítva: Nov 29, 2014
(#) szebee válasza CIROKL hozzászólására (») Nov 29, 2014 /
 
És mi az amire még figyelnem kell a GND hosszán kívül? Nem mehet át kondi alatt, csövek lábai mellett? Szerinted hogy kellene?
(#) szebee válasza CIROKL hozzászólására (») Nov 30, 2014 /
 
Ez hogy tetszik?

GI-30.lay6
    
(#) mark.budai hozzászólása Nov 30, 2014 /
 
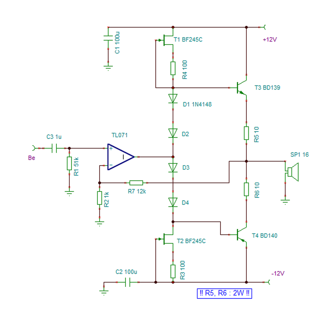
Sziasztok! Van egy fejhallgató erősítőm, de nem igazán tetszik a hangja, ezt a TL071-re fognám. Steril hang, éles magasak, nem igazán ütős mélyek jellemzik, mérve jobbat nehéz lenne csinálni, de én csövesekkel foglalkozom, amik mérve ehhez képest elszomorítóak, de a hangjuk nagyságrendekkel jobb.
Tudtok valami nem túl drága műveleti erősítőt ajánlani, amit betehetnék a 071 helyére?
A rajzot egyébként nagyon dicsérik, de nekem így nem tetszik.
(#) reloop válasza mark.budai hozzászólására (») Nov 30, 2014 /
 
Szia! OPA134-gyel próbálkoznék. A BD-k és a jFET-ek párba vannak válogatva?
(#) mark.budai válasza reloop hozzászólására (») Nov 30, 2014 /
 
Van egy ára, megpróbálok valahonnan próbára szerezni, hogy mennyire válik be. De köszönöm a tippet! Ha beválik, akkor végülis megfizethető.
Nincsenek párba válogatva, nem volt túl sok készleten, így csak belekerültek.
(#) reloop válasza mark.budai hozzászólására (») Nov 30, 2014 /
 
A 100 ohm-okat nézd meg, mennyire egyforma a rajtuk eső feszültség, és így mekkora áramot szolgáltatnak. Az ellenállás korrigálásával szimmetrikussá teheted.
Mezei műveleti erősítővel is jó eredményt lehetne elérni, kéne némi fázis siettetés egy diódákkal párhuzamos RC taggal. A méretezését nem tudom megmondani, de ha találok kész kapcsolást, azt belinkelem.
(#) pucuka válasza mark.budai hozzászólására (») Nov 30, 2014 /
 
Nem ártana a bemeneti 1u -t kicsit növelni. Hiába van ott az 51 k, a bemeneti impedancia azért ennél jóval kevesebb.
(#) reloop válasza mark.budai hozzászólására (») Nov 30, 2014 /
 
El ne felejtsem megemlíteni a bemeneti aluláteresztő fontosságát, és a kimeneti illesztő tagokat. A tranzisztoros-áramgenerátoros változat jó példa.
(#) pucuka válasza reloop hozzászólására (») Nov 30, 2014 /
 
Lám lám, a bemeneten 10 u van, az ellenállás kb. ugyanannyi, és van még némi magasvágás is. nem ártana kiszámolni az időállandókat, és abból a vágási határfrekvenciákat. Az NVCS magasvágása a meghatározóbb, a bemeneti az csak valamiféle védelem.
Jó a Jfet -es áramgenerátor is, egyszerűbb, de nem ártana a 100 ohmok jusztírozásával az áramokat egyformára állítani.
Bocs, inkább Márknak szólt.
A hozzászólás módosítva: Nov 30, 2014
(#) CIROKL válasza szebee hozzászólására (») Nov 30, 2014 /
 
Nem tudom megnézni 5 -öst használok !
Következő: »»   74 / 164
Bejelentkezés

Belépés

Hirdetés
XDT.hu
Az oldalon sütiket használunk a helyes működéshez. Bővebb információt az adatvédelmi szabályzatban olvashatsz. Megértettem