Fórum témák
» Több friss téma |
Bővebben: Link
Ott fel van sorolva.
Nézd meg figyelmesebben a reloop által linkelt rajzot. Az alján a tápellátásnál van egy tölthető 9 V-os akkumlátor, még töltheted is a 12 V -os adapterrel, ha lemerült.
Sziasztok!
Ez a kapcsolás +-15V működik csak? Találtam itthon 2030-as ic-ket is, illetve a fiók mélyén lapul egy kb. 15V trafó. Jól számolom, hogy az egyenirányítva és pufferelve kb. 10V szimmetrikus táp lenne? Elég lenne hozzá? 32 ohmos fülessel szeretném használni.
Elég a 15Vac. Itt van hozzá egy bevált tápszimmetrizáló.
Köszönöm a rajzot.
Még egy kis bizonytalanság, már egyenirányított feszültség megy be(?), illetve a pufferkondikat simán a 100n-ok után kötöm párhuzamosan, vagy azokat is ráteszem a hídra és az megy be?
A rajz már a puffert is tartalmazza, csak a dióda híd kell elé.
Figyeld meg, a kimeneti RC tag (Boucherot cella) nem a jelföldre megy, hanem a tápokra! Sztereó kivitel esetén csak egy tápfelezőre lesz szükség.
Őszintén szólva nem teljesen világos a dolog, látom a pufferkondikat,de valahogy nem tudom felrajzolni a kapcsolást. Tápfelezőre meg nem is gondoltam, hogy még az is kell.
Mivel idő hiányában úgyis csak valamikor januárban lesz leghamarabb időm megépíteni, ezért most nem teszek fel felesleges további kérdéseket.
Ha nem sikerül átlátni az elvet mire aktuális lesz, szívesen lerajzolom.
Sziasztok!
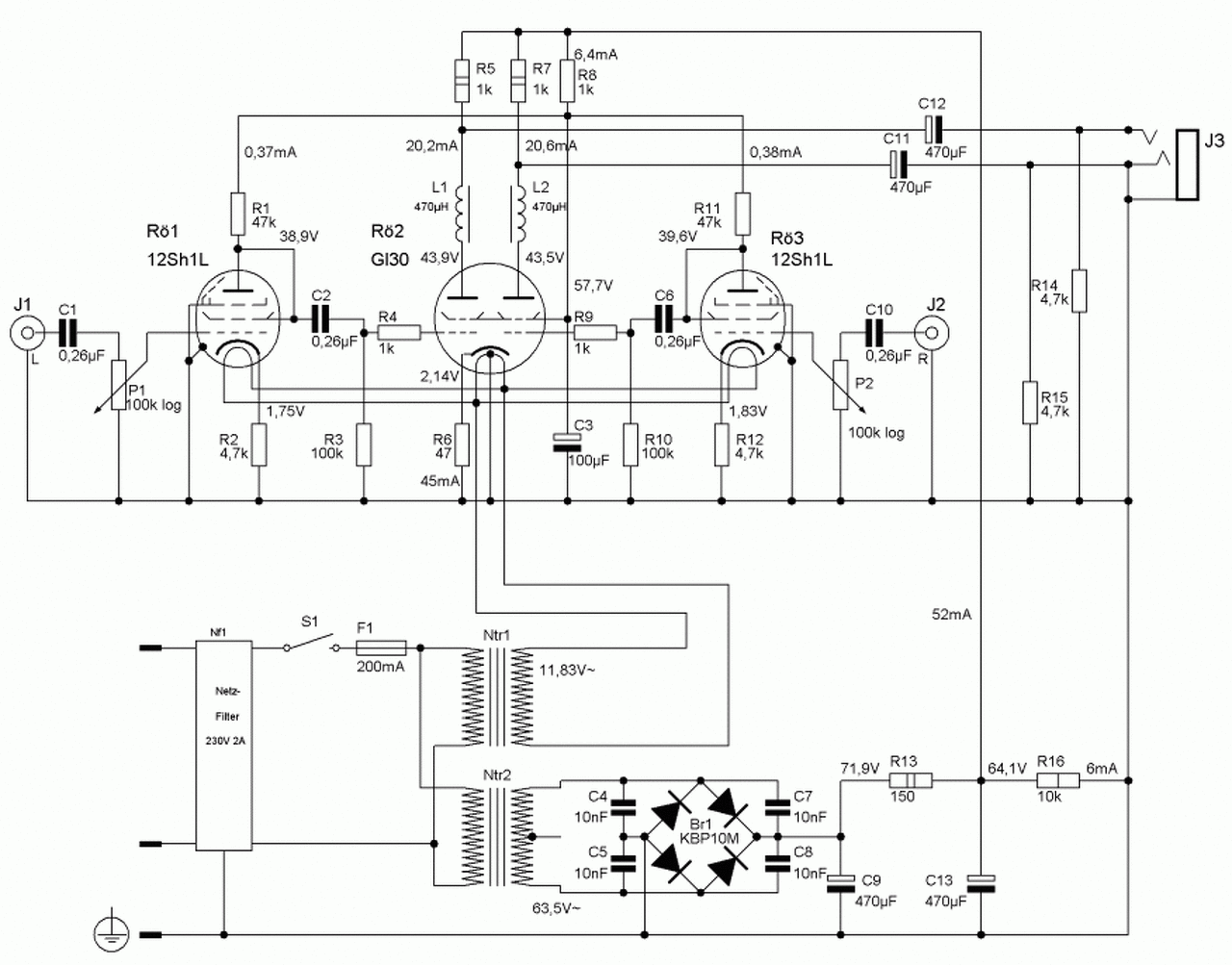
Meglenne valakinek ennek rajzanak a beültetési része pontos alkatrész értékekkel?
Sziasztok.
Összedobtam egy buffert a fejhallgatómhoz. Hangkártyáról menne csak. A lényeg az volt, hogy ne terhelje be a kártyát, és ha lehet erősítsen is egy kicsit. Hát ez jött össze. Elvileg működik, gyakorlatilag amint lesz egy kis időm, összedobom. Valaki már csinált hasonlót Fetből, de úgy emlékszem az nem erősített. Érdekelne a véleményetek: lesz e gerjedés, torzítás stb. és ha igen, hogyan lehetne már előre is kiküszöbölni. Segítségeteket előre is köszönöm. Jaa igen! A füles 32 ohmos. A hozzászólás módosítva: Nov 28, 2014
Sziasztok!
Megint a segítségetek kellene. Megcsináltam ezt a fejhallgató erősítőt és az a gondom vele hogy iszonyatosan búg! Mi okozhatja? Szolni szól elég szépen, mondjuk lehetne erőteljesebb (hangosabb), és ahogy adom a hangerőt úgy növekszik a búgás is. Előre is köszönöm!
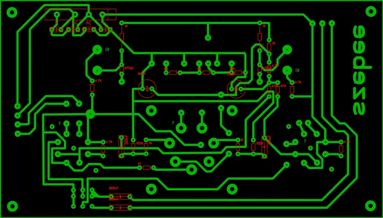
Nyákot mutatsz , a rajz szerinti gondolom a terv ?
így van a rajz szerint van.
Az előcső 2-es 7-es lába felvan cserélve a terven de a panelon javítva van, majd ha megy rendesen akkor kijavítom és csinálok új panelt.
Nagyon nincs rendben a nyák terv ez így sajnos nem jó .
Az enyémről nem tudok tervet mutatni mert csak papiron rajzoltam ceruzával de azért látni a szimmetrikus fel épitést , elrendezést Bővebben: Link Bővebben: Link A hozzászólás módosítva: Nov 29, 2014
Aha, tehát a szimmetria hiánya miatt van benne búgás!
Nem pont a szimmetria a feltétel de egy kicsi tapasztalat kellene a nyák tervezéshez a GND helyes kialakiítás a vonalvezetések és annak hossza ami lényeges , a te általad tervezett nyák sajnos gyökeresen ellent mond minden feltételnek !
A zúgás okát nehéz lesz megszüntetni , szerintem nem is fogod tudni csak egy másik nyák tervezéssel ami minden feltételnek megfelelően van tervezve és kivitelezve . A szimmetrikus tervezés talán előnyt jelent hisz könnyen megvalósítható és ami még lényeges lehet a csillagpontos GND kialakítása sokkal könnyebben megvalósítható . A hozzászólás módosítva: Nov 29, 2014
Ezt a füles erősítőt pont most dobozolom és eszembe jutott hogy anno én is a rajz szerinti értékekkel dolgoztam igaz nálam csak a vége lett megépítve ,de az élesztés után a tápban lévő 470uf -os kondenzátorokat növelni kellett 1000uf -ra a teljes csend eléréséhez , egyéb más gond nem adódott .
Tökéletesen szól teljesen zajtalan a bemenetére vonal szint mehet egy az egyben , nem félelmetes hangerő de nincs gond vele , ha jó a hallása valakinek akkor bőven elegendő főleg hosszútávon hallgatható . A hozzászólás módosítva: Nov 29, 2014
És mi az amire még figyelnem kell a GND hosszán kívül? Nem mehet át kondi alatt, csövek lábai mellett? Szerinted hogy kellene?
Sziasztok! Van egy fejhallgató erősítőm, de nem igazán tetszik a hangja, ezt a TL071-re fognám. Steril hang, éles magasak, nem igazán ütős mélyek jellemzik, mérve jobbat nehéz lenne csinálni, de én csövesekkel foglalkozom, amik mérve ehhez képest elszomorítóak, de a hangjuk nagyságrendekkel jobb.
Tudtok valami nem túl drága műveleti erősítőt ajánlani, amit betehetnék a 071 helyére? A rajzot egyébként nagyon dicsérik, de nekem így nem tetszik.
Szia! OPA134-gyel próbálkoznék. A BD-k és a jFET-ek párba vannak válogatva?
Van egy ára, megpróbálok valahonnan próbára szerezni, hogy mennyire válik be. De köszönöm a tippet! Ha beválik, akkor végülis megfizethető.
Nincsenek párba válogatva, nem volt túl sok készleten, így csak belekerültek.
A 100 ohm-okat nézd meg, mennyire egyforma a rajtuk eső feszültség, és így mekkora áramot szolgáltatnak. Az ellenállás korrigálásával szimmetrikussá teheted.
Mezei műveleti erősítővel is jó eredményt lehetne elérni, kéne némi fázis siettetés egy diódákkal párhuzamos RC taggal. A méretezését nem tudom megmondani, de ha találok kész kapcsolást, azt belinkelem.
Nem ártana a bemeneti 1u -t kicsit növelni. Hiába van ott az 51 k, a bemeneti impedancia azért ennél jóval kevesebb.
El ne felejtsem megemlíteni a bemeneti aluláteresztő fontosságát, és a kimeneti illesztő tagokat. A tranzisztoros-áramgenerátoros változat jó példa.
Lám lám, a bemeneten 10 u van, az ellenállás kb. ugyanannyi, és van még némi magasvágás is. nem ártana kiszámolni az időállandókat, és abból a vágási határfrekvenciákat. Az NVCS magasvágása a meghatározóbb, a bemeneti az csak valamiféle védelem.
Jó a Jfet -es áramgenerátor is, egyszerűbb, de nem ártana a 100 ohmok jusztírozásával az áramokat egyformára állítani. Bocs, inkább Márknak szólt. A hozzászólás módosítva: Nov 30, 2014
|
Bejelentkezés
Hirdetés |




. Ez önsanyargatás..... Amúgy a legtöbb










