Fórum témák
» Több friss téma |
Szerintem sem hibásodott meg, az értéke viszont valószínűleg más. Lehet, hogy olyan értékű mint az alatta lévő kondiké a 3. oszlopban, mert azok ugyanúgy néznek ki.
Osztom a véleményed. A forrasztásokon látszik, hogy pasztával, kemencében készült panelről van szó. Ebből következően automata ültette be, aminél egy érték egy gurigáról érkezik, tehát a kinézetük is egyforma.
Szia, Meghibásodással, nem jár színváltás, hacsak nem led-ről van szó, volt szín-nincs szín. Kivéve persze, ha felrobban, de itt nincsen erről szó. A két szín kapacitása más, de a gép is tévedhet, s összekeveredett a 2 érték. Mivel párhuzamosan vannak a kap növelése érdekében, /ha jól látom,/ nincsen nagy jelentősége.
Üdvözlet mindenkinek. remélem tudtok segíteni.
A következő valamiről tud e valaki érdemben hozzászólni...tipp, bármi. A google semmit nem talált. Aspektron-3 szinkron Híradással kapcsolatos dolog lehet, a gond az hogy semmit nem tudunk róla. Se kép, se leírásunk nincs. Valamilyen eszköz lehet, talán diagnosztika. Segítségeket előre is köszönök. A hozzászólás módosítva: Dec 4, 2014
Sziasztok!
Tudja valaki, hogy ez milyen csatlakozó, illetve hol találok hozzá "pinout"-ot? Köszi
Akkor honnan tudsz róla, ha kép sincs?
Lehet, hogy diavetítő vezérlő. Ha van hagfrekvenciás csatlakozó rajta, elképzelhető. A hozzászólás módosítva: Dec 4, 2014
XLR ugrott be egyből, rákerestem van 5 pin-es változatban is. Amit linkentél szerintem kisebb.
Bővebben: Link A hozzászólás módosítva: Dec 4, 2014
Szép napot !
Az szeretném tudni hogy az alábbi dióda milyen paraméterekkel rendelkezik ? A dióda típusa : CCCP készült B 10-12 illetve 1087 ezek a feliratok vannak rajta. Válaszokat tanácsokat köszönöm.
Szia!
10 A, 1200V. Bővebben: Link itt van még egy-két paraméter. A hozzászólás módosítva: Dec 5, 2014
Végig követtem, de nem találtam hibát... átméregettem a környékbeli alkatrészeket, átforrasztottam azt az egész részt, de semmi. A hiba még fennáll, de már nagyon unom.
![]() A 7-es lábat mérve, GND van(A +12V-hoz képest), de ha kap egy kicsit a +12V-ból, akkor meg szépen elindul.
Sok-sok kínlódás után megállapítottam, hogy szívesebben gyújtanám fel az egész műszerfalat, minthogy még egy percet s rászánjak... de mivel már sok időt rászántam, nem szeretném feleslegessé tenni. A 7-es láb a TL VCC lába. Alapból, ha tápot adok neki, akkor GND-n van, majd ha egy pillanatra +ra húzom, akkor elindul. Felhúzó ellenállás nem jó, mert igaz beindul, de iszonyatosan felforrósodik. Rámértem alaphelyzetbe 12V van, de ha beindítom és megyen, akkor már csak 8,5-8,9V van csak. A VFD tekercsét nem tudom, hogy mint van tekerve így nem tudom mit mérjek, de a +táp oda megy, vagy onnan jön, a 7-es lábra. Néztem volna, hogy nincs-e zárlat, de nem találtam semmit se. Átmértem mindent a környéken és stimmelnek, mégsem megy. Nem akarom feladni, mert már idegesít a sok belefektetett időm, de kiégtem a lehetőségek terén.
Engem se hagyott nyugodni.
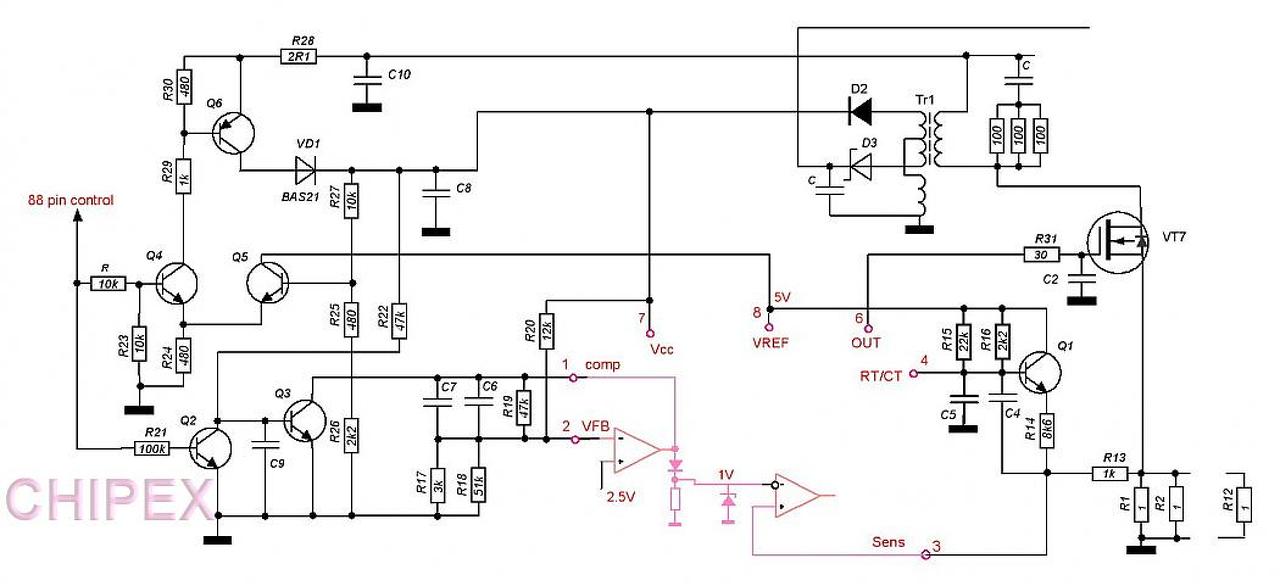
![]() Találtam egy jó kis rajzot hozzá, ami értelmet adhat a káoszban. (Úgy néz ki, hogy túrót varicap a dióda, sima BAS21, vagy MMBT1401. Szerintem a működése az, hogy a proci a Q4-Q6-on és a diódán keresztül indítóimpulzust ad. Ettől kell beindulnia a TL2843-nak. Utána a saját tekercséről kap segédtápot egy diódán keresztül. Ha melegszik, az csak attól lehet, hogy a fet kegyetlenül beterheli a 30 Ohm-os kövér smd ellenálláson keresztül. Innen kezdve a hiba kettéágazik. Egyrészt valamitől nem kap impulzust, ez lehet az, hogy a táp egyszer megszaladt és elküldte a VD1-es diódát Q6-al együtt. A másik ág egyben az első is, mert ha meg tud szaladni, akkor a fetnél nagy hiba van. A többihez inkább olyasvalaki véleménye kéne, aki nálam jobban otthon van a kapcsolóüzem és a fetek lelkivilágában. (Az orosz oldalon, ahonnan a kép van, IRFZ44-et ajánlanak az eredeti fet helyett. Ha valaki tud oroszul, akkor innen) elovashatja a magyarázatot is. A hozzászólás módosítva: Dec 6, 2014
Sziasztok!
Egy ismerősöm vett egy 3 fázisú DC generátort,ha jól fogalmaztam..Benzinmotor hajtja,böhöm nagy jószág. A tanyájukon nincs villamoshálózat,napelem van,meg stb... Most ebben a ketyerében szétmentek a diódák,amit képeken csatoltam... Lehetne ilyet valahonnan szerezni kompletten,vagy miként lehetne kivitelezni házilag,hogy működjön? Köszönöm az ötleteket előre is!!
6x4Db 24, volt benne, és 24 V-os a generátor?
Ez egy jó találat!
Remélhetőleg a muszka gyerek nagy részőt jól rajzolta vissza... A 2,1 ohmot azért én inkább zosza szerint az emitterbe fordítottam, mert ott van értelme. Az értékek sem stimmelnek mindenütt, ám ez lehet az évjárat függvénye is. Ez az egész nem egy átgondolt tervezésre, inkább tenyésztésre emlékeztet. Az egész nyűglődés célja a B8 (gondolom proci láb)-ről történő indíthatóság lehetett. Azonban a látható ellenállás értékekkel nem gondolom működésképesnek. A szokásos kapcsolásokban a TL (UC)3842 indítását a (8 lábúnál) 7-es táp lábára adott puffer felőli fesszel indítjuk diódával vagy nagy értékű ellenállással. Ennek hatására a kimeneten megjenik a FET vezérlőjele - egyúttal a szekunder fesz is - ami (itt) a D2 diódán keresztül a továbbiakban biztosítja a tápot az IC-nek. Itt a prociról jövő (5V?) kellene kinyissa a Q4-et, ami indítja Q6 áramgenerátort, ami VD1-en tápot ad az IC-nek. (Nem látom értelmét Q2,Q3-mal még letiltani az IC-t). A másik sötét dolog Q5 szerepe: az áramokból számolt feszültség-értékek nem adnak okot a működésére. Mindenesetre, ha felhúzod egy pillanatra a 7-es lábat és utána működik, akkor felépül a kör. Akkor egy lépéssel odébb mennék: Q4 C-E közé adnám a pillanatnyi rövidzárat. Ha így is beindul, akkor lehet Q4 szakadt, mert a procitól kell jönnie az indításnak, hiszen ha nem jönne, akkor a Q2-Q3 tiltaná az IC-t.
Az adatlapja szerint én is 24V-osnak néztem,és 24 db-ot számoltam diódákból. Persze van ami már eltünt belőle,de 24 nek kellene lennie igen.
Szia!
Volt itt az apróban is feltéve generátor dióda(préselt dióda, ami hasonló volt. A T25 gondolom a 25A-t jelenti és abból van 8db fázisonként, ami 200A fázisonként összesen. Egyszóval keresni kell ilyen présdiódákat, vagy más típusú diódákkal megoldani ezt az egyenirányítást.
Nos... Átnéztem ezt az indítós részt és a procitól jövő indítójel 0,5és1,5V között megy fel le. A Q4-et rövidre zárva csak pattog a tekercs, de ha sokszor rövidre zárom egy pillanatra, akkor "elkapja" és beindul. Akkor rámérve a jelre 2,5V-ot mutat stabilan. (GND-hez képest mértem ezt.) Nem tudom mi lehet még a nyűgje, hogy nem akarja az igazságot, de valamit kitalálok már, így a rajz alapján azért eléggé el lehet igazodni, bár nem tudok már ésszerűen gondolkodni.
Nos, ha már a Q4 rövidzárral sem indul, akkor nem tud kinyitni rendesen az áramgenerátor.A felírt értékekkel ez nem meglepő, valamelyik ellenállás (vagy több) értéke rosszul van feltüntetve. Próbáld a kollektorát a talajhoz zárni, hogy az emitter ellenállást kizárjuk.
A JÓFOGÁS-on láttam generátor diódákat.
Ugyanaz a felállás így is. Nem indul elsőre, csak ha folyamatosan zárogatom és egyszer csak elkapja. Valószínűsítem, hogy ez az indítójel miatt van, hogy fel le mászkál.
Szia!!
Nekem is eszembe jutott,hogy ,,lógó" diódákból megcsinálni,de ugye a hűtést nem tudom biztosítani,ami szintén lényeges ekkora Ampernél...
"Lógó" (ill. csavarozható)-t nem biztos, hogy be lehet szerezni kétféle polaritásút, szerintem jobban jársz, ha autó-generátor diódákkal (préselős) oldod meg. Pl. az "Astra" generátorában 70A-esek vannak.
Úgy "repülősben" gyorsan összeforrasztva hűtőborda nélkül.
Sziasztok!
Minap kaptam egy nagyon régi ic-t ami hibás és keresem milyen modern helyettesítője van. Annyit tudok, hogy körülbelül olyan 1990-es és egy egyszerű tápegységben valami féle védelemre szolgál. A neve, vagyis amit rajta ír: SFC2723EC
igen azzal a lgtutibb, csak egyszer kell megcsinálni, s örök életű lesz.
Szia!
Ez egy 'mezei' uA723-as, ha beírtad volna a googleba, első találat. A hozzászólás módosítva: Dec 7, 2014
Jaa...
Nem erre gondoltam. Vannak generátor diódák olcsón fent a neten, csak szét kell nézni. Azokat beleteszi a régi helyére és kész is van, nem kell törni a fejét miként oldja meg. |
Bejelentkezés
Hirdetés |


















