Fórum témák
» Több friss téma |
Dynamikus mikrofon. Árnyékolás, az árnyékolt kábelen megy a jel, maga a csatlakozotól a panelig, és a paneltől a végfokig. Trafó a doboz másik sarkában van. A tervel mit kellene csinálnom hogy okés legyen, min kellene módositanom. Mert ugyebár en 3mV ra számoltam annyit tud kiadni magábol a dinamikus mikrofon. A kimenten kb 100mV van. Az az bő 33x erősítés. Utánna pedig van egy 10x-es hogy legyen meg az elég jel a tda7294 kivezérléséhez.
Dinamikus mikrofonhoz 2k2 bementi ellenállást javaslok.
A tranzisztoros fokozat kimenetére pedig 10k, vagy nagyobb impedanciás erősítőt köss rá. Lehetne a mostani is, nem-invertáló kapcsolásban. Egyszerűbb lenne egy árva NE5532-ből elkészíteni a kétfokozatú erősítőt, és még a zaj-szintje is elfogadható volna. A táplálást hogyan alakítottad ki? Még földhurok is kerülhetett a rendszerbe.
Nekem most féltápom van. Azaz asszimetrikus 12V. Esetleg segitenél valami példával hogy mit is épitsek meg ne5532vel? Tl072om van itthon csak. Lábkompatibilisek tudom, csak használhatom-e mert hogy az j-fetes? Ez a mostani "második fokozatnak" mennyi ellenállása van? A 2k2-ellenállást a mikrofonnal kössem sorosan? Próbálkozom ezzel, de ha nem adja magát akkor muszáj épiteni egy másikat.
A szimmetrikus táp sokkal barátságosabb megoldás. Nem kell stabilizátor, 470µF puffer, 100 ohm 100uF+100nF RC-szűrés gazdagon megszűri.
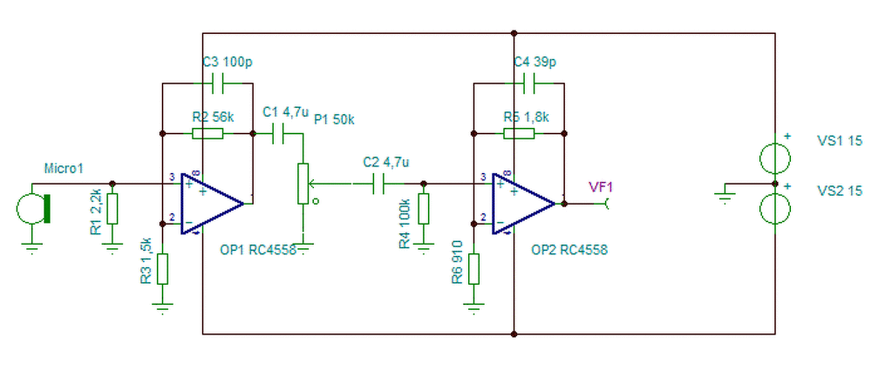
Különösebb gondolkodás nélkül lerajzoltam egy Omnitronic PM-524-est.
Nagyon szépen köszönöm, tervezem is hozzá a panelt. Holnap pedig kb el is készítem. Mekkora kimenő jelre számithatok?
Ez egy átlagos mikrofonról vonali jelszintet produkál, R5 - R6 arányával tetszés szerint módosíthatod. A poti nem véletlenül van a két fokozat közt, egy erős hang még ilyen magas tápfeszültség mellett is túlvezérelhetné.
A hozzászólás módosítva: Dec 1, 2014
Tökéletes. Nagyon szépen köszönöm, jelentkezem ha kész lett a panel. (Megtervezve már megvan.) Az előállítása várat lehet magára jövő hétvégéig.
Sziasztok!Egy kis elméletbeli segítséget szeretnék kérni.Meg akarom építeni a csatolt fájlban lévő dinamikus mikrofon előerősítőt.Hogyan kell kiszámolni ,hogy nekem 12V feszültségnél mennyit erősít?Nekem max 1.6V kell hogy legyen a kimenő feszültségem.
És azt hogy kell kiszámolni ,hogy ha az R4 R5 ellenállást milyenre cseréljek le. köszönöm
Szia! Az R4 helyére mint az a leírásban szerepel, 100k ellenállást rakhatsz, akkor kb. 100-szoros erősítést fogsz elérni. Ennyit tud ez az áramkör, elsősorban electret mikrofonhoz tervezték.
Dinamikus mikrofonhoz a kisebb jel és az alacsonyabb impedancia miatt más topológiát szokás alkalmazni.
Tudsz ajánlani egyet ami dinamikushoz való?Ami van itt a cikkeknél ez a hordozható előerősítő,ez pont nekem lenne jó, nem?
Köszi
Szia! Igen, attól egyszerűbbet nem találtam. Itt volna azért egy komolyabb.
Szia! Örömmel közlöm a kis előerősítő gyönyörüen teszi a dolgát. Elkészítés után pöccre indult. Ezennel szeretnék érte köszönetet mondani. Különösen nincs nagy szűrés a tápban és mégsincs búgás. Mellékelek néhány képet, és paneltervet esetleg ha valakinek kellene ilyen kis egyszerű előfok. Nekem tl072vel került megépitésre de így is nagyon jól teszi a dolgát.
A hozzászólás módosítva: Dec 22, 2014
Szia! Jó lett! Arról ne feledkezz meg, hogy a trafóközepet és a jelföldet külön ágon kell a csillagpontba vezetni. Kész csoda, hogy nem búg.
Akkor van minimális alapbúgás, ha a potitnak odacsavarok. Azonkívül semmi probléma, majd készítek kész képet, mert ez a vizsgamunkámba fog kikötni(már benne is van). Már csak a kimenőtrafót kell elintéznem és készvagyok a gyakorlati résszel.
Ja és akad itt még egy-két bc 109C is!
Mikrofon erősítót kiszajú tranzisztorokkal építs. BC109C jó, vagy BC550. De PC elé nem nagyon kell mikrofon erősítő, a hangerősítő panelon kapcsold be a boost kapcsolót, + 20 dB -hez juthatsz.
próbáltam, de úgy is halk és marha nagy az alapzaj
![]() köszi a választ!
Milyen mikrofon?
A legtöbb pc-n van mikrofon bemenet, sőt, van, amin csak az van. Ha ezek elé bármilyen előerősítőt még eléteszel, akkor nagyon zajos lesz. (Amúgy is elég zajosak a miki bemenetek, plusz előfok csak a zajt növeli...)
Talán többre mennénk, ha vázolnád az alap problémát, elgondolást, meg a meglévő dolgaidat, amik adottak... Milyen pc? Hová dugod a jelet? (nem ártana egy kép sem) Milyen mikrofon, milyen csatlakozóval? (kép szintén jöhet, vagy pontos tipus...) A hozzászólás módosítva: Feb 15, 2015
Tehát:
Adott egy füles, és azon egy mikrofon, gondolom, hogy egy elektret mikrofonkapszula van benne. A mikrofon 3,5-ös sztereó jack dugóval csatlakozik a PC-m mikrofon bemenetére. (az alaplapom egy asus p5g mx) Az a gond, hogy nagyon halk a mikrofon. Ha szoftveresen felveszem, akkor marha nagy az alapzaj. Az előerősítővel a vonalbemenetre kötném. A képek:
Én első körben kipróbálnám más gépen is azt a mikrofont, még ha új, akkor is lehet hibás.
Az elektret kapszuláknak tápfesz kell, bár ezt általában biztosítják a számítógépek a bemenő aljzaton, de akár az is lehet kevés, vagy illesztetlen a mikrofon. Mi a fejhallgató tipusa?
A típusát nem tudom. De más gépen nem csinálja. Lehet tényleg a tápfesz a gond. Akkor esetleg nem lehetne egy pár K-s ellenálláson keresztül összekötni a táp 5V -jával ?
Szerintem ezek után ne a mikrofonba keresd a hibát, hanem az alaplapon. Ha van előlapi kivezetés és régi gépról van szó AC97 front panellel, akkor azt is ellenőrizni kellene.
Ellenőrizve, de nem jó ott se
![]() Amúgy nem olyan régi a gép, a sokkal régebbin működött!
Akkor mazsolázz, kugli a barátunk:
Link
Már találtam!
Sziasztok! 12V-ról szeretném meghajtani az én kis "kütyümet. Olyan kérdésem lenne, hogy mekkora ellenállások kondenzátorok kellenek hozzá, ha közös emitteres kapcsolással szeretném megcsinálni és az alsó határfrekvencia alacsony legyen(kb20Hz) bc182-vel. Az erősítésnek nem kell hatalmasnak lenni, elég kb 20dB.
|
Bejelentkezés
Hirdetés |


















