Fórum témák

» Több friss téma
Fórum » Fejhallgató erősítő
Lapozás: OK   77 / 163
(#) daneg86 válasza CHZ hozzászólására (») Dec 29, 2014 /
 
Egy tengellyel lesz az előlapi gombbal összekötve. Nem akartam kábeltengert, meg 50 átkötést a nyákra, és így volt a legegyszerűbb
(#) djkoko hozzászólása Dec 30, 2014 /
 
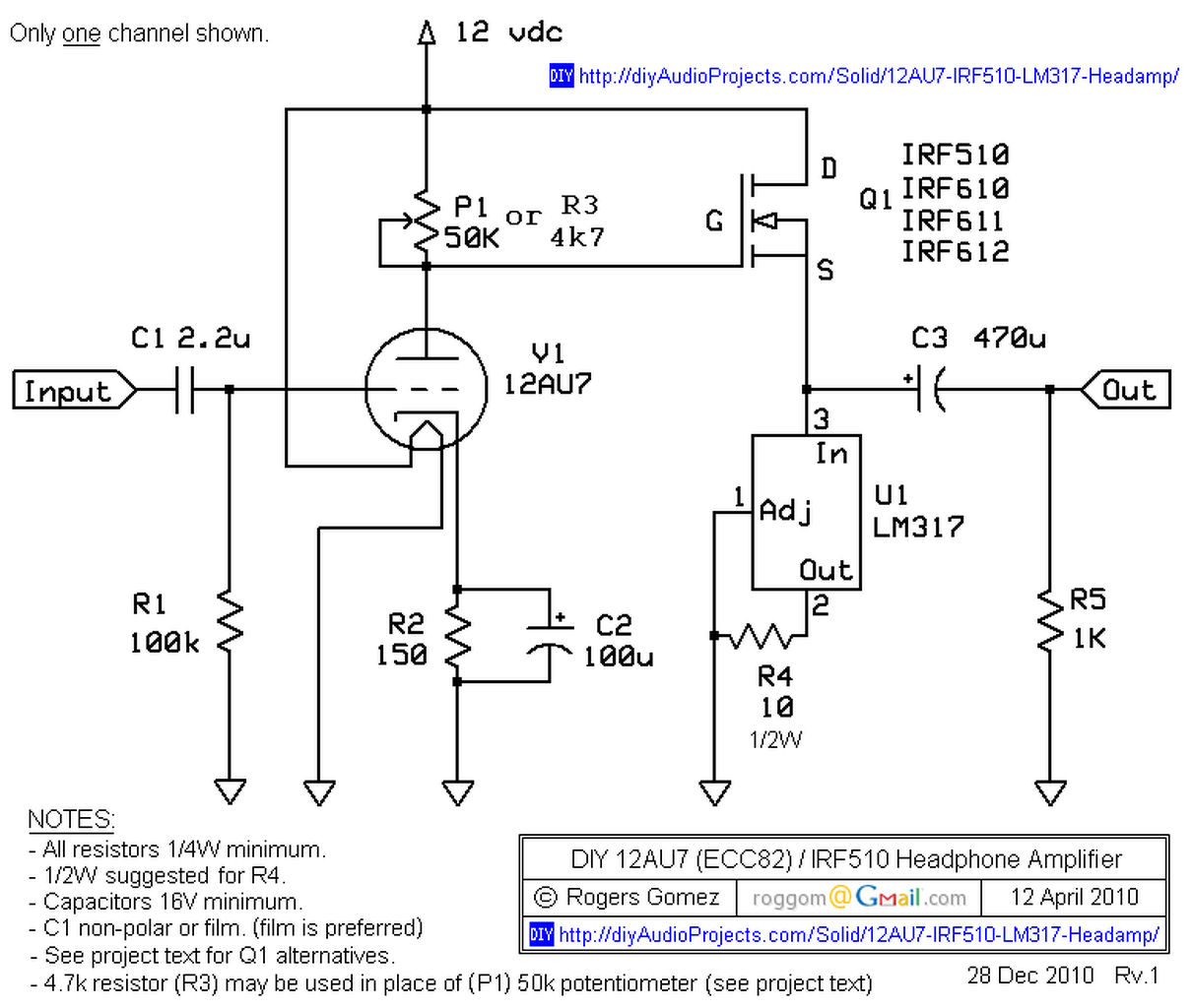
Sziasztok!
Ehhez a kis egyszerű hibrid fejhallgató erősítőhöz tudnátok tápegységet ajánlani? Több variációt is kipróbáltam, de 12 voltnál erős búgás hallható, kb. 10.5v-nál megszűnik, akkor jó a hangja is, de ezt kevésnek tartom. Továbbá úgy tudom a FET drain és source lába között mért feszültséget 6v kell állítani!? IRF510 és ECC82 cső van rajta.
Köszönöm!
(#) reloop válasza djkoko hozzászólására (») Dec 30, 2014 / 1
 
Szia! A jelenlegi tápod milyen? Az is lehet, hogy megfelelő, csak alacsony a feszültség a benne lévő stabilizátor számára.
A FET-en a fél tápfeszültség az ideális.
(#) djkoko válasza reloop hozzászólására (») Dec 30, 2014 / 1
 
Szia! 12,5v 2A, sok, 12db 470 mikrós kondival, 4 diódás egyenirányítással.
(#) CIROKL válasza djkoko hozzászólására (») Dec 30, 2014 / 1
 
Csak stabil táp jó neki !
(#) xzsolt1 válasza djkoko hozzászólására (») Dec 31, 2014 / 1
 
Szia.
Külföldi fórumon ezt ajánlották hozzá. Működik is rendesen vele.
A hozzászólás módosítva: Dec 31, 2014
(#) djkoko válasza xzsolt1 hozzászólására (») Jan 4, 2015 /
 
Köszönöm a segítséget!
A stabil táp bejött, de így s marad egy kis zúgás, vagy sistergés. Gondolom ez már a cső hibája lehet.
(#) nzozz hozzászólása Jan 5, 2015 /
 
Sziasztok!
JLH -hoz meg tudnátok osztani velem egy biztosan működő, nyomtatható formátumú NYÁK rajzot? Valamit elrontottam a sajátomon, mert nem működött, ki is töröltem azóta a tervet és nem szeretnék mégegyszer ebbe a hibába esni.

Köszönöm
(#) djkoko válasza nzozz hozzászólására (») Jan 6, 2015 /
 
Tessék, ez tuti jó!

nyák.jpg
    
(#) melorin hozzászólása Feb 4, 2015 /
 
Sziasztok!
Szeretnék belefogni életem első csöves fejhallgató erősítőjének megépítésébe.
Tudnátok ajánlani olyan kapcsolást, amiben kevés buktató van, de azért magas hangminőséget képvisel?
32 Ohmos fejhallgatóhoz kéne.
Az előtte lévő DAC kimenőjele elég nagy, ha ez segít leszűkíteni a kört.
Köszönöm!
(#) CIROKL válasza melorin hozzászólására (») Feb 4, 2015 /
 
32 ohm -os füleshez jó minden kapcsolás .
(#) melorin válasza CIROKL hozzászólására (») Feb 4, 2015 /
 
Tudnál is ajánlani kapcsolást ami már bizonyított?
(#) CIROKL válasza melorin hozzászólására (») Feb 4, 2015 /
 
Special még nem sok csöves fejhallgató erősítőt építettem még de amiket igen azok mind megbirkóznak a 32 ohm -os fülessel !
Itt tudsz szétnézni ...
(#) melorin válasza CIROKL hozzászólására (») Feb 4, 2015 /
 
Melyikhez könnyű/olcsó csövet szerezni ami jól is szól?
A hozzászólás módosítva: Feb 4, 2015
(#) CIROKL válasza melorin hozzászólására (») Feb 4, 2015 /
 
Hu kinek mi az olcsó és a jó ? Ezek a kérdések már meghaladják az építés fogalmát !
(#) FordPrefect válasza melorin hozzászólására (») Feb 4, 2015 /
 
Csináld meg ezt. Bővebben: Link Ezt is megépítette CIROKL, ott van a galériájában. Végcsőként a 6AS7/6080 vagy 6N13 kettős trióda helyett alkalmazzál inkább 2 db (csatornánként 1) orosz 6SZ19 triódát. Ugyanaz, csak külön, és olcsóbb, válogatni is jobb.
(#) melorin válasza FordPrefect hozzászólására (») Feb 5, 2015 /
 
Az azért elég vicces, hogy a linkelt oldalon lévő cikk végén leírják, hogy nem is hallgatták meg hogy szól.
Erről a kapcsolásról mit gondoltok.
(#) daneg86 válasza melorin hozzászólására (») Feb 5, 2015 /
 
Ezt a kapcsolást 32 ohmhoz nem ajánlanám. Szerintem ez 300-600 Ohm-al muzsikálhat szépen.
Első csöves fejhallgatónak én ezt ajánlanám!
32 Ohm-al is szépen boldogul, és igen kellemes hangja van.
(#) melorin válasza daneg86 hozzászólására (») Feb 5, 2015 /
 
Pedig kifejezetten 32 ohmhoz van tervezve: Bővebben: Link
(#) brugo hozzászólása Ápr 29, 2015 /
 
Szervusztok,
Nem próbálta senki az LM 1875 -ös Gainclont ? itt elég jókat írnak rólla :
http://www.headfonia.com/gainclone-and-headphones/
Mit szoltok hozzá ?
(#) john94 hozzászólása Jún 10, 2015 /
 
Sziasztok

Egy olyan kérdésem lenne,hogy valaki próbálkozott-e már ezzel:
Erősítő

Esetleg tapasztalatok a hangzásról?
Egy fejhallgatóhoz szeretnék valamit építeni,ami viszonylag olcsó és egyszerű,de nem recseg,amikor zenét hallgatnék rajta.. Notebookról hallgatom a fejhallgatót és elég halk..
Köszönöm
(#) reloop válasza john94 hozzászólására (») Jún 10, 2015 /
 
Szia! Az LM386 picit zajosabb mint az jól esne a mindennapi használat során. Meg tudnád mondani hány ohm-os a fejhallgatód? Ahhoz lenne célszerű kiválasztani a kapcsolást.
(#) john94 válasza reloop hozzászólására (») Jún 10, 2015 /
 
Szia
Ez egy K518DJ típusú fejhallgató,dobozán 32Ω van feltüntetve.
(#) reloop válasza john94 hozzászólására (») Jún 10, 2015 /
 
Például NE5532-vel egész kulturált hangút építhetsz/vásárolhatsz, ha integrált-áramköröst szeretnél. Bővebben: Link
Bővebben: Link
(#) steelbird válasza reloop hozzászólására (») Jún 10, 2015 /
 
Szia!
Ehhez az AKG K518DJ fejhallgatóhoz izmosabb fejhallgató erősítő kell, ez 2W -os.
Nekem is ez volt a gondom, az enyém 45Ohm/1500mW.
A hozzászólás módosítva: Jún 10, 2015
(#) reloop válasza steelbird hozzászólására (») Jún 10, 2015 /
 
Szia! Elnézve az érzékenységét párszor 10mW kellően meg kéne hajtsa, igaz a noti kimenete kevésnek bizonyult, először magas impedanciára gyanakodtam.
(#) steelbird válasza reloop hozzászólására (») Jún 10, 2015 /
 
Idézet:
„párszor 10mW kellően meg kéne hajtsa”
Szólni fog, de a kihajtástól még messze lesz.. Ha már egyszer 2W -tal nyúzható, hagy szóljon... Tapasztaltam az enyémmel, hogy egy jó erősítővel, meg jó, dinamikus hanganyaggal nem tűnik soknak az 1W sem.
A hozzászólás módosítva: Jún 10, 2015
(#) reloop válasza john94 hozzászólására (») Jún 10, 2015 /
 
Még várat magára a megerősítésed, hogy watt nagyságrendű kimenő teljesítmény szükségeltetik, azért erre az esetre is tudok ajánlani a saját repertoáromból: Bővebben: Link
(#) john94 válasza reloop hozzászólására (») Jún 10, 2015 /
 
Bővebben: Link

Tehát akkor véleményed szerint ezt kellene először megpróbálnom?
(#) steelbird válasza reloop hozzászólására (») Jún 10, 2015 /
 
Jé, ugyanezt építem, csak én 10mA -es áramgenerátorokkal a bázisoknál.
A 4,7 Ohm -os emitter ellenállásokkal mennyi lett a nyugalmi áram?
Következő: »»   77 / 163
Bejelentkezés

Belépés

Hirdetés
XDT.hu
Az oldalon sütiket használunk a helyes működéshez. Bővebb információt az adatvédelmi szabályzatban olvashatsz. Megértettem