Fórum témák
» Több friss téma |
Mielőtt kérdezel, a következő két dolgot ellenőrizd!
I. A helyes tápfeszültségek megléte.
II. A kimeneten van-e egyenfeszültség.
Élesztés.
Helyes a végtranzisztorok sorrendje. A diódákat és a 220 ohm ellenállást is ki kell mérni, komolyabb hibánál ezek sérülhetnek.
Ugye van izzó az erősítő előtt, úgy kísérletezel? Ilyen egyszerű áramkörnél nem kell a tranzisztoroknak egymást szeretni elég a határértékek és a N ill. P jelleg betartása, és beültetésnél a lábkiosztásra kell ügyelni.
Na most kapok a fejemre
Nem tettem izzót, srácnak visszaadtam azt mondja jobban szól legalábbis a jó fele tehát tud azért hangoskodni nem csak a nóta tv szól szilveszterkor Rendeltettem bele 2n5551 et,majd jövőre nekifuok mégegyszer. Az egész panelt átmértem diódák+ ellenállatok.Azok jónak tűntek, remélem nem kell kiemelni a d-k lábát méréskor.
Szia djratnova és reloop!
Elnézést ha beleszólók a beszélgetésetekbe,találtam egy talán neked való rajzot elég egyszerű,és mivel nagyobb tápfeszültségről megy mint 24 V így talán nem is kell rajta semmit módosítani,természetesen mivel nem építettem meg nem tudom jellemezni sem. A hozzászólás módosítva: Dec 30, 2014
Emberemlékezet óta ez az erősítő szól a nagy-műhelyemben. Lomoláskor kiemeltem a szemétből, és kicseréltem benne az összes végtranyót, kijavítottam a szétégett nyák-részleteket, meg talán a meghajtók valamelyikét is cseréltem. Ez a manőver hosszú időre megoldást jelentett, de ma megint elhallgatott.
Most 2 db végtranyó ment tönkre (2N3055), de ha már kézben volt akkor mindet kicseréltem, mert nem akartam típuskeveredést, az egyik BC303-as is megadta magát, és szokatlan módon a panel elején mindkét csatornánál cserélni kellett a bekarikázott tranzisztorokat. Nem volt hibás, de ha már asztalon volt, akkor kicseréltem a táppegység pufferét, és a kicsatoló kondikat is "korszerűbb" darabokra, de hangsúlyozom, a régivel is remekül ment. Most minden funkció jól működik, de szeretném megérteni a kis tranyó tönkremenetelének okát. Ehhez kérek segítséget, mert ehhez a vélelmezésem szerint "NDK" gyártmányú erősítőhöz nem sikerült kapcsolást találnom. Ha valakinek van ilyen, vagy hasonló, azt kérem egy linkel, vagy egy e-mail-lel segítsen, hogy betekinthessek a kapcsolásba. A hozzászólás módosítva: Dec 30, 2014
Semmi sem tart örökké. Nekem egy BC 212 okozott fejtörést, ami kb. 10 V-on kapcsolgatott 1 mA-t. Meghalt két év után, kicseréltem és minden jó lett. Ugyanazon a helyen, ugyanolyan panelen legalább 50 panel jól működött vagy 10...20 éven át. Nem kell mindent megérteni...
Szia! Köszönöm a figyelmességed! Ez más topológia, erősen ki van szolgáltatva a jelforrás kimenő impedanciájának.
Sziasztok !
Segítségre volna szükségem, van egy PIONEER A-301 tip. erősítőm, "ezer éves", de ragaszkodok hozzá, kimehetett az egyik végfokja, mert csak "direkt" módba szól alapon és nem is teljes teljesítménybe, gondolom az egyik oldal kimehetett, hol lehetne ehhez beszerezni alkatrészt végfokot és mennyiért, kérem ha valaki tud segítenni ebbe megköszönöm . Üdv : R.
Szia! Ha a DIRECT kapcsoló befolyásolja a működést akkor a kapcsoló, vagy a hangszín környékén kéne szétnézni.
Príma találatot kaptam itt, de nem tudom kibogarászni hogyan tudnám a rajzokat letölteni. Nem bírom az angol nyelvet, ezért eltévedek a temérdek szövegben.
Akinek esetleg van már hozzáférése az oldalhoz, azt kérem töltse le nekem a rajzokat és a panelterveket, majd küldje el emailben.
Sziasztok!
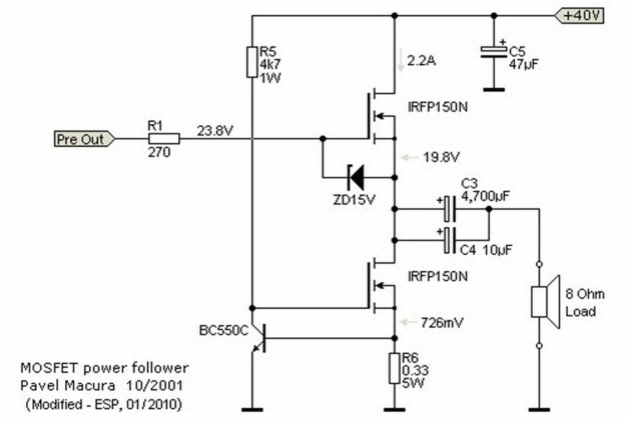
Ezt a kapcsolást ismeri valaki? Esetleg ha van olyan itt köztetetek aki után építette megosztaná a tapasztalatait? Gyanus ez nekem, hogy jelen formájában nem működő képes
Szia! Source-követő áramgenerátorral, teljesen rendben van, például elektroncsővel lehetne hajtani. Ha így nézzük, hiányosnak is mondhatnánk az ábrát.
Szia!
Sima anód követős előfokkal ecc3 al szerettem volna megépíteni ám jött egy kis gond... Össze raktam pókba mert ez egy olyan projekt amire csak itthon hevernek az anayagok és hogy el legyenek használva...A bc-t helyettesítettem 2sc 2240-el... A probléma az, hogy ha a rajzon szereplő kapcsolás van össze rakva akkor semmi nem történik nem nyitnak a fetek. Ha viszont a zenert át kötöm s ről d re akkor szól meglhetősen szépen de akkor az alsó fet iszonyatosan melegszik és nagyon gyorsan... Nem értem mi lehet a baj, mert tuti jól raktam össze...
A disszipáció 2,2Ax40V. Természetes, hogy elképesztő módon melegszik.
A Zener áthelyezése kapcsán írt jelenség nem igazán érthető. Egyeztesd a rajzzal, akkor helyesen fog működni. Kisebb teljesítményre állíthatod az R6 növelése révén. Kísérletezéshez 1-2 ohm-ot ajánlok.
Nem az a baj, hogy melegszik hanem hogy az alsó sokkal jobban sőt szinte a felső nem is melegszik és nincs meg a féltáp...
Viszont most nézem, hogy a 0,33 helyett 0,22 őt tettem be...
A féltáp a DC csatolt jelerősítőtől kell jöjjön.
Egyelőre válassz 1 ohm-nál nagyobb R6-ot.
1.2 ohmra lecseréltem így le csökkent 470 mA-re a nyugalmi áram, viszont kis torzítás vélek fel fedezni benne és még mindíg az alsó tranzisztor jobban melegszik.
Az eltérő melegedés oka, hogy nem egyforma feszültség esik a két FET-en. A meghajtó fokozat kimenetén féltáp + 3,5-4Vdc szükséges vezérlés nélküli állapotban.
ÉS ezt, hogy tudnám helyre billenteni?
Ha jól értem akkor addíg míg nem adok neki meghajtófokozatot addig így lessz? Kicsit össze vagyok már zavarodva
Nem találtam FET-es áramgenerátort a szemléltetéshez, de remélem ebből érthető.
Üdv !
Hogyan is van ez a "legyen nagyobb a hangfal teljesítménye, mint az erősítőé" szabály ? Örököltem egy pár Videoton dc 2050 hang"dobozt", egy Fisher CA223R erősítővel. Kicsit gyanús, hogy a hangerőszabályzó 1-2 osztása közt már kellemesen hangos, többet nem is kívánok tőle ( hallja a fél ház ). A dobozokra 40/50 W van írva, az erősítőre találni a neten 2*20 -> 120 W-ig mindenféle infót ... A hozzászólás módosítva: Jan 1, 2015
Szia! A poti kezdeti szakaszán észlelt jelentős hangerő csak azt jelenti magas az erősítő érzékenysége a forráshoz képest. A várható legnagyobb teljesítményt a végfok tápfeszültség és a hangsugárzó impedancia határozzák meg. A Fisher képei alapján, elnézve a hűtőbordát, tűrhetően illeszkedik egymáshoz a két eszköz. Neked csak annyi a dolgod, ne hajts torzításba őket
Nem tudom ezzel előrébb vagy?
Köszi, de ez egészen más, talán valamilyen oszcilloszkóp.
Bocsi, valami cirill betűs helyen találtam, egy szavát sem értettem......
Kezdem kapirsgálni a kapcsolás leki világát...
Ahogy nézem eléggé kezdetleges az a kapcsolás, de ami képet most beillesztek az majdnem ugyan olyan... Ha át építem erre ami nem nagy munka és szinte semmiség akkor ha jól sejtem az 500 ohmos trimmerel fogom tudni állítani a szimmetriát?Ide jön a link felirata! -mod- A hozzászólás módosítva: Jan 1, 2015
Ez mar teljes kapcsolas, potival beallithatod az 1/2 tapfeszt a kimeneten.
Mehet ele a csoves fokozat es komplett erosito lesz.
Köszi!
Erre voltam kíváncsi és én is így gondoltam csak nem merek ész nélkül 40 voltot rá adni míg megnem erősítenek...
Jo hutessel kellemes hangu, hibrid SE lehet belole.
|
Bejelentkezés
Hirdetés |




elég a határértékek és a N ill. P jelleg betartása, és beültetésnél a lábkiosztásra kell ügyelni.
Nem tettem izzót, srácnak visszaadtam azt mondja jobban szól legalábbis a jó fele tehát tud azért hangoskodni nem csak a nóta tv szól szilveszterkor









