Fórum témák
» Több friss téma |
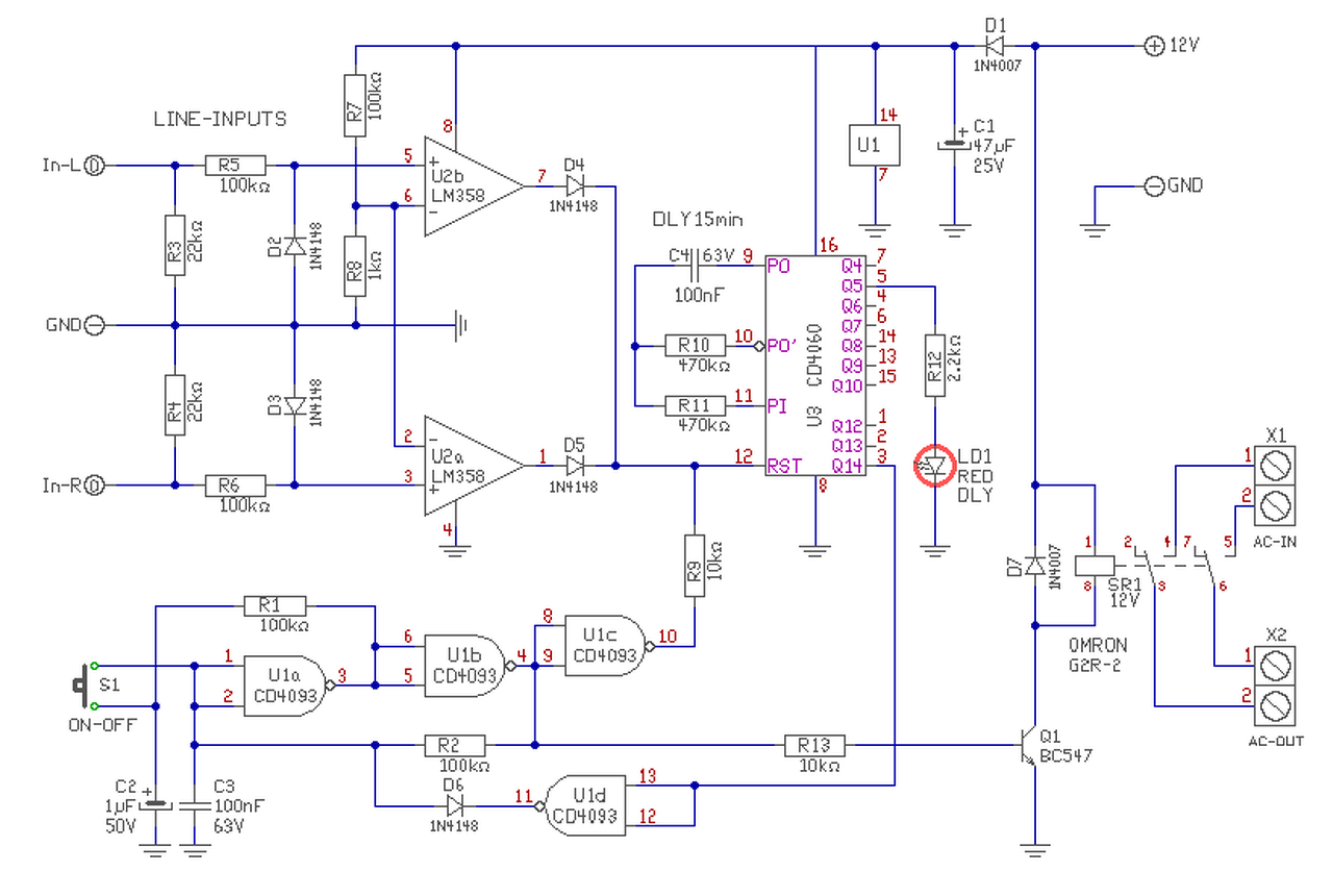
Sziasztok! Gondoltam megosztom a tapasztalataimat, mivel a témában itt talált rajzok közül - és sajnos a neten is - sok a hibás megoldás, vagy nagyon érzékeny az alkatrészekre. Szükség volt a kis erősítőm be-kikapcsolásának megoldására de egy szép megoldást szerettem volna. ISOSTAT ki-bekapcsoló is megoldotta volna a problémámat, de mivel az erősítő a kapcsolóüzemű táp miatt elég könnyű - arrébb is löktem volna minden bekapcsoláskor. Ezért gondoltam mikrokapcsolóval oldom meg. Kerestem is több megoldást és nem értettem a cd4013-as IC-vel miért küzdöttek olyan sokan, holott elég kézenfekvő lenne a használata. Ezért újraalkottam a képen látható kapcsolást. Mától már élesben megy, eddig tesztelgettem, kínlódtam, mert hol a bemeneti impulzussal volt gond, hol pedig a meghajtó fokozattal és/vagy a relé típusával. Most igaz, csak a 12V-ot kapcsolja, de ez majd a következő probléma. Bekapcsoláskor zölden dereng a plexi gomb
Sziasztok!
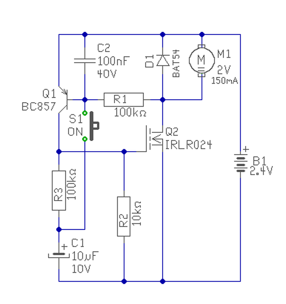
Aksis (2,4V), motoros Braun borotva (Cruzer 5732) teljes elektronikája tönkrement, leégett. Az aksi töltését egy kisáramú áramgenerátorral oldanám meg (a hálózat 12V-os töltője jó maradt), ami a mindig rákapcsolt töltő miatt folyamatosan töltene. Ekkor a motor is a töltőről kapja a teljes üzemi áramot. Egy nyomógombos ki-be kapcsolója volt, amit a mellékelt kapcsolással már megépítettem. Arra kérnék segítséget, hogy a 2db 1,2V-os aksiról működő motort veszteség mentesen szeretném működtetni, tehát a kapcsoló tranzisztort telítésbe kellene vezérelni, Uce 150 mV körülire. Nekem 580mV -nál kevesebbre nem sikerült, az így maradt 1,8 V pedig kevés a motornak. A motor áramfelvétele 2,4V-nál 150mA. SMD alkatrészek voltak, a hely kicsi. Tud valaki egy egyszerű megoldást? Köszönöm
Itt van a BC546 adatlapja. Nem azért mert hogy azzal kellene kapcsolgatni, hanem csak illusztrációnak. Ayt érdemes látni a karakterisztika seregekből, hogy egyrészt az áramerősités a nagyobb áramoknál rohamosan csökken, másrészt a szaturációs feszültség rohamosan nő. Tehát nagyon gondosan kell megválasztani a tranzisztort tipust. Esetleg több tranzisztort lehet használni párhuzamosan. 1.8 mA bázisárammal nehéz teljesen telitésbe vinni egy bipoláris tranzisztort, amint tapasztaltad is. Ha a 12V rendelkezésre áll a készüléken belül, akkor használj inkább FET-et...
Igen, a készüléken belül a töltőről rendelkezésre áll a 12V, csak 220V nélkül, aksiról is jó lenne, ha menne.
FET-el még nem volt dolgom, ennek utána kell néznem. Ha van valami konkrét ötlet, örömmel fogadom.
Hello! Tekintve, hogy ennek semmi köze egy tápegységhez, inkába ide a helyére tettem le a kapcsolást. Remélem működni is fog a motorral, mert én ugyan kipróbáltam, de egy 12V/5W-os izzóval, ami 2,4V-ról ette meg ezt a 150mA-t.
Minden esetre nem ezt a kapcsolást kel választani amit felraktál, mert itt kikapcsolt állapotban nem szabadna hogy fogyasszon. Valamint célszerű a motor meghajtóként olyan Fet-et alkalmazni, ami ilyen kis Gate feszültséggel is elviszi a 150mA-t. Remélhetőleg a motor kommutátor szakadozásai nem kapcsolja majd ki az áramkört. De az is lehet, hogy a motorral párhuzamosan kell majd kötni egy 100nF-ot. Úgy gondolom ez még belefér a borotvába.
És elfelejtettem írni, hogy célszerű lenne kipróbálni ugyan ebben a kapcsolásban egy szem IRF7317-el is. Ez mind a P, mind az N csatornás Fet-et is tartalmazza. (Csak én még nem láttam közelről.)
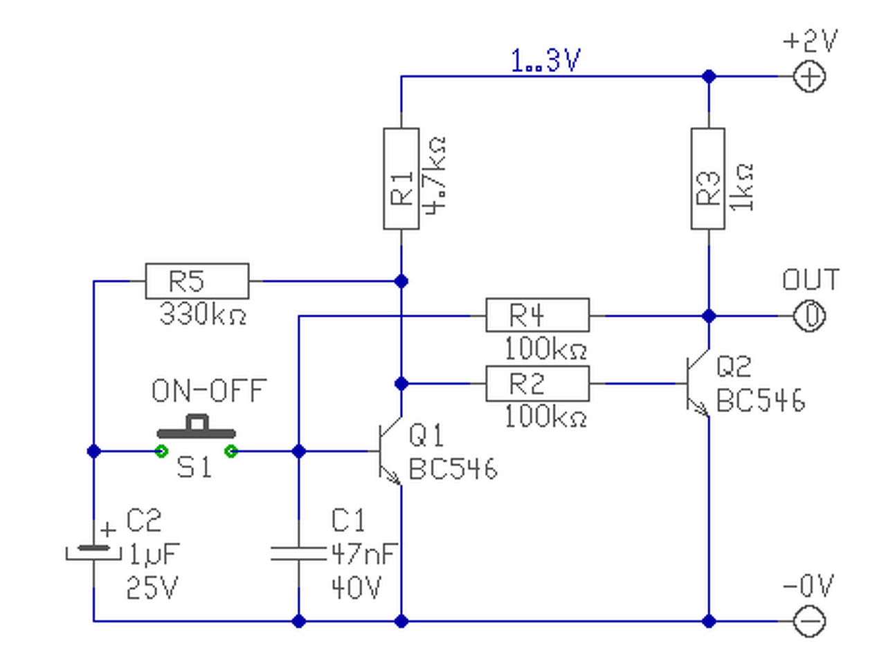
Szeretném megkérdezni, hogy a kapcsolásodban a BC857 helyett lehet 556B-t v. BC558C-t használni?
A FET helyett pedig IRLML2502-t? Ennek eleve jobb a VGSth-ja és alacsonyabb fesz-nél kapcsol. A gate kapacitás is kisebb. Egy Li-ion aksis (2,7-4,2V) "kütyünél" szeretném használni. Ha kicserélem a Q1, Q2-t akkor kell valamelyik alkatrészt módosítanom vagy nem érzékeny erre? A hozzászólás módosítva: Nov 23, 2014
Hello! Lehet alkalmazni, de ha szélesebb tápfesz tartományban használnád, akkor célszerűbb az első tranyót is Fet-re cserélni. Ugyan is a PNP tranyó lezárásához, 600mV alatti Bázis-emitter feszültségre van szükség, így a 10µF kondinak majdnem tápfeszre kell ehhez töltődnie. A Fet küszöbfeszültségének meg ebben a pozícióban előnyére válik a magasabb küszöbfeszültsége.
Egyébként 4,2V tápfeszültségnél, már célszerű R1-et csökkenteni (pld. 22k), R3-at pedig növelni (pld. 470k). Hogy a nyomógomb nyomásakor ne tudja nyitva tartani R3 árama a tranyót, csak a kondiban tárolt energia hasson rá. Mert ekkor nem fog kikapcsolni. A hozzászólás módosítva: Nov 23, 2014
Rendben, köszönöm a segítséget.
Még azt szeretném megkérdezni, hogy mennyire bonyolult kiegészíteni ezt a kapcsolást, hogy egy adott, beállítható akku fesz. alatt ne kapcsoljon be, csak egy piros LED-et kapcsoljon be a gombnyomás idejére? A hozzászólás módosítva: Nov 23, 2014
Nagyon köszönöm a szuper rajzot, pont ide való.
Azért csúsztam a köszönettel, mert bár Gafly válaszára még tudtam reagálni, de utána nem találtam sehol a témámat, áthelyezték máshova, illetve egy hétig kerestem, de teljesen eltűnt. A tápegység témában sem találtam.Feladtam. Azóta csak most léptem be, és most itt van. Még egyszer köszi! A hozzászólás módosítva: Dec 26, 2014
Kikapcsolt állapotban, a gomb megnyomásának pillanatában, mi korlátozza a Q1 bázisáramát? C1 ESR-je elegendő arra, hogy ne nyiffanjon ki a tranyó? Akkor viszont SMD-ből építkezve vigyázni kell, mert pl. egy 1206 méretű 10µF-os kerámiakondi elég nagy impulzust adhat. Szóval inkább tennék Q1-hez egy pici bázis-ellenállást.
Hello! Igen, természetesen igazad van, szebb, ha van a bázisnak korlátozása. De ahogy írod van ESR is, valamint a 100nF is felfogja a gyors változást és a bázis-emitter szakasznak is van ellenállása. Valamint a tápfesz is meglehetősen alacsony értékű itt, tranziens is rövid..
Sziasztok! Segítséget szeretnék kérni. Megépítettem a szept6.án kapott kapcsolást (tolatóradar be ki kapcsolásához), működik, de jó lenne kiegészíteni.
1. ha bekapcsolt állapotban van, akkor indulás után kb 20km/ó-nál a kocsi bezárja az ajtókat, és kapcsol egy ledet. Erről a led tápról leágazva (12V) kikapcsolja ki a tolatóradart. Valamilyen impulzust kéne előállítani a fix 12V kapcsolódásából. 2. Ha kikapcsolt állapotban van, akkor a hátramenet kapcsolásakor újra élesedjen a rendszer (szintén impulzus jel kéne a tolatólámpa 12V-jából). A hozzászólás módosítva: Jan 6, 2015
Hello! Kicsit át kellene gondolni, mi is az amit el szeretnél érni. Mert én nem igazán értem.
Ha rákötöd az áramkört a tolató lámpára, akkor a radar akkor fog működni, mikor hátramenetbe van kapcsolva a váltó. Máskor meg minek működjön? Javaslom gondold át a működés logikáját, de az impulzusokkal törődj, hanem hogy mikor hogyan működtetnéd..
Ez egy 8 szenzorból álló parkolást segítő rendszer 4 első, és 4 hátsó szenzorral.
Alapállapotban az első szenzorok élnek, és a piros lámpánál az előttem álló autótól, a fekvőrendőrtől stb. időnként megszólal, ami néha idegesítő. Ha hátramenetbe kapcsolok, akkor az első szenzor kikapcsol, és a hátsó szenzorok kapcsolnak be. Na ezért akartam a be-ki kapcsoló megépítését. Ez így működik is. Az egységnek van egy 12V-os "fix" bemenete, van egy szál a tolatólámpától, és van a földelés. Ha a fix 12V-ot megszakítom, akkor tolatás közben sem működik a rendszer (teljesen kikapcsol). Úgy lenne tökéletes az egész, ha nem kéne állandóan kapcsolgatni. Induláskor élesedik, majd automatikusan kikapcsol, és parkolásnál (ami általában tolatással kezdődik) visszakapcsol. A kivételes esetekben kellene csak a nyomógombot piszkálni. A kikapcsolást lehetne a SpeedLock automata ajtó zárás visszajelzőjéről indítani. A bekapcsolást meg a tolatólámpa működésbe lépéséről. Na így már remélem érthető mit szeretnék
Ezek szerint ha jól értem, akkor neked az kell, hogy a tolató lámpa bekapcsolja, az ajtózárás meg ki? Mert ha igen, akkor ezt viszont egy egyszerű RS tároló megoldja.
Igen az kell.
Milyen RS tárolót ajánlasz, és hogy kell bekötni?
Ezt sokféleképpen meg lehet oldani. Akár két relével, két tranyó+relé, IC-tranyó+relé, vagy két N-Fet-el+relé.. (Mondjuk a használt relé ellenállását vagy áramát illene ismerni.)
A hozzászólás módosítva: Jan 7, 2015
Legyen itt, egy egyszerű megoldás. (Bár ez már kopogtatja az OFF-ot a témában..)
Köszönöm, de ez így nem jó nekem. Szeretném megtartani az automata be-ki kapcsolás mellett a középkonzolon található gombbal történő "felülbírálást."
A középkonzol nyomógombja meg megnyomásra ellenállást vált. Ezért kaptam tőled a linkelt kapcsolást szeptemberben. Azt szeretném átalakítani úgy, hogy induláskor a Q0 kimenet aktív. Ezt az ajtózárás visszajelző átbillentse Q1 állásba (kikapcsolás) majd tolatáskor a Q1 állást tovább billentse Q2 állásba (ami a reset így újra visszaáll Q0-ba, és a rendszer újra működik.) /Persze az utat fojtatva már nem kapcsolna ki a rendszer újra mert az ajtózár ledje világít, csak ha kinyitom az ajtót, és a kocsi újra bezárja de ez nem gond. Ha bármi gondom van, a nyomógombbal is ki-be tudom kapcsolni. Azért kérdeztem az impulzus jel előállítást, mert az ajtózárástól a 12V megmarad (led világít) ajtónyitásig, tehát ezzel nem tudom működtetni a CLK bemenetet. A hozzászólás módosítva: Jan 8, 2015
Remélem így már megfelelő. (Ne tedd már be százszor ugyan azt a rajzot! Van link is..)
A hozzászólás módosítva: Jan 8, 2015
Köszönöm!
Kipróbálom. És emésztgetem a működését.
Hello!
- Az NE555 elég jól és egyszerűen használható ehhez az "egy nyomógombos" kapcsoláshoz, ráadásul a kimenete korlátozottan ugyan de használható közvetlen relé vagy Led-ek meghajtáshoz is. De alkalmazását sokszor korlátozza, hogy a nyomógomb mind két lábának függetlennek a tápoktól kell lenni. Ezen segít a két egyszerű megoldás. - A kapcsolás érdekesség, hogy a tranzisztor itt "oda-vissza" működik, miközben a C-E feszültség polaritása megfordul. De egy tranyó kollektor-emitter felcserélése esetén is működik, csak éppen lényegesen csökkent áramerősítési tényezővel. Ennek viszont itt kevés jelentősége van. - Az áramkör kimenete tápfeszültség bekapcsolásakor alacsony szintű (kikapcsolt állapotban van). Ha ezt meg szeretnénk változtatni, (tehát táp rákapcsoláskor magas szintű legyen a kimenet) akkor nincs más dolgunk, mint hogy a C2 kondit nem az R4-el, hanem az R5-el kötjük párhuzamosan. - Természetesen így már indítható a kapcsolás nyomógomb helyett akár egy fel vagy lefutó impulzussal is.
Üdv Mindenkinek!
Remélem tud nekem valaki segíteni. Erősítőhöz szeretnék építeni egy be-ki kapcsolót,ami egy gomb megnyomására bekapcsol,és bekapcsolva marad kb 10-15 percig,de a gomb újbóli megnyomására azonnal kapcsoljon ki. De ha kapna az audio jelből amit az erősítő is kap,akkor ne kapcsoljon ki 10-15 perc után, csak ha már megszűnik az audio jel akkor kapcsoljon ki 10-15 után. Az sem gond ha automatikusa kapcsol be-ki,de tudjam be-ki kapcsolni egy nyomógombbal is. Csatoltam egy kapcsolást ennek az átalakításával meg lehetne oldani valahogy? Előre is köszönöm! A hozzászólás módosítva: Feb 3, 2015
Hello!
"..ennek az átalakításával.." Attól, hogy egy Trabant-ban gyertyát cserélünk, még nem lesz belőle BMW. De megrajzoltam.
Helló!
Most kreáltam ezt az öntartó kapcsolást. A nyomógombbal lehetne bekapcsolni, a reed relével pedig ki. Viszont nem annyira tetszik hogy a lehúzókon folyik pár mikroamper ha nyitva vannak a FET-ek. Csak egy kérdés: Megoldható az, hogy a FET-ek nyitott állapotában ne folyjon áram, csak ha le vannak zárva? Ha nem, akkor nem is gondolkodom tovább a dolgon.
Szia!
Miért zavar téged az a kb. 2 x 3 uA plusz áram? Idézet: - ezt mégis hogy képzeled? Akkor miért kell kinyitni egyáltalán? „a FET-ek nyitott állapotában ne folyjon áram” ![]() Feltételezem, hogy egy kb. 3,6 volt nyitófeszű ledet kapcsoltatsz ( ami elmegy gond nélkül a 3.7-ről előtét nélkül ), ami fogyaszt mondjuk 10-30 mA-t, az mellett ez jó 3 nagyságrenddel kevesebb. Az 1 Mohm pedig kell a lezárt állapot biztosításához, mert ha nem lenne, akármilyen pici szivárgó áram is egy idő múlva kinyitná a feteket "lógó" gate miatt, vagy kis zavarfeszültségek a környezetből ezt megtennék.
Meg lehet csinálni úgy, hogy egyáltalán ne legyen nyugalmi árama.
Csakhogy ahoz 4db FET kell, és olyan kapcsolás mint a CMOS kapuk belső felépítése. (vagy CMOS kapukat kell használni ) A hozzászólás módosítva: Máj 3, 2015
|
Bejelentkezés
Hirdetés |





















