Fórum témák

» Több friss téma
Fórum » Erősítő mindig és mindig
Mielőtt kérdezel, a következő két dolgot ellenőrizd! I. A helyes tápfeszültségek megléte. II. A kimeneten van-e egyenfeszültség. Élesztés.
Lapozás: OK   1642 / 2569
(#) reloop válasza fupeter hozzászólására (») Jan 6, 2015 /
 
Továbbra is igaz az az állítás, hogy a fülhallgató bedugásától megszűnik a hangszórók búgása?
Illetve nem tudtam helyére tenni azt a tapasztalatodat sem, hogy a fülhallgató a Genius csatlakozójában olyan zajt produkál, amit közvetlen hangkártyáról nem tenne.
Az előttem lévő rajz szerint a jack aljzat a teljes elektronikától függetlenül, a bemeneten végez kapcsolást.
Az észlelt zaj hogyan változik a hangerő és a hangszín gombok állásától függően? Próbálom jobban behatárolni a hibát.
(#) reloop válasza (Felhasználó 46585) hozzászólására (») Jan 6, 2015 /
 
Jó, legyen akkor akár DC terhelés. A belső ellenállást bár tapasztalati úton, de végül is önkényesen 0,4 ohm-nak vettem.
A baloldali analízis 20000uF, a jobboldali 4700uF.

Puffer.gif
    
(#) fupeter válasza reloop hozzászólására (») Jan 6, 2015 /
 
Továbbra is igaz, ha füles kerül a hangszóróba, az addigi búgás áttevődik a fülesre. Ez kihúzott jack-rca-nál is játszik. PC-be dugva a fülhallgató totál néma.
Volume: némi sistergés egyre erősödik
Bass maxra: semmi nem változik
Treble: ha a Volume maxon van, akkor az állítástól függően kiemeli ill elnyomja a sistergést.
A jól megszokott búgás még mindig ott van, állandó jelleggel, nem némul és nem is erősödik. Kicsit olyan mint a Taft, minden időben tartós
(#) reloop válasza reloop hozzászólására (») Jan 6, 2015 /
 
Szimuláltam egy 9Hz-es terhelést is. A kondik mint előbb.
(#) (Felhasználó 46585) válasza reloop hozzászólására (») Jan 6, 2015 /
 
Jó. Most nézz meg egy olyat, hogy van egy erősítő, ami 100V-ról jár és egy 4 ohmos ellenállásra dolgozik. Vagyis az áramfelvétele 25 A csúcsban. Legyen a frekvencia 20 Hz. Mindez egy DC feszültséggenerátorról kapjon megtáplálást, aminek a belső ellenállása legyen 0,4 ohm, ahogy leírtad. Milyen lesz a az áram hullámalakja, amit a feszültséggenerátorból felvesz? És ne 4700µF-dal, meg még nagyobbal szimuláltasd, mert voodoo azt állította, hogy a tizede kondi elég egy kapcsitáp kimenetéhez. Legyen mondjuk a kondi csak 1 mF. Meg számoltasd ki a kondi áramának az effektív értékét. Erre írtam a hozzászólásomat.
A hozzászólás módosítva: Jan 6, 2015
(#) reloop válasza fupeter hozzászólására (») Jan 6, 2015 /
 
Tiszta és világos. A belső tápszűrésben keresném a hibát.
Említetted, növelted a puffer mértékét. A C1 jelű 4700µF-os volt az? Annak elégnek kéne lennie névleges értéken.
Az egyenirányító diódák között (D1-4) nincs véletlenül szakadt? Az meg tudja növelni a táphullámosságot.
Az előerősítő tápjában a 470µF C37-est is érdemes lenne egy friss darabbal megpróbálni.
Elnézve a rajzot a C1, C20, C36 egymással párhuzamos tápszűrők, zúghatott már ez az erősítő a tervezés időszakában is, hogy így megpakolták. A C20 és C36-nél is megpróbálhatnál kicsit növelni, biztos nem ok nélkül használják őket.
Az STA540 nem melegszik? Gerjedést kizárhatjuk?
Az N2 jack-ot elsőre súlyosan benéztem füles csatlakozónak, ezért elnézésedet kérem.
A hozzászólás módosítva: Jan 6, 2015
(#) reloop válasza (Felhasználó 46585) hozzászólására (») Jan 6, 2015 /
 
Mondom én, hogy nagyon messzire vezet
(#) fupeter válasza reloop hozzászólására (») Jan 6, 2015 /
 
A C1 jelűt növeltem, még egyszer 4700-zal. A diódák szakadását megvizsgálom.
Nem volt sose melegedési probléma. Gerjedés alatt mit értesz?
Akkor az említett 20as és 36os kondinál egyel nagyobb (1200µF és 120µF) kapacitású jó lesz?
(#) reloop válasza fupeter hozzászólására (») Jan 6, 2015 /
 
Az előerősítő és az STA540 együttes erősítésében meg van az a kockázat, hogy a hallható hangok tartományán kívüli oszcilláció lép fel, ami szkóp híján az IC jelentős melegedéséből észlelhető.
Kondit rakhatsz be próbára jelentősen túlméretezve is, ha eredményesen csillapítja valamelyik a zajt, elég lesz akkor finomra hangolni.
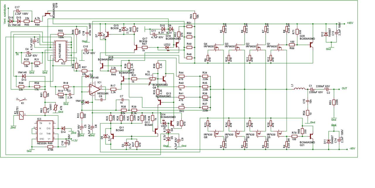
A rajzon szereplő két induktivitás fogós kérdés a számomra, de rajta vagyok, hogy megfejtsem.
(#) voodoo válasza (Felhasználó 46585) hozzászólására (») Jan 6, 2015 /
 
De én ezeket azért állítottam, mert tapasztalati megfigyelésekre hagyatkoztam. Azzal tisztában vagyok, hogy egy erősítő tápjánál -legyen kt, vagy hagyományos- mindenképp jót tesz ha több puffer van. Olvasni olvastam skori meg cimó, lorylaci stb cikkeket, de ott igazából a puffer méretezése erősítőhöz nem volt külön kitérő. Ígyhát a nyákot is úgy terveztem, hogy egy 800W-os végnek hagyományos táppal illik legalább 10.000µF/ág. (Ha sztereó akkor persze a duplája) de itt most egy csatorna révén (kt táppal) kb a tizede állt rendelkezésre ilyen méretben (32mm magasság) ami 200V-os, 470µF párhuzamba 2db. Ráadásul jó márkájúak ingyért. Köbzolitól kaptam és köszönöm neki.
(#) GeorgeAudio válasza Alkotó hozzászólására (») Jan 6, 2015 /
 
A régebbi Reflex erőkben is Castone nyák volt.
(#) (Felhasználó 46585) válasza voodoo hozzászólására (») Jan 6, 2015 /
 
Jó. Nem nagyon érted, hogy miről beszélek. Építsd meg, aztán meglátod a végeredményt. A méretezés nem szokás alapján megy...
(#) zotya1983 hozzászólása Jan 7, 2015 /
 
A jó rögzítés adott,tápfeszültség is +- 56v DC.Na most ki mit szól elegendő lesz egy ilyen borda
a 4 fetes erősítőhöz? kb 300W lesz csak ezzel a tápfesszel.
Hűtőborda

Nem szeretném ha megsülne ezért kérdezem, 2 db 8 cm es ventillátorral kívánom "lehúzni" a hőt róla.
(#) djratnova válasza zotya1983 hozzászólására (») Jan 7, 2015 / 1
 
Elég hozzá, nekem is ilyen méretű bordán van, egy 8 cm-es ventilátorral!
Itt láthatod a képen jobbra(erre került rá később kívülről a ventilátor).
A hozzászólás módosítva: Jan 7, 2015
(#) 13_Balu50 válasza GeorgeAudio hozzászólására (») Jan 7, 2015 /
 
Nem mindegy miben volt, mit kell ezen lovagolni. Alkotó fórumtárs az, aki érdemben legjobban segített még egyszer köszönöm neki, ha ismét elromlana lesz hozzá kapcsolási rajz.
Mellesleg akitől itt, megvettem a két végfok nyákot . Ő is azt mondta reflex erősítőben volt, szerintem nem is gyári nyák, így kapcsolásban hasonlíthat akár a Castone, PA300, Reflex, Siva, ATP stb :vagy bármely végfokhoz.
Egy biztos nagyon jó hangja van, és van benne szufla.
(#) zotya1983 válasza djratnova hozzászólására (») Jan 7, 2015 /
 
Köszönöm! Kőbe vésett dolog az L idom (profil) használata? Vagy mehet közvetlen bordára kp gyűrűvel?
(#) metabo123 hozzászólása Jan 7, 2015 /
 
Sziasztok!
Van egy rádiós erősítőm (Technics SA-EX100), amiben tönkrement a végfok. Kitermeltem a rossz IC-t és a hozzá tartozó sallangokat, megkerestem azokat a pontokat ami bemenetül fog szolgálni az új végfoknak, illetve azt a pontot ahová a végfokról jövő „kimenetet” kötni fogom.
Egy STK4211V végfokot építettem az adatlapjában található kapcsolás alapján, annyi különbséggel, hogy a NYÁK-ra nem tettem rá a kimenetén található 3uH és 4,7R-os R-L tagot, ezek megtalálhatóak a régi erősítő paneljén ugyan eltérő értékekkel 0,73uH és 10R, valamint a zobel-tagot, ami szintén eltérő értékű az adatlaphoz képest: 47nF és 10R.
A kérdésem, hogy maradhat-e a régi, vagy érdemesebb azt is kiszedni és az adatlap szerinti értékekre cserélni.
Mi a szerepe ennek az R-L tagnak (a zobel világos)?
Még egy kérdés: a 0,22 ohmos ellenállást hány wattosra célszerű választani?
Köszönettel: metabo123

STK4211V.pdf
    
(#) djratnova válasza zotya1983 hozzászólására (») Jan 7, 2015 /
 
Lényeg a jó hőátadás és a jó elszigetelés a bordától(csillám, szilikon lap, szigetelő gyűrű), tehát a közvetlen a bordára helyezett Fet-ekről jobban elvezetődik a hő, az L idom és a borda között van némi hőellenállás(ha különálló elem a bordától), viszont bizonyos esetben helytakarékos lehet a használata és megkönnyíti a nyák rögzítését. Tehát nem kőbe vésett dolog az L idom használata.
A hozzászólás módosítva: Jan 7, 2015
(#) BiG_Lui-Gee hozzászólása Jan 7, 2015 /
 
Üdv. Lenne pár kérdésem egy Ágota Ds600(8Ω 300w) fekete 2U magas végfokról, nem ismerem a lelki világát, hátha ad valaki tanácsot infót vele kapcsolatban.

Bekapcsoláskor a ventilátor nem megy, halk ciripelés hallatszik, mintha kapcsolóüzemű táp lenne benne(de nem a ventiből). Amikor bemértem szkópal és műterheléssel akkor 25v kimenőnél tehát 50wattnál kezd indulni a venti és kimenő fesz függvényében növeli a fordulatot, terhelés nélkül is.

Ez így normális, mert halkan hallgatva is elég jó hőt termel 17C° szobában is, meleg az egész doboz 20-30perc eltelte után, (50wattot telj.felvételt ír terhelés nélkül a tápra) ? Ez inkább a nagy melegben lehet gond.

Táp puffer kondi 2x10000μF 100v de van 2db-nak még hely, elég ez és gyárilag is ennyi van benne ?

Toroid trafóra nincs semmi írva, neten írnak 900 és 600wattosat is, melyik lehet valós ? 13kg a gép.

Nem nagyon találtam képeket sem, ezért nem nagyon tudok mihez viszonyítani.

Köszönöm a tanácsokat.
A hozzászólás módosítva: Jan 7, 2015
(#) neocska válasza BiG_Lui-Gee hozzászólására (») Jan 7, 2015 /
 
Üdv.
Ezt kaptam elektrotanyán. Hátha segit neked.
Végfok és Ventilátor szabályzás is rajtavan ha jol látom(nem néztem át teljesen)
(#) BiG_Lui-Gee válasza neocska hozzászólására (») Jan 7, 2015 /
 
Köszi,ezeket megtaláltam, de szerintem ez nem is hasonlít az enyémre. Találtam még a fórumon hogy zenére érdekesen ugrál a venti. Szerintem akkor ez ilyen érdekesen van megoldva, de böngészek még. Ezt kilőve is még marad 2 kérdésem
(#) zotya1983 válasza BiG_Lui-Gee hozzászólására (») Jan 8, 2015 /
 
A Peak 300W ennél az erősítőnél,tehát én azt mondanám 2X230w rms környéke,ahhoz elég a 600VA toroid.
(#) lukacsp válasza BiG_Lui-Gee hozzászólására (») Jan 8, 2015 / 1
 
A ventilátor vezérlés ebben a végfokban jelszintre megy, így van gyárilag megoldva, tehát jól működik a tiéd is. Nyisd ki, ismerkedj a végfokoddal, szokványos méretű hűtőbordát nem fogsz benne találni, persze van hűtőfelület, de a hőelvezetés nagyrészt a ventilátorra van bízva. Terheletlenül nem kell tőle tartani, hogy túlmelegszik, de ha brutálisan van hajtva (folyamatos null dB), akkor hajlamos túlmelegedésre kivenni egy fél óra szabit. Trafó teljesítményt passzolom, talán a két általad említett érték közt van a valóság.
(#) BiG_Lui-Gee válasza zotya1983 hozzászólására (») Jan 8, 2015 / 1
 
Bemértem és hozza a gyári adatokat, de csak 1 csatornát tudok egyszerre, 50v(52) jön ki 8ohmos műterheléssel torzítás nélkül. 30Hz-15kHz lineárisnak mondható. Táp feszültséget nem mértem, még nem szedtem szét. Viszont a kivezérlésmérő nem teszik hogy 0db nél már bőven torzítás van +3 és in-out comp lednél (ami nem tudom mi) már régen négyszögjel van. Valamit majd állítok rajta, mert így csak fűti a hangsugárzókat, amikor azt kéne látnom 0db-nél hogy az még oké.

Aznap mértem UNIVOX APT-100, TMR-104 AN-300 -akat, mindegyik kivezérlés mérője profi pontosan volt beállítva.

Köszönöm a tanácsokat infókat Ismerkedek még akkor vele
A hozzászólás módosítva: Jan 8, 2015
(#) Doncso válasza BiG_Lui-Gee hozzászólására (») Jan 8, 2015 /
 
Nálam is járt egy ilyen egyszer. A cimborámé. Kifejezett kérése volt, hogy kössük át direktbe a ventillátort. Azóta normálisan működik neki.
(#) djloui válasza BiG_Lui-Gee hozzászólására (») Jan 8, 2015 / 1
 
Ágotában teljesítmény vezérelt ventilátor van és ez így van kitalálva és télen nyáron megfelelően működik. Ha zavar kösd be direktbe de semmi értelme nincs. A bordával pedig vigyázz mert az ágota érdekessége hogy a borda el van szigetelve mindentől és benn a tápfesz, a fetek pedig szigetelés nélkül a bordán vannak +- egymástól persze elválasztva.
A DS600 4Ohm-on 2x300W, 8 Ohm-on pedig 2x150W.
(#) Zosi hozzászólása Jan 8, 2015 /
 
Sziasztok! A PA300 -nál a D14-es lednek hogyan kell működnie? Mert nekem egyik panelon működés közben világít a másikon meg nem, de szól mind a két panel meghúz a relé is meg minden, mégis egyik így másik úgy. Ez mitől lehet?
(#) reloop válasza Zosi hozzászólására (») Jan 8, 2015 /
 
Szia! A D14 túlmelegedést jelez. Kötöttél valamit A' B' közé? Ha a D14 világít és behúz a relé akkor valami hiba van, például D9 fordított beültetés.
(#) Zosi válasza reloop hozzászólására (») Jan 8, 2015 /
 
Uhh figyelmetlen voltam Az LM393 helyére TL081-et tettem... Ki cseréltem az LM-re most már jó nem világít a led. Szerencse hogy nem cseszett szét valamit a helytelen ic. Köszi azért.
(#) Zosi válasza Zosi hozzászólására (») Jan 8, 2015 /
 
Viszont a másik panelen valami nem oké. Hol be húz a relé indításkor hol nem 3 bekapcsolásnál be húzott most viszont az istenért sem akar. Erre valami megoldásod van?
Következő: »»   1642 / 2569
Bejelentkezés

Belépés

Hirdetés
XDT.hu
Az oldalon sütiket használunk a helyes működéshez. Bővebb információt az adatvédelmi szabályzatban olvashatsz. Megértettem