Fórum témák
» Több friss téma |
Mielőtt kérdezel, a következő két dolgot ellenőrizd!
I. A helyes tápfeszültségek megléte.
II. A kimeneten van-e egyenfeszültség.
Élesztés.
Továbbra is igaz az az állítás, hogy a fülhallgató bedugásától megszűnik a hangszórók búgása?
Illetve nem tudtam helyére tenni azt a tapasztalatodat sem, hogy a fülhallgató a Genius csatlakozójában olyan zajt produkál, amit közvetlen hangkártyáról nem tenne. Az előttem lévő rajz szerint a jack aljzat a teljes elektronikától függetlenül, a bemeneten végez kapcsolást. Az észlelt zaj hogyan változik a hangerő és a hangszín gombok állásától függően? Próbálom jobban behatárolni a hibát.
Jó, legyen akkor akár DC terhelés. A belső ellenállást bár tapasztalati úton, de végül is önkényesen 0,4 ohm-nak vettem.
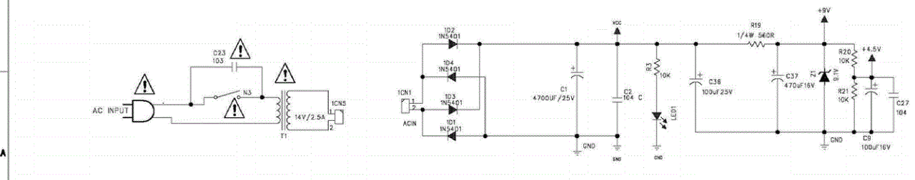
A baloldali analízis 20000uF, a jobboldali 4700uF.
Továbbra is igaz, ha füles kerül a hangszóróba, az addigi búgás áttevődik a fülesre. Ez kihúzott jack-rca-nál is játszik. PC-be dugva a fülhallgató totál néma.
Volume: némi sistergés egyre erősödik Bass maxra: semmi nem változik Treble: ha a Volume maxon van, akkor az állítástól függően kiemeli ill elnyomja a sistergést. A jól megszokott búgás még mindig ott van, állandó jelleggel, nem némul és nem is erősödik. Kicsit olyan mint a Taft, minden időben tartós
Szimuláltam egy 9Hz-es terhelést is. A kondik mint előbb.
Jó. Most nézz meg egy olyat, hogy van egy erősítő, ami 100V-ról jár és egy 4 ohmos ellenállásra dolgozik. Vagyis az áramfelvétele 25 A csúcsban. Legyen a frekvencia 20 Hz. Mindez egy DC feszültséggenerátorról kapjon megtáplálást, aminek a belső ellenállása legyen 0,4 ohm, ahogy leírtad. Milyen lesz a az áram hullámalakja, amit a feszültséggenerátorból felvesz? És ne 4700µF-dal, meg még nagyobbal szimuláltasd, mert voodoo azt állította, hogy a tizede kondi elég egy kapcsitáp kimenetéhez. Legyen mondjuk a kondi csak 1 mF. Meg számoltasd ki a kondi áramának az effektív értékét. Erre írtam a hozzászólásomat.
A hozzászólás módosítva: Jan 6, 2015
Tiszta és világos. A belső tápszűrésben keresném a hibát.
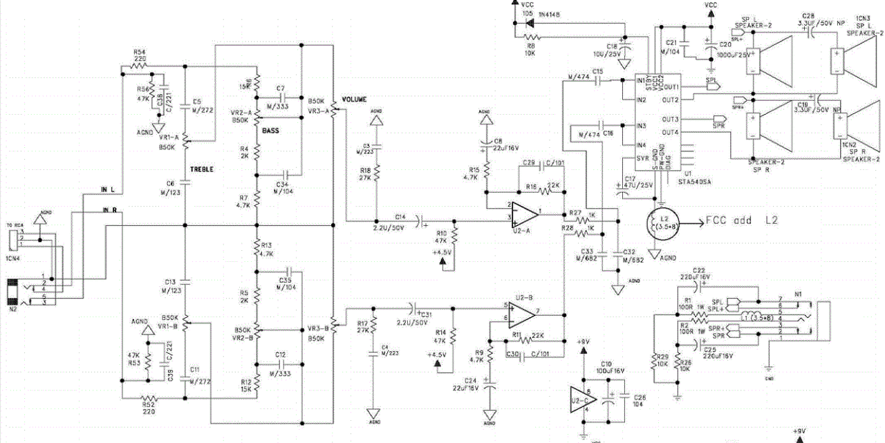
Említetted, növelted a puffer mértékét. A C1 jelű 4700µF-os volt az? Annak elégnek kéne lennie névleges értéken. Az egyenirányító diódák között (D1-4) nincs véletlenül szakadt? Az meg tudja növelni a táphullámosságot. Az előerősítő tápjában a 470µF C37-est is érdemes lenne egy friss darabbal megpróbálni. Elnézve a rajzot a C1, C20, C36 egymással párhuzamos tápszűrők, zúghatott már ez az erősítő a tervezés időszakában is, hogy így megpakolták. A C20 és C36-nél is megpróbálhatnál kicsit növelni, biztos nem ok nélkül használják őket. Az STA540 nem melegszik? Gerjedést kizárhatjuk? Az N2 jack-ot elsőre súlyosan benéztem füles csatlakozónak, ezért elnézésedet kérem. A hozzászólás módosítva: Jan 6, 2015
Mondom én, hogy nagyon messzire vezet
A C1 jelűt növeltem, még egyszer 4700-zal. A diódák szakadását megvizsgálom.
Nem volt sose melegedési probléma. Gerjedés alatt mit értesz? ![]() Akkor az említett 20as és 36os kondinál egyel nagyobb (1200µF és 120µF) kapacitású jó lesz?
Az előerősítő és az STA540 együttes erősítésében meg van az a kockázat, hogy a hallható hangok tartományán kívüli oszcilláció lép fel, ami szkóp híján az IC jelentős melegedéséből észlelhető.
Kondit rakhatsz be próbára jelentősen túlméretezve is, ha eredményesen csillapítja valamelyik a zajt, elég lesz akkor finomra hangolni. A rajzon szereplő két induktivitás fogós kérdés a számomra, de rajta vagyok, hogy megfejtsem.
De én ezeket azért állítottam, mert tapasztalati megfigyelésekre hagyatkoztam. Azzal tisztában vagyok, hogy egy erősítő tápjánál -legyen kt, vagy hagyományos- mindenképp jót tesz ha több puffer van. Olvasni olvastam skori meg cimó, lorylaci stb cikkeket, de ott igazából a puffer méretezése erősítőhöz nem volt külön kitérő. Ígyhát a nyákot is úgy terveztem, hogy egy 800W-os végnek hagyományos táppal illik legalább 10.000µF/ág. (Ha sztereó akkor persze a duplája) de itt most egy csatorna révén (kt táppal) kb a tizede állt rendelkezésre ilyen méretben (32mm magasság) ami 200V-os, 470µF párhuzamba 2db. Ráadásul jó márkájúak ingyért. Köbzolitól kaptam és köszönöm neki.
A régebbi Reflex erőkben is Castone nyák volt.
Jó. Nem nagyon érted, hogy miről beszélek. Építsd meg, aztán meglátod a végeredményt. A méretezés nem szokás alapján megy...
A jó rögzítés adott,tápfeszültség is +- 56v DC.Na most ki mit szól elegendő lesz egy ilyen borda
a 4 fetes erősítőhöz? kb 300W lesz csak ezzel a tápfesszel. Hűtőborda Nem szeretném ha megsülne ezért kérdezem, 2 db 8 cm es ventillátorral kívánom "lehúzni" a hőt róla.
Elég hozzá, nekem is ilyen méretű bordán van, egy 8 cm-es ventilátorral!
Itt láthatod a képen jobbra(erre került rá később kívülről a ventilátor). A hozzászólás módosítva: Jan 7, 2015
Nem mindegy miben volt, mit kell ezen lovagolni. Alkotó fórumtárs az, aki érdemben legjobban segített még egyszer köszönöm neki, ha ismét elromlana lesz hozzá kapcsolási rajz.
Mellesleg akitől itt, megvettem a két végfok nyákot . Ő is azt mondta reflex erősítőben volt, szerintem nem is gyári nyák, így kapcsolásban hasonlíthat akár a Castone, PA300, Reflex, Siva, ATP stb :vagy bármely végfokhoz. Egy biztos nagyon jó hangja van, és van benne szufla.
Köszönöm! Kőbe vésett dolog az L idom (profil) használata? Vagy mehet közvetlen bordára kp gyűrűvel?
Sziasztok!
Van egy rádiós erősítőm (Technics SA-EX100), amiben tönkrement a végfok. Kitermeltem a rossz IC-t és a hozzá tartozó sallangokat, megkerestem azokat a pontokat ami bemenetül fog szolgálni az új végfoknak, illetve azt a pontot ahová a végfokról jövő „kimenetet” kötni fogom. Egy STK4211V végfokot építettem az adatlapjában található kapcsolás alapján, annyi különbséggel, hogy a NYÁK-ra nem tettem rá a kimenetén található 3uH és 4,7R-os R-L tagot, ezek megtalálhatóak a régi erősítő paneljén ugyan eltérő értékekkel 0,73uH és 10R, valamint a zobel-tagot, ami szintén eltérő értékű az adatlaphoz képest: 47nF és 10R. A kérdésem, hogy maradhat-e a régi, vagy érdemesebb azt is kiszedni és az adatlap szerinti értékekre cserélni. Mi a szerepe ennek az R-L tagnak (a zobel világos)? Még egy kérdés: a 0,22 ohmos ellenállást hány wattosra célszerű választani? Köszönettel: metabo123
Lényeg a jó hőátadás és a jó elszigetelés a bordától(csillám, szilikon lap, szigetelő gyűrű), tehát a közvetlen a bordára helyezett Fet-ekről jobban elvezetődik a hő, az L idom és a borda között van némi hőellenállás(ha különálló elem a bordától), viszont bizonyos esetben helytakarékos lehet a használata és megkönnyíti a nyák rögzítését. Tehát nem kőbe vésett dolog az L idom használata.
A hozzászólás módosítva: Jan 7, 2015
Üdv. Lenne pár kérdésem egy Ágota Ds600(8Ω 300w) fekete 2U magas végfokról, nem ismerem a lelki világát, hátha ad valaki tanácsot infót vele kapcsolatban.
Bekapcsoláskor a ventilátor nem megy, halk ciripelés hallatszik, mintha kapcsolóüzemű táp lenne benne(de nem a ventiből). Amikor bemértem szkópal és műterheléssel akkor 25v kimenőnél tehát 50wattnál kezd indulni a venti és kimenő fesz függvényében növeli a fordulatot, terhelés nélkül is. Ez így normális, mert halkan hallgatva is elég jó hőt termel 17C° szobában is, meleg az egész doboz 20-30perc eltelte után, (50wattot telj.felvételt ír terhelés nélkül a tápra) ? Ez inkább a nagy melegben lehet gond. Táp puffer kondi 2x10000μF 100v de van 2db-nak még hely, elég ez és gyárilag is ennyi van benne ? Toroid trafóra nincs semmi írva, neten írnak 900 és 600wattosat is, melyik lehet valós ? 13kg a gép. Nem nagyon találtam képeket sem, ezért nem nagyon tudok mihez viszonyítani. Köszönöm a tanácsokat. A hozzászólás módosítva: Jan 7, 2015
Üdv.
Ezt kaptam elektrotanyán. Hátha segit neked. Végfok és Ventilátor szabályzás is rajtavan ha jol látom(nem néztem át teljesen)
Köszi,ezeket megtaláltam, de szerintem ez nem is hasonlít az enyémre. Találtam még a fórumon hogy zenére érdekesen ugrál a venti. Szerintem akkor ez ilyen érdekesen van megoldva, de böngészek még. Ezt kilőve is még marad 2 kérdésem
A Peak 300W ennél az erősítőnél,tehát én azt mondanám 2X230w rms környéke,ahhoz elég a 600VA toroid.
A ventilátor vezérlés ebben a végfokban jelszintre megy, így van gyárilag megoldva, tehát jól működik a tiéd is. Nyisd ki, ismerkedj a végfokoddal, szokványos méretű hűtőbordát nem fogsz benne találni, persze van hűtőfelület, de a hőelvezetés nagyrészt a ventilátorra van bízva. Terheletlenül nem kell tőle tartani, hogy túlmelegszik, de ha brutálisan van hajtva (folyamatos null dB), akkor hajlamos túlmelegedésre kivenni egy fél óra szabit.
Trafó teljesítményt passzolom, talán a két általad említett érték közt van a valóság.
Bemértem és hozza a gyári adatokat, de csak 1 csatornát tudok egyszerre, 50v(52) jön ki 8ohmos műterheléssel torzítás nélkül. 30Hz-15kHz lineárisnak mondható. Táp feszültséget nem mértem, még nem szedtem szét. Viszont a kivezérlésmérő nem teszik hogy 0db nél már bőven torzítás van +3 és in-out comp lednél (ami nem tudom mi) már régen négyszögjel van. Valamit majd állítok rajta, mert így csak fűti a hangsugárzókat, amikor azt kéne látnom 0db-nél hogy az még oké.
Aznap mértem UNIVOX APT-100, TMR-104 AN-300 -akat, mindegyik kivezérlés mérője profi pontosan volt beállítva. Köszönöm a tanácsokat infókat Ismerkedek még akkor vele A hozzászólás módosítva: Jan 8, 2015
Nálam is járt egy ilyen egyszer. A cimborámé. Kifejezett kérése volt, hogy kössük át direktbe a ventillátort. Azóta normálisan működik neki.
Ágotában teljesítmény vezérelt ventilátor van és ez így van kitalálva és télen nyáron megfelelően működik. Ha zavar kösd be direktbe de semmi értelme nincs. A bordával pedig vigyázz mert az ágota érdekessége hogy a borda el van szigetelve mindentől és benn a tápfesz, a fetek pedig szigetelés nélkül a bordán vannak +- egymástól persze elválasztva.
A DS600 4Ohm-on 2x300W, 8 Ohm-on pedig 2x150W.
Sziasztok! A PA300 -nál a D14-es lednek hogyan kell működnie? Mert nekem egyik panelon működés közben világít a másikon meg nem, de szól mind a két panel meghúz a relé is meg minden, mégis egyik így másik úgy. Ez mitől lehet?
Szia! A D14 túlmelegedést jelez. Kötöttél valamit A' B' közé? Ha a D14 világít és behúz a relé akkor valami hiba van, például D9 fordított beültetés.
Viszont a másik panelen valami nem oké. Hol be húz a relé indításkor hol nem 3 bekapcsolásnál be húzott most viszont az istenért sem akar. Erre valami megoldásod van?
|
Bejelentkezés
Hirdetés |











Az 



