Fórum témák
» Több friss téma |
Fórum » Sztereó DAC
Témaindító: meszattila, idő: Ápr 10, 2007
Témakörök:
Fiókban lévő műveleti erősítők közül válogattam csak (NE, LM, HA).
AD és társait nem próbáltam, régebben CD tuning során sem hozták azt amit csővel, vagy J FET beépítésével elérhető volt. Cső/trafó több DAC kimenetén számomra már bizonyított (itt is). Levegősebb, analógos hangzás, sokkal közelebb van a bakelit lemezek hangzásához. Szerintem visszacsatolás mértéke, vagy hiánya ami sokat számíthat. Nagy negatív visszacsatolás mért paramétereket rendkívülien javítja, de véleményem szerint a kapott hangképben ez már kevésbé köszönt vissza. Steril, száraz "élettelen" hangkép, amit nem kedvelek.
Előlapot ma csináltam, kidobott beltéri dobozán, az eredeti lukak eltakarására szolgál.
Na és a feliratot,hogy készítetted,ha nem titok,otthon házilag?
Nagyon egyszerű, sárgaréz (küszöbsín) lemez, fotózással készített felirat (mint a nyáklemez), majd ráégetve, hígítóval sem lehet lemosni, tartós, gyorsan kivitelezhető, sima papírról fotózom...
A hozzászólás módosítva: Dec 19, 2014
Értem,de akkor ezt gondolom illik le is lakkozni ugye mert a tied is fénylik mint a tücsök p@csája.
Nincs lakkozva, políroztam a lemezt, de lakkozni is lehet, megvédi a rezet..
OPA2134 marad benne, jelenleg ez a legjobb amit a készletemben találtam.
Szia Zoli!
Remekül mutat a két készülék így együtt. Az volna a kérdésem hozzád, hogy ezt az OPA2134-es IC-t összehasonlítva a csöves kimenettel, milyen hangzásbeli különbséget tapasztalsz? Jó volna, ha ki tudnád próbálni az OPA1612-t is, ha lenne ilyen IC-m, akkor adnék Neked kölcsön, mert érdekelne a meghallgatási tapasztalat. Ennek az IC-nek bipoláris bemenete van, és azt mondják, hogy az jobb hangzásban. De ha fényévekkel jobb a csöves, akkor inkább abba fogok majd bele. Ha megkérlek szépen, akkor tudnál 1-2 módosítást csinálni a csöves kimenetű nyákon? A bemeneten nem tudom mivel helyettesíteni azt a kis gyűrűmagos leválasztó trafót, amit beépítettél. Ez már egy korábbi gondolatom volt, hogy lehetne helyettesíteni egy olyan trafóval, amik a LAN kártyák bemenetén vannak, és pl. a Lomexban is lehet kapni kb 100Ft-ért. Ennek min. 100MHz az átvitele, szerintem jó lenne ide. Egy srác ki is próbálta nála működik szépen. Azért gondolok erre a módosításra, hogy a nyákod könnyen reprodukálható legyen. Aztán ha nem nagy gond, és nem nagy kérés, meg tudnád esetleg úgy csinálni a terveket, hogy moduláris legyen? Tehát arra gondolok, hogy egy panelen lenne mondjuk a DIR9001 és áramkörei, meg csak a PCM1794A. A tápegysége, a Buffer kimenet, ennek a tápegysége mind külön panel lehetne, és akkor könnyebben többféle variációt ki lehetne próbálni. Még mellékelem Neked a bemeneti trafóhoz az adatlapot, a PE68515L-et lehet kapni a Lomexban, a bekötési rajzát is megtalálod benne. Szerintem az 1-2 láb lehet a bemenet, és a 7-6 láb a kimenet.
A tápegység kerüljön rá az IC paneljére, nem jó, ha ilyen hosszú és főleg vékony vezetősávokkal van bekötve egy digitális IC, összevissza megrángatják a tápot maguk alatt.
Szamomra a csoves kimenet mar bizonyitott, de nem olyan mertekben jobb mint ahogy gondold kulonbseg nem tonalisan jelentkezik igazan, ter lekepzeseben jelentos az elteres. Levegeosebb, haromdimenzioban erzekelheto a szinpad.
Nem ismerem ezt a trafot, szerintem jo, de hazilag is tudsz jot kesziteni. Nyakterv van kulon, de buffer nelkul, itt is mutattam mar. A hozzászólás módosítva: Dec 21, 2014
Szerelmes lettem a DAC-om hangjába
Hála CHZ- nak, és Buvarruha-nak. Már csak be kell dobozolni a cuccot
Tehát akkor Te sem tudsz mintát rendelni tőlük? Akkor marad a HQ Elektronika kft, náluk meg lehet venni ezeket az IC-ket.
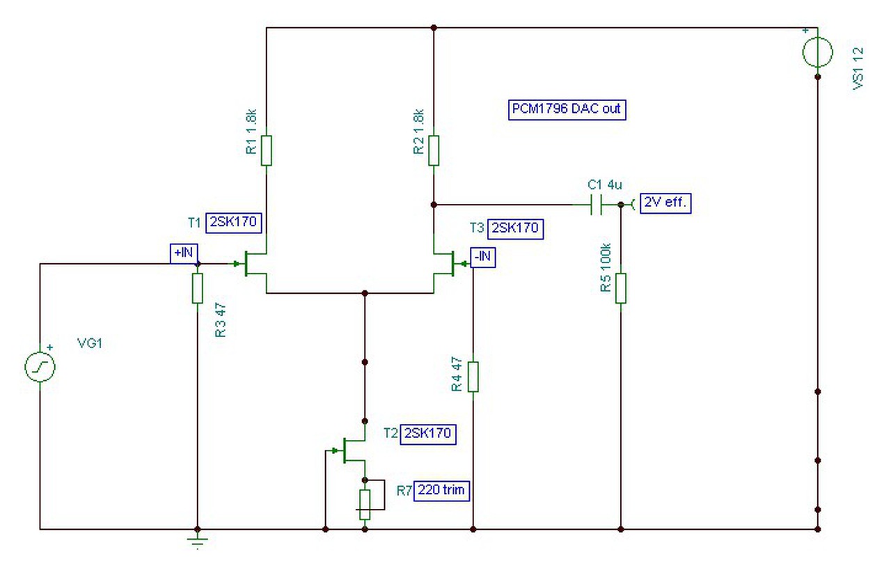
Összedobtam J FET kimeneti fokozatot, PCM1796 hoz illesztettem.
Egy V FET még hozzáilleszthető, buffernek.
Szimpla 12V-ról megy?
![]() Milyen a 2SK170-ek Idss-e? Milyen hangra?
Elsőre +/- 12V-ról próbáltam, rosszabb eredményt kaptam.
5mA 2SK129A -val is megpróbálkozom. Még nem hallgattam.. A hozzászólás módosítva: Jan 8, 2015
Azért kérdeztem az Idss-t, mert eredeti félvezetőkkel így gyakorlatilag nem működhet. ( A 0 közeli Uds-sel működő áramgenerátornak meg egyébként is nagyon lecsökken a differenciális ellenállása )
A hozzászólás módosítva: Jan 8, 2015
Légszerelve összeállítottam, működik.
Most próbálom 2SK129A-val, ezek pontos párok, +/-12V ról, mérve jó. Idézet: „Légszerelve összeállítottam, működik” Mekkora volt az Ugs, Id ? Milyen osztályúak a 2SK170-k ( GR, BL, V ) ? A hozzászólás módosítva: Jan 8, 2015
Sziasztok.A DIR9001 1-es kivezetésén mindenféleképpen meg kell jelennie a fesz.-nek,ha megy?Nálam nincs egy deka volt se,pedig jó volna,ha az is működne.
Földre húz, ha aktív, benne van a doksiban, tehát fel kell húzni és lesz rajta fesz, amíg nem aktív.
A hozzászólás módosítva: Jan 9, 2015
Ok,működik köszi,tényleg bent van a doksiban.
Végre elkészült a dobozolás is.Eredetileg WM8740 DAC-hoz vettem ezt a dobozt,de aztán ez került bele nem véletlenül,egy árnyékoló lemez még hiányzik belőle.Képek.Külön szekunder megy mindenhová,a bufferhez meg külön trafó is,mert így egy kicsivel jobb hangot produkál,nem egyszerű ilyen R magos trafókat tekercselni.
Véglegesítettem, 2SK170BL maradt, válogattam párokat. Áramgenerátorhoz találtam 2db 5,2mA feteket, így trimerelni sem kell, (G-S rövidre zárva). Mérés: felső a PCM kimenete, alsó CD kimeneti jele. Amplitúdóban is kb azonos szintet kaptam. A két jel között jól látszik a fáziskülönbség is (szűrő).
Egyik kép címet elírtam, PCM1796 mind a kettő.. A hozzászólás módosítva: Jan 9, 2015
Szia Zoli!
Elkészültem én is a kis trafókkal, amit a DAC-hoz ajánlottál nekem. Kálmán barátommal ugyanúgy tekercseltük meg, mint ahogy leírtad. Úgy teszteltem őket, hogy egyszerűen a primerre és a szekunderre is forrasztottam egy-egy RCA aljzatot és a CD játszó jelkábelébe iktattam be, és ki a kis trafókat, így összehasonlítva a különbséget. Nagyon jó lett, kiválóan sikerültek. A zenéből nem vesz el semmit, de nem is tesz hozzá. Szerintem a linearitásával nincs probléma, nem emel ki, vagy csökkent sehol sem. Megvan a mélye és a magasa is, a teljes hangfrekis sáv átmegy rajta. Még nem mértem meg, de biztos jók a mérési eredmények is. Nagyon jó az impulzusátvitele is, nem lesz lomhább, vagy tompább a zene, nem változtat semmit a hangképen. Egy kis hangerő növekedésen kívül semmi különbség nincs trafóval, vagy anélkül. Úgyhogy ez azt jelenti, hogy baromi jók ezek a kis trafók, nagyon jól megkomponáltad őket, és maga a Permalloy vas is nagyon jó. Ebből a vasból lehetne akár Interstage trafót is csinálni, mert nagyon jó minőségű ez a vas. Úgyhogy ezúton is köszönöm a segítséged.
Szia!
Örülök, hogy sikerült, pláne, hogy rajz nélkül, csak írásom alapján készítetted el. Szerintem is jól sikerült a trafó, mérve és meghallgatva is bizonyított számomra már. Huzalvastagság is bevált, ahogy javasoltam?
Nagyon jól leírtad az elkészítés menetét, teljesen érthető volt. Igen jó lett a huzalvastagság is, bár egy kicsit lehet hogy vékonyabbal tekertem. Mérve 0,25mm volt a vastagsága (szigeteléssel együtt), de lehet hogy egy kicsit vékonyabb volt. 109 menet fért egy sorba, nem 99. Ennyi különbséget nem tud kimutatni az 5 százados tolómérőm.
Egy TK-782/A kimenőt bontottam le a huzalért... amely persze le volt égve, de csak az alsó sor, és annak is az utolsó néhány menete hibásodott meg. A huzal kb 98%-át újra tudtam hasznosítani. A papírt egy kicsit elszámoltuk, mert vastag volt, kb 0,1mm-es trafópapír, és egy kicsit hullámos is volt. Így elég duci lett a tekercs, még éppen belefért az ablakba, pont be tudtam még vasalni. A második trafónál már úgy csináltam, hogy kisimítottam a papírt, és úgy nyertünk majdnem 1mm-t. A hozzászólás módosítva: Jan 9, 2015
Soronként cigipapírt használtam, ezzel könnyen belefért, pici hely is maradt.
Igen, úgy már nem veszi el az áramgenerátortól azt a kis Uds-t a drain ellenállás. ( Így is elég kevés marad, -2mA dac-kimenőáramnál kb. 100-150mV, átlagos 2SK170BL Idss-nél )
A hangjáról van már valamilyen vélemény? |
Bejelentkezés
Hirdetés |





Az volna a kérdésem hozzád, hogy ezt az












