Fórum témák
» Több friss téma |
Sziazstok!
Van már előfokom+hangszínem, szub szűrőm és most szükségem lenne egy bemenetválasztóra is. A következő lenne az elgondolásom: 3 bemenetre lenne szükségem - lehet relés is vagy IC-s is. Mivel adott a dobozom így nyomógombosat szeretnék és LED-es visszajelzéssel, mind 3 bemenethez. A segítségeteket előre is köszönöm! Egy kis off, elnézést kérek érte, de így érthetőbb hogy mire gondoltam. A dobozon vagy egy Loudness, Tape, Phono, Aux és Tuner kapcsoló helye... Ezt annyival bolondítom meg, hogy a Phono, Aux, Tape lenne a visszajelzés helye, a Tuner gombra jönne a bemenetválasztó léptető gombja, a Loudness pedig kapna egy mezei kapcsolót magára a loudness funkcióra.
Üdv és köszönöm!
Tetszik az általad felkínált lehetőség, de sajnos PIC-es áramköröket nem tudok létrehozni eszküzhiány végett
Szia!Van elfekvőbe 2db vadiúj PHILIPS TDA1029 bemenetválasztó IC-m!Az ORION SE260 HI-FI erősítő bemenetválasztója is ezzel az IC-vel épült meg!Egy IC stereo négy csatorna!A kapcsolását
az orionból lepuskázhatod nekem meg van!Ha érdekel szólj privátba! Üdv JANI!
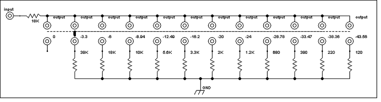
Sziasztok ismét! Bár már nem GU50 téma, de megint felmerült egy kérdés bennem, amire keresném a választ. Mitől függ az, hogy mekkora potmétert fűzőnk az erősítő vonalbemenetére? Gondolom az előfokhoz illesztik. Most 50kohm mal van szerelve, de szeretnék egy yaxleyt építeni. Van pár darabom elfekvőben hozzá. Biztos szeretnék lenni az értékében. Csatolok pár képet.
Köszi előre is! Mod.: PC vonali kimenetével már próbáltam. Azzal nem volt semmi gond. A RIAAval még nem volt hajtva. A hozzászólás módosítva: Dec 19, 2014
A RIAA leírásában benne kéne lennie a kimenet terhelhetőségének.
Innen építettem.
Nemtalálok rá utalást. Vagy csak hiányos a tudásom hozzá.
Egzaktat magam sem tudok - majd egy magasabb tudású megvilágítja a tudományt benne - de érzésem szerint az 50 kOhm-nak jó kell lennie a kimeneten, a végfok bemenetén potméterként.
Mi történne, ha 80kOhm- ot használnék helyette? Nem tudom kiszámolni az értékeket, és nagyon kevés 12 állásúra találok receptet.
Illetve ezen a képen miért söntöli a kimenetet? Miért nem úgy köti be, mint egy normális potit? A bemenet mehetne a 39K felső lábára, a kimenet meg a kapcsoló közepére. Miért van ez? Nagyon sokan használják ezt a megoldást ennél a kapcsolónál. A hozzászólás módosítva: Dec 19, 2014
Nagyon ügyes kis kapcsolás ez. Van egy nulla csillapítású állása, amikor az megy ki, ami bejön a másik végén.
Sokkal egyszerűbb ezzel a kapcsolssal az élet, mert az összes ellenállás egyik pontja testen van, könnyebb a szerelés. A másik és munkásabb változat, amikor egymás végébe kötjük az ellenállásokat. Fogj egy yaxley-t és képzeld el az egyik és másik kivitelt. Ez sokkal nyerőbb kialakítás szerelés szempontjából. Ha 80 k Ohm -ot akarsz megvalósítani, szerintem simán. 50-100k szerintem elfogadott poti érték a csöves technikánál is a végfok bemenetét illetően.
Megépítettem így ahogy a képen van. Engem az a 18k zavar az elején. Sosem fog ugyanaz kimenni - ami be miatta... vagy?
Na és? Nem hegesztőáram megy ott, egy csöves erősítő bemenete, ami 1 M Ohm nagyságrendű nem pirul el holmi jött-ment 18 kilótól. Szerintem.
Hogy egy poti mekkora gondot okoz nekem. Sokat kell még tanulnom. Ennyi erővel 200k is mehetne a helyére. Amennyire mászok bele a logaritmus-lineáris hóbelebancba annál jobban nemértem.
" nem annyira számít ott az a 18k (50k) minthogyha csak 3/4 lenne felcsavarva a hangerő?" Vagy számít azis, hogy mennivel van ledobva testre? De akkormeg rossz a linkelt ábra, mert a forgókapcsoló közepe nem arányosan oszlik az előfok kimenete / erősítő bemenete között. VAgy hogyan írjam..
Idézet: „Vagy számít azis, hogy mennivel van ledobva testre?” Az számít. Az ellenállás értékek nyilván logaritmikusan vannak méretezve, amiatt ne aggódj, hogy nem szimetrikus valami, nem is lehet az, pont emiatt. A hozzászólás módosítva: Dec 19, 2014
hmm. Ezért nemértem. De nem is kell azthiszem, mára feladom. Már lassan kényszeresen ásom bele magam ebbe a témába mert nem hagy nyugodni. Elkészültem a cucclival, később lehet rakok fel képet, hogy ámuljak-bámuljak rajta, hogy milyen ügyesen kijöttem ennyi idő alatt 10darab ellenállással.
Régen megfogadtam, hogy akkor építkezek, ha átlátom. VAlószínű ez esetben próbálnom is kellene - és akkor megérteném.
Egyszerűsítsünk!
Van 2 db ellenállásunk - 18k és a 39k. Sorbakötjük őket, 18-ra a szabad végéra 10V, másik vége a 39-el kötve, aminek vége a negatívra megy. Az osztásponton a 2 ellenállás arányába oszlik meg a 10 V. A két ellenállás összege 57k. A 10et elosztjuk 57 felé = van egy 10 cm-es hosszúságú törtünk (legyen csak 0.175V/k Ohm)Megszorozzuk 39-el és megkapjuk az osztásponton levő feszültséget. 39 x 0.175 = 6.8V Tehát a bemeneti 10V-ot úgy osztottuk le, hogy 6.842 V van az osztás miatt a két ellenállás közös pontján. (én a sok tizedessel számoltam, de a lényeg ez) A hozzászólás módosítva: Dec 19, 2014
Ez a lineáris poti. A logaritmikust is értem, hogy parabola alakot vesz fel( este nem tudtam aludni).
Nem az értékeivel van baj, hanem az illesztéssel. Miért vonali bemenet az 50k rendeltetésszerűen működö ellenállás, ha elé berakunk egy 18k. Azmár nem lesz vonali, mert le van osztva. Ezt nem értem. Illetve, hogy mihez képest.
Igy tudom magyarázni. Szóval az Rx az a fix, amit elé berakok, és ami igazából a poti az az Ry. Ezt fűztem most fel. Akkoris miért oda az RX?
hmm. Más az előnézete. Gondolom a HE leltár miatt.. A hozzászólás módosítva: Dec 19, 2014
Amikor tulajdonképpen nincsen leosztva - az első állás az ilyen, akkor az esetünkben pl. 1 M Ohm csöves bemenő ellenállással alkot egy osztót.
Vagyis van egy 18k és egy 1 M Ohm -os osztónk... Tekintve, hogy 1 V RMS-t fogadunk el a bemeneten, vagyis ez teljesen kivezérli az erősítőnket, nézzük meg, mit veszítünk ebből. 1/1018 = x x * 18 = 0.01768...V Enélkül meg tudsz lenni? A hozzászólás módosítva: Dec 19, 2014
NEmmondod, hogy ezzen * el a szabadidőm..nem fogom én ezt sosem megérteni .. . .
![]() De legalább nyálaztam elég sokat.. . A hozzászólás módosítva: Dec 20, 2014
Ne add fel, most hagyd ezt és későbbre, pihenten be fog ugrani...
Szia,
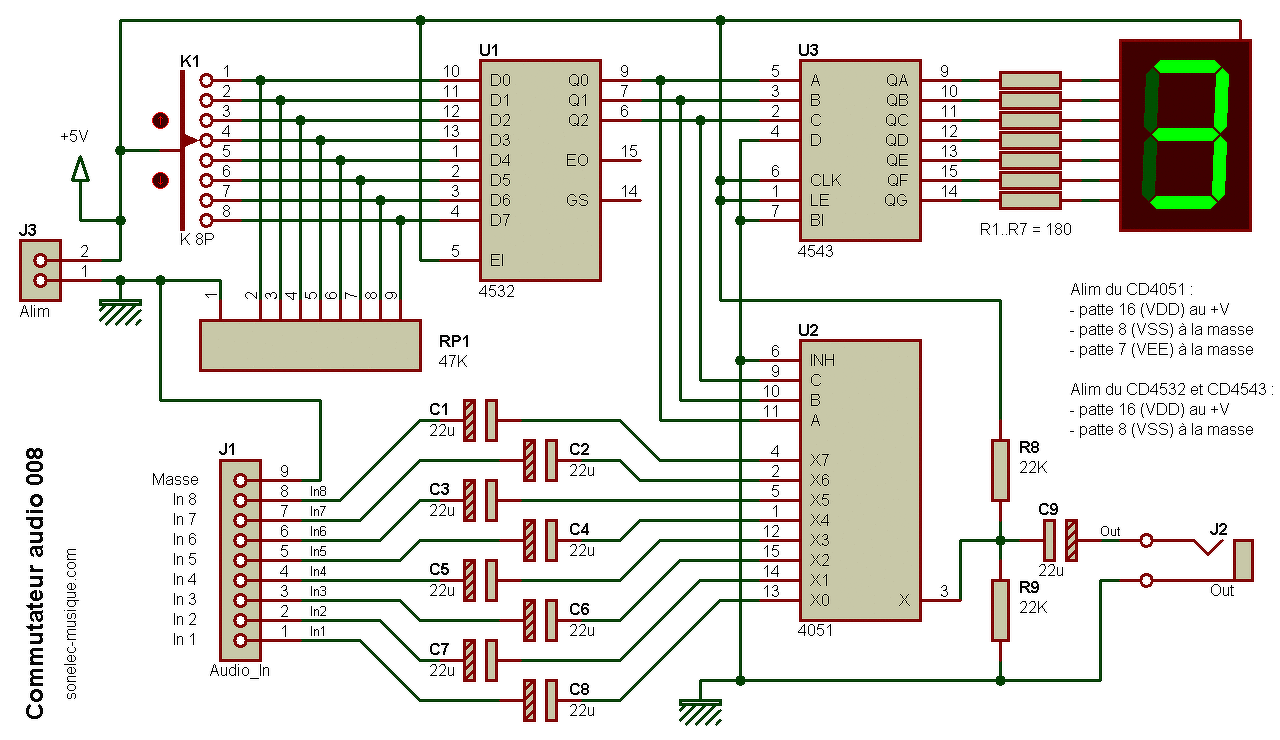
sikerült megépíteni a 2*8 csatornás bemenetválasztó kapcsolást? Én is ilyet keresek. Ha van rajz, megköszönném.
Szia!
Én ezt csináltam itt . Ha kell a nyák, neked adom, de kétoldalas ragasztó van az egyik oldalán amit le kell higítóval mosni. Nyolc bemenetet tud 2 kimenetet, van rajta mono/stereo átkapcsoló, meg egy eq ki-be kapcsoló. Furatszerelt alkatrészekkel. A kapcsolási rajzot majd mellékelem, mert egy másik gépen van. Nem tudom, hogy működik-e, csak megnyákoltam. Meglett a rajz is. Rakhatsz forgókapcsolót hozzá. Nekem pic van hozzá, ami tud 8 bemenetet ami egymást kiváltja, és 4 ki-be kapcsolót nyomógombosan. A nyák üres. Üdv:L.
Köszi a gyorsaságot, és az infót!
Nem igazán a relésre hanem az ic-s változatra gondoltam. Azt hittem, hogy azt csináltad meg. Mégegyszer köszi: Zs.
Közben találtam egy kapcsolást, ami szerintem nekem kell.
Egy problémám van, hogy az elektronikát autodidakta módon sajátítom (folyamatos jelenidő) el. Kérek szépen egy lelkes, önzetlen profit, hogy "nyomjon egy lájkot", ha ez a kapcsolás rendben van. Van egy DUAL erősítőm, 4 bemenettel. Azt szeretném egy kicsit felhozni XXI. századira. Lemezjátszót nem használok már, mikrofonom nincs... Ellenben van optikai kimenetem, scart/rca kimeneteim. Sok. A végfokot hagyom, a hangerő-hangszín-balance-loud már 1036-os. A lenti kapcsolást ehhez szeretném használni. Lehet, hogy olcsóbb, egyszerűbb venni egy korszerűbbet, de hol marad a jólismert élesztési örömmámor
Nincs mit, de most nézem, az enyém 12 bemenetet tud kezelni. A te rajzodat ki kell próbálni légszereléssel, de a végén az alsó részt duplán kell megcsinálni(a 4051 előtti-utáni rész).
Szia!
A bemeneteket és a kimenetet földrehúzó ellenállásokkal dc csatolás mentesiteni kellene.
Peter65:
Ezt a földrehúzó ellenállást egy kicsit tudnád pontosítani? lóri: A kapcsoláson én is láttam, hogy csak az egyik oldal. Először azt csinálom meg, aztán ha jó, jöhet a másik oldal, végleges panelen. Ja, és az RP1 a rajzon a bemenet választónál az valami Nagy Közös Ellenállás?
Igen, az egy 8 elemes 47k-s ellenállásháló. De csinálhatod 8db 47k-s ellenállásból is.
Sziasztok.
4x2 csatornás bemenetválasztóra lennem szükségem. Egy olan rendszerhez kellene, amiben van 4 eszköz. Ezek soros porton kommunikálnak majd egy központi résszel. De mindig csak egynek kellene a központi részel kapcsolatba lennie. Mit ajánlanátok ehhez hardver részről. Gondolom relével lenne a legjobb megoldani, de nem túl nagy a hely. Gondoltam forgó kapcsolóra is, de azt csak végszükség esetén alkalmaznám. |
Bejelentkezés
Hirdetés |






(legyen csak 0.175V/k Ohm)






