Fórum témák

» Több friss téma
Fórum » Elektronikában kezdők kérdései
- Ez a felület kizárólag, az elektronikában kezdők kérdéseinek van fenntartva és nem elfelejtve, hogy hobbielektronika a fórumunk!
- Ami tehát azt jelenti, hogy a nagymama bevásárlását nem itt beszéljük meg, ill. ez nem üzenőfal!
- Kerülendő az olyan kérdés, amit egy másik meglévő (több mint 17000 van), témában kellene kitárgyalni!
- És végül büntetés terhe mellett kerülendő az MSN és egyéb szleng, a magyar helyesírás mellőzése, beleértve a mondateleji nagybetűket is!
Lapozás: OK   2473 / 4057
(#) Bakman válasza Mircsof hozzászólására (») Jan 14, 2015 /
 
Ebben a hozzászólásban van egy példakapcsolás (villogi 4). Ha villog a LED, akkor jó az alkatrész.
(#) marty9228 hozzászólása Jan 14, 2015 /
 
Sziasztok.
Nem igazán tudom, melyik témában tegyem fel a kérdésemet(ha valaki tudja szóljon).
Adott egy sütő(Miele Classic H261E), aminek az időzítője kicsit megbolondult. Nem vagyok teljesen kezdő, de nem tudom hogyan, vagy hol keressem a hibát. Az egész áramkör annyi, ami a képeken is látszik:
2 db. 6.8 K Ohmos ellenállás
1 db. kondi(a pici)
1db elko-220µF/25V
2 db relé,
egy hatalmas IC, számok rajta : 2840, 9640 NUTV, 15-0106-010(hiába gugliztam).
1 db Piezo, és egy Futaba gyártmányú fluoreszcens kijelző(5-LT-203GYK). Más nincs.
A hiba, hogy valamennyi feszültség mindig van a reléken, így az néha megszakít és nem lehet normál üzemben sem használni a sütőt.
(#) Mircsof válasza Bakman hozzászólására (») Jan 14, 2015 /
 
Köszönöm! Már próbálom is!
(#) orcika70 válasza Mircsof hozzászólására (») Jan 14, 2015 /
 
(#) Mircsof válasza orcika70 hozzászólására (») Jan 15, 2015 /
 
Köszönöm! Ezt is kipróbáltam, és működik az alkatrész!
(#) orcika70 válasza Mircsof hozzászólására (») Jan 15, 2015 /
 
Az LCM-3 biztosan valami eredményt csak mutat a tirisztorra is.
(#) proli007 válasza marty9228 hozzászólására (») Jan 15, 2015 /
 
Hello! Mivel az IC-vel úgy sem tudsz mit kezdeni, inkább a tápfeszültséget és annak szűrését próbáld meg ellenőrizni. (Gondolom a két melák ellenállásnak és a 220µF-nak van köze a dologhoz..)
(#) sejtek hozzászólása Jan 15, 2015 /
 
Sziasztok

Remélem nem kérdezek túl nagy ostobaságot.
Épp egy Pass féle F5 erősítőt készülök építeni, van benne egy 2sj108 és egy 2sk370 típusú tranzisztor.
Szerintem ezek j-fetek, a kapcsolási rajzon nekem nem derül ki, hogy melyik a drain és melyik a source kimenet, a gate egyértelmű. Vagy ezek szimmetrikusak és felcserélhetőek a "d" és "s" lábak?

Köszi
(#) kadarist válasza sejtek hozzászólására (») Jan 15, 2015 /
 
Szia!
A j-FET-ek lábai felcserélhetőek, de minden típusnál marad hatás nélkül. A rajzon a FET gate-je mutat a source-re.
(#) ttindian válasza nedudgi hozzászólására (») Jan 15, 2015 /
 
Igen csak valami kisebbre ami elfér egy kicsike (7mm rúd ) pisztolyban .
(#) sejtek válasza kadarist hozzászólására (») Jan 15, 2015 /
 
Köszi, még annyi kérdésem lenne, hogy az adatlapon a rajzot alulnézetben vagy fölülnézetben kell értelmezni? Tehát, ha a tranzisztort a lapos feliratozott oldala felől nézem, úgy, hogy lefelé állnak a lábai akkor a bal a drain, középső gate, jobb a source?
(#) nedudgi válasza ttindian hozzászólására (») Jan 15, 2015 /
 
Talán ez, vagy esetleg ez?
De van olcsóbban is.
A hozzászólás módosítva: Jan 15, 2015
(#) kadarist válasza sejtek hozzászólására (») Jan 15, 2015 /
 
Alulnézetből mutatja. tehát a lábak feléd állnak.
(#) sejtek válasza kadarist hozzászólására (») Jan 15, 2015 /
 
Köszi
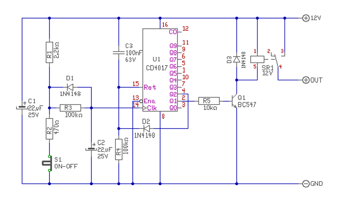
(#) zoka hozzászólása Jan 15, 2015 /
 
Sziasztok!

Egy olyan kis áramkört szeretnék építeni, ami 12V-ról működik, és a feladata, hogy ezt a 12V-ot egy relével továbbkapcsolja egy nyomógomb megnyomása után, megfelelve a következő feltételeknek:
- A nyomógomb olyan, hogy benyomásra nyitja az áramkört, nem pedig zárja.
- A nyomógomb ki van vezetve legalább 0,5-1 m távolra.
- A 12V táp áram alá helyezésekor a relé nem aktiválódhat véletlenszerűen, tehát mindig "ki" állapot a kiindulás.
- A nyomógomb nyomkodásakor a következő történik: be/ki/be/ki/be....így tovább.
- A nyomógomb pillanatnyi megnyomásra nem reagál, mind a bekapcsoláshoz, mind pedig a kikapcsoláshoz 1,5-2 sec-ig kell nyomni.
- Ha kb 1,5-2 sec-nél tovább nyomva tartjuk, akkor 1,5-2 sec körül megtörténik az éppen aktuális ki vagy be kapcsolás, de ezután semmi nem változik, az újbóli kapcsoláshoz el kell engedni, és újból 1,5-2 sec-ig nyomni kell.

Kicsit bonyolultnak hangzik, de szerintem csak valami kondi töltésén múlik az egész. Csak konkrétan nem tudom hogyan lehetne megoldani.

Légyszíves segítsetek. Köszönöm előre is.
Üdv, zoka.

kapcsoló.png
    
(#) Mircsof hozzászólása Jan 15, 2015 /
 
Sziasztok!
Vagy egy ilyen diahidam, több áramkört is szeretnék csatlakoztatni hozzá mivel 35A-t bir.
A kérdésem az, hogy a hozzá tartozó zavarszűrő tekercs, 2 kondi, NTC és a biztosíték közvetlen közelébe rakjam a pufferkondit, vagy a kondenzátor minden egyes rácsatlakoztatott eszközön külön legyen?
(#) proli007 válasza zoka hozzászólására (») Jan 15, 2015 /
 
Hello! Remélem erre gondoltál..
(#) zoka válasza proli007 hozzászólására (») Jan 15, 2015 /
 
Hello! Jújj, köszönöm szépen, kipróbálom.
Köszi.
Üdv, zoka.
(#) Bakman válasza Mircsof hozzászólására (») Jan 15, 2015 /
 
Én az eszközökre külön-külön raknék tápszűrést.
(#) IOsys hozzászólása Jan 15, 2015 /
 
Sziasztok! Ma rájöttem, hogy nagyon nem tudok még semmit se a mosfetekről. Ledszalagot szeretnék kapcsolni mosfettel. Megvan már a megoldás, de szeretném tudni, mit rontottam el először.
Az ezen a képen lévő megoldás működik. De ha a mosfet után kötöm a ledszalagot, 3V mérhető a source és a föld közt. Ezt gondolom tudnom kéne, ha tanultam volna elektrót, de nem tanultam. Valaki elmesélné, miért van ez?
(#) Primary hozzászólása Jan 15, 2015 /
 
Egy ilyen kapcsoló alkalmas egy 10VA transzformátor kapcsolására a primer oldalon biztonságosan?
A hozzászólás módosítva: Jan 15, 2015
(#) ttindian válasza nedudgi hozzászólására (») Jan 15, 2015 /
 
Köszönöm!
(#) dante01 hozzászólása Jan 15, 2015 /
 
Sziasztok !
Vettem 120 darab 5mm-es 140 fokban világító hideg fehér fénnyel világító ledet.
Az a tervem hogy egy kb 8cm átmérőjű nyák lemezbe forrasztgatva 100 darabot sorba kötök,a 230 voltot leegyenirányítom 4 diódával,teszek neki egy 400 volt 2,2µF-os elektrolitot,és még sorba lesz kötve az egyenirányítás után egy 20mA-re beállított áramkorláttal ami az egyszerű 2 darab tranzisztor,és 2 darab ellenállás fajta.Gondolom mindenki ismeri.
Szerintetek mi lehet esetlegesen a buktató a dologban,mi sülhet el rosszul,és működhet-e ez így ?
Azért lenne jó mert rendkívül pici teljesítményt venne fel,hatalmas fényerővel...A szobám mennyezet lámpájába gondoltam egy kiégett energiatakarékos égő műanyag házára építve,elszigetelve,stb. DE nem tudom elektromos téren mi lehet a buktató,megvalósítható-e ez így ?Mármint az hogy nem csak 5-10 led lenne sorba kötve,hanem kb 100 darab.
(#) reloop válasza dante01 hozzászólására (») Jan 15, 2015 /
 
Szia! A kérdésednek van saját témája. Amíg megkeresed egy kis olvasnivaló.
(#) proli007 válasza IOsys hozzászólására (») Jan 15, 2015 /
 
Hello! Mert nem mindegy a Fet Drain árama amit a Led szalag képvisel, és az ehhez tartozó Gate feszültség. A mezei Fet-eknek általában nemelég az 5V meghajtó feszültség. Meg kell nézni az adatlapot, hogy egy adott Drain áramhoz mekkora GS feszültség tartozik.
Olyan típust kel választani, amiben "L" betű is van. Mert ezek általában "logikai jelszint meghajtású" eszközök. Pld. IRLR024N..
(#) IOsys válasza proli007 hozzászólására (») Jan 16, 2015 /
 
Köszi!
Igazából még mindig nem értem, hogy miért működik, ha a mosfet elé kötöm a ledszalagot és miért nem, ha utána.
A hozzászólás módosítva: Jan 16, 2015
(#) pmaster hozzászólása Jan 16, 2015 /
 
Üdv.
A tanácsotokat szeretném kérni. Tudnátok olyan pc-s oszcilloszkópot ami valós időben fel tud dolgozni egy feszültség és egy áramértéket. Az áramerősséget lakatfogóval mérnénk. Kerestem de nem tudom mi felelne meg e célra, gondolom valami két csatornás szerkezet, csak fontos lenne egy hozzá kompatibilis árammérő lakatfogó és egy feszültségmérő amik a jelet adják. Előre is köszönöm!
(#) pucuka válasza pmaster hozzászólására (») Jan 16, 2015 /
 
(#) bbalazs_ válasza IOsys hozzászólására (») Jan 16, 2015 /
 
Mert NPN-es a mosfeted.
Az aramkorben a led szalagot helyettesitsd egy ellenallassal az egyszeruseg kedveert, o lesz a fogyaszto. Ha folyik aram, akkor a D-S szinte a foldon van, ehhez kepest kell a gate-nek megadott ertekkel pozitivabbnak lennie. Hogy az esetlegesen osszeszedett ilyen-olyan zavarok ne nyissak ki veletlenul, a gate-et egy lehuzoellenallason at a foldre huzzak. Minel zajosabb a kornyezet, annal kemenyebb (kisebb) ez az ellenallas. De ha jon a gate-re a pozitiv vezerlofesz, akkor siman legyuri ezt.
Ha PNP-s mosfetet hasznalsz, a dolog forditott, ilyenkor valoban a fet utan kotod a fogyasztot (az ellenallas "alul" van, de ekkor az alacsony szintu fesz nyitja (kozel foldet kotnek ra), tehat a zarva tartashoz a gate-en felhuzoellenallast alkalmaznak.
A hozzászólás módosítva: Jan 16, 2015
(#) pucuka válasza bbalazs_ hozzászólására (») Jan 16, 2015 /
 
MOS FET -ben N, vagy P csatorna van. PN átmenet az, nincs.
Következő: »»   2473 / 4057
Bejelentkezés

Belépés

Hirdetés
XDT.hu
Az oldalon sütiket használunk a helyes működéshez. Bővebb információt az adatvédelmi szabályzatban olvashatsz. Megértettem