Fórum témák
» Több friss téma |
Fórum » Csöves erősítő készítése
Ne feledd betartani a fórum viselkedési szabályait, és a topik megmaradásának feltételeit. [link]
A téma átmenetileg fagyasztva lett, hozzászólni nem tudsz!
Hátha más is tudja használni...
Cathode Bypass Capacitor... Meg van ott másfajta is! A hozzászólás módosítva: Jan 16, 2015
Igaz nem ilyen szép matematikai körítéssel, de nagyjából ezt hablatyolam el. A végeredmény, ugyanaz. (úgy nagyjából 50 évvel ezelőtt nem csak tanították, talán meg is tanultam)
Rendben. Köszönöm az eddigi segítséget!
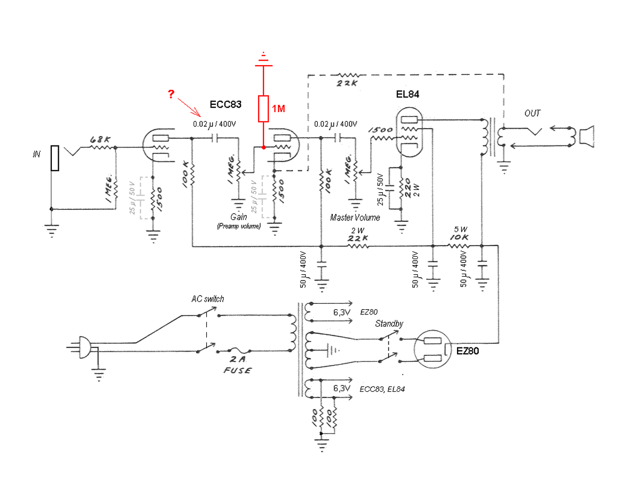
Mielőtt befejezettnek tekinteném az erősítőt, még egy utolsó "hibára" szeretnék megoldást találni: A magas hangok hiánya. Igazából nem mondhatnám hibának, ez már szubjektív dolog, de a kapcsolás alapján néhány módosítással lehetne több magas tónust előcsalogatni? Vagy ez inkább csak a kimenőtranszformátoron múlik, meg a hangszórón? Jelenleg egy Sofia rádió kimenője van beépítve. (A rádió is szintén el84 véggel rendelkezett) Egy másik kapcsolásban az ecc83 két triódája között van 2db 1megaohmos ellenállás(R6, R7) Ezek az ellenállások az én kapcsolásomban nincsenek. Ez a módosítás befolyásolná a hangszínt, vagy a két ellenállásnak teljesen más a funkciója? másik kapcsolás
Magas hangok "hiányáért" leginkább a kimenő transzformátor a felelős. Azért szoktak kunsztolni a tekercsek elrendezésével. Okozhatja még, ha egy nagy erősítésű fokozatot nagy impedanciáról hajtunk meg, ilyenkor a bemenettel párhuzamosan kapcsolódó Miller kapacitás ) a kimeneti kapacitás erősítésszerese) csökkenti a felső határfrekvenciát.
Dehát ez (is) a tervezési folyamat része. Amit tehetsz, visszacsatolást alkalmazol esetleg frekvencia függőt, csökkented az erősítést, kisebb anódmunka ellenállás alkalmazásával, Ezzel csökkented a meghajtó impedanciát is. Persze minennek vannak előnyei, hátrányai, következményei, a tervezési folyamatban ezeket kell összehangolni, optimalizálni. (előbb utóbb) A hozzászólás módosítva: Jan 16, 2015
Mivel ez az első csövesem ezért nehéz "megemészteni" ezeket a jótanácsokat, de köszönöm és igyekszem!
![]() "Amit tehetsz, visszacsatolást alkalmazol esetleg frekvencia függőt, csökkented az erősítést, kisebb anódmunka ellenállás alkalmazásával, Ezzel csökkented a meghajtó impedanciát is." Ezt egy kicsit konkrétabban le tudnád írni a kapcsolási rajz alapján? Amúgy az általam említett ellenállásoknak mi a szerepe a másik kapcsolásban? A hozzászólás módosítva: Jan 16, 2015
Az a két 1M ellenállás +1M poti úgy *, ahogy van. Leosztja a jelet feleslegesen, ráadásul a poti esetleges kontakthibája recsegést okoz, uram-bocsá kinyírja a a második csőfelet (V1B). Nem értem a szerzőt, ha rajzolhatnékja volt, miért nem inkább pl. grafikát csinál. A 470n után be kell tenni az 1M potmétert, meg kel 1 db 1M ellenállást a rács (csúszka) és a föld közé. Ennyi.
A hozzászólás módosítva: Jan 16, 2015
A 470n az elírás vagy a 22n helyett javaslod?
A módosítást így értetted:
Elírás, bocs. elég a 22n. Viszont a "módosított" első rajzon az EL84 rácsára is elkelne ugyanígy egy 1M-ás lehúzó ellenállás, mert végcsőre fokozottan igaz a tönkremenés veszélye.
Rendben, köszönöm a tanácsot!
Ebben igazad van,és az ellenpélda is igazolja;alig egy éve VADIÚJ tungsram ECL 86-tal raktam össze együtemű-t,380-at kapott,gondoltam,ha már "beállt" a végfok,majd lejjebb veszem a tápot.Nos,erre nem jutott idő,röpke 20perc zenélés után egy hirtelen villanás a csövön belül----->az alkatrész mehetett a kukába.Sajnos nincs másik(harmadik),a párja megmaradt.A szovjet csövekre jellemző kimondottan ez a nyúzhatóság.Szovjet cső nálam még nem ment tönkre,semmilyen körülmények között.még a 30évesek se.
A hozzászólás módosítva: Jan 16, 2015
Azt is megteheted,hogy az első trióda katódellenállását átblokkolod egy néhányszor 10nF-dal.Talán ez a legegyszerűbb.Ilyenkor az átfogó nvcs-t ki kell iktatni(együteműnél ez nem akkora probléma),mivel az serényen ellene fog dolgozni ezen változásnak.Ilyenkor a bemeneti trióda csak x frekvencia felett fog nagyobbat erősíteni,ott ahol a kondi már kezdi kisöntölni a katódellenállást.Bár ez kissé kegyes csalásnak tűnik,mert túl is lehet emelni vele a magashangot.Az pedig nagyban növelheti a gerjedési hajlamot,de ha tudsz frekimenetet mérni,tökéletesen egyenesre ki lehet húzni vele az átvitelt.Mérési lehetőség hiányában az értéket csak kísérletileg tudod meghatározni.
A hozzászólás módosítva: Jan 16, 2015
ECL86 380V-ot? Hát azt nem csodálom hogy elpösszent az anód.
Azért ott egy masszív 150V többletet adtál neki. A csövek sok mindent kibírnak és toleránsak a tápfeszültség tekintetében is... de azért nem ennyire.
Ha jól értelek az első trióda katódellenállásával párhuzamosan kötök egy x nF-os kondit. Aztán:
"Ilyenkor az átfogó nvcs-t ki kell iktatni" Bocs , de mit jelent az "nvcs"? A hozzászólás módosítva: Jan 16, 2015
Ja,erre én is hamar rádöbbentem,de követtem már el néhány meredek dolgot...
Furcsamód nem az anód "pösszent el",hanem a fűtőszál szakadt meg-végeredmény ua. Ezek a csövek nem valók együtemre,250V környékén meg a kivehető teljesítmény elég jelentéktelen.Legalábbis a mai hangdobozok többségéhez.
Sorry...nem írtam ki. negatív visszacsatolás,ami a hangszórótekercsről indul visszafelé.(a rajzon szaggatott vonal jelöli) A kondival 18-33nF érték körül lehet próbálkozni első körben.Biztosan hallható lesz a változás.
A hozzászólás módosítva: Jan 16, 2015
Oké így leesett!
A visszacsatoló ellenállást már amúgy is ki kellett iktatnom mert az el84 előtti hangerőpotméter félállása felett "besípolt" az erősítő. Kondival már próbálkoztam, ugyan nem ekkora értékűvel és nem ilyen célból. 25µF-ot tettem gain növelés miatt, de nem tetszett a hangzás. (A rajzon a szaggatott vonallal jelölt rész ki van iktatva.) Mindenesetre kipróbálom a tippedet és köszönöm!
Ja még annyit, hogy félre ne értselek: A kondit a bemeneti jel triódához vagy ahol a visszacsatolás "van" triódához kell tenni?
Az első trióda katódellenállásával (1.5Kohm) párhuzamosan.(szerintem a kétfokozatú erősítés itt feleslegesen sok).Ha BÁRMI gond adódna emiatt(gerjedés,fütty,zaj,stb),akkor helyezd át a másodikhoz.
A hozzászólás módosítva: Jan 17, 2015
Nem kétkedésből írtam, csak gondoltam nem árt, ha áll itt egy két egyenlet másoknak is.
Sziasztok!
Nem biztos hogy jó helyre írok, ritkán fórumozok. Olyan problémám lenne, hogy apámnak van egy 60w-os csöves hangosítási erősítője (mono). Típusa Super bass 60, valami magyar gyártmány, nem találtam róla semmit a neten. Olyan baja van, hogy bekapcsoláskor, amikor csak stanby van azaz a csőfűtés megy, akkor nincs kimenet, csak ha azt is bekapcsolom egy másik kapcsolóval. A kimenete zúg, rajta van az 50Hz. Szól, minden funkciója működik mármint ezalatt a hangszínszabályzót értem (bát kicsit érdekesen, mert fél hangerő alatt semmit sem csinálnak), mind a kettő csatornán. A zúgás állandó, nem növekszik a hangerővel. Ha a mély hangszínszabályzót minimumról maxra tekerem gyorsan akkor egy pillanatra elhalkul a zúgás, ha pedig maxról minimumra akkor erősödik egy kicsit, ugyan ezt csinálja mind a kettő csatornán. 5db cső van benne, 3db ecc84 és 2db el34. Némileg jártas vagyok az elektronikában (révén autóvillamosságis vagyok) de a csöves erősítők belvilágát nem ismerem. Én valami kondenzátorhibára gyanakodok. Az egész cucc 1960 körüli gyártás.
Egy fénykép talán segítene.... Legalább a belsejéről, illetve a külsőről.
...valahogy nagyon nem korrekt ez a rajz.1-a végcső SE-üzemben pentódának van kötve.Szarvas hiba!! Ajánlatos lenne triódába kötni,csak így lesz elfogadható.(nem csodálom,hogy nem tetszett a hang).Segédrácsot az anóddal közvetlen össze kell kötni.Az nvcs-t is csak ez esetben lehet mellőzni! Aztán,2-miért van a végcső előtt potméter?? Ilyet sem szoktak alkalmazni.Elhagynám a helyedben,R-C csatolás maradjon csak,de direktben.Hangerőszabályozás az első potméterrel ideális.Végül,3-miért kell kétfokozatú erősítés? Az EL 84 príma kis cső,még triódaként használva is tökéletesen ki lehet vezérelni egy szál földelt katódos fokozattal.Nálam ECC 88-asból egy fokozat van előtte,fél potméter állásnál maximális kivezérlésen jár.A rajz szerint irgalmatlan nagy eredő erősítés adódik pentódás üzemben.Ez indokolatlan.
Ja,és még egy;elképzelhető,hogy a magashang-hiányt is jórészt ez okozza.Ha átkötöd triódába,és jó lesz,az előzőleg javasolt katódkondenzátoros manipulációval nem is kell foglalkozni! A hozzászólás módosítva: Jan 17, 2015
Jogos!
Addig eljutottam hogy a bejövő jel közvetlenül rámegy 1-1 csőre, majd onnan megy a hangerő szabályozó potméterhez, illetve onnan át a basszus és magas potméterekre. A hangerő és a hangszín potméterek után van 1-1db 22nF 400v-os kondenzátor egy ellenállással. Meg ugye a hangszínnek a baszusnál 2 kondenzátor.
Szia! Mivel ez egy nagyon régi cucc(öregebb,mintén vagyok)
,és láthatóan nem volt felújítva,az egészet át kéne kondizni.Főleg a tápját.Ezek az elkók már ki lehetnek száradva.A zajok túlnyomó többsége innen ered.Neked kell eldönteni,megér-e ennyit a dolog. A hozzászólás módosítva: Jan 17, 2015
Egy két kondenzátor lett benne cserélve csak, amúgy bontatlan. Úgy tűnik sikerült szerezni egy öreg szakit aki átnézi. (egyébként fontos mert apám zenél és ezzel kellene majd menni. Meg örökségem is)
Szia.Nagyon jó kis cucc ez.Nehogy elrontsad még jobban.Vedd ki a csöveket és a tápegységet próbáld először rendbe tenni.Kondenzátor csere stb...
Akihez visszük az ért hozzá, többet javított ilyet mint én. Remélem én is hogy jó lesz, mert elég öreg (1960), meg mint mondtam, örökség.
Idézet: „1-a végcső SE-üzemben pentódának van kötve.Szarvas hiba!!” Miért is? Akkor miért gyártottak annyi végpentódát, ha úgyis triódának kötöd? Ha nem tudod pentódának használni, mert nem ismered, az a saját gondod. Ha körülnézel, majd az összes gyári csöves erősítő, beleértve a rádiókban, TV-kben használt végfokokat, mind pentódás. Nem is tudom, mikor láttam utoljára triódás hangfrekvenciás végfokot. Egyébként is a cső szerkezete miatt trióda kötésben csak hasonlít egy triódára, de nem az. Triódának nincs fékező rácsa, és pont az EL84 .nek fixen katódra van kötve A hozzászólás módosítva: Jan 17, 2015
Ha egy öreg szakira tudod bízni,az jó megoldás.Tutira rendbe tudja majd hozni.
Üdv! Ez a kapcsolás gitárerősítőnek készült. Két gyári kapcsolás "elegye".
gyári1 gyári2 1. Ezek alapján kötöttem így a végcsövet. (de ezenkívül van még számtalan hasonló gitárerősítő kapcsolás ahol ugyanígy használják.) A hangja amúgy tetszik, csupán egy kicsivel több magas hang igényem lett volna. 2. A végcső előtti potméter szintén egy nem általam kitalált dolog, ezt is sok gyári gitárerősítőben alkalmazzák. Úgynevezett "master volume", amire azért van szükség mert az első potméter nem csak hangerőt növel, hanem "torzítást is"(gain-nek nevezik), és ha nagyobb "torzítás" van beállítva az első potméterrel, akkor a "master" potméterrel vissza lehet venni a hangerőt tetszés szerint. 3. "miért kell kétfokozatú erősítés?" Ezt nem tudom. Talán pont a "gain" miatt. Természetesen nem vetem el az ajánlott módosításodat, ha esetleg be tudnád rajzolni a kapcsolásba azt megköszönném! (a rajzot kicsit pontosítottam) |
Bejelentkezés
Hirdetés |




Azért ott egy masszív 150V többletet adtál neki. A csövek sok mindent kibírnak és toleránsak a tápfeszültség tekintetében is... de azért nem ennyire. 





