| Fórum témák 
 
 » Több friss téma | 
 
				Gyulank! Örülök, hogy megoldódott a problémád. Bocs, de Te is helytelenül használod a "kábel" szót. Idézet: „Meg volt lazulva a kábelrögzítő csavar, és lötyögött a kondi csatlakozó rajta.” A kábel rögzítetlensége nem okoz működési zavart, viszont ha annak vezetéke lazul ki, akkor az már hiba. Tehát, kábel > több erű vezetők egy köpenyben. Vezeték > egy vezeték ill. vezető ér. Sajnos ezeket a szavakat sokan helytelenül használják, sokszor dilemma is ilyenkor pontos válasz adni. Elnézést, hogy Nálad írom meg általánosító véleményem ez ügyben. 
 
				Na de ez már abból hülyeség, hogy amint írtad, az nem okoz működési zavart így dilemmát sem okozhat, hogy vajon mire gondoltam. Másrészt jobban definiáld, mert ebből nem derül ki, hogy mi a vezeték, és a vezető ér. Mert nem mindegy ugyanis, hogy van egy szál rézdrót, és azon van lakk, vagy köpeny, akkor az vezeték-e, esetleg lakk, és köpeny nélkül a drót a vezeték? Mert ez valószínűleg egy sodrott drót volt köpenyben. Ha feltételezem, hogy a definíciód szerint a kábel több drótot jelent egy köpenyben, és az 1 szálas az vezeték, még a sodrottat akkor is nevezhetném kábelnek, ha figyelembe veszem a lakkot. De igazából teljesen mindegy, hogy azon akadsz ki, hogy az egynél több erű kábel nem kábel, hanem vezeték, mert a lényeg nem az, hogy együtt van-e a 2 szál, vagy külön. Ennyi erővel a vezeték lötyögését is értelmezhetted volna úgy, mint a kábelét, mert nem a vezeték lötyögése okozza a problémát, hanem csak a csatlakozó része, amit amúgy én még hozzá is írtam, pedig nem is számítottam ilyen okosságokra.						 
 
				Akkor pontosítom a meghatározásom: Tehát, kábel > több szigetelt vezetők egy köpenyben. De ezt a fogalmi témát nem kívánom tovább definiálgatni és fenn tartom a korábbi, általánosíthatónak mondható megállapításom. Egyébként e fogalom keverést más topikban is kifogásolták már. Szép estét! 
 
				Erre "pontosítás" jelző bárdolatlan túlzás. A világhálón nem találni jó definíciót, de nekem van könyvespolcom is, és most a kedvedért elé álltam egy kicsit. Mellékeltem az eredményt. A kábel valóban több vezetéket, és vastagabb keresztmetszeteket jelent, de ennek ellenére is helyesnek érzem a "kábelezés", "kábelköteg", vagy a "kábelkorbács" összetételeket, pedig nyilvánvalóan vezetékekről szól mindegyik (pl a kábelköteg helyesen vezetékköteg lenne, és az eredmény a kábel) Mindkét meghatározásban benne van a másik is A hozzászólás módosítva: Jan 9, 2015 
				összeraktam egy vízszint kapcsolást. ha az érzékelő kábelek kiérnek a vízből meg kéne húznia a mechanikus 12Vos relének. de nem bírja behúzni. miért lehet ez? illyetve javaslatokat várok a probléma megoldására.						 
				A relé tranzisztora nincs kapcsolatban az érzékelő tranzisztorral. Egy használható megoldás. A hozzászólás módosítva: Jan 24, 2015 
				amikor a relé helyett egy ledet tettem be egy előtét ellenállással világított mikor az érzékelő nem volt vízben. és meg is jelenik a relén a feszültség de csak 5v				 A hozzászólás módosítva: Jan 24, 2015 
				A kapcsolás több sebből is vérzik. A bal oldali tranzisztornak semmi köze a vízszinthez. Ha a kapcsolás jobb oldalát elhagyod, akkor sem fog másként viselkedni. A tranzisztor bázisa kb. 5 V-ot kap (határeset lehet) de minden bizonnyal a tranzisztornak kicsi az erősítése, ezért nem tud kinyitni rendesen. Ha a helyére kötsz egy LED-et, akkor az azért világít, mert annak jóval kevesebb áram is elegendő. A jobb oldali tranzisztornál az 1k ellenállás nincs jó helyen. Kapcsoló üzemben az emittert illik a nullára kötni és a most ott lévő ellenállást a kollektorba, a LED-del sorba. Ha végignézed ezt a topikot, találhatsz több működő kapcsolást, késletetéssel is (igény szerint). Idézet:Elméletileg és gyakorlatilag is lehetetlen. Esetleg nem azt építetted meg, mint amit lerajzoltál. „amikor a relé helyett egy ledet tettem be egy előtét ellenállással világított mikor az érzékelő nem volt vízben.” 
				Hello! Miért nem építed meg ezt? Gyerekbetegségektől mentes..						 
				akvárium vízszint töltésre kellene a kapcsolás, igény az lenne, hogy vízpárolgás miatt csökken a vízszint és az érzékelő nem ér bele a vízbe 2-5 perc késleltetéssel húzza meg a relét. vagy 2 érzékelő, mind a 2 érzékelő kikerül a vízből feltölti a felső érzékelőig, és legközelebb megint akkor kapcsol be ha mind a 2 érzékelő kijön a vízből. egyszerű olcsó alkatrészekből kellene (hogy én is fel tudjam fogni). 
				Bővebben: Link Ez jó is lenne nekem 1 érintkezővel, de úgy lenne az igazi hogy ha a szondát eléri a víz akkor húzza meg a tekercset. Ez azért lenne jó mivel hetente max egyszer indítaná a szivattyút ne legyen már folyamatosan húzva a relé. Másik probléma a késleltetést kellene növelnem. Milyen átalakítás szükséges hogy a kapcsolás így működjön? A hozzászólás módosítva: Jan 25, 2015 
				Bocsánat rosszul írtam. Akkor kéne meghúzni a relét hogyha a szonda kiér a vízből.						 
				Hello!  - Ha elolvastad volna a linket, akkor az 1. verzióban, egy szondával működik. De ha két szonda van, akkor van hiszterézis. Avagy, elindul ha eléri a Max szondát, és csak a minimum el hagyása után áll le. - Egyébként meg hogy a relé fordítva működjön, a kimenti jelet kell invertálni. (Pld. egy tranyó és két ellenállással.) - De 2..5 percre már nem lehet késleltetni, csak számlálóval. Egyébként mi az oka, hogy késleltetni szeretnéd? (Mondat kezdésnek légy oly kedves, használj nagybetűket!) 
				Berajzolnád nekem a két ellenállást és a tranyót?  Elolvastam a linket fel is fogtam, tényleg jobb a 2 szonda. 
				Nagyon régen ezt használtam.. a relé tartóáramához belőttem és a bal oldali tranyó bekapcsolta a felső szintnél, a jobb pedig bent tartotta az alsó szintig.						 
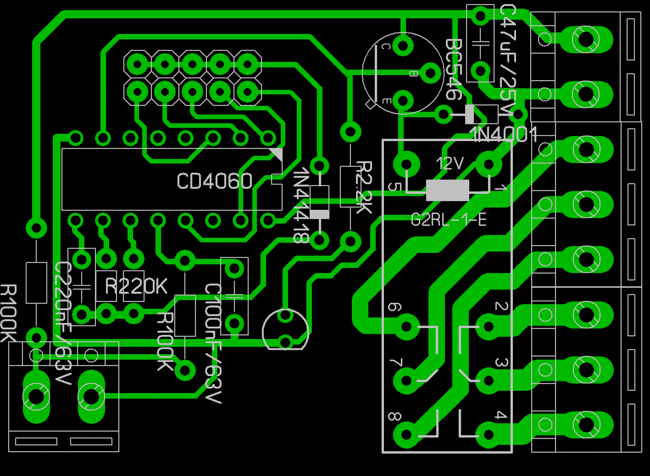
				Helló! Ezt a kapcsolást Proli007 segítségével raktam össze. A behúzási (késleltési) idő egyszerűen jumperekkel állítható (3mp-14.30perc). 12V-ról megy. Kb 3/4 éve müködik 20m árnyékolt kábellel és réz érzékelővel. Hibamentesen.				 A hozzászólás módosítva: Feb 22, 2015 
				És mire való? Szokatlan a vonalvezetés (melléklet). 
				A vonalvezetés nem tudom már miért lett ilyen :-O  Konduktív vízszint érzékelés. Kúthoz használtam, szárazon futás gátlónak. Ha vízbeér a szonda a késleltetve behúz a relé. Van egy fentebbi fix vezérlés annak a része, de külön is megcsináltam. A hozzászólás módosítva: Feb 22, 2015 
 
				Kedves kollegák , kérem ha valaki felismerné ezt a szivattyút és motrot , írja meg nekem .Sehól nem találtam hasonlót a googliban , a szememet kinéztem már. Semilyen jelzést nem találok rajta . Nagy tömitő gumigyűrű kellene hozzá , de mindenhól a tipust kérdik. Köszönettel előre is						 
 
				Talán ez áll a legközelebb hozzá. Bővebben: Link				 A hozzászólás módosítva: Feb 23, 2015 
 
				Köszönöm , ezt én is láttam a guglin , még várok egy kicsit hátha lesz közelebbi felismerés . Azért köszönöm						 
 
				Ha valahol meg tudják mondani akkor az a VL-Szivattyú Bt. Üllőn. Bővebben: Link 
 
				Nagyon köszönöm , Írtam nekik , várom a válaszukat						 
				Az, hogy 30-60mp után kikapcsol a védőkapcsoló, aztán csak pár perc múlva lehet bekapcsolni a szivattyút, az mitől lehet? Rossz a kondenzátor? Ugyanerről van szó.				 A hozzászólás módosítva: Márc 17, 2015 
				Pontosan milyen védőkapcsolóra gondolsz? Ha Fi-relére, akkor zárlatos a motor. ha eléggé kihül, az összeérő részek eltávolodnak egymástól a következő melegedésig.						 
				Tulajdonképpen ez micsoda? Mert az előző hozzászólásaidból sem derül ki. Ha túlterhelés elleni védelem, akkor szorulhat a szivattyú, esetleg ez a "védőkapcsoló" hibásodott meg, elfáradt az évek alatt.						 
				Túlterhelés elleni védelem. A szorulást hogy érted? Amíg megy, addig nyomja a vizet. Csak mikor hosszabb időre engedném a vizet, akkor egyszer csak kattan egyet a kapcsoló, és kikapcsol. Vagy lehet rosszul kapcsoltam be? Hosszan nyomom a zöldet, és pár másodperc múlva megtartja. Lehet, hogy bekapcsolásnál mindkettőt be kell nyomni? Ha a kapcsoló rossz, az valószínűleg javítható, vagy csak cserélni lehet?						 | Bejelentkezés Hirdetés | 














