Fórum témák

» Több friss téma
Fórum » NYÁK terv ellenőrzése
 
Témaindító: Paso, idő: Okt 4, 2005
Lapozás: OK   132 / 202
(#) orcika70 válasza ludaslajos hozzászólására (») Jan 29, 2015 /
 
Ha megnyitod a Höm.külö...spl-t, mindenre fény derül.
(#) nagyg282 válasza ludaslajos hozzászólására (») Jan 29, 2015 /
 
Azért felteszem a javítást , a három forrfül két jumper helye ahol a relé müködtető feszültségét lehet kiválasztani 12v stab. vagy a puffer kondezátor.
(#) ludaslajos válasza orcika70 hozzászólására (») Jan 29, 2015 /
 
Nyitnám én ..... de spl. fájl és nem bír vele a gépem Próbálkoztam és töltöttem le hozzá programot de az regisztrációt kért én pedig bizalmatlan voltam és nem regiztem.
(#) orcika70 válasza ludaslajos hozzászólására (») Jan 29, 2015 /
 
(#) ludaslajos válasza orcika70 hozzászólására (») Jan 29, 2015 /
 
Így már nekem is müxik Köszönöm!
(#) Helios válasza kokozo hozzászólására (») Jan 29, 2015 /
 
Ha ez a kapcsolás rossz, akkor keresnem kell helyette valami megfelelőt... A francba
(#) proli007 válasza Helios hozzászólására (») Jan 29, 2015 /
 
Dehogy, ha már Kokozo dolgozott vele. Csak ki kell javítani..
(#) Helios válasza proli007 hozzászólására (») Jan 29, 2015 /
 
Akkor ez a kapcsolás és Kokozo álltal készített nyák már használható?
(#) proli007 válasza Helios hozzászólására (») Jan 29, 2015 /
 
Értelem szerűen, ki kell javítani a nyákot ez alapján..
(#) Helios válasza proli007 hozzászólására (») Jan 29, 2015 /
 
Akkor majd Kokozo-t meg kérem, nem akarok belenyúlni a nyákjába. Ha belenyúlok tuti elrontom
(#) Helios válasza proli007 hozzászólására (») Jan 29, 2015 /
 
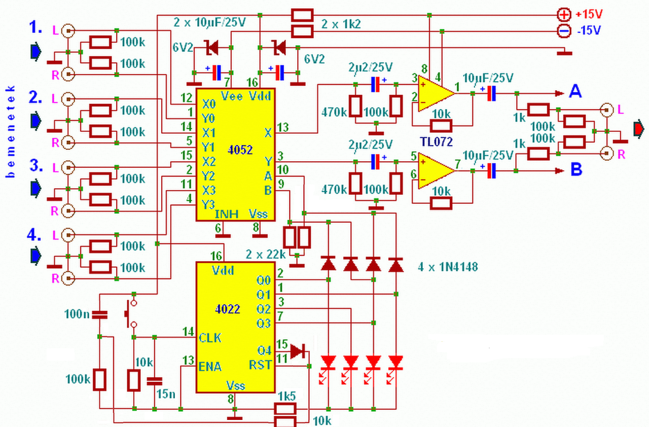
15-tól 11 felé mutató dióda 1n4148?
(#) Helios válasza proli007 hozzászólására (») Jan 29, 2015 /
 
Javítva, legjobb tudásom szerint.
(#) proli007 válasza Helios hozzászólására (») Jan 29, 2015 /
 
- Természetesen jó az 1N4148.
- Most nézem, hogy a rajzon a Reset és a Q4 lábszáma is fel van cserélve!
Nem vettem észere, mert nem szoktam ilyen IC-t használni, de ugyan úgy van bekötve mint a 4017-nél..
(#) Helios válasza proli007 hozzászólására (») Jan 29, 2015 /
 
Hihi... Akkor meg kell fordítanom a diódát... Jól gondolom?
(#) proli007 válasza Helios hozzászólására (») Jan 29, 2015 /
 
Nem csak a diódát kel megfordítani, hiszen most a Q4-re megy a Reset jel.
De megkérjük a kedves moderátort, hogy cserélje le a rajzot, hogy ne maradjon bent a rossz..
(#) Helios válasza proli007 hozzászólására (») Jan 29, 2015 /
 
Elméletileg javítva.
(#) proli007 válasza Helios hozzászólására (») Jan 29, 2015 /
 
Elvileg még jó is lehet, bár én az átkötés helyére tettem volna a diódát..
(#) Helios válasza proli007 hozzászólására (») Jan 29, 2015 /
 
Azért nem tettem oda, mert nézzen már ki valahogy az a panel. De a működésében ez nem befolyásolja elméletileg. (Alkotó úr tanácsaira hallgatva igyekszem ugy elrendezni hogy szép is legyen, ne csak jó.)
(#) kokozo válasza Helios hozzászólására (») Jan 30, 2015 /
 
Szia! Vagy lehet így is csinálni.
(#) proli007 válasza kokozo hozzászólására (») Jan 30, 2015 /
 
Hello! Nem nézted az "új" rajzot. A 15 a Reset bement és a 11 a Q4 kimenet. Az eredetin hibásan volt felírva..
(#) kokozo válasza proli007 hozzászólására (») Jan 30, 2015 /
 
Azt nem vettem észre.. Itt a javítás.
(#) Helios válasza kokozo hozzászólására (») Jan 30, 2015 /
 
Köszöntem szépen Uraim!
(#) proli007 válasza Helios hozzászólására (») Jan 30, 2015 /
 
Kis bug..

BUG.png
    
(#) Helios válasza proli007 hozzászólására (») Jan 30, 2015 /
 
ezt melyikőnk tervezetében van?
(#) proli007 válasza Helios hozzászólására (») Jan 30, 2015 /
 
Előbb nézni, majd aztán kérdezni!
(#) Helios válasza proli007 hozzászólására (») Jan 30, 2015 /
 
Ahan! Meg van és javítva. Az 1k és 100k ellenállásokat össze kötöttem.
(#) kokozo válasza proli007 hozzászólására (») Jan 30, 2015 /
 
Köszi
(#) rewox válasza proli007 hozzászólására (») Feb 3, 2015 /
 
Érdeklődni szeretnék, hogy a bemenetválasztó ic-ék menyire éreztetik hatásukat a jelútban, a relével megépítettekhez képest.
(#) mucsa hozzászólása Feb 3, 2015 /
 
Sziasztok.
Első NYÁK tervem elkészült, azt hiszem. Szerintetek jó így. Vasalni akarom.(tükrözve még nincs)
Sprint 6.0-val van, az "automatic ground plane"-t földet annak függvényében rakom be hogy foltos-e vagy sem a nagyobb fekete felületeken, illetve azt nem "kötöttem" be csak dísz.Az áramkör nem igényes működés szempontjából.
Mehet vasaló alá?
P.S.: kedves modik: elnézést, benéztem a topikot.Legközelebb jobban figyelek.
A hozzászólás módosítva: Feb 3, 2015
(#) proli007 válasza rewox hozzászólására (») Feb 3, 2015 /
 
Hello! Ezt tőlem hiába kérdezed, mert én nem építek erősítőket, mindössze az áramkör-technikai hibákat szoktam javítani. De úgy gondolom mind kettőnek meg vannak a maga hibái. Kapcsolójel behallatszása, áthallás, torzítás, ha ilyesmire gondoltál volna.
A hozzászólás módosítva: Feb 3, 2015
Következő: »»   132 / 202
Bejelentkezés

Belépés

Hirdetés
XDT.hu
Az oldalon sütiket használunk a helyes működéshez. Bővebb információt az adatvédelmi szabályzatban olvashatsz. Megértettem