Fórum témák
» Több friss téma |
Egy legalább 470µF-os elkót tegyél a FET source- és a pozitív betáp közé. Különben tényleg lehet 100V a FET-en a kikapcsolás után.
A FET meghajtására egyszer már lerajzoltam egy nagyon egyszerű kapcsolást, keresd meg. 3 tranyó van benne, 3,3 V is elég neki a meghajtáshoz. A hozzászólás módosítva: Feb 2, 2015
Nem biztos, hogy jó lesz bele a kis tirisztor, bár elég kézenfekvő.Ha túl alacsony a frekvencia, akkor a meghajtás oldal felől nulla feszültség lesz az impulzusok szünetében és előfordul, hogy a tirisztor kikapcsol, mert elég neki az a kíméleti idő. Akkor oszcillálni fog. Ha meg a tirisztor begyújtva marad, akkor csak feszültségmentesítés után fog újra működni az áramkör, vagy kell egy kis kapcsoló a tirisztorral párhuzamosan, ami lekommutálja. Tudni kellene, hogy mik a feltételek.
Igazad van, a trasfer caracteristicet kellett volna néznem! Ez a BUZ11 5V-os uc-hez lenne jó, én végül egy fairchild tranyót forrasztottam be, mégpedig ezt: N327AB, ez szerintem már alkalmas a feladatra és elég neki a 3.3V
Gond egy szál sem, már úton van egy adag minta.
Szia Katt!
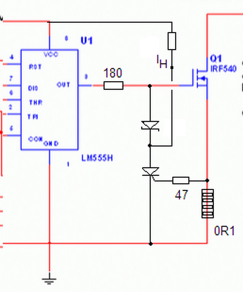
Erre gondoltál?
Erre céloztam is:"Vagy minden impulzus elején begyújt és nincs tovább vezérlőjel, ha >10 A például, vagy úgy is marad, ha elegendő áramot kap. azt is be lehet persze állítani."
Magyarul: ha fennáll a zárlat és jön az újabb, 555 impulzus, rögtön le is húzza csak kis áramtüskék vannak. Természetesen ezt ki lehet kerülni, de ez egyelőre nem is volt kérdés. Ha pedig észreveszi az illető, hogy baj van, nyilván lekapcsolja, nem is kell kényszerkommutáció. Ezek már apróságok. A hozzászólás módosítva: Feb 3, 2015
Be lehet tenni egy kis schottkyt, hogy minél kisebb legyen a fesz a fet gate-n, ha kinyit a kis tirisztor, de az összegük mindenképpen Ugs(thres) alatt fog lenni és tartásban marad a tirisztor, ha egyszer begyújtott. csak az IH áramot kell neki biztosítani.
Az 555-öt is le lehet állítani abban a helyzetben, hogy ne kerüljön ki további "1" szint a kimenetre. Nagyon előreszaladtunk, Melphi csak lehetőséget kérdezett, lásd lentebb. A hozzászólás módosítva: Feb 3, 2015
Na ez az így már tetszik, esetleg nem lehetne egy potit beépíteni, hogy tudjam állítani hol kapcsolja ki a kimenetet?
De lehet.. viszont az 1. dolog: nézz át pár katalógust és boltot, minél érzékenyebb tirisztort szerezz be.. akkor le tudsz menni esetleg 6-7 amperre is hasonló beállításban.
Vannak 100 mikroamper nagyságrendű gyújtóáramú és 0.7 volt körüli gyújtófeszűek, pill. látatlanban..
Nagyon hőfokfüggő a dolog, biztonsággal alapozni rá nem lenne szabad.
Először is tisztázni kellene, hogy mit fog hajtani a motor. Egy motor az indítás pillanatában nem generál ellenfeszültséget, vagyis a felvett áramot csak az ohmos ellenállása korlátozza. Ez, ha mondjuk egy zagyszivattyút hajt, akkor elég sokáig fennáll, hiszen a motornak jó nagy nyomatékot kell kifejtenie. Ugye, lassabban fog felpörögni, mintha mondjuk csak egy ventillátor lapátot kell hajtania, ahhoz ugyanis alig kell nyomaték. Kicsit lehet ezen javítani, hogy a pwm-et úgy csinálod meg, hogy futtatásal érje el a ( mondjuk ) 50 %-os kitöltést. Egyébként még egy kisebb motor is képes felvenni 3..4-szeres induló áramot.
Ez volt az a rajz, amit ajánlotta, jót találtál.
Csak picit - de légyszi nézd Melphi 1. beírását: " Valami egyszerűt".
Egy mérőellenállás annyira ne legyen hőfokfüggő. Picike tirisztor pedig vagy kapcsol, vagy nem és hőfokkompenzálásról még nem volt szó. Kezdetnek meg nem probléma így sem, azonkívül még nem lett továbblépve, pl. RST lehúzás testre túláram esetén. Azt se tudom ( tudjuk ), egyáltalán milyen körülmények között menne az alkalmazás. Majd ha több konkrétum lesz, lehet korrigálni, javítgatni itt-ott.
A tirisztor hőfokfüggésére gondoltam, az ellenállás eszembe sem jutott.
A gond valóban az első beírásnál van: Idézet: . Lehet, hogy egy egyszerű bimetall is megtenné... „légyszíves tekintsetek el a műszaki paramétereitől nem ez lesz a lényeg,”
Jó, hát ez igaz... ezért mondtam, ott még nem tartunk, hogy Ugt fesz-hőfokkompenzációt tárgyaljunk..
Már csak azért sincs még értelme, mivel nem tudjuk a környezeti hőmérséklet határait. Ebben az esetben pedig csak az tologatja a tokhőmérsékletét, nem a belülről jövő réteghőmérséklet drasztikusabb változása, mivel alapban nincs is átfolyó áram. Ami pedig a fentit illeti, a katalógusadatból egyértelmű a %-os változás, ezt pedig ( pl. ) a potméterrel párhuzamosan vagy sorosan kötött hőfokvezérelt akármi el tudja tolni megfelelő irányba. - vagy Igt-t korrigálni. Ez hol van még?
Elfelejtettem mondani, hogy egy ugyan ilyen áramköröm van csak Pic-es, tényleg annyi a különbség hogy az 555 helyén PIC van, az áramkör nikecel vágónak a vezérlője, már kb 5 éve megy egy ilyen áramkör egy szakinál, csak az a gondom hogy építenem kell egy ilyen áramkört egy kőművesnek, annak meg hiába mondanám hogy ne zárd rövidre a kimenetet, na ezért kell ez a kis kiegészítő.
Bimetált jónak tartom, csak attól félek hogy egy zárlatnál mire az kiold addigra megfő a FET.
Annak is van kioldási ideje ami jóval nagyobb, mint egy elektronikus zárlatvédelemé.
Az elektronikus védelmet meg jól le kell lustítani, vagy jóval meg kell emelni a megszólalási küszöböt az izzószál hidegellenállása miatt.
Nekem ez a tirisztoros dolog tetszik, csak szereznem kellene egy ilyen igen kis áramú tirisztort.
Az nem lehet probléma. Tervezz még a RST-lábba egy soros 100 ohm-ot, aztán egy diódával vidd azt is a tirisztor anódba és lebök rögtön a rendszer.
Ha pedig beteszel egy 100...200 ohm-os potit a 0R1-re, kis mértékben állíthatsz a korláton tirisztortól függően persze, opció pedig rá egy 100 n nagyságrendű kondi az impulzusok miatt. A hozzászólás módosítva: Feb 3, 2015
Nem tudom mekkora frekvenciával kapcsolgatnál, de létezik "okos" FET is pl. BTS740 (bár ez tápot kapcsol), vagy beépített hőmérővel pl. BTS247.
Napokban rendelek a Hestore-rol, akkor veszek pár MCR100-ast aztán kísérletezhetünk.
A kaphatóak közül ez tűnik a legg érzékenyebbnek 0,2mA-es
Ugt mennyi? jó az..0.6...0.8 V
A hozzászólás módosítva: Feb 3, 2015
Jó ötlet, de tényleg nem akarom túlvadítani, először kipróbáljuk a tirisztort.
Azt írja 0.62V typ, 0.8-1.2V max, ez jónak tűnik nem?
A hozzászólás módosítva: Feb 3, 2015
Jó hát próbára... aztán lehet "színezni". Van még pár egyszerű megoldás. De az alap ez akkor is..
A hozzászólás módosítva: Feb 3, 2015
Akkor veszek párat aztán majd visszatérünk.
Köszönöm
Sziasztok!
Van egy ilyen motorom. Sima DC motor, a végén van egy fordulattal arányos frekvencia kimenet. Tudtok ajánlani valamilyen egyszerű fordulattartó szabályozást hozzá. |
Bejelentkezés
Hirdetés |













