Fórum témák
» Több friss téma |
- Ez a felület kizárólag, az elektronikában kezdők kérdéseinek van fenntartva és nem elfelejtve, hogy hobbielektronika a fórumunk!
- Ami tehát azt jelenti, hogy a nagymama bevásárlását nem itt beszéljük meg, ill. ez nem üzenőfal! - Kerülendő az olyan kérdés, amit egy másik meglévő (több mint 17000 van), témában kellene kitárgyalni! - És végül büntetés terhe mellett kerülendő az MSN és egyéb szleng, a magyar helyesírás mellőzése, beleértve a mondateleji nagybetűket is!
Sziasztok!
Segítséget szeretnék kérni lágyindítással kapcsolatban. (Vagy valami hasonló) ![]() A lakásban szeretném lecserélni a fali lámpákban a hagyományos izzókat ledekre, amiker 12V-ról hajtanék. Van elfekvőben néhány 2A-es 12V-os adapterem amit felhasználnék a célra. A kérdésem az lenne, hogy amikor bedugom konnektorba ezeket az adaptereket, akkor van hogy szikráznak. Gondolom nagy indítóáramot vesznek fel, és ezért húzzák az ívet. Mivel sokat lesznek kapcsolgatva, nem szeretném hogy könnyel elhalálozzanak. Hogy tudnám azt egyszerűen és olcsón megoldani, hogy ne legyen ez a probléma. Másik dolog ami felmerült bennem, hogy a ledek amiket rákötök, azonnal leterhelik a tápot, amint az áram alá kerül. Ide is gondoltam egy valamilyen késleltetett indítást megvalósítani, vagy valamit amivel megoldható a feszültség lassú felfutása. Valami olyasmire gondoltam mint ami a csatolt képen van. Egy kondi egy ellenálláson keresztül lassan feltölt, amivel lassan nyit egy tranzisztort, majd az áram megszűnésével kisül egy másik ellenálláson keresztül. Működhet egy ilyen megoldás? Vagy van hasonló egyszerű, de jó megoldás? Válaszokat előre is köszönöm és ha máshova tartozna a kérdés, akkor kérlek irányítsatok át. A hozzászólás módosítva: Feb 4, 2015
Üdv mindenkinek!
Segítséget szeretnék kérni abban hogy hangfrekvenciás erősítőkben használható e MKT x2 váltóáramú fóliakondi. Sajnos csak ilyeneket kaptam itthon 22nf 275v~
Hello! Az LM317 stabilizátor és nem kapcsoló. Addig szabályozza a kimeneti tranzisztorát, míg az OUT és ADJ lába között a belső referencia feszültség (kb. 1,2V) be nem áll. Az ADJ árama a beállító osztó számításához szükséges. (Meg persze a belső működéséhez.)
Lehetséges 220v villanymotort úgy megcsinálni valami féle elektronikával hogy úgy lehessen mozgatni mint az Rc autón ami az első kereket mozgatja motort, egy távirányítóval amennyit mozdíttom annyit mozduljon a motor is
Egy nagy gömböt(fémből) kellene mozgatnia Vagy valami jó ötlet aki tud , és aki meg is tudja csinálni.
Mekkora a gömb?Átmérő illetve tömeg?
Bizonyos tömegig jobban jársz egy léptetőmotorral, egyszerübb. A hozzászólás módosítva: Feb 4, 2015
Sziasztok!
Van egy ilyen infra vevőm. A 38KHz azt jelenti, hogy amíg egy infra led 38KHZ frekvencián villog a vevővel szemben addig alacsony a vevő kimenete, amikor nem kapja a vevő a 38KHz-es jelet akkor pedig magas szinten lesz a kimenete? Előre is Köszönöm a válaszotokat!
Ezt így meg végképp nem értem . Hogy marad végig 20mA az output árama ha a bemenetre különböző feszültségeket kapcsolok ,nem az van hogy ha megnövekszik az out feszültsége akkor az adjustra is nagyobb kerül így nagyobb áram és jobban bezár vagyis nem tud megnövekedni az out árama emiatt?
Az a jó, hogy csak sejtem, hogy Te egy LM317-el megvalósított áramgenerátorról beszélsz. (Ha igaz..) De úgy lesz a kimeneti áram állandó, hogy egy ellenálláson figyeli a 317 a feszültséget. A szabályzót meg addig szabályozza, míg azon a feszültség 1,2V nem lesz. Ha egy ellenálláson a feszültség állandó, akkor a rajta folyó áram is az. És az független a bementi feszültségtől. Mert a "felesleges" feszültség, a szabályzó fokozaton fog esni.
Sziasztok.
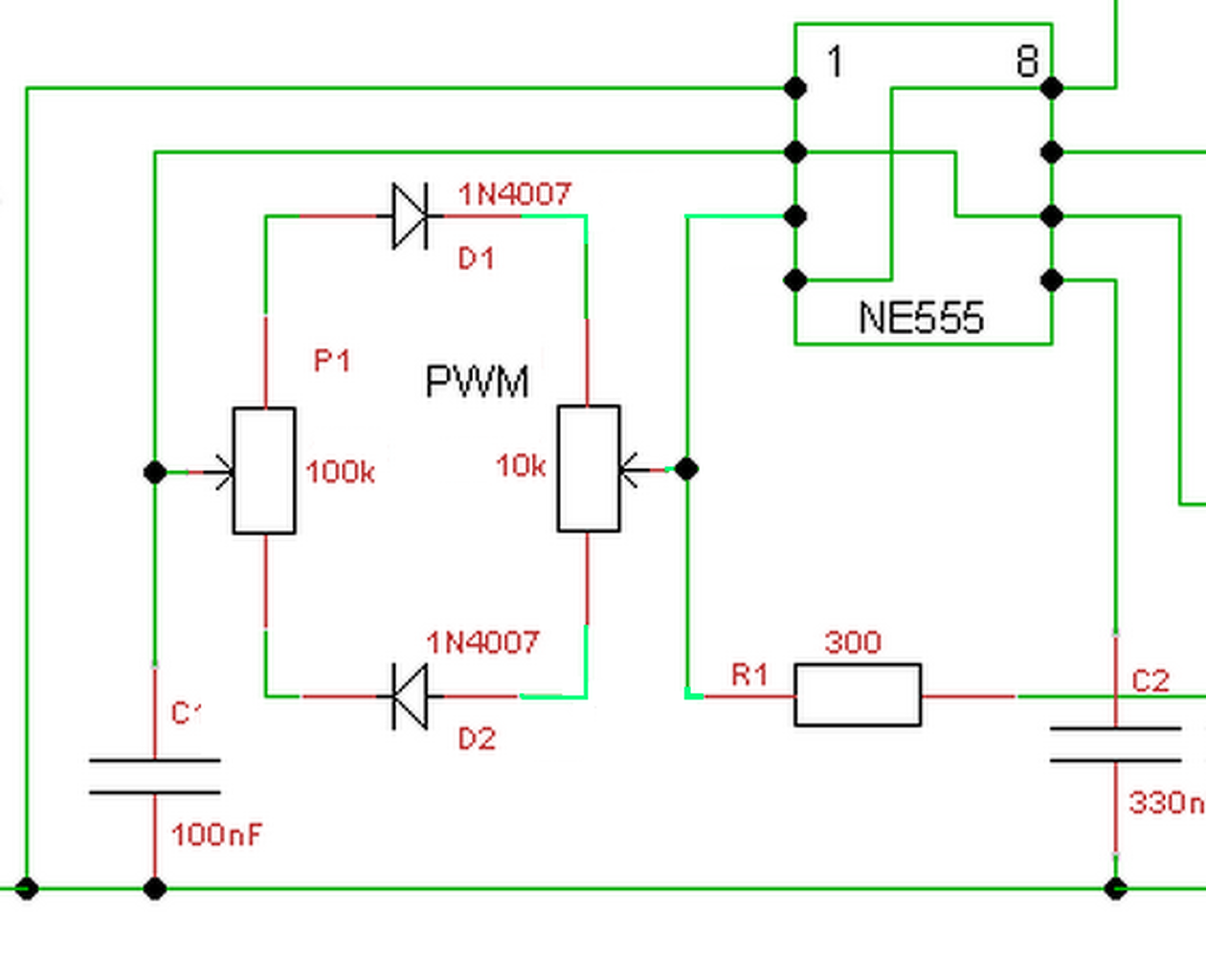
Van egy PWM amibn egy 100K potival lehet szabályozni az impulzus szélességet. A problémám az, hogy relative nagy léptékben lehet csak szabályozni, és nem lehet pontosan belőni. Arra gondoltam hogy raknék mellé egy 10K potit finomhangolónak. Ezt hogy rakjam be? A 100K -val párhuzamosan, vagy
Természetesen sorosan kösd be, hogy az ellenállása hozzáadódjon.
A 100K -nak be van kötve mind a 3 lába hogy lineárisan tudja módosítani az impulzus szélességet. Így is elég ha csak sorba kötöm a 10K -t? Annak csak a két lábát kössem be mint egy ellenállást?
Gondolom, hogy nem potenciométernek, hanem változtatható ellenállásnak van bekötve. Kösd így.
A 100K nem ugy van bekötve ahogy a rajzodon. Du. án rakok fel rajzot hogy pontosan lásd miről is lenne szó. Addig is köszi a segítséget.
A mellékletben küldtem a rajz egy részét ami a PWM-et tartalmazza. Ott van a 100K poti, és ide szeretnék bekötni egy 10K -t de hogyan? Elég ebben az esetben is csak úgy sorba kötni ahogy a képen mutattad, vagy itt már inkább párhuzamosan kellene?
Nyilván. Úgy értettem, hogy a két tekercs közös pontja a 0V, a másik két pont -9V és +9V.
Hát igazából az lenne az igazi ha egyszerre is megtudnám szólaltatni a kimeneteket, de ha az bonyolult nagyon, akkor egy kimenet választó is tökéletes lenne
Hello! Például így. (Egyébként ritka ronda rajz..)
Sziasztok!
PROM-ot lehet valahogyan törölni, vagy ez egyszer fel van programozva, és nem lehet vele semmit sem csinálni? például ezt lehet törölni? Bővebben: Link
Hello! Szerinted ez mit jelent? "SERIAL ELECTRICALLY ERASABLE PROM"
Ezt a fajta PROM-ot úgy hívják, hogy EEPROM és elektromosan lehet törölni.
Hobbikertész vagyok, és elolvastam a prom jelentését, és ellentmondásba keveredtem a lehetőségekkel kapcsolatban!
És hogyan kell ezeket törölni? Nyomtató életciklus számlálót keresgéltem, és ez lenne az. Elég fura módon mennek tönkre ezek a készülékek, és kezd most már undorító lenni a canon hulladékgyártása. Ezzel szeretnék valamit kezdeni.
Igen a megnevezésében van csepp ellentmondás. Én nem értek ezekhez. Magát az IC-t nem egyszerű törölni, de ebbe nem is mennék bele. A nyomtatóhoz olvastam, hogy van szoftver a hálón (meg ne kérdezd hol) és van külön topikja a témának.
Akkor egy keverő lenne a legjobb megoldás. Nem túl bonyolult de a sztereó potméterek drágák lehetnek. A mixerekről többinfó: Bővebben: Link
Vagy egy sima forgókapcsolóval a kimeneteket váltod.Bővebben: Link |
Bejelentkezés
Hirdetés |














