Fórum témák
» Több friss téma |
Fórum » Tranzisztorok helyettesítése
Definiáld mit szeretnél és most mi van.
A lassúnak tűnik= ?ms Szeretnék = ? oldalmeredekségű jelet. Kapcsolási rajz is segítene.
Szia!
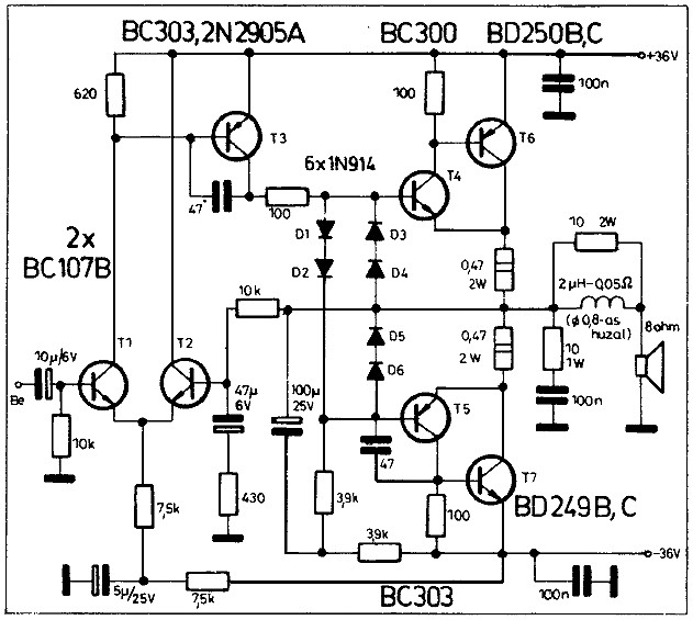
szerintem nem attól fog nagyobb teljesítményt leadni ez az erősítő, ha a Bc300 és 303-et kicseréled BD139 és 140-re, mert azok nem végtranyók. A végtranzisztorok számát kellene növelni, vagy a végtranzisztorok teljesítményét, és ezzel egyidőben a tápfeszt is, de ahhoz nem értek, ennek a végfoknak mennyire lehet emelni a tápfeszét (persze a többi alkatrész tűrészhatáráig egyszer) másrészt meg van még egy csomó más tényző is, pl abszolút instabillá válhat tőle gerjedhet, meg még ki tudja mi minden probléma jöhet elő a tápfesz emeléstől. szóval önmagában hogy cserélsz BD139-re és 140-re attól nem lesz teljesítmény növekedésed. üdv.: Zoli
Üdv nektek
Egy kérdéssel fordulnék hozzátok. Van egy alaplap, amiben memóriát cseréltek. Megfelelőt a megfelelőre. Amint bekapcsolták a gépet, se kép, se hang, leállt... Most itt van nálam, én is, ha bekapcsolom, akkor sípol egyet, majd kikapcsol egyből. Kondik rendben vannak. Amit viszont megfigyeltem, hogy egy APM2054N PFA37 feliratú egység a közepén szét van olvadva. Próbáltam utánaolvasni neten, annyit sikerült (?) kitalálnom, hogy ez egy tranzisztor. Mivel ezen a téren elég amatőr vagyok, érdekelne, hogy szerintetek okozhatja-e ezt a problémát ennek az egységnek a hiánya. Másrészt, ha igen, akkor simán cserélhető-e, mint egy kondi? üdv István
Sziasztok! Nekem a bc 337 helyett kellen egy olyan tranyo ami elbír legalább 100 voltot mert ez egy hangszóró védelembe kellene egy 4ohm-on 800w os végfokba. Itt van a védelem kapcsolásáról egy link : http://users.otenet.gr/~athsam/protection_2_EN.htm
Előre is köszönöm!!!
Eldobando alaplap, mert többe kerülne a helyreállitása mint amennyit ér.
2n3440...3442..3700...3772,
Bc 639 BD 230...stb vagy álltalában bármely bc npn de "C"v "q" sorozatu. azok 100 v-osak. PL bc182c...stb
Udv!
Segitseget szeretnek kerni. Valaki nem tudna egy tranzisztor oszzehasonlitas / helyetesito tablazatot kuldeni? Alldatasheet es Dosos verziokon kivul, valami linkre, dokumentumra gondoltam. Eccer kaptam egy oldalt de elfelejtettem s tobbet sose bukkantam ra 2 telyes napig keresgeltem a neten angol meg magyar honlapokon is de semmi, vagy nem eleg kielegitoek, hianyosak. Elore is koszonom
Csak azért kérdezem mert mini cnc-hez kellene, és közben kiszámoltam hogy csak 3A -el és 20V -al lesznek meghajtva a motorok.
szevasztok:kedves norbertó nem tudnál nekem segiteni ugyanis kétszer probáltam segiséget kérni sikertelenül ,ugyanis van egy hütőgépem s elégett benne valami to220-as tranzisztorra emlékeztető alkatrész a felirás A117 nem tudm hogy tranzisztor-e, vagy fet,vagy tiristorm, segitségedet elöre is köszönöm lali
Hali!
Bár nem tranzisztor de gondolom itt gyorsan választ kapok. 1N4001-es dióda helyett 1N4006-osat adtak.Helyettesíthetem vele?Jah és mellékelem a kapcsolást.
Nyugodtan. Nagyobb a max zárófeszültsége más paraméterei kb. egyformák.
Sziasztok
Ma sikerült elfüstöltetnem egy 7815 C nevű tranzisztort. Egy nagyon régi riasztóban volt. Szerintem már nem lehet kapni, és az érdekelne, hogy mivel tudnám helyettesíteni?? Ezenkívül még kellene róla egy adatlap. Előre is köszi!!
Úgy, mint 7815, nekem feszültség-stabilizátornak tűnik, nem tranyónak. Ha az, akkor bárhol vehetsz, ugyanígy hívják ma is
Az az... Kétféle stab van ezekből, egyik kisebb teljesítményű (max. 100 mA), TO-92-es tokban fordul elő, mint pl. egy BC337-es tranzisztor. A másik fajta erősebb, 1 A -tól 3 A-ig is vannak típusjeltől függően, azoknak TO-220 a tokozása, hűtőfelülettel a hátlapon.
Könnyű összekeverni őket a tranyókkal, de a jelölés nekem inkább stabilizátort jelent.
Akkor biztos az. Ez egy TO-220-as tokozású alkatrész. Kapott az akkumlátor felől 12V-ot, és mivel véletlenül fordítva kötöttük be, a hálózatról is kapott még 12-t.
Köszi a választ!!
Az a helyzet, hogy a lomexnál találsz megfelelö "erösebb" komplementerpárt.
A jelenlegi alap paraméterei Bővebben: itt
A lényeg, hogy 600mA nél többet kell tudniuk 180V-on.
Bár megnézném mekkora a collektor emitter feszültség, mert nem tudom indokolt e a 180V-osfesz.
Sziasztok! Ki tudja melyik az a teljesitmény MOSFET ami nálunk olcsón kapható és helyettesíti a 2sc1969 tranzisztort? Előre is köszönet!
A 2SC1969 egy biploár nagyfrekvenciás NPN tranzisztor pl. mobiltelefonok végfokozatába. Hogyan akarod ezt egy power MOSFET-tel helyettesíteni???
a Bc182B->546->547
|
Bejelentkezés
Hirdetés |









