Fórum témák
» Több friss téma |
Én csak azt nem tudom, hogy melyik ellenállást kellene milyen értékűre cserélni, hogy 12V reléhez jó legyen. A tekercs ellenállás 360 Ohm.
Szia! Elvileg 360 Ohm a tekercs és 33,3 mA a névleges áram.
Akkor mit javasoltok? Azt hozzáteszem, hogy mindez egy erősítőnek lenne a trafója, 1000VA toroid. Viszont van a rendszerben egy 12V indítótáp, ami standby módban már megy, mivelhogy úgy oldom meg, hogy az erősítőt egy kb 2 sec hosszúságú gombnyomás indítja. Akkor fel tudnám használni a segédtápot a toroid indítására nem? Már csak azt kell tudnom, hogy a huzalellenállásokon kb mennyi ideig menjen az áram, vagy hasracsapás szerűen mondjuk 2 másodpercig fűtsenek, és utána menjen a relé? Mert egyszerű késleltető az egész. A hozzászólás módosítva: Feb 9, 2015
Az van ráírva ?
Nekem csak 200 R és 270 R es van. Én koppanásgátlónál akadtam hasonló problémára, kár vele küszködni 24 v relé kell. A hozzászólás módosítva: Feb 9, 2015
Ha nem akarsz ellenállásokat, akkor hajtasd meg a relét egy kis trafóról úgy, mint itt.. 12V-os reléhez használj 12V-os trafót és a 330k-s ellenállást felezd meg.
A hozzászólás módosítva: Feb 9, 2015
Így gondoltam. Egy külső áramkör végzi a lágyindítást, gyakorlatilag 2 relével. Az egyik a 230V-ot kapcsolja (mivelhogy több 2 kisebb trafó is lesz) A másik relé meg maga a lágyindító.
A kérdésem X felmágnesezési idő mennyi legyen? Vagy akár 5 másodperc is lehet vagy szétégnek az ellenállások ? Bár ha 40 Ohm van a példában, akkor I=U/R 230/40=5,75A az 1322 W, annyit kéne elviselni a huzalellenállásoknak? A hozzászólás módosítva: Feb 9, 2015
Mutattam egy trafós táplálású késleltetőt. Nézd meg, hátha megtetszik.
Na ilyesmin gondolkodtam, de ott 300 Ohm/30W a huzalellenállás, itt meg 40 Ohm/20W ez óriási különbség. Ezt nem tudom már csak, ott amúgy 3sec késleltetést írt, itt meg a cikkben 1,5 sec.
Rosszul látod, mert ott az ellenállások nem sorba, hanem párhuzamosan vannak kötve, tehát az eredő a 100 ohm harmada lesz.
Ha még nyitott a választás, akkor inkább ezt javaslom építeni.
Minden paraméterében és bekapcsolási karakterisztikájában is jobb, és részletes leírás van hozzá. Mióta az elsőt megcsináltam, már csak ilyet építek.
Ezt jónak tűnik. Az Attila86 féle verziónál meg ott a nyákterv is. Ahhoz képest lényegi módosítást végeztél? Bír ez 1000VA-os trafót indítani?
A hozzászólás módosítva: Feb 9, 2015
Szia! Kapásból a mellékelt nagyon kicsi vezetősáv-távolság tűnt fel. 230V-nál szerintem kevés.
Szia! Való igaz, kinyomtatva a hajam égnek áll
Ott már szinte áthúz ![]() Hát akkor kicsit módosítom én is. Meg láttam, hogy a tiedben van biztosíték, de más alkatrészbeli módosítás nem kell ugye?
Át bizony.
A biztosíték bárhol elhelyezhető. A 12V-os relével nagyon keservesen lehetne összehozni, magam is a 24V-ost ajánlom.
Köszi szépen. Úgyis rendelek lomextől, akkor már az a 24V relé nem oszt, nem szoroz. Mindenbn követem az eredeti tervet, de a távolságokon növelek, legalább annyi táv lesz mindenhol, mint a relé lábai között., kb 5mm. A 230V sávokat vagy felónozom, vagy van egy saját specialításom: 1mm rézhuzalt forrasztok rá végig
Mert azért 1000VA az nem kevés. A hozzászólás módosítva: Feb 9, 2015
Túlzásba sem kell esni, mert ez a trafó teljes terhelésének a határán is csak 4A. Egy TDA-s erősítő kimenő árama
Idézet: „Bár ha 40 Ω van a példában, akkor I=U/R 230/40=5,75A az 1322 W, annyit kéne elviselni a huzalellenállásoknak?” Akkor, ha nem lenne sorban ott a trafó De mivel ott van, ezért nem
Én is készítettem egy tervet, ahol igyekeztem figyelni a távolságokra, és egyéb dolgokra is. Ezt tudom ajánlani, sokszorosan bizonyított hiba nélkül. A legkritikusabb rész a sorkapocs lábai között van, pedig ezeket direkt erre találták ki.
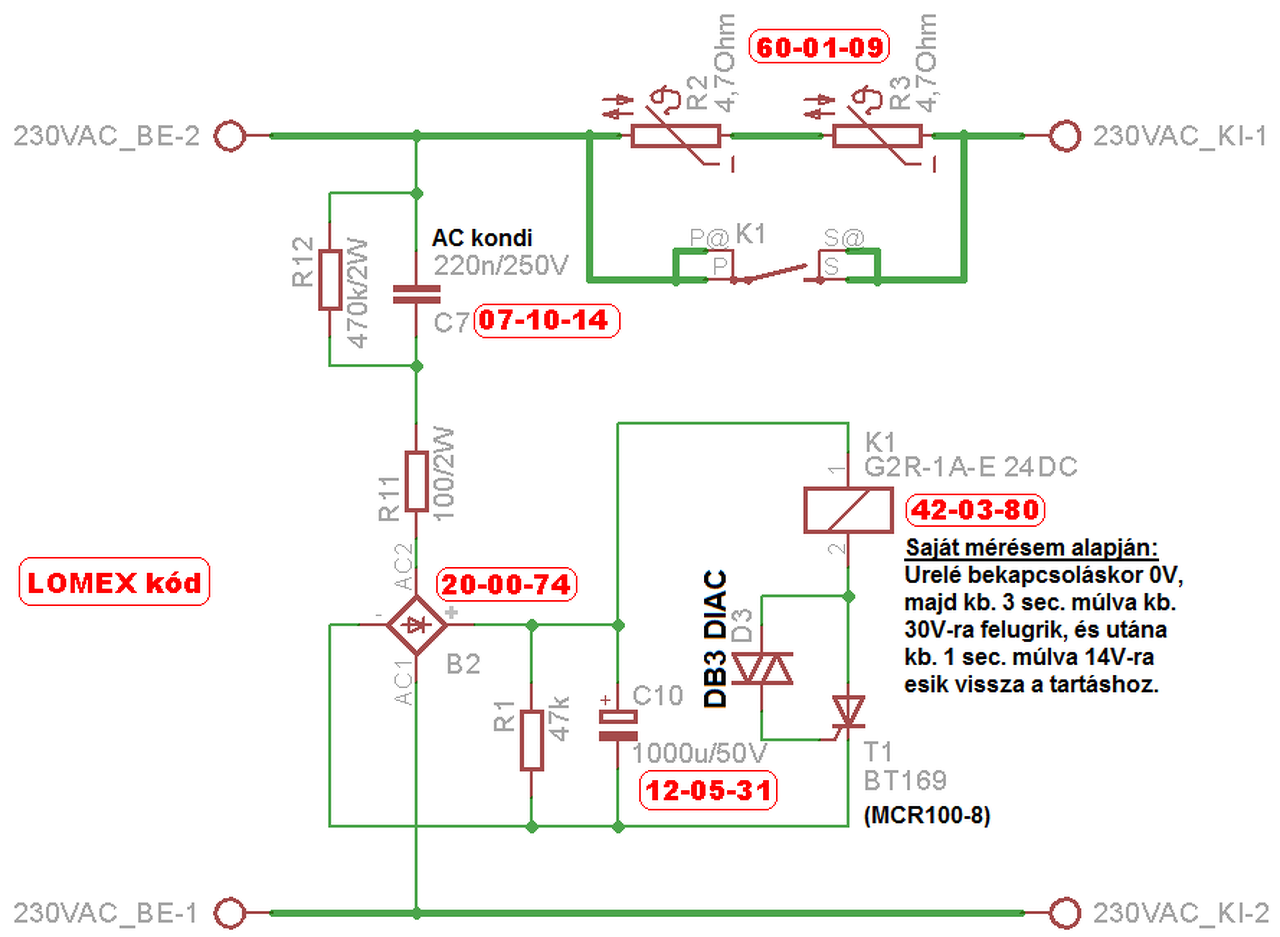
Mivel LOMEX-et említed, ezért a rajzot is felteszem, amire ráirkáltam a LOMEX-es kódokat.
Szia! Köszönöm szépen, ezt fogom megépíteni. Még csak terveznem sem kell.
![]() És a cikkszámokat is köszi. Üdv, zoka.
Gondoltam, hogy a trafóban van a kutya elásva
A hozzászólás módosítva: Feb 10, 2015
Minek ez a sok hókuszpókusz ? Egy sima 230 Volt -os tekercsü relé és megvan oldva , sorosan az ellenállás de linkeltem a megoldást , , de látom túl egyszerü !
De induláskor biztos nem 4 lenne, hanem a sokszorosa
Úgyhogy jó ha van lágyindító...
Bocs, de a linkre egy csomó kép jött csak be. Ezt nem egészen értem. 230V-os relé, de hogy lesz ebből lágyindító?
A csomó kép egy görgetés és ott van a lágy inditó !
Kb 40 éve ezt használjuk minden készülékben ahol esetlegesen kell , ha kételkedés merülne fel , össze kell dobni és láss csodát a semmiből ! A hozzászólás módosítva: Feb 10, 2015
Köszi, most már megvan.
![]() És ha rákapcsoljuk az áramot, akkor ez a relé késéssel húz be?
Igen , nem ezer másodperc de nem is kell hisz nem ez a feladata , a feladata a lágy indítás és nem késleltetés !
Az ellenállás értékkel lehet játszani , terhelés függvényében , ezzel lehet kis módosítást elérni az indításban . A lényeg hogy tökéletesen végzi a rá szánt feladatot ami itt ebben az esetben a lágy indítás elvégzése .
Ez tetszik, csak elég húzós ára van, bár a trafó még drágább
|
Bejelentkezés
Hirdetés |






Ott már szinte áthúz 
Mert azért 1000VA az nem kevés.


