Fórum témák
» Több friss téma |
Fórum » NYÁK terv ellenőrzése
Szia! Igazán nem személy szerint téged akartalak zargatni. Csak beszélgettetek a kapcsolásról és gondoltam hogy te, vagy bárki más itt a fórumon tudna véleményt alkotni. Nekem relés van, és a kíváncsiság hajtott a kérdéssel kapcsolatban.
Szia!
A reset lábat itt nem kell felhúzni ut-re? (Lehet hogy nem kell, de az esetek 99%-ban fel szokták) És ha a kontrollert elforgatnád 90 fokkal az egész kisebb lenne.
Szia. A reset lábról nincs tapasztalatom, ez az első AVR-em. A rajzon nincs bekötve, ezért így marad.
Köszi a forgatós tippet, épp csinálom, valóban kisebb.
Kész is van, ma fizikai formát vesz fel. Ha talál valaki olyan hibát amiért, ne építsem meg hanem újratervezés, kérem jelezze.
+1 kérdés, de nem ide való: a "telifőldes" nyákon, hogy kell növelni a térközt a teliföldnél, sprint layout6.0-ban? Egyszer megtaláltam, de azóta sehogy sem lelem. Köszi. Szép napot mindenkinek. P.S.: Az usb-t(jobb alsó) fordítva terveztem meg, de rájöttem hogy a csatlakozó pont a tükörképe, és átterveztem, azóta a GND-t kis kerülő úton tudtam átvinni, ezért megnyúlt a nyák, de sebaj belefér. A hozzászólás módosítva: Feb 5, 2015
Szia!
A piros szám az.. Csak előtte jelöld ki azt a vonalat amelyik körül vastagítani szeretnél.
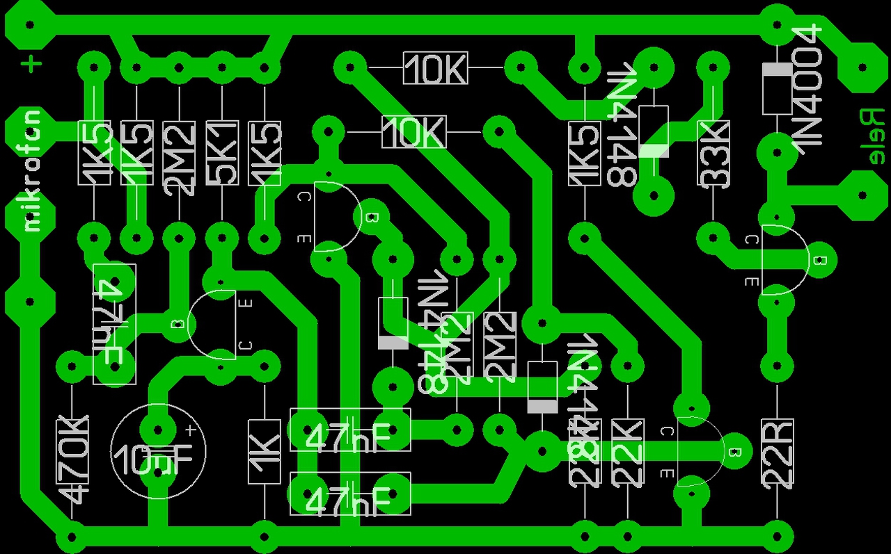
Pusztán csak esztétika (de mégsem) : mindig a legrövidebb a legjobb. Azaz a balról sorakozoó vonalak 2 helyett 3x vannak megtörve. Én 45 foknál kisebb szögben nem szoktam vinni vonalat, mert nem szerencsés és esztétikailag is jobb, ha látszik egy kis "izzadságszag" azaz jobban el vannak rendezve a vonalak. Ettől akár 100%-ban működhet is a panel. Én megdobnám még verziószámmal, egy két adattal, hogy informatívabb legyen, illetve alkatrész-szita helyett sokszor az alkatrészek értékét is a panelre maratom, hogy később is tudjam, mi is volt ez. A derékszögű vonalak is elég csúnyácskák az alján. Mint említettem ez pusztán esztétika. Ha prototípus - akkor mindegy, csak működjön.
Helló!
Terveztem egy nyáklapot, szerintem jó lett. De azért megnéznétek ti is? (minden passzol e, meg stb. Kezdő vagyok )Itt a leírás Bővebben: Link Van hozzá NYÁK-terv az oldalon, de én külön csináltam egy sajátot .
Kicsit topicot tévesztettél. ITT kellett volna feltenni a kérdést. Szólj egy moderátornak, hogy tegye át a kérdésed és ott majd segítenek neked.
A nyákterv szerintem helyes. Viszont arra nem tudok rájönni, hogy honnét a fenéből szerzitek sokan a nyákokat
ugyan ezzel az alkatrészekkel negyed ekkorára lehetne elkészíteni ezt a panelt.Egy átkötést levettem, ha kicsit átméretezed akkor még a relé is ráfér ugyan ekkora panellel. PL: a 17,5mm-es ellenállások helyett használhatnál 7,5 vagy 10mm-es típust. A hozzászólás módosítva: Feb 10, 2015
Hát azt a topicot nem találtam. De azért köszi
Köszi!
Nem figyeltem azt az átkötést meg az ellenállást, pedig kiveri a szemem . Igazából ez se olyan nagy panel. Akkor átméretezem kicsit.Köszi a segítséget!!
Ez a panel 85*55 rele és a táp sincs rajta.
Ugyan ez nekem 80*45 re jött ki anno relével, és táppal együtt úgy hogy az egyenirányítás is ott volt a panelon. Így elfért plafon közelében a lámpa bura alatt. Bővebben: Link De ez itt off javaslom a linkelt fórum lapozgatását, nekem nagyon bevált. További jó nyáktervezést! A hozzászólás módosítva: Feb 10, 2015
Itt az 1.1-es verzió:
Akkor így jó most már?
Rémísztően rosszak a vonalvezetéseid -egyedi nézetem szerint-. Bátorkodtam belefirkantani a panelodba, amit képként csatoltam, mert ha jól látom neked 5-ös verziód van, így nem tudnád megnyitni az én 6-omat.
Javaslom megfontolni a sárgával jelzett részeket. Ez nem a teljes javítás, mert beleuntam. Fontos! NEM a panelt terveztem át (pedig ráférne), hanem csak az általad lerakott alkatrészek lábait próbáltam értelmesen összekötni.
Neked kell tudni melyik a jobb számodra, de igen ez jóval kevésbé szellős.
Mint alkotó is én is félbe feladtam, lenne még mit változtatni rajta, én a kis méretre próbáltam rámenni. A hozzászólás módosítva: Feb 10, 2015
Nekem is 6-os verzió van fent, de én a .lay6 kiterjesztéstől kitörölöm a 6-ost, és igy ha nincs egyéb alkatrész bántva akkor régebbi verzió is meg tudja nyitni nem?
Hát, kezdő vagyok...
![]() Az a baj a vonalvezetésemmel, hogy túl ,,szögletes,, meg sok az elágazás? Mert ez orvosolható! ![]() Nekem az 5 van meg de felrakom a 6-ot!
Szia! Akkor még az is hatalmas, amikor relével, sorkapoccsal 35*55-esre simán meg lehet csinálni
A hozzászólás módosítva: Feb 10, 2015
Ha megnézed az eredetit akkor ez már szinte SMD verziónak számít
, de a tied jobb ![]() Az, hogy ö végül milyen elrendezés mellett dönt az függ attól is, hogy menyire bízik abban, hogy nem csinál zárlatot.
230V -os hálózati berendezést fog kapcsolni és a kisfeszültségű rész fémes vezetője megérinthető? Ha igen a relé mumkaérintkezőinek fém vezetékei és a kisfeszültségű vezetékek között minimum 7.5 mm kúszóútat kell biztosítani.
Hát ezt ne tőlem kérdezd, fogalmam nincs mit kapcsol, nem kérdeztem. Annyit tudok, hogy egy taps kapcsoló
A hozzászólás módosítva: Feb 10, 2015
Köszi meg lesz!
Na elkészült a 2.0- változat!
![]() Mi a vélemény? Jó? ( ha bele döglök se tudnám kisebbre tervezni )Szerintem átláthatóbb lett és ,,kerekebb,,
Ezt még gyakorolni kell, de elsőre nem rossz...
(csak egy gombostű volt kéznél összehasonlításnak )
Na jó! Van aki 100 éve ezt csinálja,
én meg most kezdtem ![]() De én még várok az SMD-vel! ![]() Egyébként nincs a NYÁK-ban hiba? A hozzászólás módosítva: Feb 12, 2015
A nyákban nincs és sikeresen beleoffoltam, de a forrasztasban még akad. (nyitottam volna hibakeresés smd forrasztásban topikot?) ..
A hozzászólás módosítva: Feb 12, 2015
Mikihez közeli tranyo lábai gyanúsan állnak nem tudom szándékos-e én a rajzon szereplő BC182 lábkiosztását vettem alapul.
A Relé környékét mint írtam PM-ben nézd át, én sárgával jelöltem hogy szerintem merre az arra. A hozzászólás módosítva: Feb 12, 2015
Köszi!
Sziasztok!
megtudnátok nézni hogy jó lett-e?
Szia!
Ez valami csoda! Mi is ez? Így elsőre nem jött át.. |
Bejelentkezés
Hirdetés |








ugyan ezzel az alkatrészekkel negyed ekkorára lehetne elkészíteni ezt a panelt.





én meg most kezdtem 





