Fórum témák
» Több friss téma |
Fórum » Propeller Clock
Igazad van!
Idézet: „sem a rotortól jövő "vezérlésre".” "sem a bázistól jövő vezérlésre." De kiderült, hogy működik az adatkapcsolat, hála Pali79-nek a már fordított hexért. Igaz tükörképet mutat az ora, de azzal az állománnyal tudom vezérelni a rotort a PC-ról 90 kitöltésnél már végrehajtja a parancsokat. A hozzászólás módosítva: Márc 9, 2015
Sziasztok!
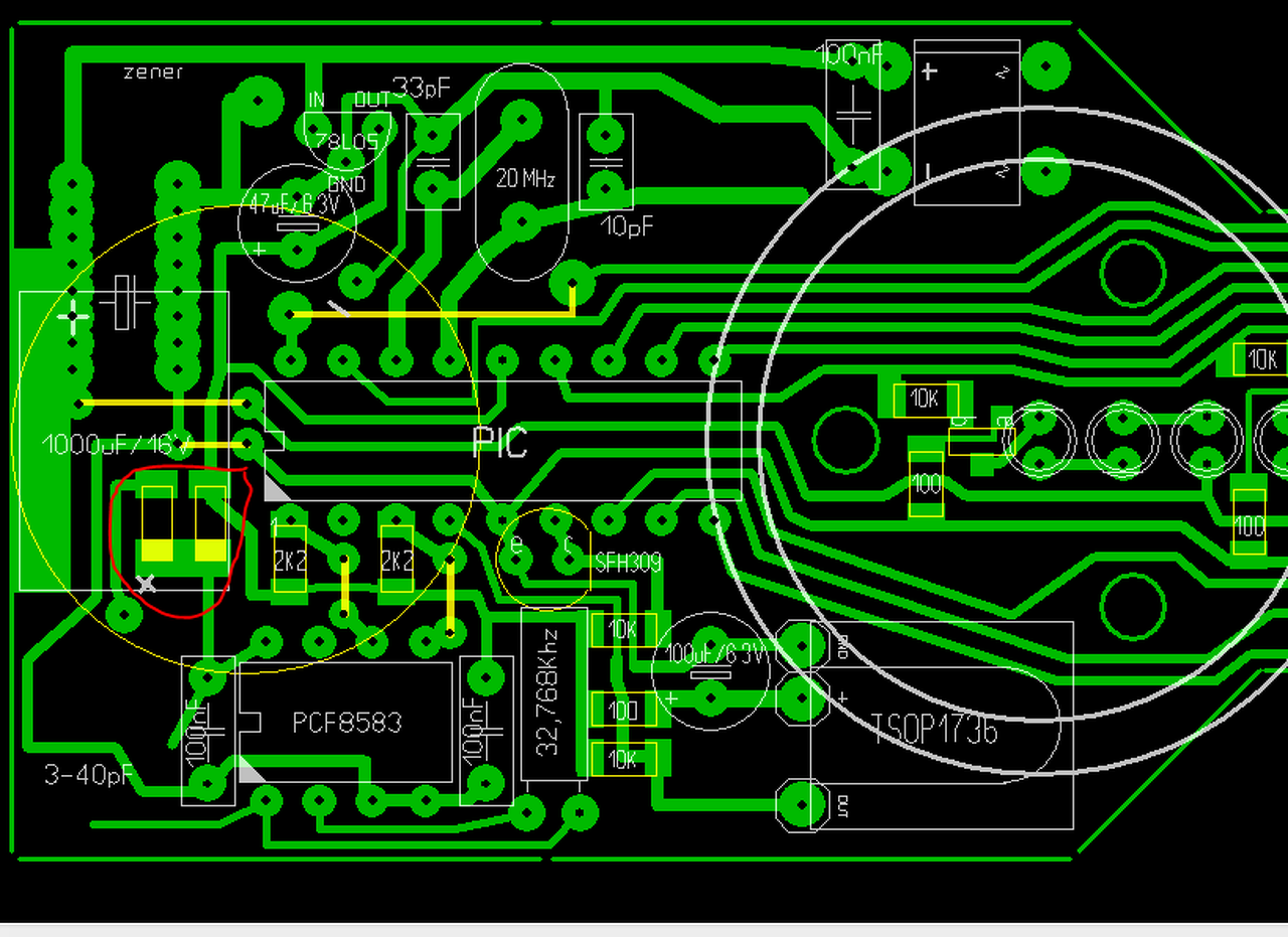
Először is köszönöm az eddigi türelmeteket! Patexati közbenjárásával kiderült, hogy a rotor azért nem reagált a távirányítóra, mert rosszul választottam meg a dióda típusát LL4148 nem jó a TSOP kimenetéhez! Ezuton is köszönöm neki a segítséget! Még harcolok az adatkapcsolattal ( néha megy néha nem....) ![]() De a képek magukért beszélnek! Azt az egy ledet majd pótolom a későbbiekben.
Szia!
Szép ez.Nekem tetszik.Különösen a nyák lap,jól sikerült.Tiszta egyenletes ónózás.
Nem csodálom, mivel a te képeidet nézegetve, és az előző órámtól levont tapasztalatok (és nem utolsó sorban párom sulykolására) lett zöld színű.
ami a valóságban sokkal szebb egyébként, mint ezeken az elmosódott képeken.
Mircsof
сделайте полное видео. Как полностью всё работает, всё что может. На ютубе выложите. make a full video. How it works completely, all that can be. Put on YouTube. hogy a teljes videót. Hogyan működik tökéletesen, minden lehet. Tedd a YouTube-on.
Sziasztok !
Van egy videofej motorom An3815K Ic-vel szerelve valaki meg tudná mondani hogy kell indulásra bírni? Köszönöm.
Szia!
Itt találsz "adatlapot hozzá. 5. láb GND 11. VCC 18. lábat (Ref Power Supply) gondolom 100K val Vcc-re kell húzni, ha netán nem indulna el a táp megjelenésekor. Itt nem írja mekkora tápfeszültség kell neki, de egy másik oldalon ezt találtam Idézet: „Supply Voltage-Nom (Vsup) 5 V Supply Voltage-Min (Vsup) 4.5 V Supply Voltage-Max (Vsup) 5.5 V” Nem 100% amit mondok szóval várd meg hátha más is hozzászól!
Köszönöm . Azért kérdeztem mert nem írja mekkor tápfesz kell neki. Ezért kérdeztem. Létezik hogy 5 V elég lenne neki?
2,0Megapixeles kamerával nem látni semmit sem
![]() De te megépítetted már ezt még régen nem? Bővebben: Link 2,0Megapixel камера не вижу ничего ![]() Но вы делали это давно я построил не так ли? 2,0Megapixel camera can not see nothing ![]() But you have been doing this a long time ago I built is not it?
Igen be. 5.láb - 11. láb + 18.láb ellenálláson keresztül a +.
Megprobálhatod emelni a feszültséget 12V-ra, de várd meg hátha kapsz pontosabb választ is.
Nekem 2-3 videomotor már elindult a kezeim között, de a legelső nem élte túl... viszont most is működik előttem, egy kis nyákra épített MTD6501C-H IC segítségével.
Ötletes. Az előzö videomotorom nekem is elindult ugyanilyen módszerrel de ez valamiért nem akar.
Többen kérdezték, hogyan lehet átírni a szöveget a rotor memóriájában:
; Special characters ; euro - 0x80 ; heart 0x81,0x82 ; smilly 0x83,0x84 ; Copyright 0x8B ; á - 0x8C, é - 0x8D, í - 0x8E, ó - 0x8F, ö - 0x90, ő - 0x91 ú - 0x92, ü - 0x93, ű - 0x94, ; celsius fok - 0x95 ; A - 0x96, É - 0x97, Í - 0x98, Ó - 0x99, Ő - 0x9A, Ő - 0x9B Ú - 0x9C, Ü - 0x9D, Ű - 0x9E, ; fok - 0x9F
Sziasztok!
A 886 órán szeretném megoldani biztonságosan a VPP lábon lévő LL103C dióda hiányát. Most ott tartok, hogy kerestem egy SMD Schottky xxxxx diódát. Amit ez lapján azonosítottam schottkynak: Idézet: „Ha a kijelzett érték 100 alatti akkor gyanakodhatunk, hogy az eszköz hibás, zárlatos, vagy más alkatrésszel van dolgunk (nem sima dióda), 100...300 között schottky vagy germánium diódával van dolgunk,” Ez a mérés nálam 220 értéket adott. Beforrasztottam adatkapcsolat ki, és már ment is a rotoron levő TSOP. Viszont merjem most rácsatlakoztatni a programozót, vagy van más kritérium is amit figyelembe kell venni a dióda választásakor?
Sziasztok !
Ez milyen alkatrész a 628-648-as bázison? Ez is egy tsop 1736?
Legjobban a régebben kapható TSOP1836 -ra emlékeztet. Jó a helyébe a TSOP4136 vagy a TSOP4836.
Köszönöm. Tehát akkor erre a panelre is kell egy és a másik paneljére is?
Ez a két dióda milyen típusú a rotoron?
Csak egy kell! Vagy az előlapra teszed,vagy ha nem csinálsz neki előlapot akkor beleforraszthatod a főpanelbe is.
Köszönöm. Ez a bázis kommunikál a számítógéppel Rs porton keresztül? Megy a kommunikáció Rs-232-Usb átalakítóval is?
Nekem a 16F88-as bázissal nem ment átalakítóval, kettővel is próbáltam.
Nekem ment.. Lehet nem jól volt beállítva a kezelőprogramban a Baud rate.Persze a kis illesztőnyák kell mindkét bázishoz!
A hozzászólás módosítva: Márc 13, 2015
Persze, hogy kell az nem kérdés! Viszont szerintem átalakító és átalakító között is van különbség, lehet nekem pechem volt vele.
Nem tudja senki ezt a motort hogyan indíthatnám el?
|
Bejelentkezés
Hirdetés |








ami a valóságban sokkal szebb egyébként, mint ezeken az elmosódott képeken. 









