Fórum témák
» Több friss téma |
Én is megcsinálhatom neked és elküldöm a hexet Te meg csak beégeted. Csak akkor válassz egy IC-t amire nem sajnálod a pénzt és van benne ECCP modul. Itt tudsz válogatni.
Itt a program és a kapcsirajz is, azért még a sajátomat is meg fogom nézni szkópon hogy tényleg úgy működik-e ahogy kell ha megérkezik a 12f615-öm. Mert a valóság legtöbbször más mint a szimulátor.
A hozzászólás módosítva: Márc 3, 2015
Szia!
Mikor megépítetted nézted szkópon a jelet? Mert ha a jelalaknak így kell kinézni mint ebbe a hozzászólásba akkor szerintem valami nem jól van. Én mind a két lábon ugyan azt a jelet mértem később jöttem rá hogy a simpi által csatolt képen lévő jelalakot csak akkor kapom ha az A0-t és az A2-t mérem. Tehát az APFCON=0x00, és a CCP1CON=0x8E-nek kell lennie. A hozzászólás módosítva: Márc 9, 2015
Igen, mértem szkóppal, nekem jól adja a jeleket. Felváltva, hol az egyik, hol a másik kimenet magas.
Valószínű megszivatott a szkóp kábel engem most már jó a cucc. Rátettem egy hangszórót és szépen sípol 10kHz-en a két antenna végén, szóval csak jó lett
A hozzászólás módosítva: Márc 10, 2015
Hogyan kell pontosan bekotni? R1 ellenálás hova csatlakozik? A minuszra? Vagy mind a 2 antenna végére? Hogy van ez pontosan?
Az a tápra megy, pontosabban a PIC tápjára. A rajz nagyon elnagyolt, nem kezdőknek készült: 2 féle tápfesz van jelen, a 12V a meghajtó résznek és az 5V a PIC-nek. A GND-jük közös. A PIC-ek kell egy 78L05 stabIC, ami a 12V-ból tápot csinál neki.
Ez megfelel? Az antennának a másik véget nemkell sehova sem kotni?
Így van a másik végét nem kell sehova kötni. Megfelel amit linkeltél.
És a kábelok milyenek legyenek? 1,5 réz jólesz 1-1 méter? Ugye ellenkező irányba kell feltekerni a másikat?
Nekem azt mondta Bakman hogy 2x3 méter 1.5-es réz és azonos irányba van tekerve.
És ténleg működik? Mosógép, vizforraló nem vizkövesedik?
Még az enyém sincs felszerelve szóval nem tudom, hát remélem hogy működik
Mosógép egyébként sem vízkövesedett, vagy ha igen, nem vettük észre. Időnként a szivattyú szűrőjét kitakarítom, abban mindig van némi vízkő, de máshol nem találtam. Vízforraló valamennyire vízkövesedik, különbséget nem vettem észre. Időnként egy kis ecetes-vizes áztatás megoldja a gondot.
Ami pozitívumot észrevettem: A keverőszáras csaptelepek könnyebben járnak, a szűrőiket a felszerelés óta nem kellett vízkőmentesíteni, a vizes helységekben (főleg a zuhanyzó csaptelepről) állítólag könnyebben le lehet takarítani a vízkövet. Ennyit megért (szerintem). Én csodát nem vártam, nem is kaptam, de ettől is kevesebbre számítottam.
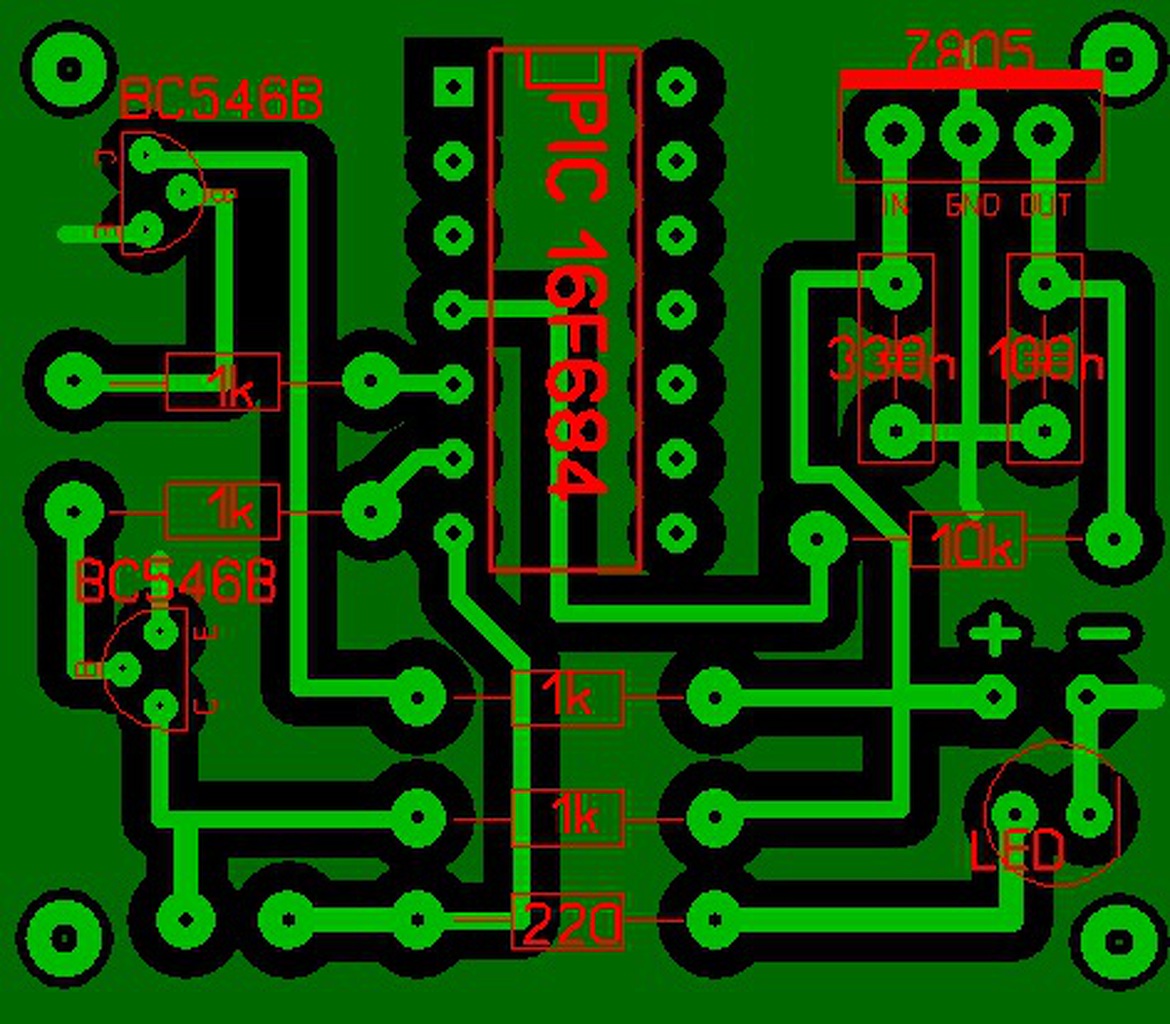
Sziasztok. Valakinek lenne-e ideje átellenorizni a nyáktervemet. Nagyon megkoszonném.
A hozzászólás módosítva: Márc 12, 2015
Hello! Nem eléggé.
![]() - Ez olyan PIC, ami tápfesz nélkül is tud működni? - A felső BC dísznek van benne? Mert kollektora nem megy sehova, bezzeg a Led meghajtó PIC láb igen..
Azt kijavítottam, csak nemvolt netem feltölteni. Pic hanyas lába megyen a -ra?
HA szabad érdeklődni, milyen "a-ra".. De táp még mindig nincs. Az, hogy egy elvi rajzon elhanyagolják a tápot, az csak a "digitális gondolkodás" eredménye. Attól még szükséges. Lásd adatlap..
Szerintem a negatívra gondolt. Az 1-es a +5v, a 14-es a GND. Bár jó lenne egy kapcsolási rajz is hozzá.
A hozzászólás módosítva: Márc 12, 2015
Elvi kapcsrajz előző oldalon van.
Igy már jó? A hozzászólás módosítva: Márc 12, 2015
Még egy kérdés. Ezzel is fog mőködni, ha átcsinálom a tervet?
Hello! De hogy válasz is legyen..
Miért ne működne? Ugyan az a chip kucorodik benne, csak a kabátja más.
Énis gondoltam/reméltem hogy jó lesz. Olcsóbb volt az ilyen tokozású, és egyből épitek ismerősömnek is eggyet. Több szem, többet lát.
Üdv! Még teljes egészében nem volt módom átnézni a fórumot, ha valaki már feltette a kérdést ezért elnézést kérek. Szeretném, ha ezt rajzot (4. ábra) átnézné valaki. Ara lennék kíváncsi, hogyan működik, (tudom leírták a működési elvét, magának a kapcsolásnak) de maga az áramkör, hogy gyakorol hatást a vízkőre? Az nem világos számomra,hogy gyakorlatilag egy nyitott tekercse van. Ezek szerint úgy kel értelmezni mint egy rádió adót, maga a víz zárja a "rádió vagy mágnes jeleket? A cikk írója nem adta meg az antenna adatait. Ha valaki ismeri a paramétereit kérem írja meg;menet szám, vezeték hossza, vastagsága, anyaga, szigetelése és milyen vastagságú és milyen anyagú csőhöz kell illetve lehet méretezni, és mekkora vízáramot képes kezelni? Előre is köszönöm.
A hozzászólás módosítva: Jún 28, 2015
A téma képei közt megtalálod, vagy nézd meg 'Vicsys' cikkét.
Építettem már több vízkőmentesítőt, a pontos működési elvét viszont nem tudom. Valahol, itt a fórumban azt olvastam (ha jól emlékszem), hogy valamilyen úton-módon a vízkőkristályok "sarkait" töri le, így nehezebben tapadnak meg.
Minden vízkőmentesítőt más-más vezetékkel készítettem el éppen a kísérlet miatt. Kb. teljesen mindegy, hogy milyen, csak szigetelt legyen. A két tekercs kb. 15 - 20 cm-re legyen egymástól, hosszuk a csövön pedig szintén 15 - 20 cm legyen. A tekercselés iránya is mindegy, mert nem tekercsként, inkább kondenzátor fegyverzetként működnek. Legalábbis ezt mutatják a tapasztalatok. |
Bejelentkezés
Hirdetés |













