Fórum témák
» Több friss téma |
Fórum » Léptetőmotorok (vezérlése)
Köszönöm a figyelmeztetést,nem csinálok ilyet.
Szia Csatti2 !
Tehát a motorkártya jó. A plc még kérdéses,ugyan megvan,de nem tudom,hogy működő képes-e. Az encoderekkel kapcsolatba nem tudom,mi legyen. Mit szólnál egy olyasmihez,ha megveszem ezt a motort 2 tengely kivezetéssel de nem teszek rá encodert és ugy megpróbálni visszacsatolás nélkül.(ha jól értettem ezt hívjátok visszacsatolásnak ha a motor tengelye ellenőrizve van pl egy encoderrel) Van egy ilyenem is ezzel szerinted meg lehet mozgatni a motort(cnc kézikerékből való)lehet,hogy magnetikus mert elég furcsa a forgása(olyan mintha egy kerékpár dinamót forgatnál) A számláló modul az micsoda alkatrész?Venni lehet vagy csináltatni kell? Nagyon köszönöm az eddigi segítségedet! Írod,hogy "S7 fejlesztői szoftver van, illetve az asztalomon is hever pármillió értékű ilyen-olyan S7 PLC és modul). Valószínűleg tehát nem Siemens-el akarod majd megvalósítani ." Ha nem jó a Jetter akkor kénytelen vagyok siemensel,tőled venni vagy valahonnan szerezni S7cuccot. Programozol is plc-ket? A hozzászólás módosítva: Márc 11, 2015
Tőlem biztos nem veszel alkatrészt.
Én egy multinál dolgozom, nem maszekban. Igen, programozok PLC-ket.Számláló modulra nincs szükséged a Jetter esetében, ugyanis már eleve be van építve egy (COUNTER: A, B, 0V). Ezt használhatod a meglévő kézi kerekeddel (jelillesztést ellenőrizd, a kézikereked 5V-os, az A negált és B negált jeleket figyelmen kívül hagyhatod, a Jetter bemenetei viszont nem tudom hány voltosak), egyébként a kerék nem mechanikus, hanem mágneses verzió, nincs valódi belső kopás emiatt. A visszacsatolás természetesen nem kötelező, te döntöd el, hogy foglalkozol-e vele. Ha nem használsz, akkor minden bekapcsoláskor fel kell majd venni a referenciapontot és csak utána használható az eszköz.
SZiasztok,
Én, teljesen amatőrként, egy olyan vezérelhető motort keresek, amit vagy USB-re vagy, rapsbery PI csatlakozóira tudok illeszteni és képes - mindkét irányba hajtani akármeddig - érzékelni és visszajelezni az elakadást mindkét irányba - visszajelezni, hogy mennyit fordult és hol van. a célom vele hogy bekössem a szalagfüggöny azon kötelét, amivel a szalagok szögét tudom állítani és automatizáljam az aktuális állását. kérlek javasoljatok motort amit ehhez tudnék használni. Köszönöm,Tamás A hozzászólás módosítva: Márc 11, 2015
Hello!
Van két ilyen kis bipoláris motorom 4 kivezetéses 51 Ohmosak a tekercsek. Ilyet mekkora feszültséggel próbáljak meghajtani? Semmilyen jelzés vagy felírat nincs rajta csak egy számsor. Ez egy optikamechanikában van. attiny-vel vezérelném illetve egy expander i2c portal... A programozásra már találtam kiindulópontot de Mondjuk egy labortáppal meg tudom határozni a tekercsek irányát? Úgy értem a1--a2 b1--b2 melyik-melyik? Az öngyujtóért elnézést kérek de ez volt kézügyben mint méretviszonyítási alap. Ez lehet elmenne egy "direkt" i/o port lábról vezérléssel? Minnél egyszerűbbre szeretném az eszközt..4 gomb zoom+/- és fókusz+/-.. Kösözönöm előre is a hozzászólásokat..
Nekem is ilyen motorom van, 5 V-rol is megy - eredetileg egy DVD fiokot mozgatott.
A tekercsek végeit Ohmméterrel is ki lehet mérni, a sorrend mellékes ha nem arra megy akkor megcseréled az egyiket. Én szeretem leválasztani a motorokoat a az elektronika egyébb részeitöl legalább egy ULN áramkörrel.
Sziasztok!
Régebbi CNC-m úgynézki bontásrakerül. Külön szeretnék fordulatszámszabályozni egy darab motort a szettből, de nemtudom miként. Googliztam picit, de nemtaláltam tervre. 4,17V; 2,8A; 3,1Nm; Nema 8 kivezetéses. Valójában újak, talán mentek 5 órát. Ellepte a pincében a víz a szerkezetet, "idejében" kimenekítettem. Szeretnék építeni belőle egy robotkart, de geyelőre csak tesztüzemben szeretném járatni a mechanikát külön. Ehhez kellene most az egyszeres vezérlés. A linkelt rajzon csak a tranyókat cseréljem nagyobbra? Köszi előre is, Zoli. A hozzászólás módosítva: Márc 14, 2015
Vezérlőjéből van mégegy rakat IRL540N -em.
Ezekkel hajtottam. Ahogy számolom 7 darab, fóliában. Régvolt - igazse volt.. A hozzászólás módosítva: Márc 14, 2015
Most olvastam, hogy ebbe a rajzba nem illik a sima 555, mert fontos a TE. Semmiképp nemjó az NE555 ; LM555? Túrjak tovább a TE555 után?
A hozzászólás módosítva: Márc 14, 2015
Nem mert a mezei NE555 stb. egy idözitö áramkör ( timer) mig a TE555-s egy motormeghajto 4 kimenettel.
Te mennyire vagy otthon, aktív eben a témában? Mikor még ezt építettem 20 voltam. Sokat olvasgattam, és aztsem tudom, merrre induljak. MAch3 nál hagytam abba, most csinálnék egy kart, ami végrahajtaná egy "parancsom".
Valami ilyesmire gondolok (a közeljövőben). A hozzászólás módosítva: Márc 14, 2015
Én hasonlo szerkezeteket épitek de elöre meghatározott célokra (elvben ugyanaz csak nem igy néz ki). Én is több motort mozgatok, hogy a szerkezet az tegye amit kell.
Én PC nélkülire épitem a gépeket ( ha kell van display rajta, hogy be lehessen állitani a mozgásokat). A hozzászólás módosítva: Márc 14, 2015
Annyira univerzálisra gondolom, hogy egy határozatlan PC-t kötök hozzá. Egy motor kellene, 3-at terveznék bele. Sok programja nemlesz, csak a motorok potik fuggvényében ugrálnak egy 555 -el. Egy bontott érintős pc-m van hozzá a menekültek közül. Programot választok - szabályzok. A mechanika egy fióksínből indulna kivételesen. Ne nevess!
Hogy mire kellene privátba írok. Erősíts meg, hogy nemmost találkoznk először!? A hozzászólás módosítva: Márc 14, 2015
Akkor mondjuk ráküldök 5 voltot és nézem merre lép egyet és akkor azzal a polaritással az az irány nem?
Vagy ez azért ennél bonyolultabb? Én is gondoltam ULN-re de mivel ez egy LC-LP-QR projekt (Low Cost-Low Produkt-Quick Ready) Ezért nem akarok sokat vele bíbelődni.Meg kb abból fogom a dolgot építeni amit itthon találok a szorterbe.. Elviekben akkor 8 i/o elegendő is ? Majd lerajzolom gyorsba kb mire is gondoltam kapcsolás terén remélem vetsz rá egy pillantást jó lesz e így..
Bonyolultabb mert két tekercs egymás után határozza meg az irányt.
Az ULN olcso nem tudom még mit akarsz kisporolni, s ráadásul gyorsan? A motorhoz 4 port kell.
Ha PC- vel használod akkor minek az 555? Vannak kész programok LPT portra, csak a motirt kell leválasztani.
Kedves felhasználók!
A képen látható egy kézzel állítható forma. Az első fix pozícióban áll, a második pedig a tekerésnek megfelelő irányban közelít vagy távolodik a fix lemeztől. Bocs a képért csak egy gyors firka, de remélem egyértelmű. Szóval szeretnék egy potenciométer, vagy egy ehhez hasonló legalább 10-12 állású kapcsolót. Minden állás megfelel egy pozíciónak, pl: az első amikor a legközelebb van a 2 forma, az utolsó pedig amikor a legtávolabb. A lényeg, hogy ezek a pozíciók nagyon nagy pontosságúak legyenek. Ha nagyobb pozícióról váltunk kisebbre, tehát visszafelé tekerjük a kapcsolót, akkor a motor forgásiránya is mágváltozik és úgy áll be a kért pozícióra. Előre is köszönöm az ötleteket, kérlek legyetek kicsit szájbarágósak Egyébként már nagyon sokat tanultam tőletek, nagyon jó ez a fórum! Csak így tovább!
A kurbli helyére egy léptetö motor kell ( esetleg redukcios áttétellel attol függ milyen eröt kell leadni). Erre a motorra egy bizonyos számu impulzust kell kiadnid, akkor mindig ugyanott lesz mozgo rész. Ehhez kell még a bekapcsolás után egy referencia menet ami nullázza a belsö számlálot, hogy mindig ettöl a ponttol számolja a poziciok helyét.
Van néhány ingyenes PC szimulátor ami egy teljesitmény elektronika segitségével egy motort hajt meg. Az egyik ilyenbe beirod a pozicio számát, akkor az mindig odaforditja a motrot. A hozzászólás módosítva: Márc 17, 2015
Értem, és mivel tudok meghatározott számú impulzust adni a motorra? Ráadásul úgy, hogy azt 10-12 különböző értékre tudjam változtatni forgókapcsolóval? Illetve a visszafelé irányuló mozgás?
Abban az ingyenes progiban amit én kaptam az egyik motormeghajtohoz ott vannak az ablakok, ahova vagy 12 poziciot irhatok be és az azokhoz tartozo lépésszámot. Már régen nem használtam mert LPT1 portot igényel és ilyen már csak egy gépen fordul elö. ( meg nem is ez volt a célom csak kellettek a meghajtok, s mindegyikhez kaptam egy CD-n programot.
Ezen nincs forgokapcsolo csak egy PC meg képernyö. Ha neked forgokapcsolo stb. kell, akkor magadnak kell megirnod a programot (AVR vagy PIC)... A hozzászólás módosítva: Márc 17, 2015
Köszönöm a választ. Még annyit szeretnék, hogy hogyan tudom megállítani automatikusan az impulzusok generálását? Gondolom számláló meg komparátor kell neki, de a komparátor másik oldalára miféle adat kell? (tegyük fel hogy 200 impulzusra van szükség, az impulzusszélesség és frekvencia most nem számít)
Ez attol függ, hogy milyen szoftwaret vagy HW-t szerzel/épitesz.
A PC szimulátorba beirod, hogy 200 lépés és akkor az annyit küld a motorra. Ha klasszikus HW- épitesz akkor vannak mindenféle TTL/CMOS számlálok amik elszámolgatnak és ha elérnek a beállitott értékhez, akkor küldenek egy jelet ( sok közülük 0,5-1 lépéssel a cél elött). Beállitásuk is aránylag egyszer 4-8 bites BCD kodot fogad szinte valamennyi. Ha magad irod a SW-t akkor meg ugy kell megirni, hogy a kapcsolo állásátol függöen beállitasz egy belsö számlálot (beirsz egy számot valamelyik regiszterbe) majd minden lépésnél kivonsz belöle egyet. Ha eljut a nulláig megáll.
Üdv mindenkinek !
Szeretnék egy kis segítséget kérni ! Van egy pár darab léptetőmotorom , szeretném őket működésre bírni , meg tudná nekem valaki mondani milyen vezérlőt rendeljek hozzá ? Van egy Arduino-m ahhoz szeretném , vagy esetleg bármi mást meghallgatok . Legjobb lenne valami ebay-es olcsó cucc .. Köszönöm
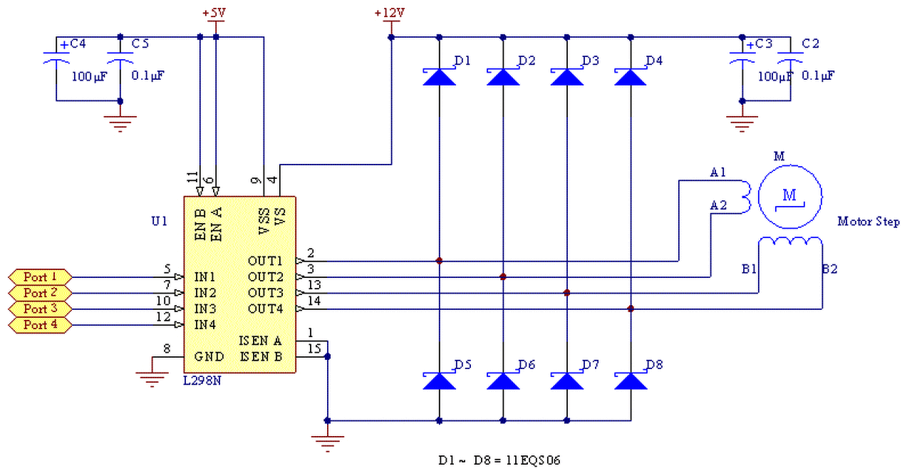
Elég hozzá egy Arduino, egy legalább két csatornás tápegység és egy L298N típusú meghajtó. Az IN 1,2,3,4 bemeneteket kell a kontrollerre kötni. A kontroller 5 V-ról megyen, a képen lévő +12 helyett szerintem a 6 V is elég lesz, de szigorúan áramkorláttal, kb. 200 mA-re. Vagy a tekercsekkel sorba kell kötni egy-egy ellenállást.
Köszönöm a gyors választ
![]() Azt elfelejtettem mondani , hogy én ,,fakukac,, vagyok , az elektronika csak érdekes nekem , nem félek tőle , de maradnék az egyszerű ,,összedugom és megy,, alkatrészeknél ha lehet ![]() Van pár alkatrészem itthon , esetleg ezzel is megoldható lenne ? A Joy jó lenne ha motor irányváltását működtetné ha megoldható .. ![]() A zöld panel elvileg egy L298N Dual H Bridge Amit nem tudok ,hogy jó-e , mert ez 5 érintkezős , a motorok meg 4 vezetékesek A hozzászólás módosítva: Márc 26, 2015
A zöld panelen kb. az van, mint ami az én képemen is látszik. Jobb és bal oldalon a kimenetek (Out 1,2,3,4), alul pedig a két tápfeszültség bemenet és a GND.
Viszont, itt kicsit több fog kelleni mint "összedugom és kész". Legfőképpen egy program az Arduino-ba. Nem ismerem a platformot, de minden bizonnyal van példaprogram léptetőmotorra és "joy" kezelésére is, már csak a kettőt kell összefésülni.
akkor ha jól értem két oldalt a kék csatlakozókra mennek a motorok vezetékei ?
le kell vágjam akkor a csatlakozókat ...
Elméletileg igen, bár nem túl jó a kép. Egy oldalra egy tekercs két kivezetése megy.
Bővebben: Link
esetleg ezen ?
Sikerült össze rakni, 4 különböző programmal is megy ( még joy nélkül ) . 12V-ot adtam neki, melegszik a zöld panel, is és a motor is , kb 1 percet, játszottam vele .
Köszönöm a segítséget ![]() Most már innen lehet könnyebb lesz a tovább lépés A hozzászólás módosítva: Márc 27, 2015
|
Bejelentkezés
Hirdetés |






Én egy multinál dolgozom, nem maszekban. Igen, programozok PLC-ket.














