Fórum témák
» Több friss téma |
- Ez a felület kizárólag, az elektronikában kezdők kérdéseinek van fenntartva és nem elfelejtve, hogy hobbielektronika a fórumunk!
- Ami tehát azt jelenti, hogy a nagymama bevásárlását nem itt beszéljük meg, ill. ez nem üzenőfal! - Kerülendő az olyan kérdés, amit egy másik meglévő (több mint 17000 van), témában kellene kitárgyalni! - És végül büntetés terhe mellett kerülendő az MSN és egyéb szleng, a magyar helyesírás mellőzése, beleértve a mondateleji nagybetűket is!
Válasz itt.
A hozzászólás módosítva: Márc 15, 2015
Szia!
Relé helyett mehetne a zummer. A hozzászólás módosítva: Márc 15, 2015
Szia! Köszi a választ, így már világosabb. Úgy döntöttem, beteszem D1-et 1N4007 és C Adj-nak 10 µF-ot valamint D2-nek 1N4148at (remélem jók ezek a diódák, ilyen van itthon). De lehet, hogy C adj beépítése ahogy írtad stabilabban tartja a kimenetet a relé kattanásakor és nem is kell a 10000 uF, majd kipróbálom.
Szia!
A képen egy kapacitív közelítés érzékelő van. Ha a szenzornak egy megfelelő nagyságú fém lemezt teszel, akkor akár egy deszka padlón keresztül is érzékeli a macskát (így akár a kutyát is). A kimeneten a BC107-est el is hagyhatod, a BC212-es kollektor körébe teszel egy zümmert. Az érzékenységét a potméterrel tudod beállítani. Nálam működik érintőszenzorként világításhoz, de mint fentebb írtam érzékelte a macsekot is az ajtó előtt egy deszka alá helyezett kb.: 6x25cm-es lemezzel.
Párás időben is jól funkcionál?
Arra gondoltam, hogy lemeznek egy nyáklapot használok.
Ebben az esetben ne fát tegyél fölé, mert magába szívja a nedvességet és megváltozik a kapacitás. Nyáklemez is jó, van egy olyan kapcsolóm is 2 cm-es bútorlap belső oldalán, tenyérnyi nyák, tökéletesen érzékeli a kezemet.
Ez a cucc amin kell érzékelni hogy rajta van e a kutya ez fa, nem hagyják esőn de lehet vizes. Arra gondoltam hogy a nyákot ha ráforrasztottam a vezetéket, akril lakkal lefújom, majd pl kétoldalas ragasztóval rögzítem a fára.
A Cadj beépítése itt nem sok mindent fog csinálni. Ha bekapcsoláskor a terhelés akkora, hogy az LM összeomlik, akkor ott nem segít semmi csak az energia tárolás.
Nem tudom mi ez az "izé", de szerintem nem jól van elkövetve a dolog. Előtte kellet volna átgondolni. Mert az áramkör tervezés, néha hasonló a programozáshoz. Mikor elkészül, akkor kellene az egészet rendszerszemlélettel újra tervezni, hogy ésszerű is legyen a dolog. Mert hogy ez jelenleg nem az, abban szinte biztos vagyok, még látatlanban is.
4db TAS5630 erősítő, 4x16LED kivezérlésjelző és további kiegészítő áramkörök 12V tápjául szolgál. Valóban úgy lett tervezve, hogy nem tudtam meghatározni előre a szükséges Amper értéket, úgy gondoltam, hogy 2A elég lesz. Csak ha már minden kész, akkor fogom tudni lemérni az áramigényt. De eddig kitűnően működik. Nagy indítási áram biztos nem kell (kb 2 000µF töltése), úgyhogy nincs akkora baj... De a D1 diódát beteszem és úgy nem lehet gond.
Sziasztok!
Egy régi Sony fejegység bemeneteit átvariáltam, a kazetta bemenetből lett jel bemenet, az am;mw;lw rádió pedig egy régi bluetoot fejhallgató jelét kapná. Működik is a dolog csak egy baj van, a fejhallgató panelján jelölve van hogy a hangszórók nem testet és jelet kapnak hanem, (ahogy szerintem szokott lenni) pozitív és inverz kimenetet. Ebből szeretnék jelet csinálni ami részben sikerült, a pozitív bemeneteket egy 22nf-os kondin keresztül kapja a rádió, szépen és hangosan szól de valamiért amikor telefonálok rajta vagy éppen a kis jelző sípolások szólnak olyan mintha lebegne a bemenet és iszonyatosan zajos mindemellett halk de, csak amikor a kis jelző hangjait hallatja és telefon hívás van. Van valami ötletetek hogyan lehetne összekombinálni a pozitív és negatív kimeneteket? Jegyzet: Multiméterrel megmértem, a pozitív oldalon a dc bias feszültség 0,8 volt a negatív oldalon -0,8 volt.
Sziasztok! Van egy régi 90-es gép Bővebben: Link ennek a tv kijövetele ott van jobboldalt. Bővebben: Link
A kérdésem a következő lenne: a kábel túlsó végére ha tennék AV csatit a TV felismerné? Mert most összekötöttem a Smart TV-vel a TV bementenél rá is kerestem a csatornákra ,de nagyon rizsadósan fogja be. Válaszokat köszönöm!
Szia!
Először azt kellene tisztázni, hogy ez egy RF-kimenet vagy videókimenet, mert ha RF, akkor a tévé antennacsatlakozójára kell kötni.
Szia! Csak egyetlen kérdésem lenne: a D1 dióda fog melegedni a táp bekapcsolt állapotban? (Mert már csak alulról tudom a Nyák-ra forrasztani)
Köszi!
Szia! Igen RF kimenet. A Tv-nél is a TV antennacsatlakozójára kötöttem úgy mint régen a régieknél. Végig kerestettem tv-n majd kézi hangolással is,meg finomhangolással is de csak rizsadó,ahol be is jön ,látszik hogy ott az lenne de nem akar bejönni. (az antenna kábelt megnéztem az jó)
Hagyományos tévével próbáld. Nálunk sem találta meg az automata kereséses tévé a Didagtik Gammát (mikroszámítógép, csehszlovák spektrum klón). Kézi hangolásos régi fekete-fehér tévével (TESLA Merkur) viszont szépen össze tudtam hangolni.
Ide kapcsolódó téma.
Köszönöm! Kipróbáltam régi fekete fehérrel is ahogy írtad, ugyan az a mese. El állítódhatott az RF kimenetbe valami? Igaz ez 91 be volt használva utoljára,de akkor még működőkepés volt ,ja és nem volt vele verekedve
Miért melegedne? Hiszen normál üzemben az záróirányban van.
(Egy kérdés előtt nem árt gondolkodni is. Nem kell minden mögött misztériumot sejteni.)
Sziasztok!
Mosogatógépben szeretnék motor indító kondenzátort cserélni. Mellékletbe csatoltam képet a hibás kondenzátorról. Sajnos adatlapot nem találtam sem a kondenzátorhoz, sem a mosogatógéphez. A kérdésem az lenne, hogy 450V-s kondenzátorral helyettesíthetem-e, illetve ha nem, akkor mi lenne az a legkisebb feszültség, amit a kondinak el kéne bírni? Előre is köszönöm! Üdv.: Bence
Sziasztok!
Táblagépben tönkrement egy WS4503S töltésvezérlő ic. Helyettesíthető TP4056 ic-vel? Köszönöm! A hozzászólás módosítva: Márc 15, 2015
Sziasztok! Megnéznétek, hogy a képen lévő kis kapcsolás jó-e így. Van egy táp kétutas egyenirányítással, ez van zölddel jelölve. Egy LED-el szerettem volna kijelezni, ha be van kapcsolva a táp, de mindenképp a szekunder oldalt használva. Sajnos ha a táp kimenetére kötöm, akkor egy napig is világít még a kikapcsolás után. Ezért pirossal rajzoltam, hogy mi lehetne a megoldás. Jó lenne így?
Szia. Bocs igazad van, nem gondolkodtam
![]() Egy század V-ot nem csökkent a kimenet, jó lesz. ![]() Köszi az infókat!
Lehet, hogy túlbonyolítottam. Felesleges a tranzisztor, elég ha a 4007 dióda után van a kondi és a kondira ellenálláson át rámegy a LED. Mivel a nagy puffermezőtől el van különítve, így a LED csak az 1µF-ből tud energiát nyerni, és a táp lekapcsolása után egyszerre kialszik... Majd kipróbálom.
Vagy még kondenzátor sem kell, csak a LED-el ellenpárhuzamosan egy dióda, velük sorba pedig egy 10...22K ellenállás...
Sziasztok!
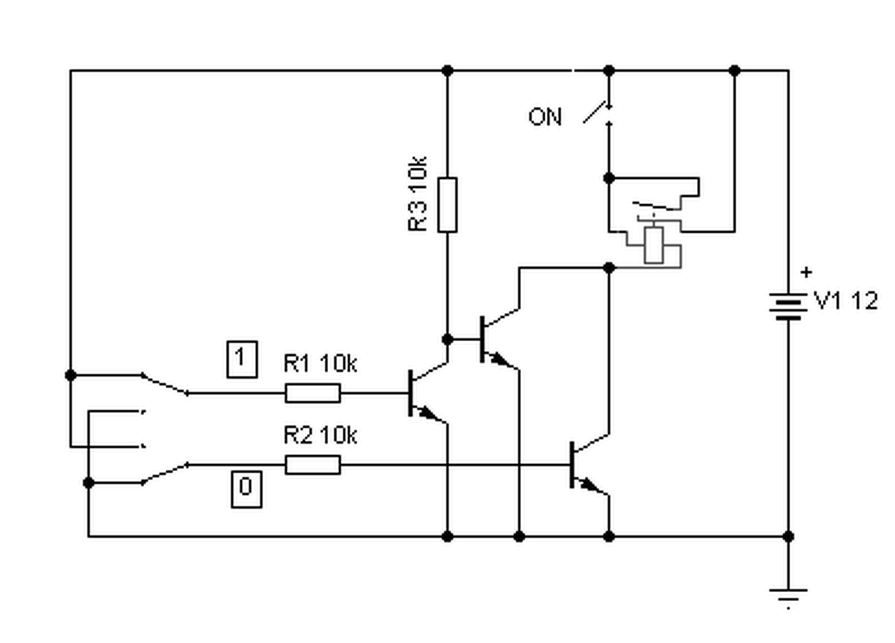
Adott 2db logikai szinteket szolgáltató szenzor. Ezekből szeretnék védelmi áramkört építeni, ahol csak egy bizonyos állapot esetén tiltana az áramkör. A lehetséges állapotok: 00; 01; 10; 11. 10 állapot esetén kellene egy relét elengedni, az összes többi esetben behúzva tartani, viszont a relé elengedése után a logikai szintek 00 állapotba kerülnek, ami a relé meghúzásának egyik állapota. Hogyan tudom kivitelezni, hogy a relé csak egy reset gomb megnyomása után húzhasson be újra? Köszönöm előre is a segítséget.
Úgy hogy alkalmazol egy állapotregisztert (flip-flop, öntartó relé), ami szintén beleszól az állapotokba. Ha megvan a riasztási állapot ez bebillen. Ezután a relé kis késleltetéssel bontana, de a regiszter már megakadályozza az újbóli behúzást. Egy reset gombbal pedig törölhetnéd az állapotregisztert.
Másik lehetőség: A bistabil relét használsz. A bontás csak bizonyos kombinációnál jönne létre (/A & B), a behúzás pedig csak Reset gomb megnyomásra. A hozzászólás módosítva: Márc 16, 2015
Hello! Egyszerűen pld. így..
A hozzászólás módosítva: Márc 16, 2015
Sziasztok!
Köszönöm a válaszokat. proli007: Hogy lehetséges a resetelés ebben az áramkörben? Zsora: A flop-flok áramkörök alkalmazása jónak tűnik, ha jól gondolom, egy S-R tároló lenne a legjobb erre a célra. ![]() Üdv, Ati
Ott van az "ON" gomb. (De egyébként nem Reset, hanem Set van. hiszen meghúzatni akarod a relét..) De ha logikával szeretnéd megoldani, akkor is ugyan ez az elvi megoldás van.
|
Bejelentkezés
Hirdetés |



















