Fórum témák
» Több friss téma |
Erre én is gondoltam, viszont az említett xls amit letöltöttem ( és nyilván hozzáértő készítette, talán Skori fórumtárs) elég sok dolgot számol, többek közt a hálózatról felvett teljesítményt is ami a táblázat szerint 5,5 watt lehetne azokkal az alkatrészekkel amiből a kapcsolás készült. De tegyük fel hogy a táblázat is rosszul számol és igaz a mért 19 watt. Akkor mondhatjuk azt hogy a 230-ra kötött ledek ha előtét kondis tápot használnak akkor gazdaságtalan energia zabálók ? Mértem kapcsi tápos ledet is, azoknál korrekt adatokat mér a műszer.
Számoljunk elemi módszerekkel. Az 1,5µF kondi látszólagos ellenállása 50Hz-en 2100 ohm. 170V-on 80mA folyik rajta. Ez a LED-ek árama és ez terheli a hálózati feszültséget. Nyilván veszteségként kell elkönyvelnünk a 170V*80mA-t.
Pont ezért használnak feszültségátalakítós LED tápokat.
Köszi !
Ezek szerint jó a műszer viszont van néhány nagyon rossz hatásfokkal dolgozó ledes égőm és a táblázat is rosszul számol, amit meg is találtam : Bővebben: Link (A lapvédelmet oldani kell hogy át lehessen írni az adatokat) A hozzászólás módosítva: Feb 28, 2015
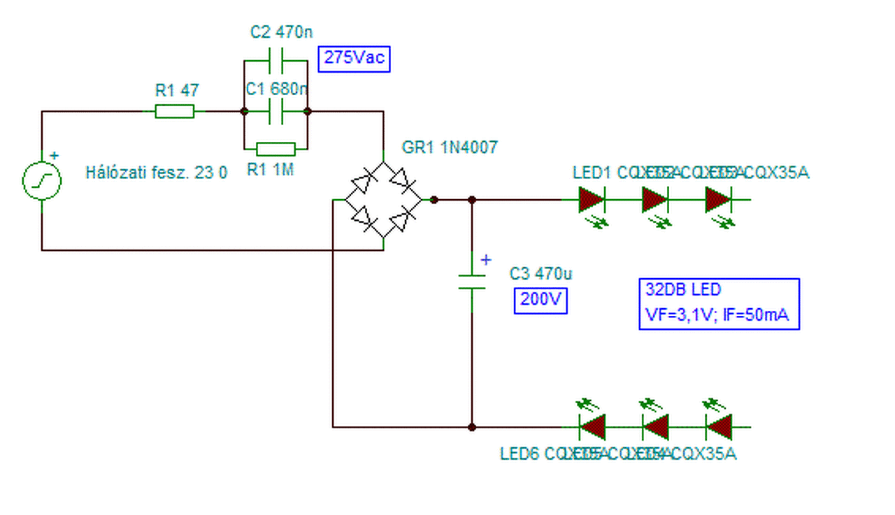
Sziasztok lenne egy nagy kérdésem. Sorba kötöttem 32 db ledet. 230rol szeretném futtatni.A ledek paraméterei Áram 50mA Feszültség 3,10 V Hatékonyság/W 129 lm/ Teljesítmény 0,19 W Gyári kód NSPWR70CSS-K1 B4 / 6 3-6 P07-09 fehérled Nichia Superflux LED weiß NSPWR70CSS-K1.Na most csináltam egy bekötést de az ellenállások mindig kifüstölnek. Valaki tudna egy jó bekötést rá. A válasz előre is köszönöm.
Ez a kapcsolás úgy rossz, ahogy van.
230 volt egyenirányítva 325 volt DC körül van. Ha a ledeket sorba kötötted, a nyitófeszültségük összeadódik. Tehát a ledeken összesen 32*3,1=99.2 volt esik. Ez kivonódik a tápfeszből, ami 325V. Így még mindig marad 226 Voltod, aminek az ellenálláson kell esnie. Ez meg lényegesen több, mint amit az ellenállás el tud fűteni. Vegyél inkább egy megfelelő tápot. A hozzászólás módosítva: Márc 22, 2015
Úgy akarom megcsinálni mind a ledes izzókat. azok is 230rol mennek, ezért szeretnék jó kapcsolási rajzot.
A hozzászólás módosítva: Márc 22, 2015
Szia! Kulcs a megoldáshoz.
igen néztem a képeket. Sajnos annyira amatőr vagyok hogy nem tudom egyedül összerakni a rajzot. Ezért kértem a segítségeteket.
Akkor talán pont nem a 230V-al kéne elkezdeni . . .
Jobb lenne ha keresnél valakit, aki látott már ilyet, mielőtt valaki meghal!
A veszélyekkel tisztába vagyok. forrasztani tudok és az alapokkal.
Idézet: „(#) reloop válasza kopasz5 hozzászólására (») Válasz • 11:18 / Szia! Kulcs a megoldáshoz.” A skoris linket csak ajánlani tudom. A hozzászólás módosítva: Márc 22, 2015
köszönöm a sok választ amivel nem tudok mit kezdeni. a veszélyekkel tisztába vagyok tanultam elektrot. csak nagyon régen. Egy rajz kelet volna nektek könnyeben megy hisz nap mid nap benne vagytok. Könnyeben tudjátok kiszámolni tudjátok mit hova kell rakni. De látom nem nagyon akartok segíteni.KÖSZÖNÖM.
Sziasztok!
Olyan gondom lenne, hogy UV ledeket szeretnék üzemeltetni hálózatrol! A led adatai: 3,1V 20mA Bővebben: Link Amihez kellene az egy nyomtattot áramkör készítése szükséges levilágító. Most a kérdés az lenne, hogy milyen kapcsolással lehetne ezt megvalósítani, és hogy ahhoz hány darab led szükséges? Kezdő vagyok a témában! ![]() Köszönöm a segítséget előre is! A hozzászólás módosítva: Márc 23, 2015
Nézz be a uv nyáklevilágító témába , fifadani nemrégen tette elérhetővé a levilágító terveit..
Köszönöm, igazság szerint az ő terve alapján készűlt el a dobozom, kissebb nagyobb változtatásokkal!
Próbálgattam megnyitni a terveit amit mellékelt, kevés sikerrel... Ezért is kérem itt a segítséget, hogy nekem nem is igazán kellene a rendszerbe időzítés, mert azt találok a telefonomon is! ![]() Ami lényeg lenne, hogy hálózatra rákellene kötnöm x db ledet, és egy kapcsoló segítségével be-ki kapcsolni azt! ![]() És az a nagy "X" a kérdés!
Ne kösd közvetlenül a 230 ra nyugodtan használj trafót vagy pc tápot
Igen, a másik terv a PC táp volt!
Azzal kapcsolatban viszont, az hogy 19V-ot tud, és 3,95A-t! Akkor a kötések során a lednek ezeket az eredőket kell produlálni? 9.-es vagyok elektronikai szakon, és még annyira nem vagyok benne az elektronikai témában!
Helló! 5db led sorban, ezen 15,5V esik, ezzel sorba egy 180-200 Ohm-os ellenállást, így kb 18mA megy rajtuk. Ez egy csoport, ezekből annyit kötsz párhuzamosan, ameddig leded van, vagy el nem éred a 3,95A-t.
Köszönöm, így már érthetőbb!
Azért jó lett volna látni, hogy a leírás alapján kicsit próbálkozol önerőből. A mellékelt rajzzal nem kevés időm ment el
Köszönöm, a leirás alapján sikerült egy tervet készíteni, csak hétközben időm eggyeltalán nincs!
![]() Nagyon köszönöm a rajzot! Így már eltudok indulni! ![]() * A hozzászólás módosítva: Márc 31, 2015
CL20M45: egy 100mA ledet lehet- e róla (pl. 3 párhuzamosat) működtetni vele. a leírásban 72 db leddel rákötik a 220v-ra. ez tényleg ilyen egyszerű lenne? Hogy állítódik be a feszültség ha pl. csak 1 ledet rakok? épített már valaki ezzel az alkatrészel? Köszi
Akkor sajnos az alapokkal sem vagy tisztában. Először az elméleti részét kell tanulmányozni, aztán jöhet a megvalósítás. Ismerős szakemberrel konzultálj és együtt rakjátok össze. Abból lehet a legtöbbet tanulni.
Milyen leírásban szerepel 72 LED?
Nem, sajnos az úgy nem működik, ahogy gondolod. Ez az alkatrész csak 30V körüli feszültséggel használható, 220V táplálás esetén gyorsan tönkremenne. A feszültség úgy áll be, hogy az átfolyó áram 20mA, és a LEDen az ehhez az áramhoz tartozó nyitóirányú feszültség esik. A 100mA LED nem igazán kezdőknek való, legfeljebb külön tápegységgel, áramkorláttal.
Bővebben: Link
ami ezen a linken van az 36db-os, de ugyanezt találtam 72 db-bal és 230V-al, csak persze most nincs meg akkor ez csak valami vázlat? A hozzászólás módosítva: Ápr 1, 2015
Hello!
Megvan az a 230V-os változat (de 75 db-os). Sorba van kötve a LED-ekkel 20 mA-es korlátozó dióda. A hozzászólás módosítva: Márc 31, 2015
Köszi, tök jó. És szerited ez így működhet? Enniyre egyszerű az egész, vagy ez csak egy fiktív szemléltetőábra? Köszi
És a két karika akkor 2db 20 mA-es korlátozót jeköl?
Hello! Működhet. De kettő áramgenerátor van sorba kötve. Oka, hogy a 75 Led nyitófeszültsége 75*3,2V=240V. A 230V csúcsfeszültsége 230V*1,42=326V így a szinusz csúcspontjában az áramkorlátozóra 87V feszültség jut, amit nem viselne el egy korlátozó. Azért azt tudni kell, hogy a Led-ek csak akkor világítanak, ha a hálózati feszültség pillanatnyi értéke a 240V-326V tartományban van. Vagy is a Led-ek 100Hz-el villogni fognak. Ez vagy zavar, vagy nem.
Az talán annyira nem fog villogni, de nem lehet rátenni egy kicsi zavarszűrő kondenzátort? Arra gondoltam, hogy a fél sinusokból is lehetne egy ugyanilyet feleennyi leddel, egy korlátozóval és egy kondival, hogy ne villogjon, nem? Csak azt nem tudom, hogy mekkora kondenzátor kelene... Üdv.
De, villogni fog. Lehet az egyenirányító után kötni kondenzátort, ebben az esetben kb. 320 V egyenfeszültséggel kell számolni. Megfelelő mennyiségű LED esetén egy áramkorlátozó is elég.
|
Bejelentkezés
Hirdetés |









akkor ez csak valami vázlat? 





