Fórum témák
» Több friss téma |
Fórum » RIAA korrektor
Témaindító: Ghost Rider, idő: Aug 25, 2006
Üdv!
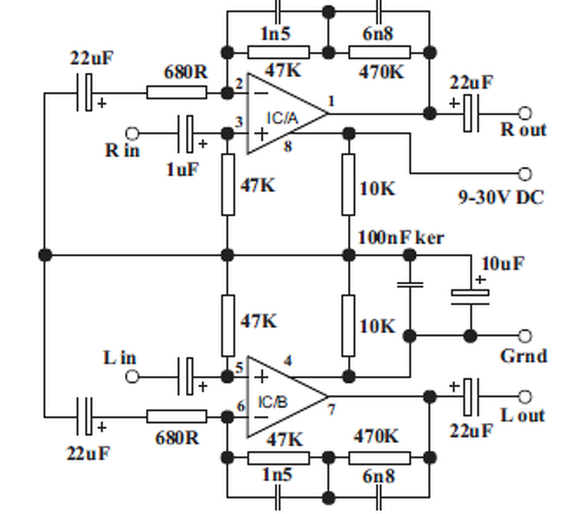
Ez a FET-es tranzisztoros RIAA korrektor nyák rajza amit először a Hobby elektronika füzetek 4-Audiofil varázs 2-ben jelent meg (56.o.), majd leközölték kisebb módosításokkal az Ágoston Lajos: Audiofil erősítők építése 2 című könyvben is (ha jól látom ez a könyv szerinti változat, kapcsi 154.o, nyákrajz 156.o., beültetés 157.o.).
Ha KD-féle riaa korrektorhoz van alkatrészed, akkor panelügyben miért nem a "mestert"keresed meg? Táphoz kapcsolási rajzod is van? Egy kis olvasnivaló. http://www.hifimagazin.hu/HFMCD/DEGRELL/INDEX.HTM
A hozzászólás módosítva: Feb 21, 2015
Szia!
Az attól függ, hogy hol, milyen áramkörben. A TL-nek FET bemenete van, ezért egészen nagy bemenő impedanciát is képes felmutatni.
Egy RIAA korrektorról van szó
Kapcsolási rajz van hozzá?
Kapcsolási rajz
( A KD audo-s verzió végül el lett vetve.)
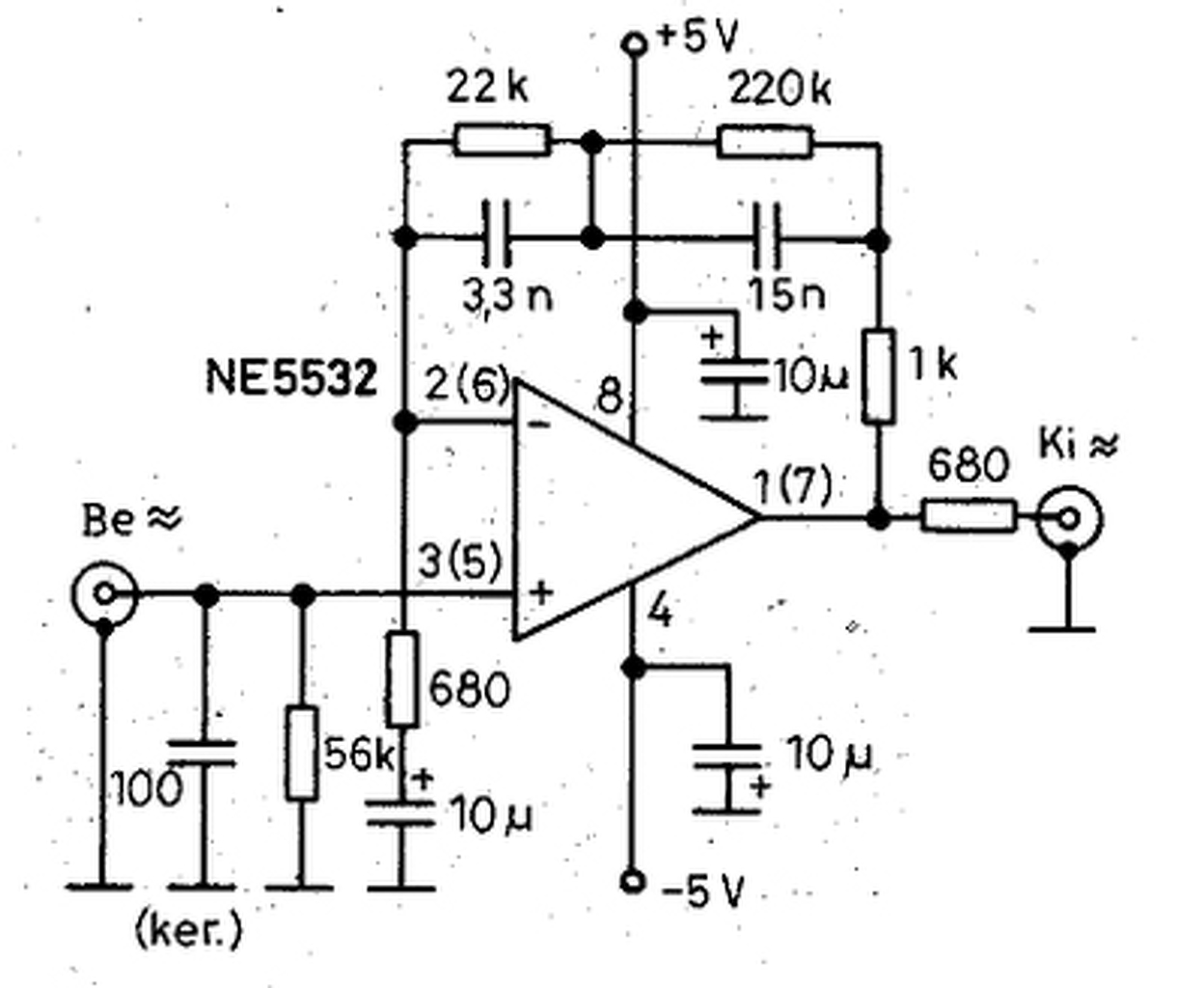
Szia! Az a 680 ohm bemeneti ellenállás szokatlanul alacsony érték. Itt témában nem találtál épkézláb rajzot amiről van pozitív visszajelzés?
Üdv! Egy RT. cikkben volt szó a FET bemenetű erősítő IC-k azon tulajdonságáról, hogy látszólag ok nélkül, bizonyos torzítást visznek be. Aztán megvizsgálva a dolgot a bemeneti FET kapacitásának töltése-kisütése a probléma forrása. Ha kihasználjuk a nagy bemeneti impedanciát, akkor ezen kapacitás késlelteti a jel fel-lefutási sebességét.
Emiatt azt ajánlották, hogy a lehető legkisebb impedanciával kell meghajtani, hogy ezt a kondit kellően tölteni-kisütni lehessen, ekkor prímán működik az erősítő.
Gond nélkül bele lehet tenni Nem tudom miért kell bonyolítani, oldalas szeánszokat írni hozzá! Gond nélkül szoktuk cserélgetni a két IC-t... Szólni mindkettővel fog.
RAJZ az előzőekben feltöltött NYÁK tervedhez! A hozzászólás módosítva: Feb 22, 2015
Végül is mi terved? Építeni egy akármilyen egyszerű RIAA-t vagy számít a kapott minőség is?
Vagy esetleg az otthoni alkatrészeket szeretnéd felhasználni? Van ugyanilyen egyszerű de lényegesen jobb minőségű RIAA is, ha ez számít.
Az itthoni alkatrészeket felhasználva szeretném megépíteni.
A KD audio-s verzióhó egyik oldalához van alkatrészem ,de nem költenék még annyit ,hogy a másikhoz vegyek anyagot.Így marad ez a TL072-vel felépített.Ehhez van anyagom. meghallgatom milyen vele aztán ha nem jó rászánom magam arra.
Hát... Eshetett volna a választásod egy jobbra is, mint KDmester korrektora...
![]() ITT vannak a leírások hozzá.
TL072-ből csak egy darabod van? Ehhez kettő kellene, viszont hangra nem rossz.
A hozzászólás módosítva: Feb 22, 2015
több is van
Beépítettem a HFM1 helyére és, jött, látott és győzött.
Legalábbis nekem jobban tetszik a hangja, legalábbis az én berendezésemen (NAD-5120, VMS-30E, Quad-405).Ígéretemhez híven beteszem ide a LAY paneltervet, hátha más is hasznát veszi. A kapcsolás ugyanaz, mint ami a HFM 10. számában megjelent. A tápegységet én a tkiraaly.hhu oldalon káthatóan oldottam meg, azzal a különbséggel, hogy ráépítettem a panelre.
Üdv Mindenkinek!
HFM1 kapcsán kérdezem, hogy az R17-es ellenálláshoz 4,3k helyett elég-e 4,2k? Így tudnám megoldani itthoni dolgaimból... Köszönöm a válaszokat előre is!
Szia!
Igen, jó lesz az is!
Köszönöm a gyors választ!
Gondolom, ez a változtatás még nem megy a hangja kárára...
Csak a munkapontéra. De az is elenyésző.
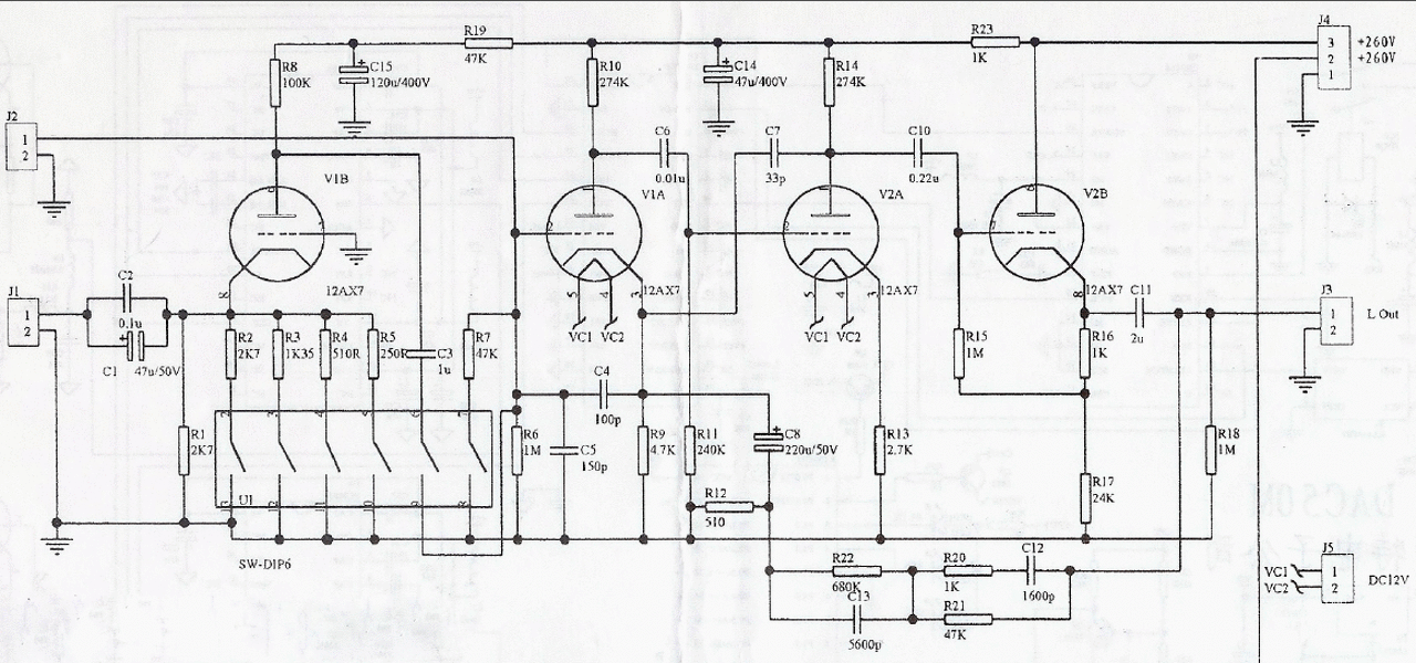
A közelmúltban vásároltam az Analog Metric cégtől egy összeszerelhető un. DIY kitet.
12AX MC/MM tube preamplifier névre hallgat. Rendje és módja szerint összeszereltem. Az MM résszel volt érdemes foglalkozni, mert az MC rész sajnos még brummos. A színpad és tér megdöbbentően valósághű, azonban a mély hangokkal komoly problémák adódtak, nevezetesen kb 210 Hz alatt nem nagyon hallható a basszus. építési útmutató: Link Szeretnék segítséget kérni, hátha valaki jobban ismeri a RIAA felépítését! A hozzászólás módosítva: Márc 30, 2015
Az a 210Hz hogy jött ki!? Abszulút hallásod van?
A kapcsolásban a C2 10 nF kondenzátor az alsó határfrekvenciát 66 Hz-re állítja be. Ez akár rumpliszűrőnek is felfogható, de a mélyeket is korlátozza kicsit. 100 nF inkább ajánlott. A hozzászólás módosítva: Márc 30, 2015
Szerintem elírtad, C6 amire igaz..
C2 nem okozhatja, MC bemenet és 47u is ott van még..
Valóban elírtam, C6. C2 már csak azért sem lehet, mert az MC bemeneten van, és azt nem használja.
Sziasztok!
Feltámadt bennem az LP mánia. Rendbehoztam a a lemezjátszót és gondoltam építek egy gyors és olcsó korrektotrt 5532-vel. Alapvetően elégedett vagyok a hangjával, de az alja nem nagyon akar megszólalni. Klasszikusokkal próbáltam, de a basszosok magasan vannak. A mellékelt kapcsolásról van szó, az alkatrészeket alaposan válogattam. +/- 15V-ról járatom. Ebben a kapcsolásban többféle RC tagot használnak. Van valakinek jól működő? Próbáltam régi Vidis korrektorral, azzal viszonylag jó volt.
Szia!
Az invertáló bemeneten lévő 680 ohm-os ellenállást 390 ohm-ra, a 10µF-os kondit 100µF-ra, a visszacsatoló ágban lévő 220k-s ellenállást 270k-ra, az 1k-s ellenállást pedig 470 ohm-ra. Meg fognak jönni a mélyek, az idegesítő magasak pedig eltűnnek.
Szia!
Köszönöm, kipróbálom. Ugyan a magasak nem sziszegnek, nem sok, inkább a mély kevés. A módosítás után beszámolok.
Először elég próbára kicserélni a 680 Ohm -mal sorban lévő 10µF -os kondit. Még gyorsabb, ha próbára ráteszed azt a 100µF -ot. Tényleg kevés ahhoz a 680 Ohm -hoz a 10uF. Ez így "Rumpliszűrős" RIAA lett...
![]() Van nekem is egy ilyesmi rajzom, az alábbi értékekkel: 680R -> 100R 10µF (680R -rel sorban) -> 470uF 22k -> 2,2M 3,3nF -> 1,5nF 220k -> 100k 15nF -> 680pF A hozzászólás módosítva: Ápr 10, 2015
Sziasztok!
Én is haladgatok lassacskán az ARC PH5-tel. ![]() Sajnos nem sok időm van rá, nem tudom mikor lesz kész végre, az erősítőmmel is jó lenne haladni, de mindig közbe jön valami, betörés, tanulás, eső, hó, fagy, Piroska néni... Hát, egyszer csak talán-talán
Szia!
Szép munka, ez már nagyon készen van, még egy jó táp kell hozzá. |
Bejelentkezés
Hirdetés |












A kapcsolásban a C2 10 nF kondenzátor az alsó határfrekvenciát 66 Hz-re állítja be. Ez akár rumpliszűrőnek is felfogható, de a mélyeket is korlátozza kicsit. 100 nF inkább ajánlott. 










