Fórum témák
» Több friss téma |
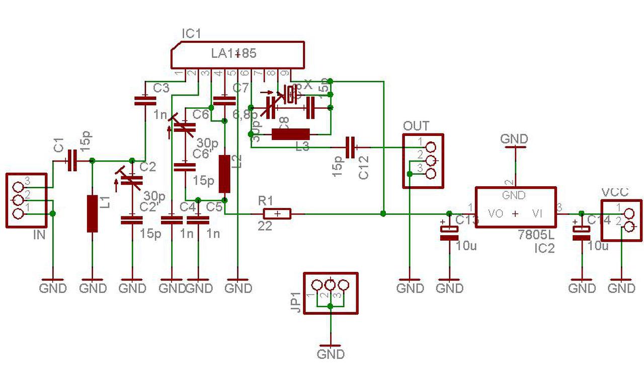
Most, hogy végre lett újra időm foglalkozni az építgetésekkel, elkészítettem egy BF961-es antennaerősítőt, és egy LA1185-ös konvertert is, így nem kell a rádiók áthangolásával szenvednem és meg is lett az eredménye: 97MHz körül a rádióban hallottam a műholdakat a konverter + az erősítő segítségével (40MHz-es kvarcot használtam.)
Ezen kívül még kimarattam a nyákot a 137MHz-es vevőnek (az SA612 + TBA120 IC-set) és az alkatrészeket is beszereztem hozzá. VIszont lenne egy olyan kérdésem, hogy mivel potméterrel fogom majd hangolni, mekkora értékűt tegyek bele hangolónak 10 K ohm-osat vagy 100K ohmosat vagy más értékűt? És a varikap dióda utáni ellenállás (ami 100K ohmos a rajzon) az gondolom maradhat annyi? Úgy tervezem hangolni, hogy a potméter szélső lábát az 5 voltos stabilizátor (7805) kimenetéhez csatlakoztatom a közepét a Vtune pontra, a harmadikat pedig a földre.
Szia. A kézirajz jónak tűnik. De engedj meg egy észrevételt: A benne lévő fokozatok között hiányzik a szűrés és a un. csatolásmentesítés. Sokat javítana a utánépíthetőségen, mert rejtélyes működési anomáliák - gerjedések minimalizálódnának. Az előfok drain körében lévő párhuzamos rezgőkörről is érdemes lenne megcsapolásról levenni a jelet. Bár lehet, hogy ezt inkább kísérletezni kellene. 5Voltos hangoló-feszültséghez elég a 10K, de 30Volt esetén már jobb a magasabb érték. Azt vedd figyelembe, hogy nagy érzékenységet is elérhet a hangoló feszültség, így jól kell szűrni, és esetleg árnyékolni.
Szia,
Értem köszi a javaslatokat. A kapcsolási rajzot nem én készítettem egyébként, hanem valamelyik fórumtárs, én csak utánépítem. Most teljesen összeraktam és elsőre beindult, egy kis problémával, ha nincsen teljesen adón a vevő akkor van egy kis gerjedés, ezt meg lehetne valahogy szüntetni? Rakjak még valahova hidegítőkondit? Egyébként most 6 menetes tekercset raktam az oszcillátorkörbe, hogy először a műsorszóró CCIR sávban ki tudjam próbálni. Mellékelek egy hangfelvételt a hibajelenségről és magáról a nyákról is képeket. Esetleg egy kis fémdarabbal vagy nyákdarabbal amit a földre kötök válasszam ketté az előerősítőt és keverő részt (úgy mint a TV/rádió tunereknél)?
Szerintem tervezd újra az elrendezést.Nem történt semmi baj csak a nagyfrekvenciás szerelési gyakorlat hiányosságait kell javítani.Elsőre nem is rossz, hogy csak ennyire gerjed a mintadarabod, járhattál volna rosszabbul is.
KF jelet ne vigyél keresztbe kasul a panelen kilométeres hosszban. Ami most javíthat valamit: a nyák csíkot inkább vékony koax darabra cseréld le. A forrasztási oldalon átkötve direkt az IC lábakra kötve.A hosszú réz csík elvágása után a KF szűrő bemeneténél. A duál FET be / kimenetét illik külön - külön kalitkás fém házba rakni. 2 oldalas nyákkal az ültetési oldalon telefölddel jobb árnyékolást tudsz megvalósítani. Azon is a fokozatokat érdemes lemezekkel árnyékolni.(lásd tunerek belseje) Alsó föld szigeteket és a felső teleföldet illik több/sok helyen összekötni átvezető furatokon keresztül.Gyári paneleken láthatsz sűrűn átfúrt furat galvánozott kivitelt is, nem véletlenül. Ha lehet jel útja ne kerüljön vissza a kimenetről a bemenet fele a fokozatok fizikai elrendezése után.Most a KF jeledet az antenna bemenet mellé vezetted vissza.Persze ott vannak a nagy földszigetek a forrasztási oldalon de ennek ellenére se illik ilyen messzire vinni el.
Amit Kera_Will fórumtárs írt azt szívleld meg. Meghallgattam, elsőre szerintem nagyon jó lett. A szerelés technikába - tervezésbe majd belejössz. Hidegítő kondi még csak nem elég. Kell a fokozatok közé az elválasztás is. Ez többnyire a pozitív tápágakban a fokozatok között ellenállással, és vagy fojtótekerccsel történik, a hidegítő és vagy puffer kondenzátorok 2-3 darabbal vannak jelen mindkét elválasztott fokozatnál. Pld. a hangvégfok esetében jobb egy fojtó 1mH körüli értékkel, 100uf + 100nF szűréssel. A többi fokozat tápága közé, valójában sorosan 100-220Ohm ellenállás és mindegyik Ic, vagy tranzisztorhoz legközelebb lehető legrövidebb kivezetésekkel, 2-3 kerámia kondenzátor, de eltérő értékekkel, így viszonylag széles sávban hatékony, rezonancia mentesebb hidegítés - szűrés valósítható meg. A SA612 VCO-ja érzékeny a tápfesz és a hangolófeszültség szűrésére, de a demodulátor is félrehangolt állapotban romlik a zavarvédettsége, a hangvégfokozat mint a legnagyobb dinamikus áramfogyasztó megrángatja a tápfeszültséget. Illetve az áramingadozása mindenképp hat a többi fokozatra, ez kihallatszik az mp3-ból. Bár ez csak vélemény, mert Gyurcsok-műszer nincs a fülemben.
Kera_Will és dokidoki:
Köszönöm a tanácsotokat természetesen megfogadom és a következő rádió építését már úgy fogom végezni; Ezen a jelenlegi nyákon még azért megpróbálok kicsit javítani: a tanácsotokra koax kábellel vezetem a KF jelet a TBA120-ba és holnap beforrasztok ilyen árnyékolókat a fokozatok közé + a BF961 fölé is mint itt ezen a képen: Bővebben: Link. Illetve még kapott két db 3300µF-os elkót a 7805 elé és mögé mert hihetetlen módon begerjedt ha tápegységről járattam és nem elemről, a két elkóval viszont ez teljesen megszűnt.
Közben beraktam egy árnyékoló lemezt (egy régi működésképtelen tv tunerjéből szedtem ki) a Fet fölé ezzel elválasztva a tranzisztor be / kimenetét és már így is hatalmasat javult a vétel. Pedig a többi még hátravan.
Sikerült befognom az ATIS-t is pedig most csak egy egyszerű teleszkóp antenna volt rákötve. A hozzászólás módosítva: Máj 16, 2015
megosztod a nyák tervet? Jó lett amúgy
Jól alakul a dolog
!Esetleg ha a forrasztási oldalon ezt a pár kiegészítő alkatrészt felrakod , közvetlenül ott ahol a fokozatok a + táp vezetékhez csatlakoznak akkor sokkal jobb lesz. Kicsit belefírkáltam az elvi rajzba amik dokidoki szerint is hiányoznak.1 2 fóliát majd át kell vágni mert a soros R/L tagokat így tudod majd csatlakoztatni.
Szendi a fotón ott a terv , de 2oldalas nyák + KF / Keverő fokozat kerülhetne közelebb, + 1 2 tápágban lévő szűrő, csatolás mentesítő elem is hiányzik .Újra kellene tervezni ...
Közben elkészültem az fokozatok közötti árnyékolással és úgy vettem észre hogy ez szinte teljesen megszüntette a gerjedést. Ilyen lett.
A plusz alkatrészeket csak hétfőn fogom tudni beépíteni mert összesen 1db 100ohmos ellenállást találtam csak, úgyhogy fojtótekercseket és ellenállásokat még vennem kell, de addig is megpróbálok holnap műholdat befogni ilyen állapotában. szendi001: igen a fotón van a nyákrajz, de szerintem ne erről építsd meg, mert tényleg nem lett a legjobb (10 perc alatt csináltam rajzolással)
Fojtótekercset gyárthatsz is.
100-200 kilo ohmos negyed/fél wattos ellenállásra 0,1 tizedes Cu huzalból 30-50 menet feltekerése "vadul". Az ellenállás kivezetésére a tekercs végeket forraszthatod.Régebbi URH rádiós leírásokban lambda negyednyi hosszúságú 0.1 CuZ huzalokat javasoltak ily módon feltekerni az ellenállásokra.Régebbi csöves TV-kben még méhsejt alakú tekercseket is láttam így a szép zöld nagy ellenállásokra tekerve a sasszi alatt a forr lécek között.
A ellenállás értékek 100-150-200 ohm közt szórhatnak nyugodtan .
Annyira nem vészes a kis áram felvételek miatt nem esik jelentős feszültség rajtuk. Amit még lehet , a FET inkább forrasztási oldalról legyen beültetve majd legközelebb. Az átmérőjének megfelelő lyukat fúrni úgy akkor teljesen fel tud feküdni a nyákra, kivezetéseit nem kell meghajlítani az ültetési oldalon.
A kérdés arra vonatkozott hogy nincs-e meg a sprint verziója?
sziasztok. pár éve foglalkoztam a témával. hány nooa műhold vehető 137megan esetleg egyéb frekiken.?
milyen program kell a hangfilebol ami a képet csinálja. 3. muholdszamito programot hol találok ami pontos. köszi atesz
Szia!
Olvass vissza a topikban és több kérdésedre is választ kaphatsz. Online követő: Bővebben: Link. A műholdak aktuális állapotjelentése: Bővebben: Link. Én a Wxsat-ot használtam dekódolásra: Bővebben: Link.
Ez nagyon hasonlit ezen muvemre :
Bővebben: Link
Kera_Will: Az elmúlt 2 napban kicsit módosítottam a nyákon az általad jelölt alkatrészekkel és ez alapján:Bővebben: Link is. A végeredményt a mellékletbe feltöltöttem.
Röviden: A fetes előerősítő rész kapott sorosan egy 100 ohmos ellenállást (ahogy te is írtad), + 10nF kondenzátort és a bemenetnél az egyik kondenzátort trimmerre cseréltem. Az SA612-es keverő 8-as lába elé rakok majd egy fojtótekercset + kapott még 3 hidegítő kondenzátort (1nF, 10nF és 10uF). Ezen kívül még a TBA120-as KF résznél elég sok új alkatrészt tettem be (ezt gtk kapcsolási rajzáról néztem le). Azt vettem észre, hogy ez kifejezetten jót tett a hangminőségnek. Az eredmény: sokkal jobb szelektivitás és jelerősség. Viszont 2 alkatrészt még nem raktam be: a 10 ohm-os ellenállást az LM386-nál és a fojtótekercset a keverő IC-nél. A fojtótekercs elég, ha 4,7uH vagy nagyobb legyen? Próbálkoztam egyébként egy 100 ohmos ellenállással is, de az eredmény annyi volt hogy teljesen leállt az oszcillátor rész, úgyhogy azt ki kellet szednem. gtk: Igen, nem véletlenül, mert itt a fórumban a korábban már megépített változatokból próbálok egyet összehozni. Ezért az árnyékolás kivitelezését is innen "loptam" ha nem baj.
Szia!
Az a magas kondi kicsit púposnak tűnik.
Szia. Igen, tenyleg. Az bontott volt. De mar ez a panel a sulyesztoben van valahol. A kovetkezo valtozat mar jobb volt, ma is mukodokepes.
Folytotekercs: XL=2PI*f*L. Minel nagyobb az XL az adott frekvencian annal jobb. Persze ertelmes tartomanyon belul.
Rendben köszi, akkor ezt kiszámolom.
Más: Az egyébként jó jel, hogy ilyen tisztán tudom fogni légiforgalmi sávot a vevővel? Jó irányba haladok a műholdak felé?
Ez most furi 1 kicsit .
Repsávon AMben dolgoznak általában, NOAA holdak pedig majd FMben fognak dolgozni. TBA120 pedig FM demodulátor lenne ... habár ha félre van hangolva akkor részben AMet is fel tud dolgozni. Vagy ezek a honi repülőseink inkább FMben dolgoznak már ?
Igen én is meglepődtem ezen. Úgy tudom hogy ők is AM-et használnak ezért is találom furcsának hogy ilyen tisztán jön. De ha 6 menetes tekercset használok akkor a műsorszóró Fm adók jönnek rendesen. Egyébként az áthangolt rádión is bejönnek ezek az adások pedig az is frekvencia modulációt használ.
Idézet: „Vagy ezek a honi repülőseink inkább FMben dolgoznak már ?” Nem lehet, az ICAO előírásai nem engedik. A TBA120 a demodulálás előtt határol, ez levágja az AM et, és utánna nincs mit demodulálni. Különben is az AM demodulátor tud félrehangolva FM -et demodulálni, fordítva nem. Akkor lehet FM vevőn AM -et hallgatni, ha nincs határolás. Akkor pedig érzékenységi probléma van. A műsorszóró adók térereje nagyságrendekkel nagyobb, mint a műholdaké. Ez érvényes a közeli repsávos adásokra is. Pont a határolás az, ami jelentősen csökkenti a zavarérzékenységet, ami az FM moduláció jelentős előnye. Ha nincs határolás, az egész nem ér sokat. A hozzászólás módosítva: Máj 20, 2015
Nem lesz konnyu jo minoseget elerni az biztos. En csak ket retegu NYAKra dolgoznek. Raadasul ide 2 keveros rendszeru vevo kellene. En az SA 612-ot es a TBA120-at csak a kihvas miatt valasztottam. Ha 2-szer keversz le, 455 kHz-re mar modositasokat kell eszkozolni a TBA120-nal. Raadasul a demodulator tekercs Q-javal is sokat szenvedtem amig nagyjabol jo lett. Igy is valamiert neha a kep felso (es / vagy also) fele feketefeher, vagy szinszegeny volt. Rendes merestechnika hianyaban nehez jol beloni ezeket a dolgokat. Jobb szerintem az MC IC-k valamelyikevel probalkozni,ha van megfelelo szuro 455 kHz-re.
A hozzászólás módosítva: Máj 20, 2015
Igazatok volt, tényleg félre volt hangolva és ezért is gerjedt folyamatosan. Most teljesen átépítettem az első fokozatot (BF961-es ant. erősítő), gtk rajza alapján: Bővebben: Link és az eredmény nem maradt el. Pár perce egészen jól hallottam a NOAA18-at (17:22 től kb 17.30 ig), pedig csak egy egyszerű lepkeantenna volt rajta Bővebben: Link, mert ez a tetőn van, a keresztdipól pedig a szobában. A hangot természetesen elfelejtettem rögzíteni de majd holnap.
Most így néz ki. És mostmár a légiforgalmi adások is megszűntek. A hozzászólás módosítva: Máj 21, 2015
Ha más nem mit darab drót bírt jelentőséggel az az antenna.
Igen persze széles sávú a lepke is ... csak kb.: 3szoros frekvenciától indul el mint ami a vevőd vételi tartománya.Hacsak nem van benne egy függőleges dipol is ami közel akkora mint a reflektor rács. |
Bejelentkezés
Hirdetés |




















