Fórum témák
» Több friss téma |
Fórum » Csöves erősítő készítése
Ne feledd betartani a fórum viselkedési szabályait, és a topik megmaradásának feltételeit. [link]
A téma átmenetileg fagyasztva lett, hozzászólni nem tudsz!
Azon gondolkoztam, biztosan van közűletek lelkes tesztelőemberke. Csak egyszerűen fognám, becsomagolnám, elküldeném, letesztelné. Kimérné, véleményt írna róla, majd cikket. Biztos többőtök is van így vele. Kíváncsi lennék.
A puffogás a megas alsó határfrekvencia miatt van. okozhatja a csatoló, katódkondi szükségesnél kisebb értéke, a kimenőtrafó primer induktivitásának alacsony értéke.
Vagy az előfok erősítése. Pont erről beszélünk Mofesa- val is. Lehet túlvezérel. Háromnegyed hangerőnél olyan, mint egy D osztályú somogyis dobozokkal..
HA katódkondi, illetve primer induktivitást mérek, segít? Ki kell forrasztanom.
Mindegy, hogy az alsó határfrekvenciát hol, melyik fokozatban cseszed el. A végeredményen nem változtat.
Kicsi lesz a vaskeresztmetszetem biztosan... kb. 4.....
Amúgy nincs gondom vele. Érzékeny dobozok vannak mostis rajta. Hiba nincs benne. A hozzászólás módosítva: Máj 17, 2015
Kinek mi a véleménye az EL34 SE erősítőkről? Megéri belefogni? Mire számíthatok?
34 -esrről aztmondják vas hangja van. Én még nemhallottam. PP-n kívül nem fognék bele.. : )
Ezt a csövet rengetegen leszólják, pedig hangfrekire készült. Moszkvai kollégát keresd, neki van két monoblokkja, igényesen kivitelezve, és van is miről hallgatnia.
Ha nem tetszik, még mindig ott a lehetőséged, hogy tegyél bele 6L6-ot, vagy 6P3S-t, esetleg KT88-at.
Tényleg. Kt88 milyen hifire? Valaki művelt már ilyet? PP csinos lehet.
A hozzászólás módosítva: Máj 17, 2015
Én egy konkrét véleményt ismerek, mely szerint a 6L6 család, EL34 gitár erősítőre való, Hi-Fit EL84, 6P3S, 6550 és a Kt sorozattal.
A Hi-Fi itt a nagy hangűséget jelenti, mindegyik szól egyébként. ![]() Amíg fiókban talált foglalatok, csövek, hálózati trafó, higanygőz fojtó vasakból tekert kimenők az alkotó elemek, addig bármelyik jó SE-nek és PP-nek is.
Kicsit manufakturális. Ettől még a Tungsram is jobb lehetett 1970 -ben. Akkor inkább maradok az orosz csöveknél.
Gyűjtsünk használt telefunkent.. Papa mindíg arrólmesél, hogy hogyan gyűjtötték a telefunken csöveket az üvegtörmelékdombról, ferde elektródákkal. Hogyan hajlítottak tranzisztort. Azóta a rádióimba rejtegetem a rajzolt terveit.. Igaz ő a gyár mellé lógott a suliból.
MInden hónapba hoz egy rádiót a gyűjteményéből. Könnycsepp mindegyik. . A hozzászólás módosítva: Máj 17, 2015
Ez egy nagyon jó sugártetróda, Mate78 nicknevű fórumtársunk épített vele SE erősítőt, de megadta a módját ő is.. Sajnos arra még nem került sor, hogy élőben meghallgassam, pedig nem lakik messze tőlem, de elég régen találkoztunk. Mindegy..
Nekem igen tetszik az a cső kinézetre is. Józsi, az EL34-eket én is gitárerősítőbe vettem, de lehet beteszem a GU50 helyére SE-be, egy meghallgatás erejére.
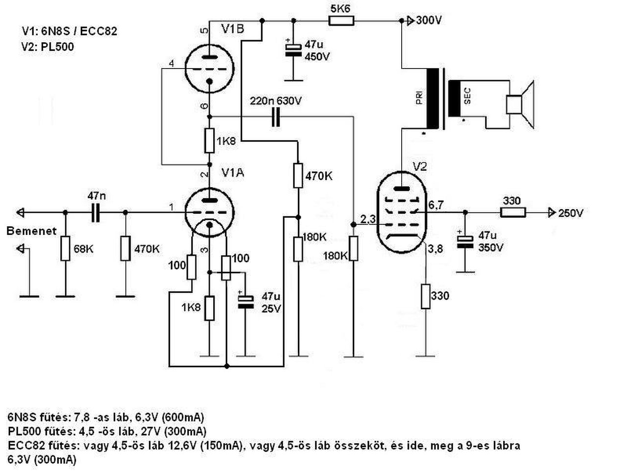
Sziasztok érdeklődnék hogy az alábbi kapcsolási rajz menyire működő képes az 2db 11 ohmos ellen állás hányas lábra megy meg mintha rosszul lenne be számozva az ecc82 üdv lali
Szia! Én nem látok 11ohmos ellenállást.
A 100ohmosakra gondolsz? Az a fűtőszál két kivezetésére megy, kiközepeli a fűtést, és a 470k-180k-val kialakított feszültségosztó megemeli a fűtés potenciálját kb 120V-ra mert az SRPP kapcsolás miatt a "felső" trióda katódja magas feszültségen van, ezért kell a fűtést is megemelni, nehogy átüssön.Amúgy ezt a rajzot még én tettem fel vagy száz éve. A jobb oldalon a 250V helyére 150-200-at adj maximum, mert a PL500 nem szereti a rácson az ilyen magas feszt. A számozás pedig nem ECC82-re szól, hanem 6N8S-re, ezért tűnik rossznak.
akkor rendben amúgy van kb 15 db ecc82 öm
meg építem akkor
Megerősítem, a számozás 6sn7GT-re szól. Viszont azt is megerősítem, hogy az eCC82-es csőnek semmi köze a 6H8Sz-hez, a két cső nem csereszabatos egymással. Ez utóbbi inkább a 6FQ7 nevű csővel mutat rokonságot, csak más a csőfoglalat. A két csövet alternavítaként feltenni egy rajzra a hozzá nem értést mutatja. A kapcsolás működni fog, de zenét ne hallgass rajta. Esetleg számítógépes játékot, de annak meg minek a csöves?
Azért ez a kapcsolás jó kimenővel néhány félvezetős erősítőt megszégyenítene.
A 6SN7GT/orosz 6N8S és az ECC82 meredeksége, erősítése, belső ellenállása 10%-on belüli eltérést mutat. Gyakorlatilag azonosak. A fűtőáram és a bekötés más, de az korrigálható.
Jó napot mindenkinek!
A hozzáértők segítségét szeretném kérni. A minap durrant egy nagyot a csöves, hogy majd beestem az asztal alá. Az lenne a kérdés hogy valami baj lehet-e belőle, ha túlméretezem a csatoló kondenzátorokat? A mostani összeállítás egy sztereo EL84PP 320V Anódfesz, 38mA nyugalmi áram. Meghajtó csőnek ECC82 ( katodin fázisfordító az egyik fele, a másik meg előfok) ezek között eddig 0,33µF 250V kondik voltak(nem én raktam bele, szerintem kevés oda a 250V-os), nekem van itthon 2,2µF 400V WIMA MKS ,ezeket rakhatnám helyette? Mit kellene esetleg változtatnom még?
Kérdés, hogy mi durrant. Az sosem gond, ha túlméretezed a csatolókondenzátorokat, feszültségtűrésben sem. Ahhoz, hogy bővebb információt kaphass, ismerni kellene az erősítő rajzát.
Én a 0,33µF helyett 2,2µF ra gondoltam... feszültségben tudom hogy nem baj ha nagyobb, azért akartam 400V-ost.
Üdv! Szerintem csatoló nem durranhatott, kapacitás miatt semmiképp. Szűrő, az már döfi.
Szűrőnek két 470µF 450V elkó van, ezzel nincs gond. Amint ma kiderült a csatolók is túlélték.Annyit akaram kérdezni, hogyha az eredeti 0,33-as csatolókat 2,2-re cserélem (most), akkor megfelelő lesz-e az átviteli karakterisztika, fázistolás elfogadható lesz-e,torzítás több lesz-e az új értékkel, mert annyit tudok hogy ezek a paraméterek változni fognak.A kérdésem erre vonatkozik.
Az eldurrant alkatrész keresésében(ha eldurrant egyáltalán, mert megtörténhet hogy csak egy kisülés volt)még nem fordulok segítséghez.Látható nyom nincs(nincs szétrobbant alkatrész,égésnyom), holnap multival neki ugrok végigmérni a többi alkatrészt. A NYÁK-on elhelyezkedő alkatrészeket már végigmértem és azok sajnos mind jók.Azért sajnos,mert ami nincs a panelen az drága(puffer, trafók, folytó, fűtéskör kiegészítő elemei, egyenirányítás,stb.)
Üdv.
Ha a csatolóra gyanakszol, érdemes egy ilyet építeni és megnézni, hogy tökéletesek-e. Nem nagy összeg és tényleg hasznos, megelőzhető vele a komolyabb probléma. Erről van szó. A hozzászólás módosítva: Máj 18, 2015
Szia! Én nem nagy pénzért tudtam venni egy GANZ szigetelés vizsgálót, 100-250-500-1000V-os vizsgáló egyenfesszel rendelkezik. Elég jól kiselejtezett néhány szépremányű kondimat...
Üdv.
Nem hibás alkatrészt keresek, hanem az átméretezés következményei érdekeltek volna. 330nF helyett 2,2µF kondit raktam csatolónak. Vadonatújakat. A durranás okát/következményeit majd én megkeresem.
Szia!
2,2µF-al valószínű képes az erősítő átvinni a földrengés frekvenciáját. Szóval badarság akkorát tenni, csöves erősítőbe csatolónak még nem használtak ekkorát az ismert univerzumban. Hogy mi a következmény? Nem mindegy? 330nF helyett nem kell akkora. Bővebben ITT |
Bejelentkezés
Hirdetés |




