Fórum témák

» Több friss téma
Fórum » LM1036 sztereo hangszínszabályzó áramkör
Lapozás: OK   77 / 91
(#) h3ll válasza reloop hozzászólására (») Máj 15, 2015 /
 
Így már jobban tetszik Köszönöm!
És esetleg arra van valami megoldás, hogy amikor kapcsolom a loudness-t akkor ne pattanjon a hangszóró?
(#) reloop válasza h3ll hozzászólására (») Máj 15, 2015 /
 
Próbáld ki, az amúgy is felszabadult 220nF kondit kösd a 7-es láb és a test közé. A C17 helyén talán meg is lehet barkácsolni egy kis fóliavágással, átkötéssel ha beválik.
(#) TheShaft válasza ZPKing hozzászólására (») Máj 16, 2015 /
 
Hol vetted az IC-t?
(#) Justo hozzászólása Máj 18, 2015 /
 
Képek
(#) reloop válasza Justo hozzászólására (») Máj 18, 2015 /
 
A kollégák nem tudják, az a panasz, hogy a 2-es csatornában gyenge a mély hangok átvitele.
A forrasztási oldal megnyugtató képet mutat. A kondenzátorok környékén keresném elsőként a hibát.
(#) Justo válasza reloop hozzászólására (») Máj 18, 2015 /
 
Jajj igen, köszönöm a kiegészítést! Már nem is igazán az a baj, hogy gyenge, hanem torz a mély. Esetleg melyik kondenzátort cseréljem le elsősorban?
A hozzászólás módosítva: Máj 18, 2015
(#) reloop válasza Justo hozzászólására (») Máj 18, 2015 /
 
Ez a torzítás független a hangerőtől?
(#) Justo válasza reloop hozzászólására (») Máj 18, 2015 /
 
Hát most ezzel megfogtál, ennyire nem figyeltem meg sajnos. Visszagondolva szerintem igen, de sajnos ez nem tuti. Ma már nem is tudom meghallgatni.
(#) Justo válasza Justo hozzászólására (») Máj 19, 2015 /
 
Igen független a hangerőtől. A balance-ot áttekerve az egyik oldalra az tökéletes a másik oldalara áttekerve torzít a mély ugyan annál a zenénél.
(#) reloop válasza Justo hozzászólására (») Máj 19, 2015 /
 
A bemeneti csatlakozók felcserélése volt már? Nehogy a forrásjel hibáját kérjük számon az erősítőn
Mérd meg a műveleti erősítő és a hangszín-szabályzó IC kimeneti egyenfeszültségét testhez képest. A tápfeszültség felét szeretnénk észlelni.
Ha van módod, a hibás csatorna mély szabályzó kondenzátorait cseréld ki.
(#) Justo válasza reloop hozzászólására (») Máj 19, 2015 /
 
Igen a bemenetei csatlakozókat már felcseréltem.
Műveleti erősítő: 5,57V
Hangszínszabályzó: 5,20V
A C16 és C17-es kondenzátork lennének azok?
(#) reloop válasza Justo hozzászólására (») Máj 19, 2015 /
 
Inkább C14-15 lesz az.
(#) Istuuu hozzászólása Jún 1, 2015 /
 
Sziasztok!

A következő problémával fordulok hozzátok: vettem az autómba egy voxbox fejegységet, meg hátulra két 3 utas hangszórót, előre bekötöttem a két gyárit.Sajnos a fejegységen semmilyen hangszínszabályzó illetve eltolás nincs a csatornák közt.Ezért mikor ráadom a hangerőt az első hangszórók hamar recsegni kezdenek. Gondoltam építenék hozzájuk egy hangszínszabályzót.(Lm1036N) Viszont bontani nem akarom a fejegységet. Van olyan megoldás ,hogy a végfokozat után tudjam bekötni a hangszínszabályzást?
A válaszokat előre is köszönöm!
(#) zoszka válasza Istuuu hozzászólására (») Jún 1, 2015 /
 
Szabályzást nem igazán tudsz hozzá készíteni, de felüláteresztő szűrőt igen, így a mély hangokat vágja és nem fog recsegni.
(#) Istuuu válasza zoszka hozzászólására (») Jún 1, 2015 /
 
Ha esetleg tudnál mutatni egy példakapcsolást azt nagyon megköszönném.
(#) reloop válasza Istuuu hozzászólására (») Jún 1, 2015 /
 
Szia! A végerősítő után kötött, az átvitt sáv szélességét módosító áramkört hangváltónak nevezzük.
A téma képei között találsz példakapcsolásokat, illetve ott érdeklődhetsz a konkrét elvárásaid megvalósításával kapcsolatban.
(#) Istuuu válasza reloop hozzászólására (») Jún 1, 2015 /
 
Szia! Köszönöm!
(#) Alkotó válasza Istuuu hozzászólására (») Jún 1, 2015 /
 
Nehéz elképzelni, hogy egy fejegységen ne legyen semmilyen hangszín szabályzó. Általában egészen kidolgozott ez a rész, számos előre beállított hangképpel, illetve több sávos hangszínszabályzókkal.
Aztán még ehhez társul az "előre-hátra viszony" és a "balansz" állítási lehetőség.
A fejegységeket kimondottan arra fejlesztik, hogy minél szélesebb körben ki tudjon szolgálni hangszóró készleteket, és/vagy külső erősítők akár tucatjait.
(#) Alkotó válasza Istuuu hozzászólására (») Jún 1, 2015 /
 
Ez a legkisebb típus, amit hirtelen találtam, és van benne minden ami kell.
(#) Justo válasza reloop hozzászólására (») Jún 27, 2015 /
 
Szia! Így egy hónap után "visszatértem". El kellett utaznom és sok volt a meló. Végül kicseréltem a kondikat de nem segített az LM1036-os IC csere oldotta meg a problémát. Most már tökéletesen működik. Köszönöm a segítséget!
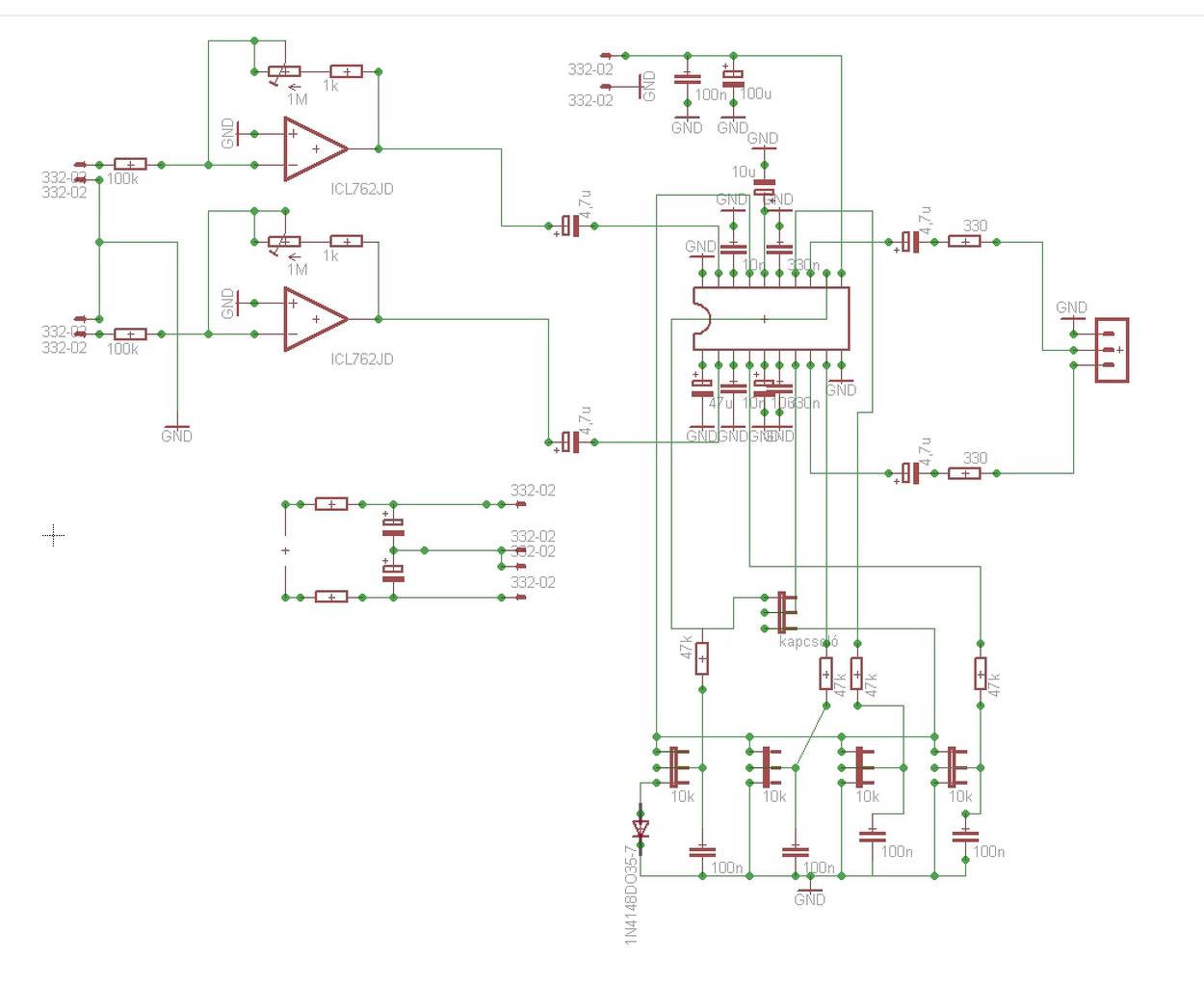
(#) duovisum hozzászólása Jún 28, 2015 /
 
Sziasztok !
Elhatároztam, hogy a quad405 végfokom elé építek egy mini keverőpultot. Az alapkoncepció az volt, hogy egyszerre 3 csatornát legyen képes a kimenetre "keverni"; csatornánkénti erősítés és hangszínszabályzás és a lehető legkisebb kivitel(ezzel majd a prototípus után).
A LM1036-nak a BSS-en található kapcsolást használtam, a TL072 helyére pedig NE5532-t raktam, változtatva a bekötésen, és a végeredmény pedig a csatolt fájlban látható(invertáló bemenetre kötve). A 3 csatorna kivezetését egy negyedik NE5532-vel invertálom és egyesítem, hogy közös kimenetük legyen, amit a quad405-ba kötök.
Kérdésem, hogy jó-e a kapcsolás?
Válaszokat előre is köszönöm !

lm1036.jpg
    
(#) Dr Endugu válasza Alkotó hozzászólására (») Aug 16, 2015 /
 
Sziasztok! Kerestem, de nem találtam, hogy ez a kapcsolás mennyit erősít? Lehetne ebből egy előerősítőt csinálni gitárhoz, vagy nem jó ötlet? Ha megoldható, milyen módosításokkal működne?
(#) Alkotó válasza Dr Endugu hozzászólására (») Aug 16, 2015 /
 
Ez egy klasszikusan sztereó áramkör, a gitár pedig monó.
Az erősítés kb. 2-3-szoros, és ugyan fokozható, de akkor a zaj is nőni fog.
Úgy emlékszem van direkt gitárerősítős fórumtéma, javaslom azt megnézni. Ezen kívül, számos gyári gitárkombó kapcsolási rajzát el lehet érni a neten. Ezek azért jók, mert egyedi gitáros funkciók is vannak rajtuk.
(#) vezer96 hozzászólása Szept 21, 2015 /
 
Sziasztok!

A problémám a következő lenne:
Megépítettem a Reloop és Alkotó v2.1-es előerősítőt, működött csak a végleges dobozolásnál a végfok puffer kondija nem volt kisütve és hozzá ért az előfokhoz nagy szikra után szemmel láthatóan az egyik földpontfólia megszakadt (utána kijavítottam) a képen jelöltem és gyárilag az eggyen irányító át lett kötve úgyis csak eggyen feszültséggel használom na-már most a 12V-os bemeneten mért ellenállás 1.3kohm mit lenne érdemes megnéznem?
(#) suszitibi hozzászólása Okt 23, 2015 /
 
Sziasztok
Érdeklődöm, tudna-e valaki hasonló IC-t, ami mono és rendelkezik beépített visszhang effekttel?
Harmonika mikrofonokat készítek, oda szeretnék valami smd megoldást, hangszínre és effektre. Tudom eddig megoldottuk az erősítőn, de egyre többen kérik rádiósra, mert messze van a keverő, erősítő.
A két oldalt külön kell hangszinezni, effektezni pedig csak a jobb oldalon, ezért kellene mono. Esetleg valami ehhez hasonló, digitális is jó lenne. Pl. rotary enkóderrel változtatni az értékeket, egy gombbal pedig léptetni a hangszínek és effekt között. Ha rossz helyre írtam, jó lenne valami útmutató, merre keressek.
Ennek egyébként van mono változata?
Köszönettel, Tibi
(#) Primary hozzászólása Nov 22, 2015 /
 
Van olyan I2C-n vagy SPI-on vezérelhető IC ami bevált nektek hangszínszabályozásra, és nem kerül az LM1036 többszörösébe? Szeretném elkerülni az LM1036 digitális vezérlését, ha van jobb.
(#) Gold007 hozzászólása Dec 13, 2015 /
 
Sziasztok!
Éípítettem egy ilyen(link) hangszínszabályzót az LM1036-tal, de valami nem jó benne. Eleve bekapcsoláskor hatalmasat durran a hangszóró, de ez még a kisebb hiba. A jobb csatorna alig szól és összevissza torzít, és ha kb 3/4-nél feljebb tekerem a hangpotit akkor le is kapcsolja a csatornát. A bal oldal jól szól és a hangszínszabályzás is működik.
Annyit módosítottam a TI által ajánlott alkatrészeken, hogy a 0,39µF-os bass kondikat 0,15-re, a 10 nanós treble kondikat pedig 22nF-osra cseréltem, hogy növeljem a hangszínkiemelést.
Mi lehet a hiba?
(#) reloop válasza Gold007 hozzászólására (») Dec 13, 2015 / 1
 
Szia! A bekapcsolási jelenség természetes, a kimenet 0-ról 6V-ra ugrik, használj koppanásgátlót az erősítő kimenetén.
A jobb csatorna kimenet nincs túlterhelve? Például átvezetés a fóliasávok között.
Remélem foglaltban van az IC, próbálj bele egy másikat. A féloldalas működési rendellenesség többnyire IC-hiba.
(#) Gold007 válasza reloop hozzászólására (») Dec 13, 2015 /
 
Sajnos nem foglalatban van, és most nincs is itthon több 1036. De ha nem sikerül megoldani akkor majd jövő héten veszek egy új IC-t. Meg talán egy foglalatot is

Az erősítőn(LM4780) van egy soft start funkció ami a mute lábra kötött kondival és 2 ellenállással van megoldva (Ez a kapcsolás) Hogyha ebben nagyobbra cserélem a kondit azzal nem tudom annyit késleltetni, hogy már ne pukkanjon?
(#) reloop válasza Gold007 hozzászólására (») Dec 13, 2015 /
 
A bekapcsoláson segíthetsz a nagyobb kondival, de egy koppanásgátlós DC-védelem sem luxuskategória.
Következő: »»   77 / 91
Bejelentkezés

Belépés

Hirdetés
XDT.hu
Az oldalon sütiket használunk a helyes működéshez. Bővebb információt az adatvédelmi szabályzatban olvashatsz. Megértettem