Fórum témák

» Több friss téma
Fórum » Gitár torzító / Effekt / Erősítő / Pickup
Lapozás: OK   267 / 317
(#) ZSozsóó válasza Peet19 hozzászólására (») Máj 23, 2015 /
 
Rajzoltam neked egyet, ha nem, hát nem!
(#) jani1987 hozzászólása Máj 23, 2015 /
 
1, hangszín
2, a kapcsolás 2 potis szabályzással.
(#) ZSozsóó válasza ZSozsóó hozzászólására (») Máj 24, 2015 /
 
No, utolsó mondókám ebben az ügyben, mert megígértem a módosított végfokozatot...Ebben a formában kb 2-3Ohm virtuális kimeneti ellenállást képvisel, így a rezonanciákon 4-5dB kiemelést kapsz 4Ohmos hangszóró esetében. Komplexebb terhelésekre nem javaslom, csak "egy szál" hangszóróra. R5 értékének variálásával lehet kisebb nagyobb kimeneti ellenállást elérni. Durvább visszacsatolást nem javaslok, mert a hangszóró fázistolása már nagyobb frekvenciákon olyan lehet, hogy begerjedhet. DC védelem vagy egy-egy nagy méretú kicsatoló elkó a hangszóróra és kész a projekt. További szép napot! Zs.
(#) ZSozsóó válasza Gránátalma hozzászólására (») Máj 24, 2015 /
 
Idézet:
„Egy plussz műveleti erősítős fokozat nem ártana a hangszín köröd után, amit úgy építs be, ahogy Steelbird írja, tehát opa - hangszín - opa, végfokozat. A második opa a hangszín csillapítását is képes kompenzálni, másrészt a kimenete kis impedanciás”
A csillapítást nyilán csak erősítés tudja kompenzálni, a fokozat kimenete attól még mindig alacsony impedanciás. Szó sincs itt 1:1-es átvitelről, nézd meg a rajzot, amit linkeltem még a hozzászólásod előtt...
A hozzászólás módosítva: Máj 24, 2015
(#) ZSozsóó válasza jani1987 hozzászólására (») Máj 24, 2015 /
 
Ekkora dráma rádugni a PC line bemenetre a kis impedanciás kimenetedet és bevinni pl egy vst láda szimulációba?
(#) Peet19 válasza ZSozsóó hozzászólására (») Máj 24, 2015 /
 
Köszi szépen, király .
Mi az a bright kapcsoló a C7 után?
A kicsatoló elkót a hangszóró elé sorosan gondoltad pl, a + ágba?

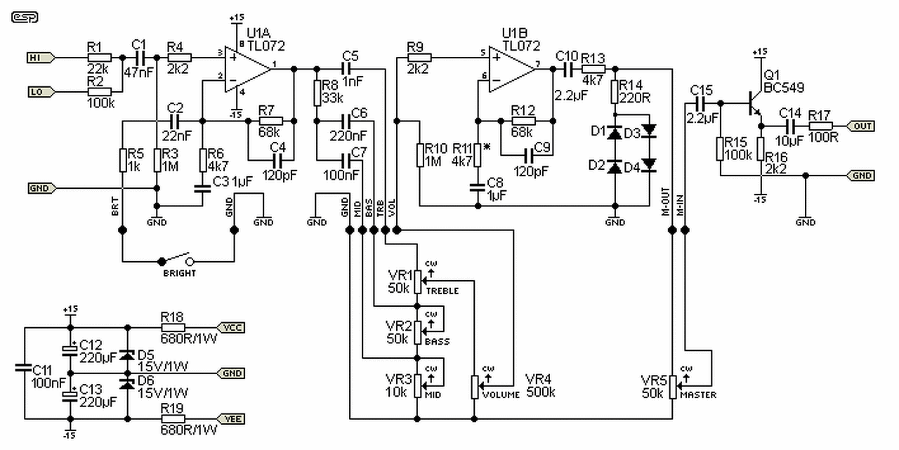
jani1987: a második képen az erősítő van? Mekkora a trafód?
(#) jani1987 válasza Peet19 hozzászólására (») Máj 24, 2015 /
 
Nem erősítő hanem torzító. TL072-vel.
(#) ZSozsóó válasza Peet19 hozzászólására (») Máj 24, 2015 /
 
Igen, de +/- táp esetén kissé macerás a dolog, akkor szembe kell kötni 2db elkót. Mármint polarizáció szerint szembe. De én inkább a DC védelmet ajánlanám, az megoldja a koppanásgátlást is ki be kapcsoláskor...
A hozzászólás módosítva: Máj 24, 2015
(#) Peet19 válasza jani1987 hozzászólására (») Máj 24, 2015 /
 
Hangmintát majd dobsz fel ha lesz mikrofonod?

ZSozsóó: értem, köszi. A DC védelemhez nem elég a csatoló kondi? Elvileg ez volna a szerepe, nem? A koppanásgátlást hogy csináljam?
(#) ZSozsóó válasza Peet19 hozzászólására (») Máj 24, 2015 /
 
Igen, a kondi erre való, de mivel alacsony impedanciára csatolsz ki, jópár mF-ra lesz szükséged, tehát nyilván elkóról beszélünk. Neki meg van egy polarizációja. Tehát ha pl a + ágát kötöd a kimenetre, akkor csak a pozitív félperiódusban kap megfelelő polarizációt, mikor a kimeneti jel az IC-n átmegy negatívba, már olyan lesz a helyzet, mintha egy elkót fordított polaritással kötsz be. Ilyenkor láttam olyat, hogy 2 elkó sorba kötve, pl a + a + hoz, az egyik negatív az ic-re a másik a hangszóróra. Így állítólag jó, nekem soha nem tetszett ez a megoldás...A dc védelem teljesen kultúrált, az oldalon találsz egy egyszerűt a kapcsolások között, ki szoktam egészíteni "loss of ac" áramkörrel, így kikapcsoláskor azonnal ejt a relé és nem koppan a cucc. De anélkül is használható, egy ilyen egyszerű kapcsolásnál úgy gondolom nem kell elbonyolítani! Zs.
(#) steelbird válasza ZSozsóó hozzászólására (») Máj 24, 2015 /
 
Idézet:
„Tehát ha pl a + ágát kötöd a kimenetre, akkor csak a pozitív félperiódusban kap megfelelő polarizációt, mikor a kimeneti jel az IC-n átmegy negatívba, már olyan lesz a helyzet, mintha egy elkót fordított polaritással kötsz be.”
Jel szempontjából bármelyik tápfeszültség hideg pont, vagyis a hangszórót lehet bármelyik tápfesz és a kimenet közé tenni kicsatoló kondi esetén.
Akkor már egyenfeszültséggel polarizálod az elkót.
A hozzászólás módosítva: Máj 24, 2015
(#) ZSozsóó válasza steelbird hozzászólására (») Máj 24, 2015 /
 
Ezt azért gondold át mégegyszer! A kondi egyik pontja a hangszórón keresztül földön van...de te nem ezt mondod, és így tök igazad van ! De továbbra is a dc védelmet preferálom, kicsatoló nélkül!
A hozzászólás módosítva: Máj 24, 2015
(#) Peet19 válasza ZSozsóó hozzászólására (») Máj 24, 2015 /
 
Értem már köszi. Megkeresem a kapcsolások közt, lassan összeáll a kép és elkészítem a komplett rajzot. Van egy ötletem osztott feszültség generátorra (+/- táp előállítására), de azért meghallgatnám a te véleményedet is. Esetleg ha fel tudnál dobni rajzot erre vonatkozóan, azt megköszönném.
(#) ZSozsóó válasza Peet19 hozzászólására (») Máj 24, 2015 /
 
Basszus...ezek szerint nincs +/- táp? Mivel amit belinkeltél először azon az volt, alapból erre gondoltam. Akkor ha van egy föld és egy +, akkor a legegyszerűbb a történet és mehet a sima kicsatoló kondi. Kicsit konkrétabban fogalmazzunk, ha már kérünk valamit! A +/- előállítás egy sima feszosztóval, hidegítéssel tökéletes, nem kell túllőni a célon, nem rakétát kell tervezni, hanem gitárerősítőt...
(#) ZSozsóó válasza Peet19 hozzászólására (») Máj 24, 2015 /
 
Kb erről van akkor most már szó konkrétan! Steelbird ötlete is teljesen jó a kicsatoló polarizálására +/- táp esetén, eszembe sem jutott, megmondom őszintén...Tökéletesen zseniális, de jobban szeretem ebben a visszacsatolási formában a dc csatolást, mert a kicsatoló kondi újabb töréspontot visz be a visszacsatoló körbe. De teljesen kutlúrált ötlet! No, a rajz...A bright kapcsolót lehagyhatod, vayg kipróbálod milyen ha ott van, meg milyen ha nincs. Az egy kerülőút bizonyos frekvenciáktól felfelé, azokra a frekvenciákra nem él a poti osztása. Csilingelőbb lehet tőle a hang...A második fokozat erősítését majd lehet magasabbra kell venni ,ez a próba során kiderül, az első fokozat erősítéséhez nem nyúlnék, esetleg csak nagyon kis mértékben. Tápfesz lehet bármennyi, de 4 ohmhoz és LM1875 höz nem ajánlanék 24V nál többet. Zs.
(#) steelbird válasza ZSozsóó hozzászólására (») Máj 24, 2015 /
 
Erre gondoltam. Tápra ugyanúgy köthető a hangszóró dupla tápos végfoknál is, nem kötelező GND -re kötni.
Sokan esküsznek rá, hogy kicsatolóval jobban szól a cucc. Persze, nem a 100Ft -os távol-keleti vacakkal...
Ha meg egytápos, akkor is ugyanígy.
A hozzászólás módosítva: Máj 24, 2015
(#) ZSozsóó válasza steelbird hozzászólására (») Máj 24, 2015 /
 
Értem értem...akkor is leesett egyből ,amikro elolvastam mégegyszer, de én ilyen hirtelen vagyok! Nem akartam kitörölni a hozzászólást, csak módosítottam. Ebben a kapcsolásan ,amit rajzoltam, valahogy jobb ,ha nincs még egy felüláteresztés, mert a visszacsatoláson keresztül épp az ellenkezőjét érjük el, tehát a nagyon- nagyon szub frekvenciákon indokolatlan kiemelések lehetnek...De jó ötlet ez a kicsatolási mód, mondom, soha nem jutott eszembe, nem is nagyon tűnődtem rajta, nem szeretem a kicsatolót valamiért. Az az egyszerű dc védelem egy plussz tranyó, ellenálás, kondi, dióda és van loss of ac is és nekem ennyi bőven elegendő! Kicsit féltem a 4x12-es V30 as ládámat. Jobb a békesség...Kapcsolásról amiúgy mi a véleményed? Szerinted értékelhető hangot fog adni? Zs.
(#) steelbird válasza ZSozsóó hozzászólására (») Máj 24, 2015 /
 
Egyik zenész barátomnak építettünk ledes limiterrel torzítót, ő azóta csak azon játszik. de ez ízlés kérdése. Kinek mi jön be jobban... meg a stílus is fontos. Az, hogy Peet19 -nek tetszeni fog-e a hangja, azt majd Ő eldönti.
Viszont Ő torzítót is szeretne bele, a Te kapcsolásod pedig csak nagyon nagy hangerőn fog torzítani. Halkan nem fog tudni torzítózva gyakorolni.
A torzító fokozat után tennék még egy hangerő potit és a ledes limitert kapcsolhatóvá tenném.
De ha már kapcsolható, akkor lehetne sima szilícium diódásra, vagy a ledesre is váltani és így azt használná, amelyik jobban tetszik neki. Sőt, akkor már ki lehetne egészíteni egy diódás vágóra az opa után, szintén kapcsolhatóra, annak is más hangja van.
Ha meg nagyon bevadulna, akkor rákapcsolja a diódás visszacsatoló limitert, meg pluszban az opa utáni diódás vágót is.
Nem ártana egy mély vágás még az egész elején. Nagyon alacsony frekvenciák grízessé teszik a torzított hangot, csúnya lesz.
A hozzászólás módosítva: Máj 24, 2015
(#) ZSozsóó válasza steelbird hozzászólására (») Máj 24, 2015 /
 
Idézet:
„Most már egy kicsit kezdek bezavarodni mennyi mindennel kell kiegészíteni a jó hangzás érdekében.
Ha segítenétek összerakni egy olyan rajzot amiben van egy előfok, 3 sávos hangszín, végfok és torzító nélkül szép tiszta hangja legyen azt nagyon megköszönném.”
Értem...azazhogy nem értem...tessék ebből engem kihagyni, Virág elvtárs!
Idézet:
„Ezt dobtam gyorsan össze, én így csinálnám, a második fokozatban kicsit lágyan limitálok is, erősebb odacsapásoknál kcisit gömbölyítem a jelet”
Nem volt célom torzító összedobása, csak ha már nagyon belecsap ,ne kerregjen...
A hozzászólás módosítva: Máj 24, 2015
(#) steelbird válasza ZSozsóó hozzászólására (») Máj 24, 2015 /
 
Hmm... egy héttel ezelőtt még ezzel indult a dolog, ezt találtam meg hirtelen:
Idézet:
„Sziasztok!
Tud valaki adni vagy ajánlani egy normális gitár torzító kapcsolási rajzot ami tényleg működik és jól is szól?
Olyat szeretnék építeni ami hangszinszabályzós is, és az az igazi metálos mély hangzása van
Előre is köszönöm a segitséget!”

@Peet19: mi is kell akkor pontosan? Ezt jó lenne konkretizálni, mert amúgy építgethetünk mi itt bármit Neked..
A hozzászólás módosítva: Máj 24, 2015
(#) ZSozsóó válasza steelbird hozzászólására (») Máj 24, 2015 /
 
Nekem úgy jött le, hogy erősítő, aztán torzító pedál hozzá...De arra pl egy ilyen fenderes átvitelű tiszta alapból nem túl jó...De az "igazi mély metálos hangzásról" az ugrott be, hogy Peet19 valószínű a gitározásban is kezdő lehet és nem tudja, hogy a metálban a hangszert le szokták hangolni a béka feneke alá és a mély metál hangzás nem a torzítóból jön amúgy...szóval valami ilyesmi kép körvonalazódik a szemem előtt. Ha nincs igazam, elnézést kívánok! Zs.
(#) Peet19 válasza ZSozsóó hozzászólására (») Máj 24, 2015 /
 
Igen, igazatok van. Régebben gitároztam elég sokat aztán abba hagytam. Most szeretném újra kezdeni és ehhez akarok építeni egy kombót. A hangfalat már megcsináltam hozzá úgy hogy "már csak" egy erősítő és egy torzító kell hozzá .
Ezért kértem a segítségeteket és a véleményeteket. Ha már itt tartunk, akkor mi a véleményetek a Cort X1 -ről?.... és a humbuckerekről amivel gyárilag szerelik?
(#) Peet19 válasza Peet19 hozzászólására (») Máj 24, 2015 /
 
Erről az előerősítőről mi a véleményetek?

preamp1.gif
    
(#) ZSozsóó válasza Peet19 hozzászólására (») Máj 24, 2015 /
 
Kb, mint amit rajzoltam...
(#) steelbird válasza ZSozsóó hozzászólására (») Máj 24, 2015 /
 
Ez bonyolultabb. A végfok nincs benne.
(#) ZSozsóó válasza steelbird hozzászólására (») Máj 24, 2015 /
 
Igaz...
(#) Peet19 válasza ZSozsóó hozzászólására (») Máj 24, 2015 /
 
Igen, épp a rajzod alapján rajzolok én is , és van egy kérdésem.
A hangszín utáni 2. előerősítőben lévő 2 lednek mi a szerepe?
A rajzodon hol legyen a Gain és mekkora legyen? Közvetlen a végfok előtt szokott lenni, vagy bárhol lehet? Pl: akár az előerősítő bemenete előtt is lehetne ?
(#) ZSozsóó válasza Peet19 hozzászólására (») Máj 24, 2015 /
 
A nyitófeszültségét elérve limitál egy kicsit, lesimítja kicsit a jel tetejét, amolyan kompresszió. Úgy kellene belőni, hogy a végfok ic kimenetén a kivezérelhetősége alatt maradjon a kimeneti jel. Így nem tudod rondán túlvezérelni az egész cuccot.
Gain potinak az ég világon semmi értelme egy olyan erősítőn, amitől azt várod el, hogy szép tiszta legyen...
(#) steelbird válasza ZSozsóó hozzászólására (») Máj 24, 2015 /
 
Szerintem ő keveri a gaint a hangerővel.
(#) Peet19 válasza ZSozsóó hozzászólására (») Máj 24, 2015 /
 
Idézet:
„Úgy kellene belőni, hogy a végfok ic kimenetén a kivezérelhetősége alatt maradjon a kimeneti jel.”

Bocs, de ezt nem nagyon értem. Egyenlőre még azt sem tudom hogy mekkora lesz a végfok kimeneti árama és a feszültsége.
Következő: »»   267 / 317
Bejelentkezés

Belépés

Hirdetés
XDT.hu
Az oldalon sütiket használunk a helyes működéshez. Bővebb információt az adatvédelmi szabályzatban olvashatsz. Megértettem