Fórum témák
» Több friss téma |
Fórum » Csöves erősítő készítése
Ne feledd betartani a fórum viselkedési szabályait, és a topik megmaradásának feltételeit. [link]
A téma átmenetileg fagyasztva lett, hozzászólni nem tudsz!
Akkor Te nyugodtan alkalmazd az egyiket a másik helyett. Nekem nem jött össze.
Lehet hogy badarság akkorát tenni, de azért teszem azt mert akkora van itthon.
Ezt éreztem a soraidból. Ilyen alapon még sok mindenen tudsz módosítani.
Múltkor sót tettem a kávéba cukor helyett. Nem jött be...
A 6FQ7 valóban kissé eltér, a 6FQ7/6CG7 a novál ekvivalens változat, természetesen a kisebb búra miatt kisebb megengedett disszipációval. A loktál ekvivalens a 7N7 ("szegény ember 6SN7-je").
Idézet: „csöves erősítőbe csatolónak még nem használtak ekkorát az ismert univerzumban” Márpedig extrém kis értékű végcső rácslevezető-ellenállásos, átfogó nvcs nélküli végfokban előfordul Jellemzően 6sz33sz SET kapcsolások... Idézet: „Gyűjtsünk használt telefunkent” Benne vagyok! Tudnál ajánlani vmi jó gyűjtőhelyet?
Vak tyúk is talál szemet...
Rakhatsz helyette 2,2µF-os kondit, működni fog azzal is. Párhuzamosan ha van, tehetsz rá 10nF-os körülit is.
Erre én is kíváncsi lennék... jóval régebben alkottam EL34-gyel SE-t,annak nem tetszett a hangja...szét is bontottam rövidesen. Viszont az Ágoston-könyv is ajánl egy ilyen receptet.Más a hangja a GU50-hez képest,de szándékosan nem úgy fogalmaz,hogy rosszabb lenne,hanem,hogy más... Most találtam 4db 34'-est,lehet,újra felmelegítem a témát.Jópárszor cseréltem azóta dobozt,és ismét "visszapártoltam" a csövekhez.
A hozzászólás módosítva: Máj 23, 2015
Végül megépítésre kerül egy kapcsolás,viszont belefutottam egy öreg hibába: gyenge az anódfesaztrafóm.
Viszont megvigasztalt a tudat hogy amit 300Ft-ért vettem új cső kiválóan működik és még mutatós is. A hozzászólás módosítva: Máj 23, 2015
Az anódfesz gyenge,vagy a trafó?
300-ért lopás volt megvenni,úgy 4000körül lehet most darabja,nem tudom...
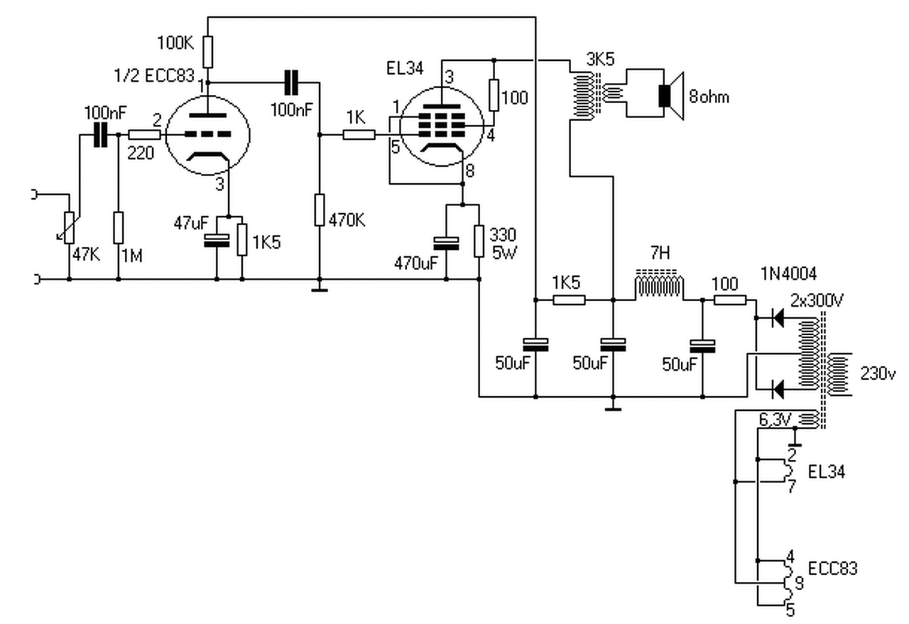
Elegáns kinézetű cső,nekem tetszik,bár keveslem neki az ECC83 egyik triódájával való meghajtást. Lehet át kéne terveznem a kapcsolást mondjuk 6N6P-re. (áramerősségre szerintem gyenge,mert erősen visszaesik a feszültség mikor felfűt a cső) Körübelül 70V-ot zuhan a tápfesz.
Nem a küllemével van baj... A végcső triódának,vagy pentódának van kötve?? Ez nálam is örök dilemma volt együtemben.Pentódás beállításnál elég lehet egy ECC83-as meghajtás,de mivel ez nagy belső-ellenállású eszköz,az illesztés a fő kérdés.Mekkora a végcső rácsellenállása? A 70V-os feszültségesés arra utal,hogy gyenge a táptrafód-teljesítményben-vagy(!!) nagy a tekercs ellenállása.(vékony a drót)
Sziasztok!
Kis kihagyás után én is alkottam egy kicsit. A CHZ féle EL84PP-t építettem meg. A klasszikus síremlék stílusú deszkamodell kivitelben A táp és a kimenőtrafók fleta mester keze munkáját dicsérik. A kimenők M74-es magra készültek, nagyon jó az átvitelük.
Szép lett. A hangszóró és a bemeneti csatlakozókat valami igényesebbre kellene még kicserélni és akkor tökéletes. M74-et kicsinek találom bár olyan 8W-ig jó lehet. Mérted a teljesítményt 1khz-en és mondjuk olyan 30-40hz-en? Ott látod a különbséget.
Hello!
Énis ezttervezem megépíteni. Mesélhetnél róla picit. Amit Djhans említett, arra énis kíváncsi vagyok. Kb nekem is ekkora vason vannak a kimenők. Milyen csövek vannak benne? Próbáltad többfélével? Nemszórja meg a jelkábelt a trafó? A hozzászólás módosítva: Máj 24, 2015
Közben gondolkozok. Szerintetek ez a kimenő jólehet máshoz is? Nemcsak el84 -hez?
M111-35 A , EI 66/30 , 66 x 60 x 55 mm, 0,8kg , impregnált.
Szerintem sokat ne várj tőle, ez kicsi trafó.
Itt a kapcsolási rajz,itt hobbielektronikáról vadásztam.
Azért bízom benne, hogy nemlesz annyira rossz.. Még a hálózatit kellene megtekernem hozzá. Ha lesz egykis időm, írok a trafós forumba számolási segítséget kérni. Van egy M100as vasam hozzá fedéllel. Egy 10H fojtót szeretnék még az LC körbe. Granpa hátha ráér majd..
Szerintem 5-6W után a mélytartományban erős torzítás wárható. A ráírt 10W 1Khz-en igaz lehet.
Szia!
Köszönöm! Sajnos a bemeneti csatlakozó miatt fájt is a fejem rendesen, semelyik helyi boltban nem kaptam normálisat, esetleg van ötleted, honnan vegyek minőségit? A hangszórócsati elég stabil, azzal nincs bajom, bevált más erősítőmön is. A BEAG ugyanerre a vasra csinálta az 50W-os 100V-os hangkimenőjét TK202-A típusjellel, Vatera link persze a túlméretezés sosem baj, biztosan jobb lenne, de ilyen vasam volt itthon. A 8W is bőven elég szobába. Láttam a PCL86PP-d, ismerős volt a NYÁK terve Jó látni, hogy bevált a tervem és te is megépítetted végül. q765: a bemenő csövek 6N2P EV-k, próbáltam ECC83-mal is, de ezzel stabilabb, kevéssé gerjedékeny, gondolom, a két triódafél közti árnyékolólemez miatt is. A végcsöveknek Tungsramot és RFT-t is próbáltam, szépen szól mindkét fajtával. Összességében nagyon jó kis kapcsolást és NYÁK-ot tervezett CHZ, első rúgásra indult, semmi gond nem volt vele. Én még betettem a végcsövek segédrácsához egy plusz szűrést, a panelon szépen elfért, így abszolút semmi brumm nincs, hangszóróra tapasztott füllel épp hogy lehet hallani, hogy be van kapcsolva.
Ilyeneket kaptam hétvégén.Jók lehetnek valamire,vagy...dobjam ki?
A hozzászólás módosítva: Máj 25, 2015
Ha kiakarod dobni, inkább küld el nekem, csak jó lesz valamire.
Ügyesen dicsekszel...
|
Bejelentkezés
Hirdetés |


Múltkor sót tettem a kávéba cukor helyett. Nem jött be...
Jellemzően 6sz33sz SET kapcsolások...
Viszont megvigasztalt a tudat hogy amit 300Ft-ért vettem új cső kiválóan működik és még mutatós is.
300-ért lopás volt megvenni,úgy 4000körül lehet most darabja,nem tudom... 











