Fórum témák
» Több friss téma |
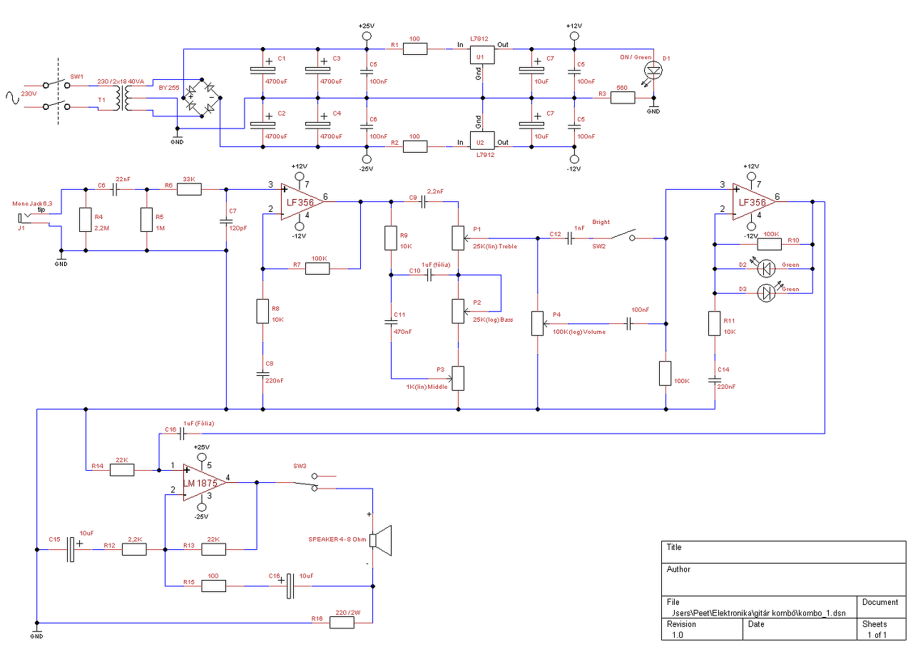
A bright kapcsolóra párhuzamosan tegyél egy 1M ellenállást, akkor nem fog olyan nagyot pattani a ahang kapcsolás közben.
Párhuzamosan? Akkor folyamatosan folyni fog rajta áram mintha be lenne kapcsolva. (persze azért nem annyi) az nem baj?
Számold ki mekkora áram fog ott folyni...
Pont azért, hogy folyjon és ne akkor töltődjön amikor kapcsolsz.
Értem.
Gránátalma: Hogy számoljam ki az áramot? Nem tudom mekkora feszültség lesz a kapcsolón nyitott állapotban.
Ha jó így az erősítő rajza, akkor a torzítót csinálnám ami egy LM386 -ra épül. Mekkora áram kell ennek az IC-nek? Az adatlapján van egy "Nyugalmi áram (IQ)" ami max. 8mA -t ír.
Ez azt jelenti hogy 8mA -nál nem fogyaszt többet? A suliba abszolút nem tanítottak semmit az adatlapok értelmezéséről.
A C13, 1nF milyen célból került oda a poti csúszkájára? Az elég hallhatóan vágni fogja neked a magasakat, főleg a poti középállása környékén. Az utána lévő opa munkapontja sem életboztosítás amiatt, hogy a potira van bízva a bemenet lezáró ellenállása. Mászkálni fog a kimeneti offset a poti állásától függően, ha meg kontaktos lesz, az opa kimenete ki tudja, melyik tápfesznél fog kikötni.
Akkor azt vegyem ki onnan? Össze kell kötni egyáltalán a poti csúszkáját a GND -vel?
Esetleg ha kivenném a C13 -at és a második opa bemenet elé raknék egy ellenállást? Ha így jó akkor mekkora legyen a bemeneti ellenállása? sorosan vagy párhuzamosan?
Oda nem egy 9K -s kellene sorosan? A hozzászólás módosítva: Máj 25, 2015
Nem lesz sok az a 100x -os erősítés még a hangerő poti után? Kicsit soknak tűnik. Lehet, hogy zajos is lesz.
De az erősítés csak a visszacsatoló ellenállásokon múlik, úgyhogy attól megépíthető nyugodtan, az elv ugyanaz, meg az alkatrész elrendezés is, legfeljebb majd cserélsz ellenállást, ha kisebb erősítés is elég. Még másokat is várjunk meg, hátha találnak még problémát. Szerintem az elejét is nagyon megvariáltad. Miért nem volt jó a Marshall rajz? Annak az eleje sincs túlbonyolítva. Szerintem építsd meg azt, csak a végére az LM IC -t tedd, az jobb a TDA -nál. A hozzászólás módosítva: Máj 25, 2015
A 2. opamp lehetne egy kicsit kisebb, vagy a végfok? Ha megváltoztatom a visszacsatolók értékét akkor a bemeneti ellenállás értékét is meg kellene változtatni? A visszacsatolót replusszolom a sorossal így kapom a kompenzáló értékét.
Egyedül az invertáló AC -nál ugyanaz az értéke a kompenzálónak mint a visszacsatolónak, nem? Szerintem kész a teljes rajz, most már benne van minden ami kell. Már csak a koppanásgátló van hátra de azt külön lapra csinálom itt már nincs hely. Ha átnézitek és azt mondjátok hogy így OK és mehet, akkor megrendelem az alkatrészeket. Ha valamit változtassak még rajta akkor segítsetek légyszi. Addig is köszi mindent, mindenkinek. Igazad van, tetszik a Marshall is, csak ebbe már belekezdtem és be akartam fejezni, de azt is meg akarom csinálni. Sőt még a TDA is jó lehet mert nem is kell 10W -nál több egyenlőre. A hozzászólás módosítva: Máj 25, 2015
Egyelőre hagyd így az erősítéseket. Majd a próbaüzem közben kiderül..
Akkor jó egy műveleti erősítő munkapont beállítása, ha a bemenetein azonos áramok folynak. Ezért szokták a visszacsatoló és a nem invertáló lábról GND -re menő ellenállásokat azonosra választani. Feltéve, hogy a másik bemenet kondival le van választva egyenáramúlag a GND -ről. De ez az LF -nél nem annyira kritikus. A torzító nem biztos, hogy a legelején van a legjobb helyen. Nem fog túl nagyot szólni, az sejthető előre. A hozzászólás módosítva: Máj 25, 2015
Mivel én rajzoltam neki, engedd meg, hogy megmagyarázzam...mivel egy fenderből lestem a csatolókat, csak leskáláztam, nem kell megaómokkal operálni, ha lehet a 10edével is, a kapacitások nyilván 10x akkorák lettek. A gain poti eredetileg 1M volt, 100pF bright-al. Az őt követő triódás fokozat miller kapacitása nyilván terheli a poti csúszka-földet, megegyezhetünk abban, hogy az jóval több is 100pF nél a szerelési kapacitásokkal együtt. Ha a bright nincs bekapcsolva, akkor tompább ,mikor benn van, épp kompenzálja...mi ezzel a baj?
Értem már, köszi. Elfelejtettem hogy a visszacsatoló soros ellenállás is le van választva egy csatolókondival.
Hova rakjam a torzítót? Esetleg a 2. opamp és a végfok közé? Idézet: Az rendben van.„Ha a bright nincs bekapcsolva, akkor tompább ,mikor benn van, épp kompenzálja...mi ezzel a baj?” A poti csúszkájáról GND -re menő 1nF viszont szerintem nem kell oda, mert a hangerő poti középállásában kb. 50kOhm/1nF aluláteresztő szűrőként funkcionál, aminek 1kHz körül van a törésponti frekije, felette már vágja a jelet. Az IC bemenő árama pedig ne a potin keresztül legyen GND -re húzva, ami idővel kontakt hibásodhat, meg egyébként sem grantál egyenáramúlag fix bemenő áramot az IC -nek. Azt egy fix ellenállással kell szerintem megoldani, plusz csatoló kondival. A hozzászólás módosítva: Máj 25, 2015
A hangerő potinál irtó nagy katyvaszt látok. R20-at hajítsd ki, mi a bánatnak az oda...C13 csúszkáról földre és csak 1nF. C12 R17 kapcsoló csúszkára és a csúszka az opa nem invertálóra. El nem tudom képzelni honnan jött ez a felépítés...bár ha belegondolunk nem rossz, mert váltóáramúlag kb rendben van, a c13 r20 nem sok vizet zavar,de akkor sem tetszik!
R16 meg nem 220ohm, hanem 220 miliohm! Nem mindegy.... A hozzászólás módosítva: Máj 25, 2015
De az 1nF-et ki tudja kompenzálni, ha bekapcsolja a bright-ot, épp ez a funkciója, sőt...Az 50k\1nF ből ne felejtsd k ai másik 50k tagot, feljebb csúszik a -3dB -es pont! Bemenő áram meg szerintem nem számottevő, a 100k-n sok feszt nem ejt ,de egyet értek, serceghet. 22nF\1M csatoló a csúszkáról a nem invertálóra? Offszetek miatt nem aggódnék, úgyis magas a tápfesz, bőven belefér az a pártíz mV...Továbbá továbbra is azt mondom, hogy 4ohmra rengeteg a vég IC nek a 25V, kb reaktor leaolvadás lesz...kína szindróma!
Az erősítés szerintem elegendő lesz, a tone stack is csillapít rendesen! Így legalább van tartalék is A hozzászólás módosítva: Máj 25, 2015
R16-ot javítottam, a többit nem nagyon értettem, boccs
.A torzítót hova rakjam??? Idézet: Igen, kösz. „Az 50k\1nF ből ne felejtsd k ai másik 50k tagot” Akkor 2kHz a törésponti freki. Szerintem sok az a vágás.Bright állásban lesz kb. lineáris, a poti középállásánál. (Képen) A többi állást nem néztem, de középállásban fog a legtompábban szólni, attól le/föl tolva már tolódik feljebb a szűrő törésponti frekije. Sőt, rontja a helyzetet még az, hogy a HE poti nem kisimpedanciásan van meghajtva. A hangerő állásától függően más lesz a hangszíne. De ha azt mondod, hogy ez így kerek, meg ez kell a kafa gitárhanghoz, akkor elfogadom.
Egy valamit azért ne felejts el...egy logos poti feles álláson kb 1:10 -et oszt, tehát a meleg csúszka között van kb 90kOhm, a csúszka föld között meg kb 10kOhm. Az 50-50kOhm kb a 3/4-es állásnak felel meg...agy kicsit lejjebb. Továbbá, az eredeti rajzon is ott van...lerajzolva nincs,de a potit terheli a trióda miller kapacitása. Lefordítva, az eredeti fender kapcsolásban van egy 1M gén poti, 100pF kapcsolható bright-al. a csúszka föld között 100pF minimum van, ami a trióda miller kapacitása + szerelési kapacitás, a 100pF erősen jóindulatú érték. Tehát az OTT van....csak bele kellene már gondolni végre. Itt a poti csúszka földet nem terheli semmi, mert a műveleti erősítő bemeneti kapacitása talán pár pF ben mérhető érték. Aztán ne felejtsd el a tone stack magas "emelő" hatását (szubjektíve), mi lenne, ha letináznád a tone stackkal együtt és vizsgálnád, hogy ott van -e, vagy nincs...megteszem én...de tőlem vegye ki, ha akarja, úgy is működik, csak legalább élesebb lesz. 1_2 : az általad mantrázott 50k-50k állás, 1_10 . az általam mantrázott 90k-10k állás. Mindkét grafikonon bright kapcsoló ki/be, a kékek esetében nincs ott az 1nF a csúszka - föld között. Hangszín kezelő szervek középen (basszus 10%-on, az logos, kb az a középállás. Zs.
Jó így ,ahogy van. A torzítót sehová ne rakd, építsd meg külön pedálban. Ha torz is kell, építsd a Marshall-t, jobban jársz vele.
Miért kell külön? Egybe szeretném az egészet, már le is osztottam a feszt. 9V-ra külön csak a torzítónak a tápnál. Úgy szeretném hogy egybe legyen az egész és egy kapcsolóval be tudjam kapcsolni a torzítót. A sorrend az gitár -> torzító -> előfok -> hangszín -> 2. előfok -> végfok -> hangszóró.
Így gondoltam de azt mondjátok hogy ez így nem jó, akkor hogy legyen? Közben megcsináltam a hangfalvédelmet. Véleményezzétek. A FET source a +Ut -re megy csak lemaradt A hozzászólás módosítva: Máj 25, 2015
Mert a marshall topológiája logikusabb és nem olyan bonyolúlt, mint ez. Mindig az egyszerűbb a jobb. De építsd úgy, ahogy gondolod! Jó lesz úgy is, úgy értem, működni fog...Ebb a hangszóró védelembe nincs lelkierőm belegondolni, hogy hogy működik...késztetést érzel arra, hogy mindent agyon bonyolíts?
Nem dehogyis
, csak ezt biztosabbnak láttam mint amiket egyszerűbbeket találtam.De megcsinálom a Marshall-t is.
Ha eddig jó minden, akkor már csak a fülhallgató erősítő van hátra.
Ha a végfok előtti leágaztatás nem lenne jó, akkor csináljak egy teljesen külön áramkört a fülhallgatónak?
Itt egy védelem, ha megfelel.
Mennyivel egyszerűbb, praktikusabb és pláne okosabb...Kondi ügyben sikerült meggyőzni, vagy hirdessünk döntetlent?
Nem én fogom használni, meggyöztél.
Nem vagyok gitáros, csak sok haverom zenél. Építettünk már nekik pár dolgot. Én inkább a keverő másik oldalán szoktam lenni. |
Bejelentkezés
Hirdetés |







R16 meg nem 220ohm, hanem 220 miliohm! Nem mindegy....
Az erősítés szerintem elegendő lesz, a tone stack is csillapít rendesen! Így legalább van tartalék is
.










