Fórum témák
» Több friss téma |
- Ez a felület kizárólag, az elektronikában kezdők kérdéseinek van fenntartva és nem elfelejtve, hogy hobbielektronika a fórumunk!
- Ami tehát azt jelenti, hogy a nagymama bevásárlását nem itt beszéljük meg, ill. ez nem üzenőfal! - Kerülendő az olyan kérdés, amit egy másik meglévő (több mint 17000 van), témában kellene kitárgyalni! - És végül büntetés terhe mellett kerülendő az MSN és egyéb szleng, a magyar helyesírás mellőzése, beleértve a mondateleji nagybetűket is!
Igazán nincs mit! Nem kell mindig a spanyol viaszt feltalálni...
Most néztem ezeket az elosztokat és csak 550w tudok bedugni a master aljzatba és a gépem pedig 1320w.
A hozzászólás módosítva: Jún 1, 2015
Ebben az áramkörben Bővebben: Link mivel tudnám helyettesíteni az MCP6002 műveleti erősítőket? Nehéz beszerezni, tudnátok ajánlani valami elterjedtebb alternatívát? Például valami olyan ami a RET-ben kapható? Köszi!
Üdv!
Bármelyik Single Supply Rail-to-Rail ki és bemenetű műveleti erősítővel helyettesítheted szerintem ebben a kapcsolásban. Az viszont kicsit túlzás, hogy nehezen beszerezhető! Bővebben: ChipCAD
Üdv Mindenkinek!
Kezdő vagyok, és segítségre lenne szűkségem..Mint minden kezdőnek így nekem is az első kapcsolásom a 2 db ledes villogó, 2 Elektrolit Kondenzátorral 2 pnp Tranzisztorral + az ellenállások (led 10k). Találtam kapcsolási rajzot, ami szerint meg is építettem próbanyákon. Mindent a rajz szerint csináltam, kivéve a tranzisztor Bázisára csak a kondenzátort kapcsoltam, nem kötöttem rá még plusz áramot, gondolva arra hogy ha kap + áramot akkor mi szükség a kondira. A 4.5v helyett nekem 9v elemről működik. Eleinte működött a szabálynak megfelelően, majd egy kicsit 'buheráltam' rajta és mikor bekapcsolom, elkezd világítani mindkét led majd az egyik egy idő után lassan kikapcsol, de a másik tovább megy, de nem váltakozva világítanak. Majd később a Bázisra rákapcsoltam + áramot 10k ellenállással, de annyi változott, hogy mindkét led megy folyamatosan. Az alábbi képeken a Bázisra csak a kondi van rákötve, de ahogy leírtam (elkezd világítani mindkét led majd az egyik egy idő után lassan kikapcsol, de a másik tovább megy) nem helyesen működik... Légyszíves segítsetek, hogy mi lehet a probléma... Várom mihamarabbi válaszotokat!
Hello!
- A képeken nem igazán látható, hova kapcsolódik az elem és hogy mind két emitter megkapja-e a GND-t. - Az nem túl korrekt, hogy nincs bázisellenállás, mert ettől kezdve a kondik szivárgási áramától fog függni a működés. - Ha jól látom a Led-ekkel sorba nem 150ohm van, hanem 10kohm. Ha a bázisellenállás is ennyi, akkor az ugyancsak 10kohm-os bázisellenállás árama úgy kinyitja a tranzisztort, hogy nem képes működni. Hiszen egyszeres erősítéssel is már működne. A tranyó bétája meg 200..400 között van valahol. De a 10kohm bázisellenállással egy fehér Led már világít. Tehát a bázisáramtól ugyan úgy fog világítani, mint a kollektoráramtól. - Egy ilyen astabil kapcsolás nagyon egyszerű, de könnyű elérni, hogy ne működjön, ha a feltételek ilyenek.. Tehát kisebb kollektor ellenállásra, és nagyobb bázisellenállásra lesz várhatóan szükség.
Köszönöm mindkettőtöknek! Sajnos Szegeden nincs más normális bolt, 100 Ft-os alkatrészt meg nem szívesen rendelnék 1000 Ft-os postaköltséggel
Egyébként MCP602 kapható itt, szerintetek az jobb, vagy a fentebb említett TL072 vagy TLC272? MCP602 és MCP6002 összehasonlítás a weboldalukon A hozzászólás módosítva: Jún 1, 2015
Hello! Nyugodtan használhatsz MCP602-őt is, ha az kapható. De a TLC272 si megfelelő lesz.
Egyébiránt ebbe a kapcsolásba, sem bemeneti,sem kimeneti oldalon nem kell Rail-toRail erősítő. Mert a bementek munkapontja három diódával fel van emelve, (ez kb. 1,5..2V) a kimeneten meg egy Led-et hajt, ami "meg sem szólal 1,5..2V) alatt. Így szinte teljesen mindegy mi van benne. Az IC-k offset feszültsége meg hasonló. A kapcsolás nem mondható teljesen korrektnek,Az első és második fokozat offset hiba feszültségétől függően a Led vagy világít, vagy nem. Mert a második fokozat erősítése 100-szoros. Ha az első offset hibája +2mV, akkor a második kimenete 200mV-al lejjebb van, mint a három dióda nyitófeszültsége. Ha az offset +2mV, akkor 200mV-al feljebb. Ettől a piros Led nyitófeszültségének nagyságától az vagy világít, vagy nem.. De a rajz is meglehetősen slampos, nincsenek jelölve a csomópontok. Legfőképpen a 10kohm-D1-C2 találkozásánál hiányzik ez a pont nagyon..
Köszönöm, akkor MCP602 lesz. Azt nem írtam, hogy a LED helyett egy Arduino ADC bemenetére lesz kötve, gondolom ehhez nem kell sok változás az áramkörben (analóg témában nagyon nem vagyok otthon...).
Igen, a rajz nagyon slampos, de azért el tudtam igazodni rajta...
Sok változtatás nem kell, mondhatni semmi. A kimentet kell az AD-ra vezetni..
Az "alapvonal", kb. a három dióda nyitófeszültségének közelében lesz. Az 5V táp mellet a Rail-to-Rail annyival jobb, hogy nagyobb a kimenet kivezérelhetősége.. A hozzászólás módosítva: Jún 1, 2015
Üdv!
5V-on AVR-rel szeretnék mérni ilyen szenzorokat, de kb. 5-10m kábelen keresztül. Mennyire lesz ez így pontos, érdemes megvalósítani?
Sziasztok!
Van egy hegesztőm, aminek a hegesztőáramát fojtótekercs helyett kondenzátorral szűrök. A problémám az, hogy a kondi hegesztés után feltöltve marad. Ennek orvoslására azt a tanácsot adták, hogy mivel a hegesztőtrafót mágneskapcsoló vezérli, ezért csak építsek be egy nyitó segédrelét, amibe egy 10W-os ellenállást bekötve ki tudom sütni a kondit. Mi az a segédrelé, hogy működik, illetve erre a célra milyen paraméterűre lenne szükségem? (esetleg egy link hogy néz ki nagy segítség lenne)
Üdv!
238V mennyire elfogadható még hálózati feszültségnek? A héten 2 izzó is kiégett itthon, ezért a kíváncsiság. Vagy véletlen egybeesés?
238V teljesen elfogadhato, az meg 5% plusz sincs.
Sziasztok!
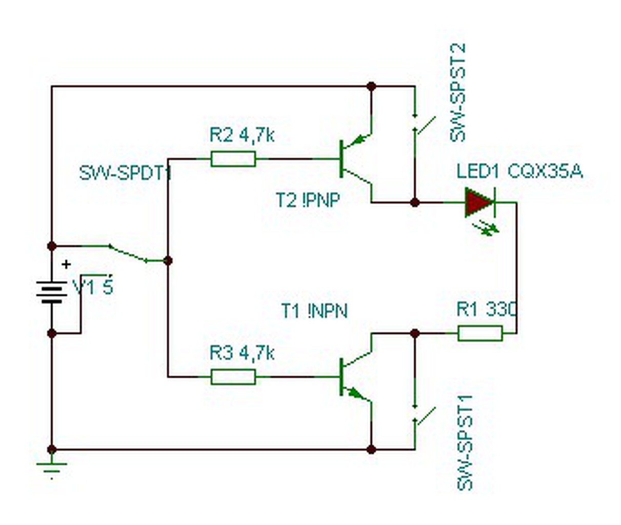
Egy áramkör részeként szükségem lenne egy olyan kialakításra, hogy egy jumper segítségével ki tudjam választani, hogy egy LED logikai 0, vagy 1 szinten világítson. Elég egyszerűnek tűnik, de sajnos kifogott rajtam, megköszönném, ha valaki tudna segíteni. Üdv, Ati
További részleteket is árulj el. A LED, és az őt vezérlő áramköri részlet jó lenne.
Ha digitalis aramkorrol van szo, akkor peldaul egy EX-OR kapu egy jo megoldas lehet.
Ha jól értettem a problémát, akkor a váltókapcsoló képviseli a H és L szintet, a másik két kapcsoló a jumper. Ha a felső jumper van zárva akkor H szintnél világít a led, ha az alsó akkor L szintnél.
Szia
Idézet: „Sajnos Szegeden nincs más normális bolt” Bővebben: Link Bővebben: Link MCP 602 Bővebben: Link Lehet, hogy ismered A hozzászólás módosítva: Jún 2, 2015
Miért linkelted be 3x ugyan azt a boltot, amit ráadásul Ő is említett pár hozzászólással hamarabb?
Köszönöm a válaszokat, pont ezekre volt szükségem.
![]() A XOR kapu és ez a tranzisztoros kapcsolás is nagyon jó. ![]() Üdv, Ati
Üdv!
5V-on AVR-rel szeretnék mérni ilyen szenzorokat, de kb. 5-10m kábelen keresztül. Mennyire lesz ez így pontos, érdemes megvalósítani? A hozzászólás módosítva: Jún 2, 2015
Hali. Nem találtam ilyen témát, ezért ide írok. A régi 16 bites számítógépemnél több kernal ROM-ot használok egyszerre, átkapcsolhatóan. Egy EPROM-ba programoztam be a 8 ROM tartalmat. Ehhez a 3 címvezetéket 3 különálló 2 állású kis karos kapcsoló középső tűjére kötöttem be, majd mindhárom kapcsoló 2 szélső tűjére az 5V-ot és a földet végigláncoltam. Az 5V-ot és a földet az EPROM lábairól vettem le. Így lehetséges a 8 kombináció. Működik is.
Ilyesmi a kapcsoló, a 2 áramkörös fajtánál jobban elférek az 5V és föld láncolásánál: http://www.salshop.hu/shop_ordered/5096/shop_pic/unas_412360.jpg?ti...693038 Hogyan lehetne ezt 1 kapcsolóval megoldani? Ezt is kb. 5-6 mm-es kör alakú lyukba akarom beépíteni. Ez lehetséges? Nézegettem a 10 állású decimális, meg a 16 állású hexadecimális forgó kódkapcsolókat, de ezek önmagában nem alkalmasak erre. Mi a legegyszerűbb megoldás? A 3 állású, és/vagy 2-3-4 áramkörös kapcsolók nem jók, mert egyszerre mozog az összes érintkező, és a 3 címvezetéket egymástól függetlenül kell hol alacsony, hol magas szintre kapcsolni.
Hogy önmagában mennyire pontos azt nem tudom, de a 33K mellett 10 méter vezeték ellenállása nem számít. Nagyobb probléma, hogy ez sem nem lineáris, csak simán adc vel mérve nem jó, ha utószámításokat végzel, ott aztán lehet hiba.
Ráadásul váltófeszültséggel kell táplálni (és igy azt is kell mérni), mert egyenáramú táplálás eseten nagyon hamar tönkremegy...
Vagy egy 8 állású kapcsoló jeleit OR kapukkal elosztod ahova kell, vagy az alábbi kapcsolással nyomógombbal lépteted a számlálót és QA,QB,QC címez.
A kodkapcsolo miert nem alkalmas? A kozos labat foldre teszed, az A, B, C kimeneteket pedig felhuzo ellenallasokkal a +5V-ra. Es az igy kapott jeleket viszed a cimvezetekekre.
Idézet: és azt jatszod, hogy egy gombnyomasra hanyat lep a szamlalo „vagy az alábbi kapcsolással nyomógombbal lépteted” , ugyanis a mechanikus nyomogomb prellezik, ugyhogy nem egyet fog lepni egy megnyomasra. |
Bejelentkezés
Hirdetés |
















