Fórum témák
» Több friss téma |
Fórum » Csöves erősítő készítése
Ne feledd betartani a fórum viselkedési szabályait, és a topik megmaradásának feltételeit. [link]
A téma átmenetileg fagyasztva lett, hozzászólni nem tudsz!
Szerintem is jó lehet a GU50. Amúgy is nagyobb mértékben a kimenőn múlik a dolog. A cső az Tudja Dc-től MHz-ig amit kell.
Az a baj, hogy az internet elterjedésével a hülyeség négyzetesen terjed. Természetesen sok különbség van a különböző gyártású csövek élettartama, minősége, hangja között. De legalább ennyi múlik a körítésen...Olyan hülyeséggel meg Én nem tudok mit kezdeni, hogy "ezt a csövet nagyfrekvenciára tervezték" Mondjuk a 211-et is, meg a hangfrekvenciára mostanság használt/sztárolt csövek elődeinek 90%-át is....
A hozzászólás módosítva: Jún 12, 2015
Az építés költségére kíváncsi lennék,biztos nem az a nagyságrend amiből általában a GU-s erősítőket építik. Kínos is lenne annyi pénzből, középszerű hangot összerakni.
Az amplitúdó modulációnál az adóteljesítmény fele a vivő, másik fele a moduláció teljesítménye. Praktikusan ugyanolyan csövet használnak(tak) a vivőfrekvenciára, és modulátornak is. Egy műsorszóró adónál azért elég magasak a minőségi követelmények.
Én csak aszt nem értem, hogy azt tudjátok, hogy ilyen, meg amolyan ellenállásnak, kondinak ilyen, meg amolyan hatása van az erősítőre, de azt nem akarjátok elhinni, hogy egy erősítő hangját leginkább a felhasznált cső adott feladatra való alkalmassága, illetve a kimenő minősége 80%-ban határozza meg. Ezért nem javaslom a GU-t Nem vagyok elvakult, de én még jóhangú GU50-el épült erősítőt tényleg nem hallottam, pedig nagyon sokat meghallgattam már. Ha valaki hoz egy ilyen erősítőt, s össze akarja hasonlítani az enyémmel, akkor állok rendelkezésre.
Off: Ez amit írtam, az erősítő készítés témába vág, mivel azt taglalja, hogy miből lehet erősítőt építeni! On.
sziasztok azt szeretnem kerdezni hogy van nekem egy EZ-80 csovem es amikor beizitom egy par masodpercre ra elkezd szikrazni a cso belulrol mitol lehet ez.
szia eltudnad kuldeni akapcsolasi rajzot koszi elore is.
Válik le a katód. A leváló darabok meg rövidre zárják a csövet
koszi az infod meg csak azt szeretnem kerdezni hogy akor uj csovet kell szereznem.
Üdv.
Mekkora az utána következő kondi értéke? Mert maxi 50uf lehet.
Üdv mindenkinek!
Azért fordulok hozzátok, mert szeretnék egy csöves erősítőt építeni, gitárhoz. Nem vagyok ultimate kezdő az elektronikában, gitáreffektet sokat építettem már, most itt az ideje egy szinttel feljebb lépni. Az effektépítésnél 9v-s adapterről vagy elemről mennek a dolgok, trafót sosem használtam még, ezért tartok tőle egy kicsit. Kérdéseim: -Egy régi csöves rádió alapjaira lehet építkezni? Járt nálam egyszer egy Orion 115, tetszett. Ugye az abban lévő trafó, csőfoglalat stb-re gondolok, azok felhasználásával is neki lehet állni? -Külföldi és magyar fórumokon is olvastam hogy a legtöbben a kimenőtrafón vannak "kiakadva". Ha jól tudom, van olyan kapcsolás is amihez nem kell, ugye? -Melyik a legegyszerűbb erősítő? 3-5 watt elég, minimális anyagköltséggel. Egy vérbeli kezdő projekt, ha stabilabb tudásom lesz a dolgokról, akkor majd jöhetnek a high end cuccok. Tudom hogy ilyen feltételekkel a legtöbb hozzáértő csak kinevet, de szeretném ha figyelembe vennétek hogy sosem tanultam elektronikát, nem vagyok audiofil, csak egy srác aki szereti ha nem kell vagyonokat költenie arra hogy gitározzon. Előre is köszönöm a segítséget!
Hali.
Ebben a kategoriaban sem a kimenot, sem a nagyfesszel(2-300v) valo jatszadozast nem uszod meg, szoval csak ovatosan. Regi radiok es tv-k jo alapok lehetnek, pcl/ecl86 csovekbol 2-3 watt konnyeden kihozhato, el84 bol akar 5 is. Leginkabb ezekkel lehet talalkozni regi radiokban es tv-kben. A kimeno mentes kategoria az vagy az OTL vagy a hibrid. Otl draga, es pazarlo megoldas. Hibridekbol lehet jokat kihozni, de kicsit mas a hangja, mint egy full csoves megoldasnak. bocsi az ekezetek hianyaert, de telefonon nincsenek ekezeteim...
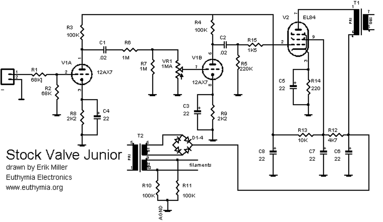
Akkor mindenképp kell a kimenő trafó is... Amúgy az Epiphone Valve Jr. erősítőt nézegetem, 12AX7+ EL84, külföldi fórumokon ezt ajánlják kezdőknek, meg a Fender Champ-t.
Üdv!
Nekem most készült el ez. Egy HB-20G belét dobtam ki, Fender Bassman 5f6a. Ecl86-al. Vidi rádióból bontott trafókkal. De már építettem így Marshall Jcm800+Plexi, Soldano Hotrod. Ez mind Vidi rádió alap. Az előfok a bonyolult, a vége (Ecl86/El84) csak 4-5 alkatrész. Ezeket akár a foglalatra is rá lehet forrasztani. Ilyen kapcsolásokat keress. A master potméter után jön a végfok. Ecl 86-nak nem kell bekötni az első csőfelét. Én mindegyiket 6N2P-vel építettem. Mert olcsó. A kapcsolásokon nem kell változtatni, csak a fűtésre kell figyelni! 6N2P 6,3V. De a Vidi rádió is 6,3V-os. Így ezzel nem kellett foglalkozni. A csőfoglalatok számozása alulról nézve az óramutatóval megegyező. A hozzászólás módosítva: Jún 14, 2015
Többféle módon készítettem el a kapcsolásokat. Némelyik borzalmasan néz ki, de a tanulópénzt meg kell fizetni. Brummogtak is rendesen. Az utolsó Fendernél, már sehol nem alkalmaztam árnyékolt vezetéket, és még sincs alapzaja. Ez lett a legkulturáltabb.
Hát ez azért elég komoly, szép munkák! Viszont nekem bonyolultnak tűnnek.. Tényleg elég lenne nekem egy 5 wattos 2-3 csöves kis apróság.. Trafóval nagyon meglőve érzem magam, van egy pár de fogalmam sincs hogy jók-e erre a célra. Gitárerősítőből halásztam ki őket, de sima tranyósból.
Mellékesen, milyen pedálok vannak az első képen? A baloldali egy valvecaster lenne?
Ezeket a turretboard-okat lehet itthon kapni valahol?
Azért a 'nagyobbakat' fotózd be a Trafós témába, és megmondjuk, melyiket lehet használni esetleg (vagy némi átalakítással). Nem olyan forró a kása.
Kész a 6P2P-6N1P. Megérte megcsinálni a nyári meleg napokra.
A GU nagyon fűt.
Kimenők milyen vasak? Hátuljáról és a belsejéről is láthatunk képeket?
A hozzászólás módosítva: Jún 14, 2015
Ha már szóba került a 6N2P, kérdezném tőletek, hogy mik a tapasztalatok a hangjával kapcsolatban? Milyen a hangja az ECC83-hoz képest?
Talán nem említettem a múltkor, hogy amikor először összeraktam a CHZ féle EL84PP-t, bekapcsolás után pár perccel izzani kezdtek mindkét oldalon a jobb oldali EL84-ek segédrácsai. Szólt az erősítő, de nem tetszett a hangja. Szkóppal rámérve kiderült, hogy nagyfrekisen gerjed. A megoldás az lett, hogy a visszacsatolásban eredetileg 1k volt, ezek helyett 11kohmos ellenállásokat tettem, így a bemeneti érzékenység most 450mV lett. Délutáni "csendélet" :
Jó estét.
A rajzát megosztanád ha lehet.
GU 50 PP-ről eléggé megoszlottak a véleményeitek (mini viták). Ám ezek ellenére úgy döntöttem megcsinálom.
A kapcsolásban 380v anódfesz van írva, de a cső kibír akár 1000v-ot is. Az lenne a kérdésem, ha nagyobb feszültségen hajtom az a minőség rovására megy-e? Ha már a nagyobb feszültségnél járunk, úgy tudom, ha pufferkondikat sorosan kötöm, ellenállás kell a feszültség egyenlő eloszlatása miatt. Ez igaz, és ha igen mekkorák kellenek? A hozzászólás módosítva: Jún 14, 2015
Idézet: „GU 50 PP-ről eléggé megoszlottak a véleményeitek (mini viták)” Ezen csak olyan ember nyit vitát aki nem hallott még ilyen erősítőt szólni ! Idézet: „A kapcsolásban 380v anódfesz van írva,” Az anód feszültség mértéke az attól függ mekkora kimenő teljesítményt szeretnél ? Idézet: „Az lenne a kérdésem, ha nagyobb feszültségen hajtom az a minőség rovására megy-e?” Nem pontosabban nem így müködik a dolog. Idézet: „ha pufferkondikat sorosan kötöm, ellenállás kell a feszültség egyenlő eloszlatása miatt” Az ellenállás nem ezért kell oda , az ellenállások a kondenzátorok kisülését segítik .
Köszi, akkor lehet meg merem kockáztatni a feszültség növelését.
Ja, és mégegy kérdés:lehetnek-e a kimenők torroidból. Mivel pp, így nem kell légrés, de szerintem a rétegzés megoldása bajos lehet. |
Bejelentkezés
Hirdetés |




















