Fórum témák
» Több friss téma |
Fórum » Csöves erősítő készítése
Ne feledd betartani a fórum viselkedési szabályait, és a topik megmaradásának feltételeit. [link]
A téma átmenetileg fagyasztva lett, hozzászólni nem tudsz!
A spektrumanalizátoros mérés hogy zajlik?
A válasz gombot használd mert nem tudni kinek válaszolsz ?
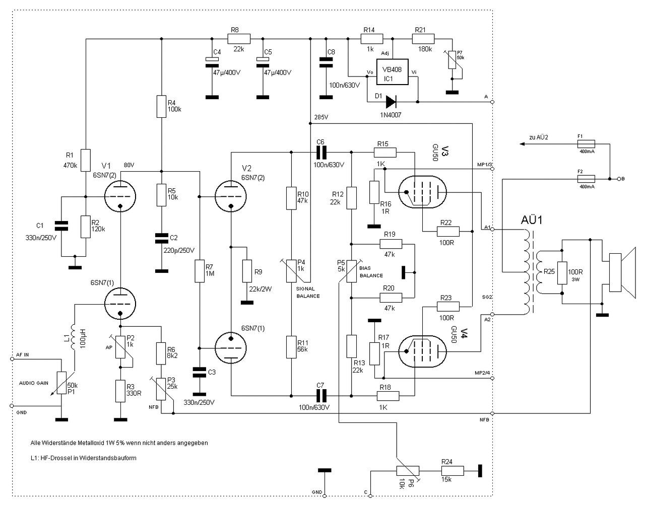
Ha csak az az érv szol a kapcsolás mellett hogy van hozzá nyák terv az sajnos kevés ! Mutatok neked egy GU50pp -ét és még ott láthatsz több csöves nem csöves erősítőt is Bővebben: Link
Ezt már láttam, és ha nem toroidból lesz a kimenő, akkor a trafótervet használni is fogom. Valamiért jobban tetszik az a kapcsolás, amit én találtam. A stabilizált feszültségek is tetszenek benne.
Gondoltam hogy láttad már , az albumom nem special építési leírás minden egyes eleme da ha komoly szándék van egy project iránt akkor segítek bárkinek itt vagy akár máshol !
A kapcsolást már után építették egy ketten és ők is azt állítják amit én , ez nagyon ott van .
Én megpróbálom ezt a német kapcsolás, ha nem jön be nekem a hangja vagy újra építem a tied alapján vagy eladom egybe és belekezdek egy GU 81 SE-be.
Végignéztem a galériád és láttam ott nixie órát. Eszembe jutott: régebben én is építettem egyet. "Szerénységem" jelképéül megosztom veled
Az egyik én voltam..
És valóban szuper a gép..
Én is ezt próbálom már több mint 1 éve megépíteni, de mindig közbejön valami...
Sajnos az oldalon lévő formátumot nem tudtam megnyitni, így újrarajzoltam a NYÁK-tervet. Nem tudom mennyire foglalkoztál a kapcsolással, de a VB408 elég körülményesen beszerezhető stab IC, ebayon is drága... ![]() Vettem SMD kivitelt és megterveztem sima átersztő fokozattal is a tápot, majd ha egyszer elkészül eldöntöm melyik a jobb. Trafókat fleta-val tekertettem toroidra és egész jó áron. Csövet "sokat" vetttem hozzá: GU50 új van vagy 10db új és 6H8C (6SN7)-ből is van vagy 10-15db, van köztük bemért, vákumcsomagolt katonai darab. (pár évre biztos elég lesz) Igazából én csöves egyenirányítással akartam csinálni, de senki se tudta megmondani mekkora feszre tekertessem a táptrafót a PV200/600-as csőhöz, így marad félvezetős a táp... Ha esetleg hamarabb készülsz el vele, mint én oszd meg kérlek a tapasztalataid. Sok sikert. A hozzászólás módosítva: Jún 15, 2015
Idézet: „Igazából én csöves egyenirányítással akartam csinálni, de senki se tudta megmondani mekkora feszre tekertessem a táptrafót a PV200/600-as csőhöz, így marad félvezetős a táp... Ha esetleg hamarabb készülsz el vele, mint én oszd meg kérlek a tapasztalataid. ” Én is azzal szerettem volna, de maradt a félvezetős... Bár azért hogy a feeling megmaradjon egy GZ34 et beraktam a tápútba. Nem elegáns megoldás, de jól néz ki. .
Nem akarok lábatlankodni, de írtam már, ehhez az erősítőhöz jó lesz a toroid kimenő.
Ugyanez a kimenőterv lett általakítva nekem toroidra. 250W-os magra tekerve. Bővebben: Link
Még nem is néztem ennek at IC-nek az árát. Az ebayen 1 300Ft darabja.
Azért drága, mert már nem gyártják. Nem tudom meg, hogy oldom meg. Ha szabad ilyet kérdezni, mennyiért tekertetted a kimenőket?
Melyik elkóból rakjak majd bele. (persze sorosan)
Sorosan feleződik a kapacitàs ezért a nagyobbakat tedd ha lehet ja de lehet soros pàrhuzamos variàció is .
Az eredeti kapcsolásban 100-100µF van(szűrő előtt-után). Szerintetek mekkora kapacitás lenne a megfelelő?
Annyi bőven elég... nagyobb nem is lenne egészséges az egyenrángató cső miatt - a cső és a fojtó közé még kisebbet tennék, ha van.
Az egyenirányítást diódákkal tervezem, az egyszerűség kedvéért. Annak meg szerintem mehet akármekkora.
Egy határig igen..
Üdv. Kérhetnék egy gyors véleményezést erről a kapcsolásról? Egyszerüt szeretnék kevés alkatrésszel.
sziasztok egy ijet szeretnekepiteni es azt szeretnem kerdezni hogy az EZ-80 cso belulrol valo szikradzasa miatt nem e fog tonkremenni a masik cso is es hogy ez a kapcsolas jo lehet e igy. Koszi szepen elore mindenkinek.
Működhet. Én ezt építettem meg.
Megfontolandó. Érvek? Tápkapcsolás is van hozzá?
Nagyon sovány ez a kapcsolás , de ettől még lehet elfogadható ...
Az én kapcsolásomban nem kevés a 100nF csatolókondenzátor?
De kevés 22k rácslevezetőre. Szerintem 1µF is lehetne. Vagy fel lehetne menni a rácslevezető értékével 100k-ra. Akkor lehet kisebb kondi is de 100nf úgy is kevés lenne.
Akkor kipróbálom. Bár már 4 éve nem forrasztottam semmit
Az az EZ80 már tönkrement, ne kisérletezz vele, mert a többi cső is tönkremehet ettől!
Ebben a topicban már láttam képletet, amivel ki lehet számolni a csatolókondi méretét a legkisebb átvitt frekvencia és a rácslevezető függvényében. Most nem találom, de amikor láttam akkor se nagyon értettem a számolás menetét.
Csuszkáktól függően olyan 30-40Kohm-ot láthat a fázisfordító. Nekem kicsit túlbonyolított a dolog.
C=1/(2pi*f*Z) A képlet C=1/(2*3,14*5*35000)=0,0000009099F Ez ha hirtelen jól számolom, olyan 0,91µF 5Hz-re nézve.
Építettem egy csöves erősítőt, de egy gondom van vele. A hálózati 50 Hz megjelenik a kimenő csatornákon, majdnem szinusz, 38-40mV. Ez már hallható a hangszórókon.
A hálózati trafót bekötöttem az árnyékolt lemez házba, akkor is meg volt a 40mV. Kikötöttem, akkor is. A kimenők is be vannak kötve, azok kikötése? :O Vagy egyéb ötlet, praktika? A hálózatit érdemes egy fémárnyékolással, azaz pl alufóliával leburkolni? Burkolat alatt van, tehát nem látszana az Al fólia. Ugynaígy van az elrendezés nálam. A hálózati és a kimenő között ~2.5cm van... Több helyem nincs.
Ha lekapcsolod az erősítőt, utána is ekkora zaj van a kimeneten, vagy egyszerre elmúlik? Ha elmúlik, akkor vagy a hálótrafó szórja meg a kimenőket, vagy a fűtést nem jól vezetted a csövekhez. Hozzáteszem, ilyen elrendezésben nem szórhatná meg a hálótrafó a kimenőket, de ha az is lenne a baj, az alufólia semmit nem ér, acél dobozt kéne köré csinálni. Ha fa a burkolat, nem egy bonyolult dolog "kibélelni" a belsejét egy fémlemezzel, ha meg fém a trafóburkolat, akkor hegesztesz még bele két elválasztót a trafók közé.
Egyébként lehet földhurok is, vagy a fűtésre visszatérve: kiközepelted a fűtést? Már az is rengeteget segíthet, ha az egyik felét simán csak letesteled. |
Bejelentkezés
Hirdetés |




És valóban szuper a gép..






