Fórum témák
» Több friss téma |
Fórum » NYÁK terv ellenőrzése
Szia!
Csak egy kérdés.. Másféle elrendezésben nem gondolkodtál? Én biztos hogy a atmega mellé tettem volna az ad7302-t és az ad fölé a ds-t ezzel az elrendezéssel kb felére tudnád csökkenteni a méretét.
Szia!
Első nekifutásra az volt alap Atmega mellé - AD (szinte kiált ezért az elrendezésért), DS-re már nem emlékszem. De a későbbiek során valami miatt így alakult, már nem emlékszem miért, mivel már régen készítettem a tervet. Most újra elővettem, hogy átnézzem (így talán nem esem ugyanabba a hibába), és az esetleges hibákat javítsam (volt is benne)! A méretcsökkentés nagyon jó volna!!
Szia!
Van még egy probléma.. a kapcsolási rajz teljesen más mint ami a nyákon van főleg az atmega lábkiosztása.
Szia!
Elvileg a "rar"-ban benne van, a DIP tokos atmega lábkiosztása.
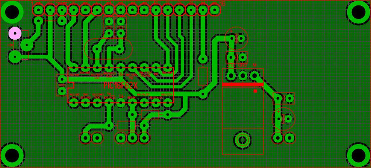
Sziasztok!
Mellékelek egy kapcsolási rajzot és a hozzá való nyák tervet, ha valaki lenne kedves átnézni! Nem szép de legalább jó ronda! A PIC és környéke nem érdekes, mert mindig változik minél többet agyalok rajta. A lényeg a hangszín szabályzó rész és a digitális potméterek. A potik kivezetése az ic-k 5-6-7 és 8-9-10 lábain vannak. Köszönöm előre is!
Szerintem a másik (ic-k függőlegesen) elrendezéssel jobban jártál volna..
Én utánanéznék ezek az egy tápfeszes digipotik használhatók-e duál tápos környezetben, ráadásul úgy látom a max. feszültség a potin az 5V-os táp lehet.
Idézet: „úgy látom a max. feszültség a potin az 5V-os táp lehet.” Ezt hol látod? Böngésztem az adatlapot, de erre vonatkozó infót nem láttam. A duál táp nem gond szerintem, de megpróbálok utána nézni.
Sziasztok!
Ellenőriznétek nekem, ha szépen megkérlek titeket? (én átnéztem, szerintem jó) A szabályozóból a szűrőkondit kihagytam, mert alapból szűrt tápról fog menni. A hozzászólás módosítva: Júl 14, 2015
Szia!
555 ic nem kap áramot, így elsőre.
Köszönöm!
Javítottam!
D3-at nem találom, direkt nincs rajta?
Igen! Ahogy a szűrőkondi se.
Akkor más hiba nincs benne?
Azokat azért én nem spórolnám ki mert okkal voltak benne.. az az átkötés így necces mert pont egy ellenállás forpontján megy keresztül és így hozzáérhet, én a 8-as lábnál jobbra indulnék el vele az 1-k mellett lefelé a trimmer alatt és úgy csatlakoznék a 100n-s kondi lába melletti pontnál.
A dióda az gondolom a védelmet szolgálja. A táprészen a stab. IC előtt meg ott a szűrés. (majd teszek SMD kondikat a stab. IC-hez.) Az áramkör egy 1 méteres Led szalagot fog vezérelni. (nem motort, ahogy a kapcsoláson). De valószínűleg be fogom építeni légszerelésben.
Ezektől eltekintve más hibát nem találtál? Módosítottam az ic tápbekötését. A hozzászólás módosítva: Júl 15, 2015
Más hibát nem látok, de én egy 10µF-os kondit betennék a 47 ohmos ellenállás bal oldala mellé ami az ic tápja, ott simán elférne.
Igaz! Köszönöm a fáradozásaidat!
![]() Ment a
Talán segíthet valakinek: a hibajelenség oka, ahogy reloop is mondta, a táp vezetősávjának a vékonysága volt. A bekapcsoláskor felvett áramot nem bírta. Nyilván határérték közelében lehetett, mert nem minden bekapcsolásnál jelentkezett, de 10-ből 1x biztos. Ahogy máshol is olvastam később, a TDA7293 nagyon érzékeny arra, ha nem szimmetrikus tápot kap. Ha az egyik táp-vezetősáv elég a terheléstől, megszűnik a szimmetria és az ic hangos csattanással exitál.
Sziasztok!
Meg csináltam ezt a nyákot és megkérnélek titeket hogy ellenőrizétek vagy ha esetleg valaki megtudná kicsibe csinálni meg köszönném! Válaszotokat előre is köszönöm!
Valamint az LCD -nek a, a DS1820 -nak és a két 22pF kondenzátornak.
Na elméletileg javítottam meg ez így pont befér az lcd alá így jó lesz?
A Pick 5-6 lába közti vezeték felesleges lehet, ha meghosszabbítod az átkötést.
Már csak 1 baja van.. Az összes zavarszűrést kihagytad belőle, ezért 99% hogy instabil lesz.
100n kondi nem véletlen volt a rajzon sőt még a stabkocka után is kellene egy 10µF-os, és elé se ártana a 100n + xµF-us kondi.
Még valami.. ha az lcd alatt lesz a stab kocka akkor inkább fekvő kivitellel rajzold meg mert ellenkező esetben eltartja az lcd-t nagyon. És a sok átkötést is el lehet kerülni ha a pic alatt körbe mennek a vezetékek. Lásd kép. LCD 15 -16 lába a háttérvilágítás
A hozzászólás módosítva: Júl 24, 2015
Sziasztok!
Hirtelen felindulásból elkövetett nyáktervemet valaki átnézné nekem? Tudom a mikrovezérlő lábainál átvezetett vonalak még nincsenek rendben, de azon túl használható a nyákterv? Amiben eltértem a kapcsolástól: R7 helyett potit használtam, hogy kényelmesen lehessen a kontrasztot állítani. SP1 kapott egy meghajtó áramkört, mivel nincs itthon megfelelő zummer... ![]() LCD háttérvilágítása kapott áramot... (15-16. láb) Nyomógombok külön panelen lesznek igy azok kaptak egy kivezetést. Továbbá R4 nem lett beépítve, mert nem teljesen sikerült megértenem, hogy az miért is van ott ahol... Korlátozza a zummer áramát?! ![]() Az egész kapcsolás innét származik: Bővebben: Link
Szia!
Először pár kérdés ha lehet.. 1. Az lcd háttérvilágítás lábai nem a másik oldalon vannak a 14 mellett ? 2 Ha az lcd be van téve a helyére és a relé is akkor hogy állítasz kontrasztot? (mert így ránézésre ez álló kivitel. Ja és mellesleg a nem használt lcd lábakat le kellene húzni gnd-re, nem muszáj csak sok kellemetlenségtől megóv. Sőt a relé test vezetékét se a pic lábai között vinném el. A hozzászólás módosítva: Aug 6, 2015
Szia!
Először is köszönöm, hogy megnézted! ![]() 1. Nem, ha szembe van velem az LCD kijelzője a lábak így alakulnak balról jobbra:14-1 és 16-15 2. Az LCD szalagkábelen lesz kb 5-10cm-re a paneltól. A poti egyébként nem álló kivitel. Igaz kicsit szűkös a lába, de belemegy. 3. Ezt is meg akartam kérdezni, csak elfelejtettem, de itt egy már "véglegesnek2 mondható terv részemről. A relé gnd vezetékére esetleg valami javaslat? Az R4 szerepéről esetleg tudsz mondani valamit, mert az egyelőre nincs rajta a nyákterven! A hozzászólás módosítva: Aug 6, 2015
|
Bejelentkezés
Hirdetés |




A PIC és környéke nem érdekes, mert mindig változik minél többet agyalok rajta. A lényeg a hangszín szabályzó rész és a digitális potméterek. A potik kivezetése az ic-k 5-6-7 és 8-9-10 lábain vannak. Köszönöm előre is!














