Fórum témák
» Több friss téma |
Sziasztok Fórumtársak. Olyan kérdésem lenne hogy a DA36-11ewa típusú hét szegmens kijelzőmet
milyen ic-vel tudnám vezérelni. a kijelző adatlapját felteszem.
Hello! Mondjuk mikroprocesszorral. Mert ez közös anódos, és időmultiplexer meghajtást igényel. De azt sem írtad, mihez használnád, vagy mi a szándékod vele.. üdv!
Hello!
Leszimuláltam ezzt. Minden szépen működik csak amikor rakok be egy másik kapcsolót akkor csak az első kijelző megy lefelé de a második nem! így köttem: TCU-UP TCD-DN(DOWN) Miért nem jó?
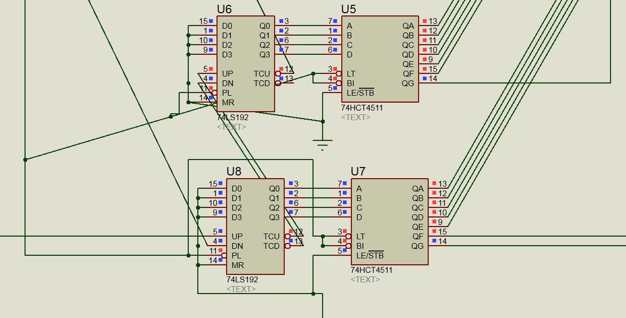
Arról kellene egy kép ,ahogy nem működik, ott mi van mivel összekötve. A melléklet működik.
A hozzászólás módosítva: Júl 11, 2015
Pont a lényeg nem látszik, hogy a nyomógomboknál mi van.
Így néz ki!
De meg egy kérdés! lehet 74LS193-al?
Ha ugyan úgy van bekötve az UP mint a Down, ugyan úgy is kell viselkednie.( a korábbi rajzodon a 4. pin-hez ment átlósan. most az 5.-hez, és van is ott egy "csomó") A 193-as 0-15-ig számol, és utána fordul, 10-től 15-ig elég furcsaságokat ír ki a hétszegmenses, de 16-os számrendszerben jól számol...
Köszi!
De akkor hogy? Mit kellene változtatnom? A hozzászólás módosítva: Júl 13, 2015
Jó lehet, de akkor további kapukat igényel, ami 10-nél nullázza és a következőt lépteti.
A fájlt nem tudom megnyitni. De végül is mit szeretnél? Szimulálni egy számláló működését vagy egy valós számlálót építeni, ha építeni akkor pontosan milyen feladatra stb...
Először leszimulálni utána megcsinálni tekercselőre szeretném!
Próbáld meg, az ellenállásokkal felhúzni tápfeszre, és a nyomógombbal közvetlenül a negatívot kapcsolni, ahogy az én rajzomon van. (és esetleg emeld a tápfeszt a szimulációban, bár a valóságban 5 volt a határ) Megépíteni egyszerűbb, olyan ic vel ami egy tokban számlál és meghajtja a 7 szegmenst Pl.:cd 40110 és a jeladótól függően szükség lehet még prellegés gátló megoldásra is. De egy darab mikrovezérlővel lenne megoldható a számlálás a legegyszerűbben.
Mint már írtuk, a 193-as nem 9 után vált nullára, hanem 15 után. Még további kapuzó ic-k kellenének, de minek ha pl. 40110-esben minden benne van egy tokban. Gondolj arra is, hogy ehhez majd nyákot is kell tervezni, elkészíteni stb. minimum a 192-est kellene választanod. Ahhoz, ha kell tudok többszörösen után épített nyák tervet is.
Oké!
Milyen hidak kellenének a 193-as után?
Felfelé számoláskor egy kétbemenetű AND kapu bemenetei a QB, QD-re, kimenete egyszer a resetre utána egy inverterrel a következő digit UP-ra, persze mindenhova felhúzók kellenek. Lefele egy négybemenetű AND kapura QA QB QC QD hogy érzékelje a 15-öt kimenetével kapcsolni a loaddal a kilencet, közben a következő digiten a DOWN-t. Szóval ezt így megcsinálni hülyeség lenne, tele van buktatókkal, sajnos ebben nem tudok/akarok segíteni.
|
Bejelentkezés
Hirdetés |













