Fórum témák
» Több friss téma |
- Ez a felület kizárólag, az elektronikában kezdők kérdéseinek van fenntartva és nem elfelejtve, hogy hobbielektronika a fórumunk!
- Ami tehát azt jelenti, hogy a nagymama bevásárlását nem itt beszéljük meg, ill. ez nem üzenőfal! - Kerülendő az olyan kérdés, amit egy másik meglévő (több mint 17000 van), témában kellene kitárgyalni! - És végül büntetés terhe mellett kerülendő az MSN és egyéb szleng, a magyar helyesírás mellőzése, beleértve a mondateleji nagybetűket is!
Hello! " Hogyan kell a Trabantot megtankolni?" (De nem Trabantom van..)
Ha nem Led-eket akarsz kapcsolni, akkor a kérdésed feltevésének semmi értelme. Egyébként erre találták ki az invertereket. Egyébként mi értelme van a "GND hozzá érintésének", ha lehúzó ellenállás van? Nem, felhúzó kéne akkor? ![]() (Remélhetőleg ez nem "az" a fékáramkör lenne, mert az csak a Fet-ek halálához vezet majd..) A hozzászólás módosítva: Aug 2, 2015
Ok. Q1 egy 5V-os relének adja a tápot, Q2 egy optócsatoló LED-jének ad GND-t. Protoboard-on raktam össze a kapcsolást LEDekkel. Annak ellenére, hogy ott van a lehúzó ellenállás és hozzáérintem a GND-t a vezerles-hez (később a vezérlőjel mondjuk GND-vel kezd a nagyimpedanciás állapotból), akkor felvillan a LED2 (egy időben kapcsol mindkét tranyó).
Az X azt jelenti, hogy semmilyen állapot (0,1) nem befolyásolja a kijelzett értéket.
Sziasztok!
Van valakinek tapasztalata FET vagy tranzisztor "feszültségvezérelt ellenállásként" történő felhasználásáról? Én pl. a VCR4N-et találtam. Arról lenne szó, hogy egy LM335-tel, AD633-mal és két potival előállított feszültség függvényében (lineárisan) kellene egy változó ellenállást létrehozni pl. 400...700 Ohm tartományban. A linearizálásról is találtam leírásokat. Ez a kis áramkör közös tápon lenne azzal az eszközzel, ami amúgy ezt az ellenállást méri a földhöz képest egy vizsgáló feszültséggel. Szerintetek működhet a dolog?
Üdv, egy projekten dolgozom hobbiból és elakadtam, próbáltam rágooglezni, de minél többet olvasok róla annál kevésbé vagyok biztos mit kéne csinálnom.
A problémám: 18 szervót szeretnék egy atmega32p microvezérlővel meghajtani, 18 szervó 6voltot kap egy 8,4 voltos 2 cellás lipolból, kb 10 ampert vesz fel a 18 szervó, de megeshet hogy többet is. Nem igazán találok egyértelmű olvasmányt hogy milyen szélesnek kéne lennie a vezetékemnek, van ahol 66 mil-t mondanak, calculátorral meg 300 milt számoltam, valamint nem igazán vagyok járatos az amerikai mértékegységekben. A másik problémám hogy a groundokat egy polygonnal kötöttem össze, de elméletileg ha 10 amper megy a power vezetéken groudnak is bírnia kell annyit? De nekem a polygon egyes pontjai túl vékonynak tűnnek hogy 10 ampert bírjanak. Összefoglalva: az alábbi képen látható power vezetéknek milyen szélesnek kell lennie, és milyen clreance-t kell használnom, hogy bírja a 6 volt 10 ampert, valamint a ground polygonnak van-e értelme? A tranzisztorok lábai között tud csak elmenni az pedig elég vékony rés. Előre is köszönök minden választ.
Sziasztok ismét.
Lehet kicsit of téma. Le szeretném mérni a hangerő nagyságát, nehogy a végén károsodjon a hallásom. Találtam két típust, ami elég olcsó, de nem tudom, hogy mennyire megbízhatóak, mármint mennyire igazak a leíásban szerplő adatok, hogy +-2db. 1. Benetech GM1351 digitális 2. Velleman AVM2050 analóg
Hello!
- Mivel itt nincs semmi "időtag" ami miatt felvillanhatna a Led, a próba alatt várhatóan zavarjeltől (pld. a kezed) villan fel. - A kapcsolásban elvileg van középen (féltápnál) kb. 1V-os holt sáv. De ez csak akkor működik, ha a zénerek be is tudják tölteni a feszültség levonó feladatukat. Vagy is van valamekkora zéneráram és a zéner tipikusan kis teljesítményű. Hogy erről meggyőződhess, köss 0..5V változó feszültséget a bemenetére. - Egyébiránt pedig kapcsoláskor, mindenféle képen lesz időátfedés a kettő között. Mert egy tranyó, lassabban kapcsol ki, mint be. A relé működési idejéről nem is beszélve. - Megakartál spórolni egy portát? Nem fogsz. Ez csak akkor fog "külön életet élni", ha a kettőnek külön-külön vezérlése lesz, és ott biztosítva lesz az "elválasztási idő". (Remélhetőleg ez nem a PWM és a (bal)fék..)
Nem tudom, mennyire tűnt fel a műszer mérési frekvencia tartománya. Az egyik 8,5 - 31 Hz, a másik 1 kHz. Az első inkább az infrahangok hangnyomását, a másik pl. hangsugárzók hangnyomását méri.
Ha a füled hangterhelését szeretnéd mérni, akkor valamilyen hagfrekvenciás sáv egészét átfogó műszert kellene választanod. Egy ilyen műszer pedig nem ez a "játék" kategória, árban sem. De műszer nélkül is védekezhetsz, soha ne hallgas zenét bántóan nagy hangerővel, és kerüld lehetőség szerint a hangosan zajos helyeket. (nagyvárosban nehéz lesz)
Így lehet könnyebben tudtok segíteni.
Ha az a feszültség, amit terhelni akarsz a változtatható ellenállással viszonylag állandó, akkor egy elektronikus műterhelés jó lehet a számodra. Ha a feszültsé változó, akkor nem annyira, mert a műterhelés inkább áramgenerátoros üzemmódban "nyeli" az energiát.
Sziasztok. Ehhez a forrasztóállomáshoz egy Hakko 907-es páka megfelel? Ha nem tudnátok linkelni Ebéj-en?
A második az 32-10000Hz között mér. Valahogy le kell mérnem. Az erősítő amim van, 0,5-ös erősségen szól álltalába, néha 1-ig feltekerem (10-ig mehet), de 1-nél szerintem túl hangos, ezért nem sokáig merem bömböltetni. Utánna néztem a hangszóró freq. tartományának 70-50000Hz. Ez a 32-10000Hz-es mérőműszer nem tud egy relatív pontos mérést csinálni?
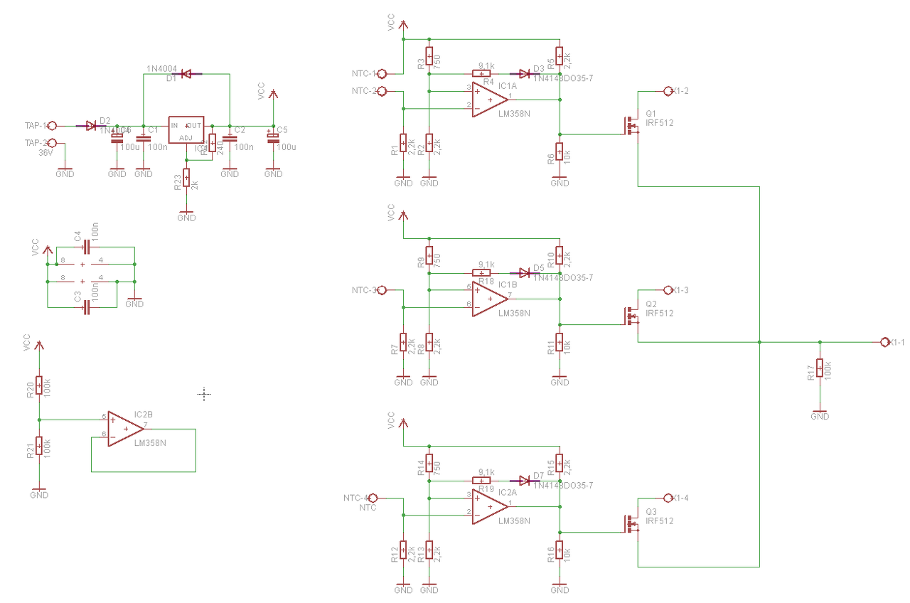
Sziasztok. Csináltam egy keltetőgépet amiben 3 db teljesítményellenállás fűt párhuzamosan kapcsolva. A pluszt mindig megkapják, a negatívat egy N csatornás FET adja nekik, amit PWM jellel vezérelek. Minden ellenállással sorba van kötve egy-egy bimetál is, ami 120 fok fölött lekapcsolja az adott fűtőellenállást (ennek csak a felfűtés ideje alatt van jelentősége, mert tartósan 100%-on járatva túlmelegedne, de a felfűtés után már nincs szerepe).
Mivel a felfűtés alatt a bimetálok elég sokszor kapcsolgatnak, a kapcsolásszámuk meg - mechanikus eszközről lévén szó - véges, ezért szeretnék helyettük NTC-s, komparátoros, tranzisztoros áramköröket használni. Eagle-ben össze is állítottam egyet, valószínűleg a FET-ek vezérlése működik is (a TINA szerint igen), a kérdéseim inkább az ábra jobb oldalával kapcsolatosak. Az X1-1 bemenet a vezérlő FET-jének a drain-jére van kötve, tehát itt egy 1 kHz-es PWM jel jön, ami ha épp GND, akkor megy a fűtés. Az X1-2, X1-3, X1-4 pedig megy a három darab ellenállás egyik végére (a másik végük, mint írtam, fixen a tápra van kötve). Mikor a X1-1 GND-n van akkor rmélhetőleg jól működik a kapcsolás. De mi van akkor, ha nincs GND-n (nem kell fűteni), de az ellenállások nem forróak, tehát Q1, Q2, Q3 nyitva van? Mert ilyenkor ugyebár a source-ok nem GND-n lesznek, hanem +35V-on. Vagy mégsem, mert ahogy emelkedik a source-ok potenciálja, úgy le fognak zárni a FET-ek (hiszen Vgs lecsökken), azt a kis pici szivárgó áramot meg levezeti az R17-es ellenállás? De milyen gyorsan tudnak lezárni a FET-ek? Valószínűleg kell valamennyi idő, a source-ok potenciálja meg azonnal felugrik +35V-ra és akkor meg tönkremennek a FET-ek (különösen ha valamelyik le van zárva, hiszen ekkor a Vgs=-35V, ami biztos halál). Szóval a kérdés az, hogy működik-e így ez a kapcsolás, vagy van benne valami órási elvi hiba és át kell alakítani az egészet? Ha utóbbi, akkor hogyan?
A Hakko nem jó, ebay-n sem láttam, de a HE Store-ban van .
Ha jól értem, akkor a feladat az, hogy ne melegedjenek túl a fűtőellenállások. Én inkább komparátort használnék. A bemeneten az NTC, a kimenet csatlakozik egy kétbemenetű logikai kapuhoz (AND/NAND), ami addig nem engedi a PWM jelet a FET-re, amíg túl meleg az ellenállás. Rajzot nem tudok adni, céges gép van csak a közelemben, ezen nincs semmilyen alkalmas program. Sőt, egy kis fesz. osztóval a logikai kapu is elhagyható. A vezérlő PWM jel szintjét leosztod úgy, hogy az pl. csak akkor legyen magasabb mint az NTC felöli jel, ha az ellenállás hőmérséklete kevesebb, mint 120 °C. Tehát a komparátor két bemenetére egyrészt a leosztott PWM kerül és az NTC -ről levett feszültség.
A hozzászólás módosítva: Aug 3, 2015
Szia.
Gondolom mikrovezérlő végzi a hőmérséklet szabályzást. Nem lenne egyszerűbb a programjában ezt módosítani? Akár egy plusz NTC-vel mérhetnéd az ellenállások hőmérsékletét, vagy pedig csak simán időben korlátoznád, hogy max teljesítményen pl. csak 1 percig fűthetnek az ellenállások, aztán 1 perc pihenés jön, vagy korlátozod a PWM-et, hogy a maximális értéke mondjuk 75% lehet. Szerintem ezek sokkal egyszerűbbek, mint egy plusz analóg részt bevezetékezni. Ha jól számolom, egy ellenállás és egy NTC kell az analóg bemenetre, ha a 3 fűtő ellenállás egymáshoz közel van. De ha messze vannak, akkor pedig ugyanazt a PWM jelet adod mind háromnak, így ugyanolyan mértékben fognak melegedni, viszont elég csak az egyiknek a hőmérsékletét figyelni.
Csak egy gyors kérdés. A mai asztali gépek RAM memóriái Flip-Flop-okkal vagy kondenzátorokkal tárolják az adatokat?
Mivel DRAM-ok ezek is, ezért kondenzátorokkal tárolják.
Köszönöm
Hello! "a source-ok nem GND-n lesznek, hanem +35V-on" Ez tévedés, mert csak kb. 7..8V-on lesznek. Vagy is az IC- fokozat kimeneti feszültségén mínusz a Fet küszöbfeszültségén.
Sziasztok,
általános jellegű kérdésem lenne. Mikor és miért: - relé, - SSR, vagy - tirisztor/triak, ha egy áramkört ki-be kell kapcsolnunk egy másik áramkörrel? Átnéztem néhány adatlapot, és gyakorlatilag mindegyik alkalmas a hétköznapi életben használt áramokat elviselni, és működnek a gyakorlatban használt feszültségekkel. (Az teljesen érthető, hogy a hagyományos relé mechanizmusa idővel meghibásodhat.) Köszönöm.
Sziasztok!
Adott két relé, amelyet a csatolt rajz alapján kellene összekötnöm. Nem vagyok jártas ebben, ezért hogy elkerüljem a problémát a segítségét szeretném kérni valakinek. Mely kivezetéseket jelöli a rajz, tehát melyikeket milyekkel kell összekötnöm? Köszönöm.
Szia!
Az 1-es lábakat és a 3-as lábakat lekötöd a testre, a 2-es lábak mennek a diódákra, az 5-ös lábak pedig a kapcsolt szálak. Ha mindkét relét meghúzatod, akkor ad ki rövidzárat az 5-5. De ha ez a húzott állapot, akkor mindkettőt ejteni kell oda. Ha pedig egyenként működteted, a testhez képest lesznek rövidzáras állapotok. A hozzászólás módosítva: Aug 4, 2015
És a két relé 3-as lábát kell összekötni, ami ugye föld szintén?!
Tehát: 1-es lábak föld 3-as közös, tehát két relét ezzel kötöm össze 2-es a dióda 5-ös pedig a kapcsolt láb. Egyébként InHouse javaslata ez a megoldás a központizár vezérlőhöz. Szerk.: azt értettem, de nem derült ki számomra, hogy a két relét melyik lábakon kell összekötnöm. A hozzászólás módosítva: Aug 4, 2015
Azt írtam...1-es és 3-as lábak testen...- tehát 1, 1, 3, 3 mind testen.
Elsősorban kapcsolási idő kérdése. A relé a leglassabb, az SSR meg tulajdonképpen nagyjából azonos a triakkal.
Tirisztorral egyenirányítani lehet, triakkal nem.
No, a kapcsolási időre nem gondoltam, köszönöm!
Helo!Azt szeretnem kerdezni hogy mi lehet a baja a robogomank keeway rx8 50 evo-volt egy generator tekercs csere megserules miatt es azota nincs szikra ?trafo gyertya cdi jo.
|
Bejelentkezés
Hirdetés |














