Fórum témák
» Több friss téma |
Aha, szóval áramkorlátozásnak gondoltad az izzókat. De ez elegendő lehet csak a teszteléshez, mert ha nem haladja meg a szükséges amper a 2A-t akkor simán rátehető a szabályzó.
Az a baj, hogy csak ilyen rézcsöves fűtőbetéteim vannak. Mi van azokban?
Egy rossz mozdulat és effektív 50-100 watt szalad bele a drótodba.
Nem feltétlenül, hiszen van ilyen sederős finomszabályzója. elé egy kapcsoló, rögzitőgomb benyom, legkisebbről indul, kapcsoló bekapcs, finoman behangol megfelelő hőmérsékletig.
Szóval szétszedtem.
Fogtam egy mosógép fűtőbetétet, és szétszedtem. Hogy mit találtam benne, azt itt közzéteszem, hátha rajtam kívül is van még csóringer, aki nem szeretne neten rendelni drága pénzekért, mégdrágább szállítási költséggel, vagy esetleg messze van a bolt, de mégis szeretne valahogy boldogulni az otthoni lomokból. A fűtőbetét 1900W-os, 220V-os (még régi) a szétszedés nem bonyolult, csupán egy kalapács, egy fogó, egy fémfűrész kell hozzá, esetleg nem árt egy satu. Ime az áldozat képen.
Amit benne találtam, az úgy néz ki, hogy tökéletesen megfelel a céljaimnak. A szétszedés egyszerű. a kiegyengetéssel kell kezdeni. ha már egyenes, akkor a külső csőböl mindkét végén körbe kell vágni egy 2-3cm-es darabot és lehúzni. Majd még egy 3cm hosszan mindkét végén erőteljesen körbe kalapálni, amíg a tömítő kerámia ki nem pereg. Ha kipergett, akkor fehér szinü por fog belőle jönni, szerintem valami kvarcporféleség. Innen már egyszerű, csak meg kell fogni fogóval a kiálló drótvéget és húzni. Szép 0.5mm-es fűtőszálat kapunk. Kicsit ugyan hullámos mert fel van tekerve, de egyik végét satuba fogva, fogóval a másik végén erőteljes húzással simára húzható. Az általam szétszedett betétben, 5,1m volt, a teljes hossz ellenállása 30,5Ω. Ebből 12V-on egy 78cm-es darab, 3A-rel, pontosan habvágáshoz megfelelően melegedett. Ha jól saccolom, 24V-on kb pont megkapom a nekem szükséges 1,5M-es darabot. Itt van szétbontva:
Szerintem is felejd el a 220-at egyébként azonnal lefüstölne. 220/
24v-os trafó 1-2 telj, tranzisztor akkor még szabályozni is tudod. Egyébként a huzal erőssen nyúlni fog azzal számolj.
Nyugi, azt is kipróbálom. Higgadt óvatos, és takarékos ember vagyok.
Hogy a huzal nyúlni fog? Tudom, hiszen mint írtam, le is próbáltam. de erre való a feszítőrugó, amit majd valamiből kiszedek.
Akkor nyertél...
- már csak ki kell húznod, melegíteni, közben utánegyengetni valami hőálló cuccal.
Nelm kell. Mert mint írtam már, kiegyenseítettem hűzással, tudod, két végénél fogva. Úgyhogy gyönyörű szép egyenes fűtőszálat kaptam, ami ráadásu ezen a hőmérsékleten ítéletidejig kitart.
hy
szerintem nem kell túlbonyolítani 1:vegyél a piacon 100ft ért egy rossz hajszárítót 2:szedd ki belőle a füttőszálat 3:csinálj valami befogót amibe ki lehet feszíteni a huzalt 4:kösd rá egy aksitöltőre ennyi.. nekem bevált
Hy
én most ismerkedem a repülő modellezéssel. Kb fél éve keztem de már régebben is érdekelt csak valahogy sosem jött össze. Most van egy SKYLADY segédmotoros vitorlázóm, és egy ANDNOW tipusi kis 3D gép amit már én építettem. De nem is fárasztlak ezzel, csatoltam egy habszárny vágó gép teljeskörü leírását ebben minden benne van az elkészitéséhez. Jó fabrikálást.
Köszi, valahogy én is így gondoltam, abból dolgozok ami van.
Igen, valami ilyesmit akarok én is csinálni, annyi eltéréssel, hogy a keret két karja külön tudjon mozogni, hogy kúpos (egyik végén véknyabb) szárnyat is tudjak vágni vele.
Köszi, sok sikert. Aki hiszi, aki nem, nagyon jó az az orosz fúrógép fordulatszabályzó trafó szabályzására is.Tudom, kipróbáltam.
Üdv.
Habvágó géphez szeretnék építeni egy a szál fűtésére használható nagyteljesítményű tápot. Az elvárás az hogy állítható legyen a fesze, kb 10-40V tartományban, a szál ellenállás kb 35ohm/m. Igazából azért szeretnék "nagyobb" tápot, mert ha több szál párhuzamosan van behuzva gondolom jobban jönne a több amper. kb ilyen 800-1000W-ra gondolotam mondjuk egy toroiddal (230/56V - 800VA), vagy ilyesmi. Aki tud esetleg konkrét habvágásra való tápot, vagy általálonsan bárki tud segítsen plíz. Köszönöm.
Szia !
A legegyszerübb szerintem egy 230V/0-230V-os toroid "autotrafó",aminek a kimenetére kapcsolsz egy 230V/50V-os trafót, errről mennének a vágószálak. Autotrafó helyett triakos szabályzó elektronika is megfelel természetesen. Üdv ! Luki
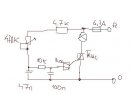
kicsit részeltesebben vagy valami sematikus ábrával tudnád prezentálni, mivel nem vagyok egy elektromágus
A legegyszerübb, ha egy 630VA (~ 630W) trafó vagy 1KVA-s, és egy triacos szabályozóval szabályozod a "kitöltését" fázishasítás, nem akarlak belekeverni...
A lényeg, hogy egy triacos teljesítményszabályozó kell a primer tekercs elé és a trafód a kivánt teljesítményre beállítható főleg Ohmikus fogyasztó esetén, ( a tiéd is az). Amit előttem szóló is érintett, tökéletesen megfelel, sok helyen használják alcsonyabb feszültségen üzemeltetett fütőszálak esetében (biztonsági megoldás).
Egy kicsit gagyi a rajz de müködik. Az égő helyére tedd a Trafót. A triac bta40/600 ez mindent kibir...
kezdem érteni, akkor ez pl elég lehet mondjuk 10m szál fűtésére ami kb 10x35ohm és kb kell hozzá 35-45v ?
A trafónak kezdésnek megfelelne, a 42V-os régi EVIG fúrógép trafója. Ez ugyan 400VA körüli de már készen van. Nem kell tekercselni, be kell valahonnét szerezni, és ki kell próbálni hátha elég...
Vagy egy kicsit nagyobbat, ha kell... A Triacot hűtőfelületre kell szerelni, pl fémdoboz oldala. Kb 2-3kW-ot kibir. Nem kell elszigetelni, mert nincs a tokra kivezetve egyik "polaritás" sem. Azért ajánlottam ezt...
hát trafónak egy 42v-os 320va vagy egy kb 56v 800va toroidot szántam. hűtés nem gond van egy zsák alu hűtőbordám, meg egy 8-as venti a házba.
Akkor hajrá. Egy jótanács még; a trafó primer tekercsével
köss párhuzamosan egy égőt, 5-15W elég, ezzel tudod indikálni, "hol jár" a szabályozó...
Ne feledkezz meg az érintésvédelemről! Magad is mondod, kezdő vagy. Már az elején konzultálj érintésvédelmben jártas szakemberrel. Hallottál már kettős szigetelésű trafóról, leválasztó transzformátorról?
tisztelt forumozok !
habvago gephez szeretnek valamien trafot ami birna 1.5mm-es !!! \ speci "drot"\ formara alakithato vagoszal meghajtani. kb 1 m hosszban . ja a trafot szabalyozni is kellene a kivant vagasi hofok elerese miatt . 220 v = para nem igazan szeretnek meg megfustolodni ha lehet. esetleg meg tudna valaki epiteni mivel full amator vagyok . termeszetesen nem ingyéé. kösziiiiiiii . |
Bejelentkezés
Hirdetés |




szedd szét, nézd meg....



24v-os trafó 1-2 telj, tranzisztor akkor még szabályozni is tudod. Egyébként a huzal erőssen nyúlni fog azzal számolj.
- már csak ki kell húznod, melegíteni, közben utánegyengetni valami hőálló cuccal.


