Fórum témák
» Több friss téma |
Új fejlemény:
Közben kipróbáltam még néhány programot, és ahogy gondoltam a Wxtoimg-ben van valami nagyon elállítva, mert most egy APT decoder nevű prg-t használtam és ez lett az eredménye. Viszont ez elég sötét és ráadásul még egy "Received at my station" szöveget is rányom. Úgyhogy mindenképpen működésre kéne bírni a WxToImg-t. Szerk: a világosságot közben megoldottam, de a szöveget nem bírom eltüntetni. A hozzászólás módosítva: Jún 28, 2015
Ilyen a frekimérő. Irdatlan zajt visz a vevőbe.
Ezért nem szabad valójában ilyet építeni, venni. Még az lcd kijelzésű is okoz vételi zavart, bár jóval kevesebbet. Az esetben is az adatvezetékeken ott figyel sorban a 2,2K, ami a maradék zajt csökkenti. A ledesen a multiplex hajtása miatt és a jelentősen magasabb fogyasztás miatt nem tudsz értelmes szűrést megvalósítani. A fémdobozba építés is csak keveset fog segíteni.
Végülis kiderült mi okozza a szinkron elcsúszását. Mivel asztali gépem van ezért nem tudom a vevővel együtt mozgatni és a kábel nem elég hosszú, így eddig magnóra vettem fel a műholdakat, de kiderült ez hiba volt, mert még füllel is hallható volt, hogy magnózás után mintha "hullámzana" a hang. Ezért, hogy kiderüljön, találtam egy tökéletes felvételt itt: Bővebben: Link, amit felvettem kazettára, majd visszajátszottam a gépbe, az eredmény magáért beszél (teszt-2012.jpg kép).
Úgy látszik a másik program azért még meg tud menteni valamit a felvételeimből mert ma 14:02-kor volt egy áthaladás (NOAA19), és egész szépen vettem (ezt is mellékelem), de azért itt is látszik a magnó hatása. Szerk: +1 kép, itt látszik spektrum analizátoron a magnó hatása. A hozzászólás módosítva: Jún 29, 2015
Néhány perccel ezelőtti kép a NOAA 19-ről. Most közvetlen géppel vettem fel, és WxtoImg-vel dekódoltam.
Bizony
![]() Ez pedig a NOAA15-ös volt. Egyébként az országhatárokat nem tudod hogy lehetne rátenni a képre?
Szia!
Azt a program tudja rátenni, de ahhoz be kell tölteni az adott műhold pályaadatait.
Igen, ez eddig is megvolt de valamiért mégse ment. Most viszont sikerült kiderítenem az okát: a program nem szereti az ékezetes fájl és mappaneveket, átnevezés után már jó.
Nagyon szépen haladsz! A számítógép zavartatását úgy oldottam meg, hogy az antenna a vevővel együtt 15 métetes távolságban voltak egymástól. Az audió vonal trafókkal szimmezrizált földfüggetlen voallal volt megoldva, feltanszformálással.
A hozzászólás módosítva: Jún 30, 2015
Köszi, igyekszem
![]() Majd valahonnan megpróbálok szerezni ilyen trafókat is, de először egy rendes antennát fogok készíteni a vevőnek, mert elértem mostani "gányolt" határait. Mellékletként még feltöltöm a mai két legjobb képet.
Szia! Gratulálok én is az eredményekhez! Maradt trafóm ha kell, el is küldöm, nem várok érte semmit. Kifejezetten jó minőségű, audió 600/600 Ohm-os, tehát nem transzformál sem fel, sem le, csak galvanikus elválasztást biztosít. Bourns LM-NP-1001-B1. Ha ez jó és privát emailben megírod, hova és elküldöm szívesen. Ezen ne múljon.
600/600 ohm trafókat legkönnyebben régi analóg telefon modem kártyákról tudsz levenni.
Ilyen kártyákat elfekvő PCkből vagy PC bontókban találsz . 50 - 100 Ft vagy akár ingyen is ![]() De ezen kívül sok egyéb hasznos alkatrészt is találhatsz rajtuk.
Csöves kimenőtrafó volt a rádió végerősítőjére kötve és egy "monitor" hangszórón hallgattam a műholdat, aminek segítségével lehetett élesre hangolni a vevőt. A számítógép-oldalon pedig a letranszformálás történt a vonali bemenet meghajtása céljából.
Szia!
Köszi szépen. A trafót nagyon megköszönném, mert én nem találtam itthon (M. o. ) sehol,csak külföldön, a posta onnan viszont drága lenne egy trafóért. Írok akkor privátban.
Lecseréltem az antennámat és rendesen behangoltam a BF961-es erősítő rezgőköreit illetve eltávolítottam az áramkörből a frekvenciamérőt, mert már be van hangolva és potméterrel elég pontosan lehet hangolni 136,9 - 138,1 MHz között.
Ez lett az eredménye (kép), szerintem elég jó lett. Mai NOAA19-es áthaladás volt.
Ne fárasszál már, hogy nem találtál ?!
Régi analóg telefon modem kártyákon ott vigyorognak ! A hozzászólás módosítva: Júl 21, 2015
Sajnos az a baj, hogy az összes régi PC-s bővítőkártyámtól megszabadultam úgy kb. 2 éve. Ami nagyobb baj, hogy ment vele egy csomó analóg TV tuner + a hozzátartozó KF panelek is.
Kicsi túl van exponálva a kép. A percmarkerek közti sötét rész legyen fekete.
Igen ez nekem is feltűnt és mindegyik kép ilyen. Mi okozhatja ezt a problémát és hogyan tudnám kijavítani? Lehetséges, hogy a hangerő szintje nem megfelelő vagy esetleg még így is kevés a KF sávszélessége? (pedig már a 30kHz-es szűrő van benne, amivel másoknak jó lett a kép).
A mai egyik képen is látszik a hiba, összehasonlítva egy másikkal.
Egyszerű: lejjebb kell venni a jelszintet valahol a jel útjában vagy az oprendszer felvételi hangerőszabályzójával beállítani. A KF sávszélesség pedig lehetne több is, mert a specifikáció szerint az 34 kHz, amit azért illik nagyobbra venni. APT adásmód.
A hozzászólás módosítva: Júl 30, 2015
Úgy tűnik a hangerő csökkentése valóban segített, mostmár valamivel jobb azért a kép.
Más: Meg tudja valaki mondani nekem mondani a leválasztó trafót hogyan kössem be (Bourns 600/600 ohm-os). Egyszerűen csak a primer tekercsre kössem rá az LM386-os kimenetét és a szekunderre pedig a hangkártya vonalbemenetét, ahogyan a képen is lerajzoltam? Ez jó lesz így vagy kell még más alkatrész is hozzá esetleg? Most először teszek be leválasztó trafót még nem csináltam ilyet ezért a sok kérdés. Köszönöm.
Bocsánat, hogy én is válaszolok. Elsőnek a képen látható kapcsolásra referálnék. A bemenetén lévő mosfetet érdemes jobb típusra cserélni, pld.: BF998 és a rezgőkört megcsapolni alulról és oda csatlakoztatni az antennát. Jobb illesztést, és szelekciót biztosítana. A vevő IC sávszélességét döntően a 455kHz -s szűrő határozza meg. Oda meg akár zsebrádióból bontott, 3-4 körös LC -szűrővel lehetne a kellő sávszéllességet beállítani. Ha kell a csillapítása miatt akkor még erősíteni is lehet ott. A leválasztó trafó csatlakozása a hangvégfokhoz, lehet így is jó, mert valószínűleg a 386 nem kényes annyira a kimeneti illesztésre. Ha mégis, akkor egy 8-16Ohm ellenállás mint hangszóró szimulátor segíthet a lezárásban a trafó tekercsével párhuzamosan. A trafó Pc felőli kialakítását meghatározza a hangkártya bemenete, mert ugye nem mindegy, hogy a mikrofon bemenetre vagy a LINE-In pontra csatlakozol. Line -in esetén, jó lehet a rajzolt megoldás, de mikrofon bemenet esetén már elkelhet a csatolókondenzátoros - potméteres illesztés, és ez esetben kihagyható lenne a 386 IC is, bár akkor a közvetlen monitorozás belehallgatás lehetősége ugrik. Fentebbi javaslatok kialakítása sajnos kellő ismeretet, és műszerezettséget kíván meg.
Nyugodtan válaszolj, mindenkitől szívesen fogadom a segítséget.
Végül is bekötöttem a trafót a mellékelt ábra szerint. Ellenállásnak egy 10 ohm-ost használtam mert csak ilyenem volt itthon. Jó lesz így? Egyébként azt vettem észre, hogy sokat segít a trafó, mert végre megszűnt háttérben hallható zúgás ami főleg a műhold vétele alatt hallatszott bele a vételbe, gondolom ez az 50Hz-es hálózati zaj lehetett. Az erősítő részt most nem igazán bántanám, mert már ki van hozzá maratva a nyák és az első tekercs pedig gyári árnyékoló serleggel, amiről nem tudnék leágazást csinálni. Viszont tervbe van véve egy új MC3362-es vevő is amibe már BF998-as Fetet fogok tenni és a tekercsek is légmagosak lesznek a könnyebb cserélhetőség miatt. Az egyébként most segítene valamit, ha a jelenlegi nyákon kicserélném a BF961-est 981-re? (A 998-ast SMD tokozása miatt nem tudnám berakni)
Segítene, durván fele a zajszáma, érzékenyebb lenne a vevőd.
Minden bizonnyal jó lesz, de nálad a labda, mert tapasztalati úton Te tudod kikísérletezni, hogy mi a legjobb. Ilyen estben, ha van kéznél SMD a normál helyett, én nem riadok vissza egy kis gányolástól, hogy kipróbáljam
Ebben a frekvencia tartományban mindenképp nyerő a házibarkács tekercs. Még akkor is, ha másfeles hámozott vellanydreótból is készül. Ha van kéznél kivénhedt műholdvevő fejegység, akkor a benne lévő többnyire igen kis zajszámú tranzisztorokkal is lehet kísérletezni. Vagy építeni az antenna alá közvetlen előerősítőt velük. Ekkor a vevőd bemeneti mosfetjét esetleg erősítés szabályozhatóvá tenni. Így több nyulat lőhetsz egyszerre.
Kipróbáltam élesben is a leválasztó trafóval ma és azt kell hogy mondjam jól sikerült, nagyon sokat segít.
A fetet is cseréltem közben 981-re és majd veszek 998-ast is és azzal építek majd az antenna alá egy előerősítőt, még korábban gtk fórumtárs készített vele egyet, azt tervezem elkészíteni most házi légmagos tekercsekkel, kíváncsi vagyok mennyit fog segíteni. Jöhet a házibarkács szerelés ![]() Ezen kívül pedig még készítenem kell egy AFC áramkört is mert azt vettem észre, hogy a doppler-torzítás nagyon "belehallatszik" a vételbe, ez főként a hőtérképnél okoz problémát, mert amikor utánahangolok akkor nagyon látszik a képen. Mellékletben csatolom a kapcs rajzot ami alapján építem. (Ez egyébként ugyan az mint ami az RT évkönyv 2009-es számában is benne van) Ha jól látom még kapcsoló is van rajta a ki-be kapcsoláshoz. Annyi kérdés azért megint felmerült bennem, hogy érdemes-e árnyékolt kábelt használnom az A és C pont bekötésénél (ezek csatlakoznak az IC 23-as lábára, a hangolófeszültség állításához) vagy elég a "normál" rézdrót? Külön nyákon van egyébként a vevő és az AFC áramkör egymástól kb. 3 cm-re egy vasdobozban (régi műholdvevő dobozát hasznosítottam újra a bedobozoláshoz). És még egy kérdés: érdemes a vasburkolatot csatlakoztatni a vevő földeléséhez árnyékolási szempontból vagy inkább ne?
Remek. Érdemes kísérletezni, mert sok dologra fény derül, a vele való gyakorlati tudás megszerződik, ezt meg nem vehetik el Tőled. Ha a szűrő pont akkora mint a venni kíván jel széllessége, akkor, és ha van doppler effektus, bizony nélkülözhetetlen a frekvencia valamely követése.
Az árnyékolás meg többnyire hosszútávon is hoz eredményt, főleg ezzel a zajokkal terhelt világunkban. Az árnyékolást meg be kell kötni a rádió földelési rendszerébe feltétlen, de hogy hol hoz jobb eredményt azt majd próbálgatás dönti el. Arra a rövid szakaszra, ami nem szállít RF jelet, nem szükséges árnyékolás, ha az egész amúgy árnyékolt.
Közben építgettem még, és elkészültem 2 új vevővel. Mindkettő az MC3362-es IC alapszik, mert ez nagyon bevált nálam. Az egyik egy 144-146MHz-es amatőr sávvevő és tökéletesen működik is.
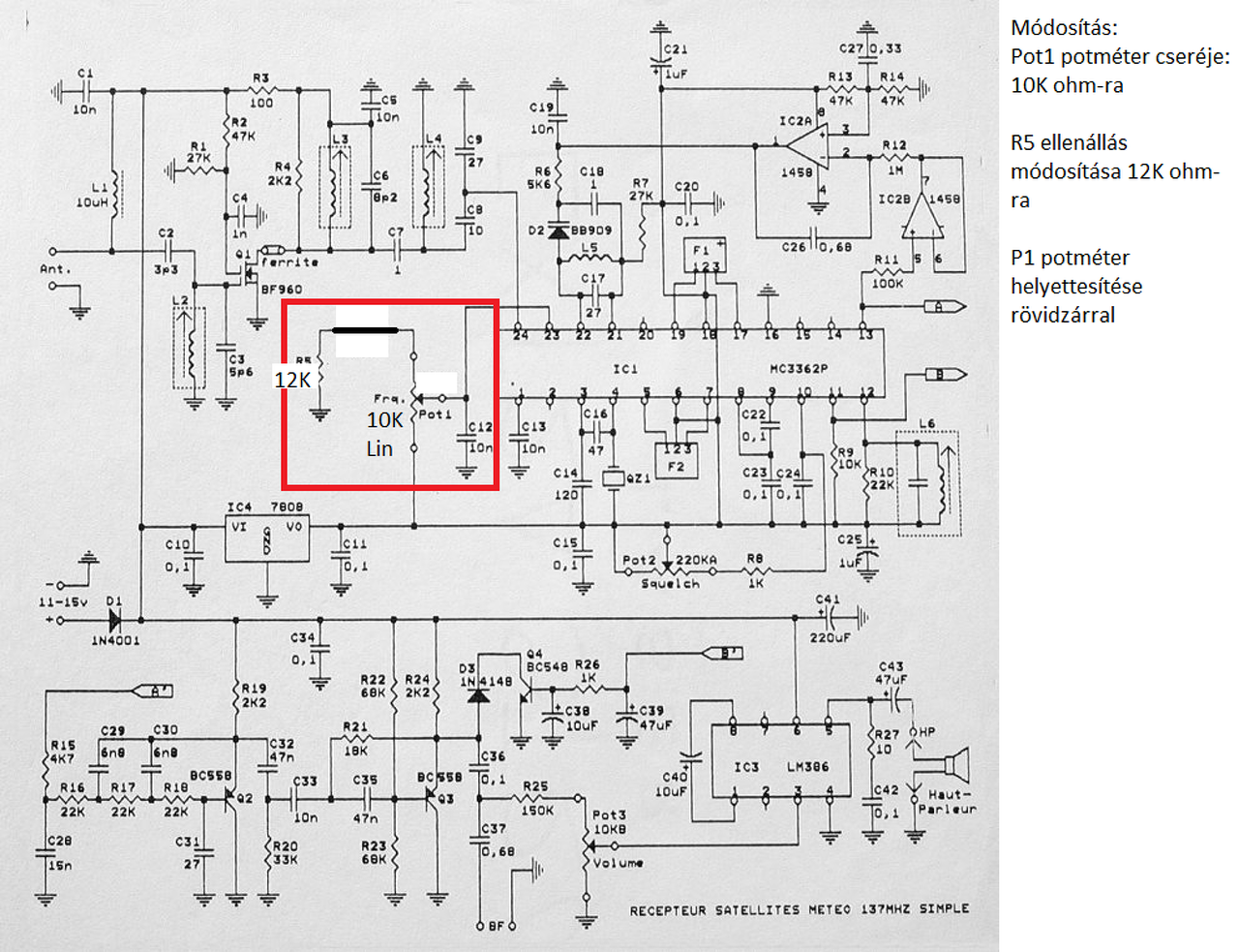
A másik, a topikban már sokszor említett "francia műholdvevő" : Bővebben: Link. Ez is elindult elsőre, erről készítettem egy rövid videót is: Bővebben: Link Viszont az IC 23-as lábánál módosítottam a kapcsolási rajzon (lásd: melléklet, pirossal jelöltem), hogy kicsit csökkentsem az oszcillátor átfogását. Így most nagyjából 136,6MHz-től 138,1MHz-ig lehet hangolni, ami teljesen bevált (frekvenciamérővel ellenőriztem). A kérdésem ehhez annyi lenne, hogy ettől a módosítástól függetlenül azért még továbbra is rendesen fog működni az AFC áramkör (MC1458-as IC) ? Tehát ezzel nem rontottam el semmit, csak a sávátfogást csökkentettem? |
Bejelentkezés
Hirdetés |




















!













