Fórum témák
» Több friss téma |
Fórum » Kapcsolási rajzot keresek
Témaindító: Kallai Csaba, idő: Márc 11, 2006
Témakörök:
Helló. Ezt gondolt át újra. 12V-nál szakadás legyen? 11.99V-nál mit szeretnél? Mi a fogyasztó?
Elóször írod, hogy minél nagyobb áram folyik, annál nagyobb az ellenállása, ez áramgenerátor lenne, aztán meg 0-12V-ra zárlattól szakadásig, ez meg fogalmam sincs mi lenne. A két feltétel üti egymást.
PTK "ellenállás, (pl. közvetlen fűtésű termisztor) vagy épp egy izzólámpa ellenállása. Persze az "egyáltalán nincs ellenállás" nem létezik, az csak bizonyos határok között változik, némelyiknél akár több nagyságrendet is.
Akkor leírom mi lenne a célom!
Kapok x feszültséget egy szenzortól ami 0-tól 12V-ig bármennyi lehet. Van egy mutatós kijelzőm (óra), aminek az állása attól függ, hogy mekkora ellenállás van a GND lábon. Azt szeretném, hogy ha minél nagyobb a feszültség amit kapok, annál kisebb legyen az ellenállás a kijelző GND lábán. Mert akkor elkezd a mutató fordúlni. Ha nincs ellenállás akkor ugrik ki a mutató maxra és ha minél nagyobb annál kisebb mértékben fordul a mutató. A hozzászólás módosítva: Júl 25, 2015
Láthatnánk azt a mutatós kijelzőt (óra)? Lehet, hogy egy-két alkatrész módosításával meg lehet oldani.
Tök jól össze van rakva, nem igazán lehet szétszedni.
Három kábel jön belőle: + - S + - ra megy ugye 12V S pedig szintén a - ra megy. Ha igy simán rákötöm, akkor kiugrik a mutató maxra. Ha közbeiktatok egy ellenállást, akkor annak mértékétől függően egy pozícióba áll a mutató. Ezért kellene azt elérnem, hogy ha a szenzor minél több feszt ad le, annál kisebb legyen az ellenállás, hogy a mutató előremozduljon. Azzal tisztában vagyok, hogy a mérés nem lesz pontos, de most ez nem is lényeg, csak az hogy működjön, vizuális visszajelzést adjon az óra... A hozzászólás módosítva: Júl 25, 2015
Csinálj egy feszültség vezérelt áramgenerátor és kösd rá az S-re.
Meg tudod mérni mekkora áram folyik amikor az S a negatívon van?
Hi!
Fisher cr-77 deck-hez keresek kapcsolasi rajzot de a Google nem akar a "baratom" lenni. Valakinek esetleg...? Koszi!
Üdvözletem keresném az alábbi inverter (HQ INV 12V 600W)kapcsolási rajzát! Aki tud kérem segitsen ! Ugyan is minden fet minden jó müszer szerint ,meg is indul de addig már nem jut el ,hogy a 2 inv.trafót telitésbe hozza! az oszcillátor nem müködik benne ,azt szeretném valahogy megjavitani.
Sziasztok.
Szükségem lenne egy lehető legegyszerűbb kapcsolásra egy DC 19V motor fordulatának szabályzásához. Egy potival szeretném szabályozni. Szerintetek ez megoldható-e? Keresgéltem de nem tudtam rátalálni a megfelelő kapcsolásra.
Sziasztok!
Keresem a Mastech MS8200G-1 műszer kapcsolási rajzát,linknek is örülnék. Köszönöm!
Szia dizi
a többit neked kéne ráfirkálni
dizi-t már nem fogod elérni,több éve nincs a fórumon,sajnos.
Egy 5 éves írására válaszoltál.
Idézet: Csak 8 hónapja! „több éve nincs a fórumon”
Idézet: „Csak 8 hónapja!” Így jegyzi a nyilvántartás,akkor "beszéltem vele",egyetlen infóért jött és ment is,előtte is nagyon régen járt itt utoljára.Bocsánat az offért!
Sziasztok! VISZÉK 600 amperos akkutöltő-bikázó kapcsolási rajzát keresem. Aki tud kérem segítsen!
Ja! Akkor nem szóltam!
Ezt nem tudtam.
Az nem csak egy bazi nagy trafó egyenirányítva?
De,egy bazi nagy trafó tirisztorokal,vezérlőpanelekkel.
Szia
Köszi szépen azért majd másnak is jól jön a rajz.
Sziasztok!Kis segítséget szeretnék kérni.
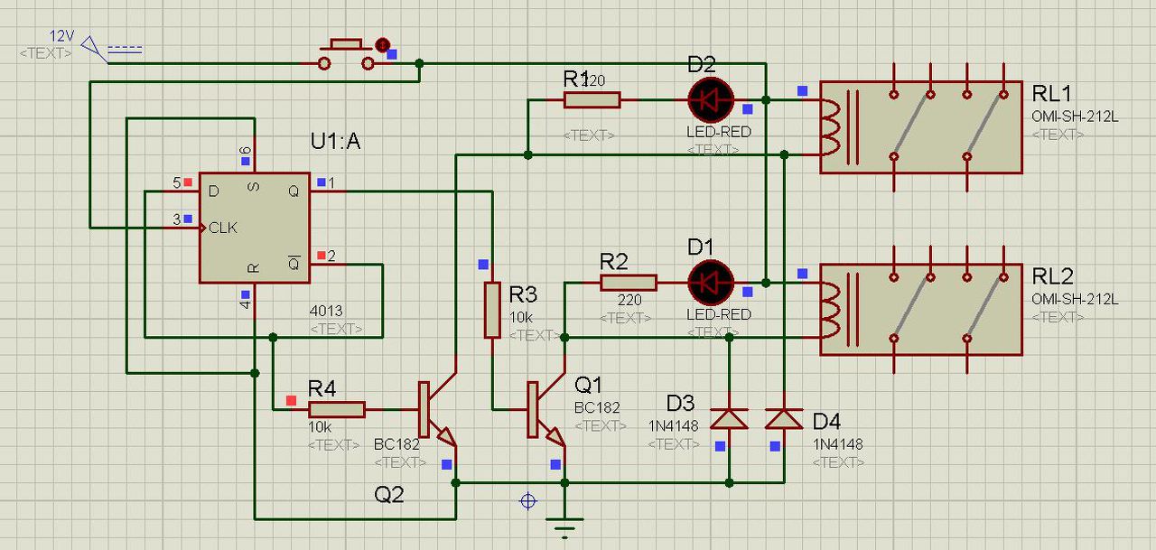
Kéne nekem egy "egyszerű" vezérlés,ami a következőket tudja: (pontosabban egy kapcsolási séma) 1 nyomógombbal megtudjak egy relét húzni,ami addig tart míg nyomom,viszont,most jön a csavar ![]() Ha mégegyszer megnyomom,akkor az előző relé ne csináljon semmit,hanem egy másik relé húzzon meg,majd engedjen el.Ez a folyamat mindig egymás után következzen ahogy "nyomogatok".Ez megoldható pic nélkül?
Hello! Biztos meg lehet oldani PIC nélkül, csak vannak a leírásodban tisztázatlan dolgok..
- Első nyomásra 1. relé húz, míg nyomva tartod a gombot. - Második nyomásra, húz a 2-es relé, de a "majd engedjen el", egy időzítőt jelent? Vagy is a második nyomásnál, meghúz a relé és egy ideig húzva marad, ha a gombot elengeded akkor is? Vagy ha nyomva tartod tovább mint az idő letelik, akkor is ejtsen el? ÉS ha van időzítés, az mennyi? És mi van ha az időzítés alatt újra nyomod a gombot? - A folyamat, ez után ciklikusan újra indul? Vagy is a harmadik nyomásnál, újból húz az 1. relé? Mer ez még nem egészen átgondolt feladat. Lehet "jobban járnánk", ha leírtad volna mit is működtet, mert jobban lehetne érteni a feltételeket. Mert nem csak az a lényeg valami mit tegyen, hanem az is, mit nem. És mivel itt az idő is szerepet játszik, nem biztos, hogy egyszerű a dolog.. (Vagy esetleg Te komplikálod el..)
Szia!
Sima flip-flop ami tranyón keresztül kapcsolja a relé negatívját, és a tápot a nyomógomb adja a relére, ami egyúttal lépteti is a flip flopot.
Köszönöm hogy foglalkoztok a dologgal.
Tehát.1 db nyomógomb van.(NO). 1.megnyomom,meghúz az 1. relé.Amíg nem engedem el ez a relé húz.Ha elengedem a relé is bont.Itt a lényeg az,hogy addig a relé tart míg tartom a gombot,időtől függetlenül. 2.Ha miután elengedtem és újra megnyomom,az 1. relé nem csinál semmit,hanem meghúz a 2. relé.Itt,hogy ez meddig húz nem számít,elég egy impulzus is. 3.Ha újra megnyomom,megint az 1, relé húz........ Fontos,hogy mindig meglegyen a sorrend,1-es r.,2-es r. az imént vázolt feltételekkel.
Szia
ha megteszi, csak a triak helyett relét teszel, na meg nem 230 voltról, hanem 12 voltos 1000ma-es tápegységet kell adni neki. sok sikert! *mod* A hozzászólás módosítva: Aug 16, 2015
Kicsit "továbbfejlesztve" kokozó változatát, pergésmentesítve és ha elengeded a nyomógombot, elenged a relé is. (Természetesen a reléknek valami buffer kell.)
Szia! Az enyémben is elenged a relé ugyanis a tápot a gombról kapja
Oké, kicsit elnéztem... de a nyomógombot pergésmentesíteni kell, különben teljesen bizonytalanná válik az átkapcsolás kimenetele és nem árt, ha határozott élmeredekségű vezérlőjelet kap a D tároló órajel bemenete. (A védődiódákat pedig párhuzamosan kötném a relé tekercsével, de ez már tényleg csak szőrszálhasogatás.)
Igaz.. A tiéd pedig elég ic gyilkos így, hogy a relét közvetlen az ic hajtja minden védő dióda nélkül, sőt lehet hogy a relé árama alapból megölné.
|
Bejelentkezés
Hirdetés |










