Fórum témák

» Több friss téma
Fórum » Csöves erősítő készítése
 
Témaindító: seedz, idő: Márc 31, 2006
Témakörök:
Ne feledd betartani a fórum viselkedési szabályait, és a topik megmaradásának feltételeit. [link]
A téma átmenetileg fagyasztva lett, hozzászólni nem tudsz!
Lapozás: OK   1783 / 2208
(#) ferci válasza gerleimarci hozzászólására (») Aug 12, 2015
Legjobb lenne potival szép lassan, hogy lásd az átmenetet..
Gnd felé 100k, fölötte egy 47 k poti és a csúszka menne a vezrácsra, a teteje pedig a 470 k-ra.
A hozzászólás módosítva: Aug 12, 2015
(#) gerleimarci válasza ferci hozzászólására (») Aug 12, 2015
Az R3 mennyi volt, maradhat az 1K?
(#) ferci válasza gerleimarci hozzászólására (») Aug 12, 2015
Nekem annyi volt.. azon pedig 0,9 volt esett, tehát 0,9 mA folyik abban a körben.
(#) ngyzoli válasza szucsistvan123 hozzászólására (») Aug 12, 2015
Végcső nyugalmi áramára nem ártana rámérni. 8-9volt környékén illene lennie.Ezen az egyszerű kapcsoláson túl sok mindent nem lehet elrontani... Tipp a búgásra:szüntesd meg a hálózati táplálást.Pár másodpercnyi működéshez szükséges energia marad a tápkondikban.Ha a búgás abban a pillanatban megszűnik,akkor a hálótrafó megszórja a huzalozást/csöveket.Ha marad a búgás,akkor szűretlenség,földhurok,árnyékolatlanság... Fűtőtekercs le van kötve testpontra??
(#) szucsistvan123 válasza ngyzoli hozzászólására (») Aug 12, 2015
Nincs lekötve.
Mihelyst kihúzom a konnektorból (kondiról megy) tökéletesen szól, csak halkan.
Köszi a választ!
(#) V1rusH hozzászólása Aug 12, 2015
Üdv mindenkinek!

Egy kicsit csendben voltam, olvasgattam a jelenlegi témát. Én is teljes elismeréssel vagyok Marci segítségé iránt! Már mint egy izgalmas kriminél, várom a végkifejletet, hogy mi is a baj! Szerintem nagyon tanulságos lesz, és az az érzésem, kicsit kemény fába vágta a fejszéjét... Na mindegy, nem ezért írok.

Még mindig ECL86. Végül rászántam magam és két egyforma, de különböző pakettvastagságú trafót szétszedtem, és egyformára hoztam a pakett vastagságot. Így kaptam 2x4,2ccm-es trafót. Ez elég is lenne P=2W, fa=50Hz SE-hez. Ez eddig jó, csak az a gondom, hogy nem légréses M lemez. Van valami megoldás, ami alkalmazásával használható legyen SE-hez? Vagy alkalmazom P=8W fa=100Hz PP-hez, (bár a 100Hz alsót kicsit magaslom, ha SE-nél ennek felére veszem...).
(#) mark.budai válasza V1rusH hozzászólására (») Aug 12, 2015
Szerezz SM74 vasakat, és építs egy PP-t. Ez a cső amilyen jól szól PP-ben, annyira kár SE-nek elpazarolni őket.
(#) gerleimarci válasza V1rusH hozzászólására (») Aug 12, 2015
Teljesen igazad van. Meg is köszönöm mindenkinek, de főleg fercinek és CHZnak, mert ők segítettek a legtöbbet. Nélkülük már biztos feladtam volna.

Én még mindig tartom a véleményem, ecl86 SE teljesítménye nem elég semmire, főleg nem zenehallgatáshoz.
(#) szucsistvan123 válasza gerleimarci hozzászólására (») Aug 12, 2015
Idézet:
„ecl86 SE teljesítménye nem elég semmire, főleg nem zenehallgatáshoz.”

Azért kis szobába (mint az enyém) bőven elég!
(#) gerleimarci válasza szucsistvan123 hozzászólására (») Aug 12, 2015
Hangfaltól is függ. Dinamikát meg szerintem el is lehet felejteni. Egy komolyabb félvezetős is jobb.

Nem akarok megint vitát szítani, de még mindig ez a véleményem.
(#) szucsistvan123 válasza gerleimarci hozzászólására (») Aug 12, 2015
Idézet:
„Egy komolyabb félvezetős is jobb.”

Azért kapcsolás függő is!
(#) V1rusH hozzászólása Aug 12, 2015
Köszönöm mindenki építő vélemányét! Lesz SE is, de akkor marad az Unitra kimenő hozzá, már csak kíváncsiságból is összerakom, és lesz PP is, van 8, 12, 14W-os kapcsolás kimondottan ezekre a csövekre. 14W több mint elegendő szerintem szobába!

mark.budai: felcsigáztad érdeklődésem, de a célom a meglévő anyagok (vasak) felhasználása lenne! Már írtam valamikor, van egy beag kültéri hangoszlop illesztő trafóm. Kb akkora mint az APT100 kimenője. Csombos darab, de csak 1db. Van 2db 50W-os toroidom, de azokat PL500 PP- re tartogatom. Vasat eladnék inkább nem vennék, legalább is első ízben...
(#) V1rusH válasza gerleimarci hozzászólására (») Aug 12, 2015
Ezt én is vétózom! Azért annak idején a maguk módján: saját hangszóró, rétegelt lemez fa káva -ahhoz képest szépen tudtak muzsikálni! Háttér műsor forrásnak tökéletes. Pl hangos könyvet sem 100W-on hallgat az ember!
(#) V1rusH válasza mark.budai hozzászólására (») Aug 13, 2015
Említett vasmagot gondolom kétszetesen véve érted egy oldalhoz, mert a táblázatot nézve, hasznos keresztmetszetben még kisebb is mint általam említett M lemezes mag.
Na meg a számításaim is ezt igazolják... így voltaképpen megválaszoltam önmagam kérdését.
(#) CHZ válasza gerleimarci hozzászólására (») Aug 13, 2015
Ha meguntad a kapcsolásod javítgatását javasolnék egy egyszerű átalakítást.
Nyákterved minimális módosításával kivitelezhető. Egyszerűbb, nem erősít akkorát, nem is szükséges, nem gerjedékeny, beállítása sem problémás. Csak a bekeretezett rész szerint kellene változtatnod, kevesebb alkatrész, így a nyák is megfelelő hozzá. V2 rész maradhat eredeti állapotában.
A hozzászólás módosítva: Aug 13, 2015
(#) gerleimarci válasza ferci hozzászólására (») Aug 13, 2015
A 470k és a 120k közé beraktam egy 50k-s potit, 44V és 57V között tudtam állítani. Megint a fázisfordító után mértem. Az eredmény nem valami meggyőző.
(#) gerleimarci válasza CHZ hozzászólására (») Aug 13, 2015
Módosítani nem tudok, mert nem én én terveztem a nyáktervet és valami post script fájlban van. Ehhez már új nyákot kéne készíteni, mert ez az elvagdosás, átkötögetés már lassan gányolás kategóriába megy át.
(#) ferci válasza gerleimarci hozzászólására (») Aug 13, 2015
Így szerintem sem.. úgy látszik, a fázisfordító "elrontja", legalábbis addig. Kíváncsi lennék már a végére, ott mit tudnál mérni, nehogy átvágjon a közbenső mérés.
Rakd be a végcsöveket és élesben mérd, közben a potit állítva.
A hozzászólás módosítva: Aug 13, 2015
(#) gerleimarci válasza ferci hozzászólására (») Aug 13, 2015
A módosítás előtt mértem egyet ott is.
(#) CHZ válasza gerleimarci hozzászólására (») Aug 13, 2015
Öt perc alatt kész, nyák jó hozzá, néhány alkatrészt kell csak kivenni.
Hamarabb kész lenne, mint ez működni fog.
(#) gerleimarci válasza CHZ hozzászólására (») Aug 13, 2015
A VT1-nél keményen vagdosni kéne a vezetősávokat.
Ehhez van kész nyákterv, mert akkor nem is gondolkozok rajta sokat?
(#) CHZ válasza gerleimarci hozzászólására (») Aug 13, 2015
Nem kéne sok helyen, beültetési rajzodon rajzold be, nagyon egyszerűen módosítható, több átkötés kell, vágás alig.
(#) gerleimarci válasza CHZ hozzászólására (») Aug 13, 2015
A fázisfordító utáni asszimetrikus jel meg fog maradni?
(#) CHZ válasza gerleimarci hozzászólására (») Aug 13, 2015
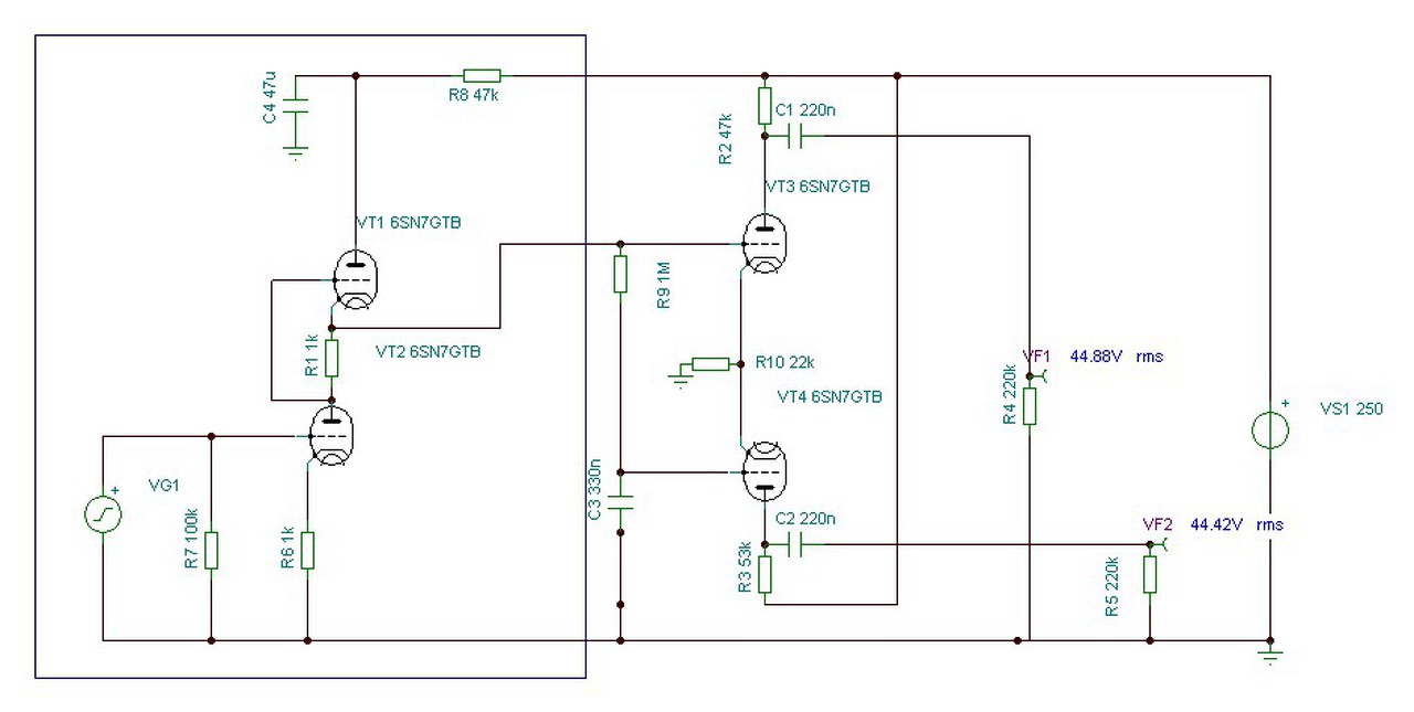
Nézd meg a szimulált ábrát és a rajzon is ott van a két kimenet eff. értéke.
(#) gerleimarci válasza CHZ hozzászólására (») Aug 13, 2015
Egyszerűen nem megy ez az áttervezés. Még alig fogtam bele, de már tele van átkötésekkel, vágásokkal, levegőben lévő alkatrészekkel. Ehhez gyártani kell másik nyákot.
(#) ferci válasza gerleimarci hozzászólására (») Aug 13, 2015
Csinálj képet a bestückungsplan-ról, előzőleg ráírva a pozíciószámokat, csőláb számokat, aztán tedd melléje az átalakítandó elvit. Alig kell vmit átkötnöd, kicserélned, elvágnod.
(#) CHZ válasza gerleimarci hozzászólására (») Aug 13, 2015
Átkötés az ellenállás helyére betehető, több helyen is.
Átvágás a V1 anódja és katódja között kell, oda megy 1k, akár a nyákoldalon is lehet.
R1, R2, C1 kivenni, R4 ki helyére átkötés, R8 helyett 47k, katódban a trimer is maradhat.
Egy vezeték kell nyákoldalra V1 alsó trióda anódról felső rácsára.
A hozzászólás módosítva: Aug 13, 2015
(#) gerleimarci válasza CHZ hozzászólására (») Aug 13, 2015
Szerinted így jó, vagy elfeledkeztem valamiről? R7-et kihagytam, mert ott a poti.
(#) gerleimarci válasza CHZ hozzászólására (») Aug 13, 2015
Elnéztem, összeolvastam az R6 1K. Akkor az 1K-s trimmer marad, de visszacsatolás potiját kiveszem, mert egyenlőre zavar, és nem biztos, hogy szeretnék visszacsatolást.
(#) CHZ válasza gerleimarci hozzászólására (») Aug 13, 2015
Nem az alsó trióda anódjáról kell vinned a V2 rácsára, hanem a felső cső katódjáról és a felső trióda rácsa van összekötve az alsó anódjával.
6 kivezetés megy a V2 rácsára, 4 es összekötve a 2 sel, ha jól számolom a foglalat kivezetéseit..
A hozzászólás módosítva: Aug 13, 2015
Következő: »»   1783 / 2208
Bejelentkezés

Belépés

Hirdetés
XDT.hu
Az oldalon sütiket használunk a helyes működéshez. Bővebb információt az adatvédelmi szabályzatban olvashatsz. Megértettem