Fórum témák
» Több friss téma |
Fórum » Csöves erősítő készítése
Ne feledd betartani a fórum viselkedési szabályait, és a topik megmaradásának feltételeit. [link]
A téma átmenetileg fagyasztva lett, hozzászólni nem tudsz!
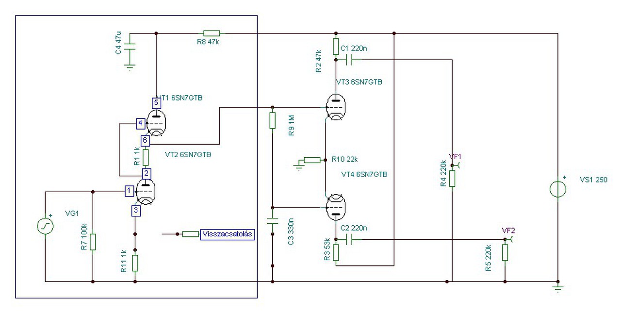
Így kellett volna rajzolnom, nézd át még egyszer rajz szerint.
Nem jó! 10u már ott van nem kell másik! 22k helyett kell 47k régi 100k helyén átkötés. Vedd ki a 47k tedd a 22k helyére és kösd át a régi R4 helyét, egyszerűbb és jobb így.
A hozzászólás módosítva: Aug 13, 2015
Meg is lehetne ezt Sprint -ben rajzolni. Nem sok idő, és a nyákot sem kéne kötözgetni.
Akkor már más kapcsolás is lehetne, nyák miatt lett ez kapcsolás.. Egyszerű így, minimális átalakítás.
A hozzászólás módosítva: Aug 13, 2015
Új nyákot akar maratni.
Egyébként ez lett volna a következő javaslat. Jelenlegi nyákterv sem tetszik.
Szerintem csinálja végig most már, állítsa be és ha sikerül, csinálhat másik panelt is ha akar.
Persze, én is ezt tenném, ha már ezt választotta. Mindenképp elvinni a működőképességig, még az sem gond, ha össze van drótozgatva a régi panel.
Ha lehet, nem csinálok új nyákot. Idegességemben már megcsináltam a makrót az oktal foglalathoz, de abbahagytam.
A hozzászólás módosítva: Aug 13, 2015
Te tudod mit, hogyan csinálsz. Mi maximum tanácsot tudunk adni.
Még ennyi átkötés talán belefér, de jobban szeretek szép munkát kiadnia a kezeim közül.
Akkor nem értem, most miért nem.?
![]() Azzal a felépítménnyel csoda, hogy még nem rázattad meg magad.
Az a felépítmény csak tesztelésre van, mert így könnyen tudok benne turkálni.
Kezdhetek vagdosni, így jó lesz?
Ezt magadtól kérdezed?
Ha minden ok, jöhetne próba is.. A hozzászólás módosítva: Aug 13, 2015
Ezt szépen meg lehet csinálni arra a nyákra, elko sem kell másik, ott van a paneleden.
Ha kész, lemosod a nyákoldalt és még kinézete is megfelelő lesz.
Tőled kérdeztem, csak nem volt olyan hozzászólásod, ami már az utolsó képről szól.
Bocsánat, hogy csak ilyen későnjelentkezem, de ki kellett festeni egy szobát
![]() Megcsináltam, szerintem nagyon szép szimmetrikus jel jön belőle. Majd holnap, de lehet hogy még ma berakom a GU-kat, és a kimenő után is mérek. Így utólag rájöttem, nem magamtól kellett volna kapcsolást választani, hanem meg kellett volna titeket kérdezni.
Szerencsére rá tudtalak beszélni az átalakítására, kapcsolás módosítása nyáktervedhez igazodott, így viszonylag kevés változtatással megoldottad.
CH2 amlitudója picit nagyobb, trimerrel belőhető.
Szerencsére. Ha valaki a jövőben e kapcsolás alapján akar építeni, gyorsan beszéljétek le róla
![]() ![]() Azóta állítottam rajta, szerintem tökéletes.
Sajnos több olyan kapcsolás kering ami hibás, nincs megfelelően kidolgozva.
Így már ok, trimer is szabályoz már... Ha a bemeneti érzékenységét növelni szeretnéd (esetleg), akkor ezzel a kis módosítással megoldható. Trimer helyére 820R rá 470u 10V, 470R helyett 180R.
Még nem tudom, hogy szeretném-e, mert még nem tudtam kipróbálni, hogy kihajtja-e rendesen a végcsöveket.
Most olyan gondom van, hogy a nyugalmi áramot nem tudom 7mA fölé vinni. Melyik alkatrész értékén változtassak? Az a kevés áram sem szimmetrikus,állítottam a P5-ön, valamennyit közeledett egymáshoz a két érték, de még mindig nem az igazi. Megcseréltem a két csövet, de ugyan azon az oldalon fojt több áram.
Mekkora a negatív előfesz? 220K és a 50k trimer van bent?
Ha nem tudod csökkenteni az előfeszt, akkor R24 ellenállást kell csökkentened.
Írd be azt is ehhez, hogy Ug2, Ua hány volt, Rk most mennyi és hány mV van rajta..
68V az egyenirányítás után.
Így van.
Ug2 260v, Ua gondolom megegyzik a tápfesszel ami 490V. Rk 10 Ohm és 78mV van rajta.
Oké, csak azért kérdeztem, hogy OTT van-e az anódokon és a segédrácsokon pl. a fesz.
Meg van a baj!
Az R22-23 szakadt. Akkor ment tönkre, amikor egyszer szikrázott a cső. Cserélem gyorsan.
Ja, hát mindig mérni kell, mert a rajz adata egy dolog.
Az előfeszt pedig csavard maxra. A hozzászólás módosítva: Aug 14, 2015
|
Bejelentkezés
Hirdetés |













