Fórum témák
» Több friss téma |
Mielőtt kérdezel, a következő két dolgot ellenőrizd!
I. A helyes tápfeszültségek megléte.
II. A kimeneten van-e egyenfeszültség.
Élesztés.
Csak hogy ne fuss felesleges köröket
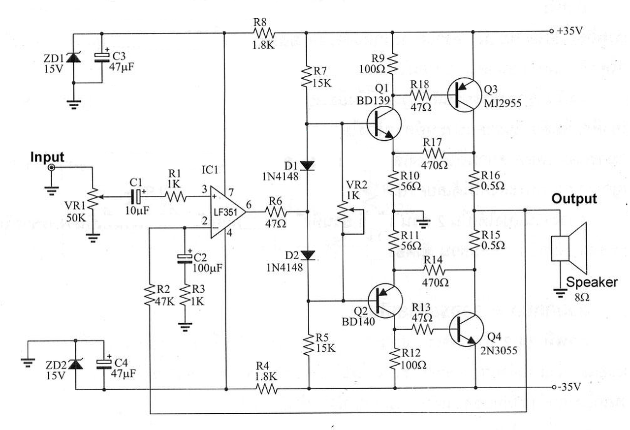
ennél egyszerűbbet nem találsz úgy variálod ahogy tetszik
Nem értem ez már egy kész erősitőnek látszik min 2 x 400W amely lágyinditóval, és koppanásgátlóval is rendelkezik.
Szia! Bizony az 1 ohm-os ellenállásokon a kimenő teljesítmény 20%-a, de még a 0,47 ohm-on is a 10%-a csapódna le. A 4 ohm hangszóróhoz 0,22 ohm-os ellenállásokat tennék, ennek feltétele, hogy a diódákat a hűtőbordára kell fogatni/ragasztani a nyugalmi áram stabilitása érdekében.
Tehetek to-220 tokozású diodakat? Esetleg valamit valtoztatnál-e még a helyemben?
A D1,2 és a trimmer helyére egy ilyen panelt ajánlok, persze kicsit más ellenállásértékkel.
Köszönöm szépen, a héten megpróbálom ezt is elkészíteni. Most ami a Pa-célt fogja szolgálni azt az erősítő panelt terveztem meg. Apex ax11 modulok, csak dupla végtranyóval és emelt táppal (+-40V helyett +-60V).Mielőtt felhozódna az st151, azzal az a helyzet hogy túl széles és nincs annyi helyem, emiatt került a sor más erősítő elkészítésére. Ha haladtam valamit természetesen írok, további kellemes délutánt.
Akkor a kérdésem a következő. Diodábol 2n 4002m van itthon, az jó a 4009 helyett? meg c9014 es tranyot esetleg lehet helyetesiteni egy Bc 337 el vagy valami hasonló tranzisztoral. Ami npn és nagyából megegyezik evel a c9014 el??
Sziasztok! Adott egy proel PRL1300-as végerősítő. Mellékelem a kapcsolási rajzát. A kérdés az hogy lehetne-e áramkorlátot építeni bele, hogy ha véletlenül rövidre zárom a kimenetet, az erősítő fokozat kapcsoljon ki, hogy egy végtranzisztor se menjen tönkre?
Üdvözletem, TEA2025B végfokról lenne szó. A gondom az, hogy az 1ik hangszóró halkabban szól mint a másik.A 2 kimeneten a tápfesz fele van. Valami ötlet? :/
Sziasztok van egy Yamaha Rxv-350 erösitőm....Bekapcsolom és 5 msp kb és kikapcsol!!! HELP!!!
Álitolag az 1ik oldalán recseget a hangfal... meg be is kapcsol csak kapcsolgasam ki meg be.... Nem tartom jó ötletnek... Előre is thx
Azért némi íráskultúrát is belevihettél volna a helyesírásodba nem beszélve arról hogy fogalmazd meg mit is szeretnél érthetően majd eztán írj...Ahogy elnézem jobb ha nem nyúlsz hozzá mielőtt nagyobb kárt teszel benne...
Kedves Zotya ne haragudj az írásom miatt fejlesztenem kell..sajnos a fogalmazással és a helyes irásal gondjaim vannak!!
Nem szeretnék nagyon belepiszkálni mert nem értek hozzá!! Általános hibát vagy tanácsot kérnék hogy mi lehet a gond. Müszerel 1.1 et mértem a biztostékban... ez lehet e probléma? Szervizelésére is szivesen költők ha korrekt az ár.... és nem 4 ezer a bevizsgálás és minden megkezdet óra 6 ezer ft!! ![]() A válaszokat köszönöm.
Amit tudok róla mert vettem! Az egyik első oldalon recseget a hangfal.... Állitolag a jel volt rossz!!! Lehet végfok??
Szia! Ellenőriztem az ellenállások értékét, a beültetési rajzhoz viszonyítva rendben vannak.
Találgathatnánk napestig, ami biztos, hogy ezt nem te fogod megjavítani.
A mért értékek jobb áttekinthetősége érdekében megkérlek a mellékelt rajzra (például Paint-tel) írd rá valamennyi tranzisztorláb feszültségét, azaz összesen 12 mérési eredményt. A méréseket a GND jelű testponthoz képest végezd és egy tizedesjegy pontossággal, a feszültség előjelével együtt olvasd le!
Megjavitani biztos nem én fogom...nem értek hozzá!!!!
Valami korrekt szerelöt nem tudnátok ajálani??? Adatpapának meg köszönőm az értékes privát levelét. Probléma azonos volt és végfok ic miatt tiltot be neki az erősitő!! A mai nap folyamán be szerzem az uj üvegbiztositékot mert lehet az a gond!! De ha nem én nem értek ehhez az iccseréhez meg hogy hol kénne melyiket nézni vagy mérni!!
Akkor komolyan nem értem, hogy miről beszélünk. Azt megjegyezném, hogy a biztosíték okkal szokott megszakadni, olyankor a dolgát végzi és a dolga az, hogy ne égjen le a ház, ha túl nagy amperek folynak indokolatlanul.
Hello, Ha lehet tegyél fel egy képet a végfokról. Lehet forrasztási, hangerő szabályozó vagy kontakt hiba is a halkság oka. A féltáp a kimeneten az nem hiba ennél a végfoknál, hanem normális. A gyári kapcsolás és a mért DC feszültségek alapján hibát nem látok.
Sziasztok! Na elkészítettem azt a féltápos erősítőt(azért mellékelem is.) Ma eljött a sor, hogy élesztem. Az én tápfeszültségem 70Vdc. Mikor külön kipróbáltam a 2 kis panelt, pöccre indult, egyből tudtam nyugalmit állítani minden jó volt. Jött a dobozolás. Szépen bekábeleztem a tranyókat(sőt össze is fontam a kábelt a tranyókig. Jött az első bekapcsolás. Primerben izzó, kialszik oké. adok neki hangerőt megy minden eleinte szépen. kivettem az egőt, nagy hiba volt.. egyszercsak valami recsegős hang és világitott a Q6 collector(5W)ellenállása. Kimértem a diódákat, okésak. Egyedül egy BD140 van vezetésbe. Kicseréltem adok neki tápot, az izzó csak világit, ha teszek rá zenét, sőt elég tiszta hang jön ki még is világit a primerben az égő. Annyi változtatás van hogy a Q1-en 47pF van téve. Mutatok néhány képet hogy mi a helyzet.
Hello,
Az r16 nem nyúlt meg, vagy cserélve lett ? D1-D2-t a hűtőbordával kellene hőkapcsolatba juttatni, illetve ahol Reloop is írta a TL431-s áramkörre cserélni inkább. A panelről tudnál olyan fotót feltenni amin nem a hátteret sikerül élesre állítani ? üdv:
Képek minőségéért elnézést. Amit használok telefon tönkre ment a kamerája, így egy gagyibbal fényképeztem. Az R16 egy az egyben megszakadt, cserélve lett. A másik panel tökéletesen működik igy ezzel a diódás verzióval. Az összes tranyót lemértem, mindegyik jó, még sem működik. A diódáknak sincs semmi bajuk.
A hozzászólás módosítva: Aug 19, 2015
A hibás csatornán a javítás után rövidre zárt bemenet mellett állítottál ismét nyugalmi áramot ?
A diódáknak kellene stabilizálni a terhelés következtében melegedő végtanzisztorok munkapont változását. Ha nincs hővezetés szempontjából kapcsolat a diódák és a végtranzisztorok között hűtőbordája között, akkor a végtranzisztorok melegedésével a nyugalmi áram folyamatosan növekszik, amiből hőmegfutás-> tönkrement tranzisztor lehet. A másik lehetőség, hogy ez a csatorna gerjed. A beszerelt állapotról egy éles képet tudsz adni? Nincs azzal a kamerával baj, az ágy csíkos huzata tökéletesen látszik, tartsd kicsit távolabb a gépet a tárgytól fotózásnál hogy az élesség a tárgyon tudjon lenni. Segít a jó képminőségben ha a tárgyat fotózásnál egy erős lámpával közelről (kb 1m) megvilágítod. A tárgy és a lápa között ne legyen árnyékot adó tárgy
Valami közismert formátumba nem tudnád áttenni?
Magas az építésed rizikófaktora: ellenállás értéket felére csökkentesz, a végtranzisztort pórázon tartod, precíziós trimmer helyére mezei példányt ültetsz. Csoda hogy az egyik panel működik
![]() A javított csatornánál mennyi most a nyugalmiáram? |
Bejelentkezés
Hirdetés |




ennél egyszerűbbet nem találsz úgy variálod ahogy tetszik













