Fórum témák
» Több friss téma |
Fórum » Csöves erősítő készítése
Ne feledd betartani a fórum viselkedési szabályait, és a topik megmaradásának feltételeit. [link]
A téma átmenetileg fagyasztva lett, hozzászólni nem tudsz!
Ez milyen? Hibái?
A hozzászólás módosítva: Aug 19, 2015
Ezt azért töröltem, mert sok hiba volt benne.
Trimmer korlátozónak, vagy balansz beállítónak van benne.
1M a levegőben ?
1. hiba
Rendben. Vedd ki azt a trimert.
GND vonala nem jó, látod, hogy rajzoltam, úgy kell. Fűtést így nem kötünk. Fűtés vezetékeit össze sodorjuk, gnd mentén visszük, a rácsoktól távol.
2. hiba.
Trimmer biztos ne maradjon?
Minek? Teljesen felesleges. Jól elkészített erősítőbe ilyen nem kell.
Itt egy példa a fűtés vezetékezésére.
Majd megpróbálom ezt utánozni. 6H8C DC fűtésről megy, csak a GU nem.
A hozzászólás módosítva: Aug 19, 2015
miért kell kihozni a GND-t?
Így nem fog működni, levegőben a rács.
A hozzászólás módosítva: Aug 19, 2015
melyik?
Csak azért, hogy szimmetrikusan tudd vinni majd az erősítőben tovább, mindig úgy, hogy a nagyobb áramú alkatrészek negatívjától haladva a kisebb áramú felé. Fűtést is könnyebb tovább vinni zajmentesen. Így olyan, mint ha az összes alkatrész negatívra menő lábát egyetlen csomóba kötnéd. Nem alakul ki földhurok. Táppanelt is így kell kialakítani hozzá.
Ne kérdezd, találd meg!
Marci, akkor még egyszer. Fűtést így nem kötünk, legyen az AC vagy DC.
Első 6N8S vezérlőrácsáról hiányzik a rácslevezető, CHZ erre gondolt.
Mit csináljak másképp a fűtéssel? Szeretném, ha ott nem kéne drótozni. Egyébként a GU fűtése így jó?
Marci ott drótozni kell !
Esetleg így?
Berajzoltam, a GND-vel mennyiféle képpen lehet variálni.
Nagyfeszt foglalat alatt nem vinnék, pláne akkor nem, ha az épp a fólia oldalon lesz.
A GND úgy akarom kötni, hogy a bal oldalinál jobboldalt, a jobb oldali panelnál a bal oldalt kötöm.
Ja, és a táp az marad a régiben.
Scooby ötlete jó, csak az anódot ne ott vezesd el a foglalat alatt, nem kell annak törvényszerűen a nyák legszélén lenni. De tehetsz átkötést is, az alkatrész oldalon egy szigetelt drót, és megoldódik a probléma. Egy csöves nyáknál nem hátrány az átkötés, nyilván nem kell telerakni vele, de így is örülhet a cső, hogy nyákra kerül. Főleg hogy nem is oda tervezték, főleg ekkorát, mint egy GU50.
Miért nem jó a középen földelés? Miért akarsz két nyákot tervezni, amikor a két oldalt egy nyáktervvel el tudod rendezni?
Annyira megtetszett a GU50-es részed, hogy betervezem az enyémbe (persze ha nem haragszol meg érte)
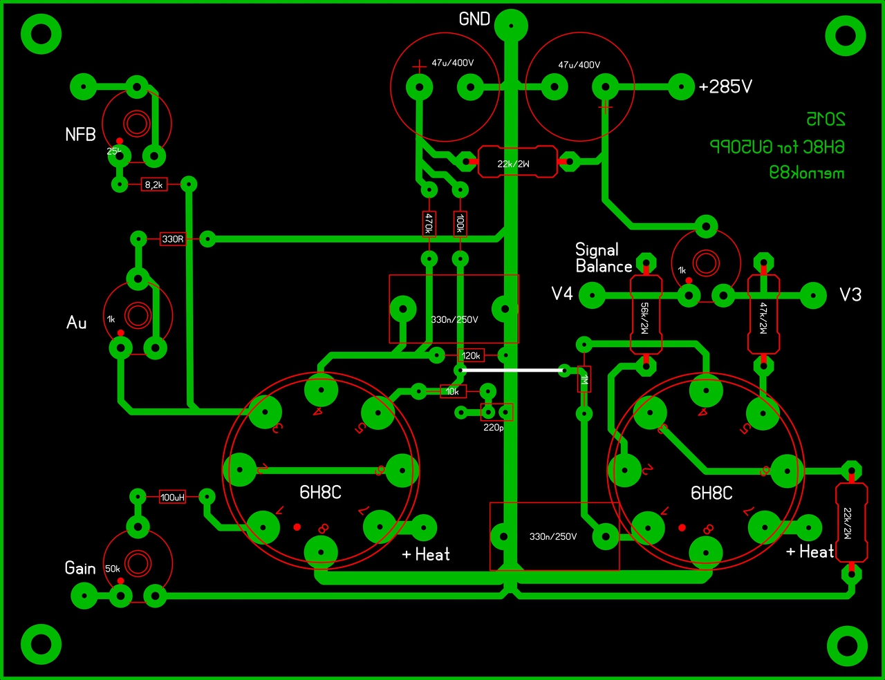
A sárga volna mi célt szolgál nálad? Marcinak üzenem, hogy a GU50 8-as lábát kösse testre! És szerintem elnézted, mert V1-nél a 2-es és a 6 láb van összekötve, míg a V2-nél a 6-os és a 3-as (ha nem én néztem el a cső bekötését) Írd már meg kérlek pontosan melyik pozicíóban kellett elenállás értékeket módosítanod az eredeti rajzhoz képest. (mik lettek az eltérések, mert akkor azt én is egyből beletervezem) CHZ régebbi ellenállás felsorolásában az utolsót szerintem elírta R18 nem vészes csak a z R17 Az ötleteket köszönöm, gyorsan korrigáltam is a tervemben az R10, R11-et. Ebben már kihagytam a teliföldet és középen vezettem végig a GND sávot. Bemeneti poti azért lesz, mert nekem külön van egy előerősítőm és a maximális jelszintet be akarom korlátozni (előerősítőm gyári, abba nem akarok piszkálni). 6H8C DC fűtéses lesz. Szivesen fogadom az észrevételeket. A hozzászólás módosítva: Aug 19, 2015
Azért nem akarom, mert akkor a bist át kellene kötni, meg felesleges vezetékpazarlás, mert a táp úgy is mellette van, nem mögötte. Egy nyákterv lesz, nem kettő.
A signal balance poti 10K lett.
Nem a 7-es lábra gondolsz?
Induktivitást elhagytam az elenéről.
GU50 8-as lába GND.
6H8C (V2) Katód-Katód Ami 3-as és a 6-os láb
A 8as fűtés, a hetes az árnyékolás.
Nagyon elnézted a lábkiosztást
|
Bejelentkezés
Hirdetés |









