Fórum témák

» Több friss téma
Fórum » Erősítőkről általánosságban
Lapozás: OK   21 / 27
(#) highand válasza elyelibator hozzászólására (») Aug 20, 2015 / 1
 
Az impedancia kompenzálás és a feszültség generátoros táplálás nem ugyanaz. A feszültség generátoros táplálásnál a hangszóró generátor üzemmódban való működésének áramait az erősítőnek kell elnyelni, ami azt jelenti, hogy a hibafeszültséghez hozzáadódik az a feszültség, ami a nyílt hurkú kimeneti impedancián keletkezik.

Belátható, hogy áramgenerátoros üzemmódban ez nem történik meg. Tehát inkább ma egy áramgenerátorral hajtott impedancia kompenzátoros hagsugárzó, mint holnap egy visszacsatolt feszültséggenerátor.

A legjobb egy kiequalizált frekvencia menet áramgenerátorról.

Szerény véleményem szerint, de nem kívánom senki meggyőződését megváltoztatni.
(#) elyelibator válasza highand hozzászólására (») Aug 21, 2015 /
 
Legegyszerűbben ere gondoltam,+ egy két impedancia kompenzátorra. Vagy az equalizálás meg megoldható a pc ről. Egyébként is arról megy.
Na most már tényleg kiváncsi vagyok a hangjára.

howland.JPG
    
(#) Buvarruha válasza highand hozzászólására (») Aug 21, 2015 /
 
Láthatnánk méréseket ennek eredményéről? THD, IMD stb.
(#) kormika hozzászólása Aug 22, 2015 /
 
Sziasztok! Reloop fórumtárssal az A osztályú erősítős topicban elkezdtük boncolgatni a kapcsolásomat, és előjött, hogy a szinusz két félperiódusa a kimeneten nem azonos amplítúdóval jelenik meg. Ha bárkinek van a hiba megszűntetére segítő jellegű hozzászólása, azt szívesen fogadom Csatolom a vizsgált kapcsolást, a cél egyébként 50W körüli kimenő teljesítmény. Mielőtt megköveztek, előre bocsátom, hogy tisztában vagyok azzal, hogy értelmetlen dolog fél kilowattot elfűteni 50W-ért, de mindenem megvan ahhoz itthon, hogy megépítsem, akkor meg miért ne?

aosztaly.JPG
    
(#) reloop válasza kormika hozzászólására (») Aug 22, 2015 /
 
Először a kicsatoló kondi előtti pontot állítsd be úgy, hogy szimmetrikusan vágja a szinuszt!
Vedd észre, mi határolja a pozitív és a negatív félperiódust! Lehet ezen valahogy javítani?
(#) kormika válasza reloop hozzászólására (») Aug 22, 2015 /
 
Rendben, eljátszadozom vele, köszönöm, hogy segítesz, tanulni sohasem késő
(#) reloop válasza kormika hozzászólására (») Aug 22, 2015 /
 
A torzításra (félperiódusok aszimmetriája) nem tértem ki. Annak mérséklésére újabb áramköri elemeket kell bevonni. Az 1 kHz 50mV bemenő jelnél 1,5% harmonikus torzítás számol a Tina, az még elmegy, sőt meg is van a varázsa. Ha jobban is szeretnéd hajtani akkor aktív elem és visszacsatolás is kell a torzítás kézbentartásához. A világhálót tallózva biztos találsz megoldásokat, érdemes kipróbálni egyet-kettőt.
(#) kormika válasza reloop hozzászólására (») Aug 22, 2015 /
 
Odáig már eljutottam, hogy szimmetrikus lett a szinusz két félperiódusának az amplítúdója, ezt a nyugalmi áram csökkentésével értem el, de a negatív félperiódust mindig hamarabb kezdi el vágni. Toljam el az egyenáramú munkapontot tápfesz feléről pozitív irányban, vagy mi erre a megoldás?
(#) kormika válasza kormika hozzászólására (») Aug 22, 2015 /
 
Nna eljutottam a számomra kielégítő végeredményhez, 52,6W RMS kimenőteljesítmény, 1,3% asszimetria van csak a két félperiódus amplítúdója között, és a dc munkapont 35-ről 40V-ra való eltolásával a szinusz tetejének vágása is egyszerre kezdődik el. Nagyonszépen köszönöm a segítséget, amint lessz szabadidőm megtervezem a paneleket, legyártom őket, és felélesztem a szörnyeteget, kíváncsi leszek, hogy milyen lessz a hangja
(#) reloop válasza kormika hozzászólására (») Aug 22, 2015 /
 
Ó de sietsz! Az R2-t vedd kétfelé és tégy be a kimenetről feszültségutánhúzó kondenzátort (pl. 47uF). Vajon mi fog történni a kivezérelhetőséggel?
(#) steelbird válasza kormika hozzászólására (») Aug 22, 2015 /
 
Szia! Ezzel a kapcsolással szerintem nem tudsz 1% alá menni. Ha nem cél a visszacsatolás nélküli topológia és fontos a kis torzítás, akkor válassz ki egy egyébként is jó paraméterekkel rendelkező erősítőt és növeld meg a nyugalmi áramát 7-8 A -re, máris megvan az A osztályú erősítő.
(#) highand válasza elyelibator hozzászólására (») Aug 22, 2015 /
 
Kiindulásnak megfelelő. A Tina-ban van egy OPA544 tipusú áramkör, amit a TDA2030 helyett használhatsz a szimulációkban. Ez jobb, stabilabb a valóságban a TDA-nál, de a szimulációra megfelel TDA helyett. A hangszórót építsd fel néhány lineáris alapelemből és úgy tedd a szimulációba. Ez alkalmas lesz az equalizáció szükségességének bemutatására.

A hangszóró nem lineáris működését sokkal nehezebb szimulálni és szükségtelen is.

Viszont a felépített hangszóróval ha párhuzamosan beteszel egy áramgenerátort, akkor tudod vizsgálni, hogy mekkora hatást tud kifejteni az áramgenerátoros erősítőre.

A gyakorlati megvalósításnál vedd majd figyelembe, hogy egy ilyen elrendezésben az erősítő egyáltalán nem csillapítja a hangszórót, de az equalizálás ezt meg fogja oldani az amplitúdó szempontjából, de nem oldódik meg a rezonancia frekvencián a késleltetés kérdése.

A hang annyira más és tetszetős, mint mondjuk egy Stradivari hangja. Lesz egy generalszósz karaktere, mint egy Linn Sondek-nek, de tetszeni fog.
A hozzászólás módosítva: Aug 22, 2015
(#) tothbela válasza steelbird hozzászólására (») Aug 22, 2015 /
 
Sziasztok. Itt az oldalon be volt linkelve egy videó, ahol a szaki elmagyarázta, hogy nem cél a kis torzítás. Most a teljesség igénye nélkül felvázolom az úriember elképzelését. Frekvenciafüggő visszacsatolást kell alkalmazni, ami a középhangoknál csökkenti a torzítást. a sávszéleken pedig meg kell hagyni a visszacsatolás nélküli működést. Ettől persze alul, felül kiemelés lesz, de azt ( az úriember gondolata szerint a kimeneten induktív/kapacitív elemekkel) vissza lehet állítani. Szerintem inkább a bemeneten. De jó a gondolat. Állítása szerint a beszédhangok (ének) átvitele igen érzékeny a torzításokra, de a basszus és a cintányér hangjának jót tesz egy kis színezés. Ez az aszimetrikus átvitel szinte kínálja a lehetőséget a megvalósításra.
(#) tothbela válasza kormika hozzászólására (») Aug 22, 2015 /
 
Üdv. Nelson Pass használ olyan A osztályú topológiát, ahol az áramgenerátor is változtatja az áramát, tehát nem állandó. Az A osztály elméleti hatásfoka 50 % . ha egy SE végfok folytótekercs (kimenőtrafó) helyett áramgenerátorral van megoldva, akkor a dupla tápfesz miatt ez már csak 25 %. Ha az áramgenerátor helyett csak sima ellenállást használunk, akkor alig üti meg a 10 %-ot. Pass úr módosított áramgenerátorával, alacsonyabb a nyugalmi áram, így 25- 50% közé tehető az elérhető hatásfok. 50W kimenőhöz már lehet hogy érdemes megpróbálni az öreg ajánlatát.
(#) steelbird válasza tothbela hozzászólására (») Aug 22, 2015 /
 
Rendben, de az a hozzászólásom, amire te most válaszoltál, egy olyan erősítő kapcsolásra ment, amelyiknél nincs az általad említett frekvenciamenet-kompenzáció, sem arra törekvés, hogy a legkisebb legyen a torzítás a középtartományban.
(#) reloop válasza tothbela hozzászólására (») Aug 22, 2015 /
 
Szia! A beszédhang jól bele van vésődve az agyba, szerintem ott azért bukik ki a turpisság. Amúgy tele van felharmonikusokkal, elég kissé megtologatni egy EQ magas-tartományát. Fourier-nek is van erről különbejáratú véleménye
A hozzászólás módosítva: Aug 22, 2015
(#) elyelibator válasza highand hozzászólására (») Aug 23, 2015 /
 
No jó hogy ezt írtad! A mai napig Mayan bufferét hallgatom, csak fet-esre átalakítva. Ennél sem látja az erősítő a hangszórót. Mindig is egy áramgenerátoros meghajtásról gondolkodtam, de akkor így 2 legyet ütők egy csapásra. A buffernál van egy komoly fázis-probléma, ami szerintem a teljes hangképet olyanná teszi amilyen. A középhangoknál talán azért olyan élethű-hangszóróból kilépő a hangja, mert mindenhol máshol csal. És igen jellemzi a szabadjára eresztett nyakló nélküli hang-zás.
Ezek szerint hasonló lesz a hangkép, és még áramgenerátoros is. Azzal amit leírtál 2 problémám is lesz:
-felyhallgatóhoz lenne sennheiser hd201 aminek nem találtam az impedanciamenetét
-így az equalizálás marad a fülemre(ami végülis nem igazán baj vagy gond, de hangszórónál ezt már meg tudom oldani akusztikus méréssel.
Írtad annó a Bufferre, hogy nagy mélyhang kiemelése van a rezonanciafrekvancián.
Gondolom azért mert nem figyelgeti az ellenállás ingadozásokat, csak tolja a feszt.
Terveztem hozzá hangdobozt, ami ha minden igaz még ebben az évben elkészül. Az aljában 2 egymással szembefordított mélysugárzó, de passzív crossover nélkül hangsugárzóként meghajtva. Ha már szabad legyen szabad.
Visszatérve az erősítőre egy kétutas hangsugárzónál, azért már nem olyan egyszerű ez az impedancia dolog azért, mert két hangszórónak nem feltétlen ugyan az az ellenállása, és sokszor ez még jól is jön ki, csak nem igazán itt.
Pl: ha ohmikusan illesztem őket, veszíthetem a hangnyomást. Ha nem, az erősítő valamelyiket túllövi...hát igen az equalizálás marad csak valós megoldásnak. Na most már kezdem kapizsgálni.
Köszönöm a segítséget.
A hozzászólás módosítva: Aug 23, 2015

render1.jpg
    
(#) jvc174 hozzászólása Aug 23, 2015 /
 
sziasztok egy olyan kérésem van felétwk hogy egy sony f261r tipushoz keresek kapcsirajzot akinek megvan vagy tud az külgye el az e-mailomra : pacelka.j@freemail.hu elöre is köszi
(#) voodoo válasza elyelibator hozzászólására (») Aug 23, 2015 / 1
 
Idézet:
„-felyhallgatóhoz”

(#) reloop válasza jvc174 hozzászólására (») Aug 23, 2015 / 1
 
Szia! Mellékelem, de te is megtaláltad volna Guglival, például az Elektrotanyán. A jövőre nézvést: a kapcsolási rajz kérésnek külön témája van, ne írd ki az e-mailcímed a fórumba (az adatlapodon legyen ott az elérhetőséged) és vedd észre, hogy az itteni beszélgetésekhez képest feltűnően hanyag a helyesírásod!
(#) kormika válasza reloop hozzászólására (») Aug 23, 2015 /
 
Nem sietek, csak sikerült elérnem egy olyan eredményt, amiben én nem látok hibát, kipróbáltam amit írtál, de nagy változást nem vettem észre, csak annyit, hogy újból asszimetrikusan kezdi vágni a szinusz tetejét, ha kiveszem a kondit, akkor egyszerre kezd vágni a két félperiódus teteje.
(#) kormika válasza tothbela hozzászólására (») Aug 23, 2015 /
 
Szia. Igazából már ez a kapcsolás is sokkal bonyolultabb, mint szeretném, egyik ismerősömnek van egy olyan erősítője, amiben egy SJ akármilyen FET van és egy 100W-os alumínium testű ellenállás, plussz a kimeneti és bemeneti csatolókondik, és a munkapontbeállító trimmer, házi készítésű az erősítő, de nem ő csinálta, németországban vette egy bolhapiacon. Ez az erősítő 12W-ot tud, akkor kezdett látszódni szkópon a vágás a szinusz tetjénél. Én is egy ilyen kapcsolásból indultam ki, de 2-3W-nál többet nem tudtam kicsikarni belőle, igaz SJ FET-et nem tudtam beszerezni, IRFP240 van itthon bőven, ezért ezekkel próbálkozom. A fentebb csatolt kapcsolás eddig a legbíztatóbb, már megterveztem hozzá a panelt is, holnap veszek műnyomópapírt és megépítem a végfokot, aztán kiderül. Őszíntén szólva én nem bízok nagyon a Tinában, sokszor volt olyan, hogy Tinában tökéletesen működött minden, a valóságban pedig semmit nem volt hajlandó csinálni az áramkör, és nem feltétlenül csak erősítőkről van szó.
A hozzászólás módosítva: Aug 23, 2015
(#) pucuka válasza kormika hozzászólására (») Aug 23, 2015 /
 
Idézet:
„erősítőlye”

Mi a csoda ez? Ragály?
(#) kormika válasza pucuka hozzászólására (») Aug 23, 2015 /
 
Elnézést a hibáért, alapból kényes vagyok a helyesírásra, de most tabletről vagyok, és a tablet kijavítja a beírt szavakat néha baromságra, amit nem mindig veszek észre. Volt már olyan, hogy pl. a különbent kijavította külömben-re, és hasonló ilyen alpvető hibákat csinál, de ajándék lónak nem szabad ugye a fogait nézegetni...
Szerk.: Nna tessék, az alapbólt is kijavította alpből-ra...
A hozzászólás módosítva: Aug 23, 2015
(#) reloop válasza kormika hozzászólására (») Aug 23, 2015 /
 
Azért vágott aszimmetrikusan mert megnőtt a kivezérelhetőség, kisebb lett az áramgenerátor maradékfeszültsége.
Van azért pár dolog amit feltétlen és van pár amit ajánlott megtenni.
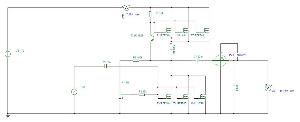
Próbáld értelmezni ezeket az alábbi ábrán, valamint szimuláld mekkora így az erősítő torzítása!
(#) kormika válasza reloop hozzászólására (») Aug 26, 2015 /
 
Szia.
Elnézést, hogy eltűntem pár napra, de sajnos volt egy enyhébb szemműtétem Tegnap délután légszerelve ugyan, de összeraktam a kapcsolást, mert nem tudtam műnyomó papírt venni, de jobb is, nem gyártottam potyára panelt. A kapcsolás tökéletesen indult, először szkóppal és műterheléssel próbáltam, hozta azt, amit a Tina szimulált, gondoltam akkor engedjük rá a hangszóróra. Kis hangerőn elképesztően szépen szólt, de ahogy növeltem a hangerőt, úgy kezdett érdekes hangja lenni, a közepek és a magasak elkezdtek aránytalanul felerősödni, és olyasmi hangja volt a magasainak, mintha négyszögjelet hallgattam volna, szóval zene ki, szinuszgenerátor rá, 8kHz, hangerő felteker, megint négyszögjelet hallani, de a szkópon gyönyörű szinuszjel látható.
Próbáltam többféle zenével, de mindegyiknél előjön ez a jelenség, a szkóppal mért jelalakból visszaszámolva olyan 10-15W körül kezdem hallani a jelenséget zenestílustól függően. Heavy Metalt hallgatva pl. 25-30W-ig nem hallani a négyszögjel szerű magasakat, gondolom az eleve torzított zene miatt, de a közép és magaskiemelés itt is kezd megjelenni olya 8-10W körül. Nem tudom mitől lehet, de szerintem elvetem ezt a kapcsolást, pedig nagy reményeket fűztem hozzá. Este még kattogott az agyam, rajzolgattam a Tinában, és a csatolt rajz született belőle. Ma délelőtt vissza kell mennem a dokihoz, de délután összedobom, és meghallgatom, de azért kíváncsi vagyok a hozzáértők véleményére is. Nem tudom, hogy csináltak-e már ilyen végfokot mások, ez tegnap este született meg a fejemben, nem állítom, hogy én találtam ki, de eddig ilyennel nem találkoztam sehol. Én AB-osztályúnak mondanám, de talán az a A hangsúlyosabb a 2A-es nyugalmi áram miatt. Várom a véleményeket észrevételeket, most lessz időm kísérletezgetni, 1 hétig kerülnöm kell az erős fényt, szóval a lesötétített szobán tudok szerelgeni a félhomályban
(#) reloop válasza kormika hozzászólására (») Aug 26, 2015 /
 
Szia! Beraktad a 0,33 ohm ellenállásokat amiket ajánlottam?
A rajzod ismert elrendezés, ennek az a gyakorlati problémája, hogy a bekapcsolás pillanatában a FET-ek így egymásra nyitnak.
(#) didyman válasza kormika hozzászólására (») Aug 26, 2015 /
 
Nem tudom, mennyire lehet jellemző probléma A-osztályúaknál, de a FET-eket alacsony impedanciáról kell meghajtani, hogy a G-S kapacitásuk ki tudjon sülni. Ez teljesülhet a jelenlegi forrásokkal, amiket próbálsz?
(#) kormika válasza reloop hozzászólására (») Aug 26, 2015 /
 
Igen beraktam, az f_3 nevű utolsó rajzodat építettem meg, most még kicsit kísérletezgettem vele, 2,5A-ra visszavett nyugalmi árammal és 1-1 FET-el is tudja a 10W körüli kimenőteljesítményt, mivel csak 1-1 FET maradt benne kivettem a 0,33 Ohm ellenállásokat is. Most nem jön elő az a fura négyszögjelre hajazó torzítás vagy nem tudom pontosan micsoda volt, de így megszűnt. Végülis egy 10W-os A osztályú erősítő sikeredett a kapcsolásból, szerintem nagyon szép hangja van, lágy, puha mélyei vannak, amik nekem kimondottan tetszenek, a magasai tiszták, egy-két zenében észrevettem olyan magashangokat, amik eddig nem hallatszódtak, és olyan zenékben, ahol szóló női ének van, bizonyos részeknél libabőrös lettem a hosszan kitartott énekhangoktól Hogy van-e valamiféle torzítása, azt nem tudom, szkópon nem látok semmi erre utalót, ha van is neki, akkor a fülnek (legalábbis az én fülemnek) nagyon kellemesen torzít. Így mostmár elégedett vagyok az eredménnyel, picit sajnálom, hogy nem jött össze az 50W, de végülis az tényleg felesleges lett volna, szobában sztereó rendszernél szerintem az átlagembernek érzékeny hangfalakkal nincs szüksége 5-6W-nál többre. Ez a 10W-os végfok egy hangfallal képes olyan hangerőérzetet produkálni a szobámban, amit a 2x20W-os STK végfokom képes csinálni mindkét hangfallal. Mégegyszer szeretném megköszönni a segítségedet, sok dolgot megértettem és megtanultam a segítségednek köszönhetően. Most pár napig nem tudom sajnos folytatni az építést, mert a doki leragasztotta a szememet, hogy tudjon pihenni, egy szemmel pedig nagyon nehéz dolgozni, az ember nem is veszi észre, hogy mennyiren fontos mindkét szeme, amíg az egyik valami oknál fogva ki nem esik.
A hozzászólás módosítva: Aug 26, 2015
(#) Buvarruha válasza kormika hozzászólására (») Aug 26, 2015 /
 
Idézet:
„Ez a 10W-os végfok egy hangfallal képes olyan hangerőérzetet produkálni a szobámban, amit a 2x20W-os STK végfokom képes csinálni mindkét hangfallal.”


A magas THD márcsak ilyen, kicsit visszaolvasva megtalálod a magyarázatot egy videóban.
Következő: »»   21 / 27
Bejelentkezés

Belépés

Hirdetés
XDT.hu
Az oldalon sütiket használunk a helyes működéshez. Bővebb információt az adatvédelmi szabályzatban olvashatsz. Megértettem