Fórum témák
» Több friss téma |
Fórum » Csöves erősítő készítése
Ne feledd betartani a fórum viselkedési szabályait, és a topik megmaradásának feltételeit. [link]
A téma átmenetileg fagyasztva lett, hozzászólni nem tudsz!
GU81!
Trióda nem jobb mint a pentóda?
Az egy monstrum
Cső mind a kettő
.Akkor 6C33C? Abból lehet otl-t is csinálni, bár az nem igazi csöves
6C33C-t OTL-ben nem, de az beszerezhető?
Amúgy találtam kimenőket, ezek adottak, ezekhez esetleg milyen csöből lenne érdemes építeni? Bővebben: Link
6L6GC, 6П3С, EL34, ha kicsit leadsz a 20W-ból akkor EL84/6П14П.
Ezek mennyiért kaphatóak, s mekkora teljesítmény hozható ki belőlük? Persze hangzás rovására ne menjen.
De neki a trióda tetszik, ha azóta meg nem változott a véleménye.
A hozzászólás módosítva: Aug 22, 2015
Üdv.
Ha triódából akarsz PP-t csinálni, akkor nagyon mélyen a zsebedbe kell nyúlni. Talán a 6c19p vagy 6n5s/13s esetében nem. Szerintem is marhaság az audió/adó cső latolgatás, de van más alternatíva. 807, el/pl509, Pl36, PL508, stb. Kifejezetten audio csövek. 6550, KT sorozat stb. De triódába és UL-be is lehet üzemeltetni a többrácsosokat. Én ezt választanám. Ha nincs sok csilliós rendszered akkor felesleges triódás ellenüteműben gondolkodni. Ha meg mp3-at hallgatsz akkor felesleges bármi ilyenben gondolkodni.
Pl. Bővebben: Link
Nem a cső lesz drága hanem a trafókészlet, hacsak nincs egy nyugdíjas bácsika kéznél aki gombokért teker. 6L6GC ~50W, EL34 szintén, EL84 15+W. Keress adatlapokat, nézz eBay-t, a szovjet csöveket (még) olcsóbban be lehet szerezni. Bővebben: Link Bővebben: Link Bővebben: Link Bővebben: Link A hozzászólás módosítva: Aug 23, 2015
Én most konkrétan sztereó G-807PP ben gondolkodok E88CC, 6N6P meghajtással..
Egy vagyon lesz a trafó készlet.. No de ez a csövesek átka.
50W az egy kicsit túlzás egy EL34-től, inkább 30-40W.
Én még mindig ott járok, hogy a GU50-et ajánlom neki. CIROKL is tesztgyőztes erősítőt épített belőlük.
Én is után-építettem azt a GU50PP-t és semmi gond vele.
SRPP-vel vagy kaszkáddal?
Ez lenne..
A hozzászólás módosítva: Aug 22, 2015
A PL 36 nem a legjobb választás,sorvégcsőnek tervezték-úgy tudom,a PL500 elődje.Régen építettem vele PP-t...sehogysem tetszett a hangja.Tizenvalahányat dobtam a kukába...arra akarok ezzel utalni,hogy fizetni nem nagyon szabad érte,(esetleg, ha fillérekért adják) A 807-es valamivel jobb lenne,de 600V felett érzi igazán jól magát.Nagy "böhöm"cső,de magas az illesztési impedanciája.és kényes a pontos áttételre.Kezdőknek nem ajánlott.A PL 509 viszont szuper...
Láttam kapcsolási rajzot,ahol 80W-ot szedtek ki egy pár EL 34-essel,600V-os anódfeszültség mellett.Jaa...a torzításról nem szólt a fáma...
Nos elindult egy 2X807PP projekt.
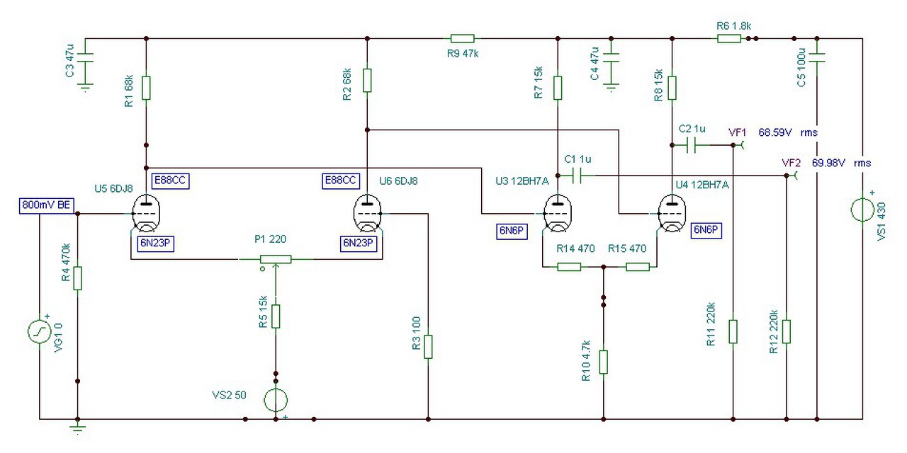
AB1 osztály Ua:600V, Ug2:300V stabililizált, Ra-a:10KOhm, Trafók tekerése folyamatban. A meghajtás még kérdéses, de szerintem marad a jól bevált E88CC, 6N6P meghajtás.
Gondolom az adatokat a RTÉK-ből vetted ki, ott D osztályról írnak(nem digitális!). Meghajtásnak egy izmosabb SRPP megfelel, a 807 komolyabb meghajtást igényel, mint például EL 34.
Ezeket az adatokat innen vettem. AB1 es beállítást ír az adatlap 600V anód, 300V g2, Ra-a 10KOhm..... 59V meghajtó feszültséget tudok előállítani.
G-807 A hozzászólás módosítva: Aug 23, 2015
Ezek a kimenők esetleg mire alkalmasak áttekerés nélkül? Vagy mindenképpen át kell tekerni?
1.1 és 1.2 ezekből 2db-om van a 2-esből 8-10 db biztosan, de lehetséges, hogy több
A középső az biztosan képeltérítő tekercs, a többi VT, vagy Orion tv SE hangkimenők 3-4W max, és E(P)CL86 csővel. Az áttétel miatt a képkimenő szerintem necces az PCL85 re van illesztve. De a mágusok megmondják a tutit.
Az úgy jó lesz. Hálózati trafót pedig érdemes alaposan túlméretezni, nagyon tudja rángatni a tápfeszt.
A hálózati egy Beag APX100 kimenő vasára lesz tekerve... Csak el fogja bírni..
A számításnál hagytam tartalékot..
A képeltérítő trafón én 21-22-es áttételt mértem.Nagyimpedanciás csövekhez (807,EL 84,stb) nem alkalmas,AZ EL 34 éppen határeset,de attól izmosabb csövekhez-GU 50 pl.-már használható.Más kérdés,hogy ugyanúgy nincs rétegelve,mint a "kis" hangkimenők,tehát a hangminőség esetleges...
A hozzászólás módosítva: Aug 24, 2015
Bővebben: Link
Az R6-hoz hány Wattos ellenállás szükséges? Eredetileg a végfok menne róla, azért ír 9W-ot, de én csak az előfokhoz és a segédrácsokhoz használom. A hozzászólás módosítva: Aug 24, 2015
2W-osat tennék oda, lényegében feszültség és teljesítmény sem esik rajta. Azt gyanítom, hogy a kondik okozta áramlökéstől védi a FET-es stabilizátort (szerintem 0,6W is elég lehet, de a feszültségtűrés miatt inkább 2W.
|
Bejelentkezés
Hirdetés |


.
No de ez a csövesek átka.





