Fórum témák

» Több friss téma
Fórum » Kapcsolóüzemű táp 230V-ról
 
Témaindító: cimopata, idő: Szept 13, 2006
Témakörök:
Lapozás: OK   546 / 788
(#) lorylaci válasza Rezneki Henrik hozzászólására (») Aug 30, 2015 /
 
Azért modntam azt, hogy ha nem tudsz mgé nyákot tervzeni, akkor használj kész nyáktervet. Van belőle bőven a cikkekben meg itt a fórumon is.

0,5 mm2 ? biztos? Nemhogy 0,5 cm2? Mekkora frekvencián akarod ezt működtetni? Meg persze milyen anyag? Ha korrekt anyagból menne akkor 36 menet 0,5cm2 és a 70kHz még elmenne, de gyanusan kevés. Honnan tudod, hogy nem RFIszűrő toroid (ha nincs más az is használható, de jóval kisebb B-n).

A legtöbb multiméter teljes induktitivást még so-so mér, de szórt induktvitiás mérésénél rendkívül pontatlanok.
A soros induktvitiás meg azrét kérdeztem milyen, mert méretre nézve szerintem betelít.

Várj még a nyáktervvel, először az alkatrészeket tedd rendbe.
(#) Rezneki Henrik válasza lorylaci hozzászólására (») Aug 30, 2015 /
 
Nyákterv: ha nem próbálom, nem is fogom tudni.

Valóban 0,5 cm2 bocsánat!
A toroid kék színű, ha igaz, ez az anyagáról is ad infót, de hogy mit, azt nem tudom. Ez volt itthon.
A primer induktivitása 40 uH volt, a soros induktivitásé 50 uH. A nyákterven a méret megtévesztő.
(#) lorylaci válasza Rezneki Henrik hozzászólására (») Aug 30, 2015 /
 
Idézet:
„A toroid kék színű”

Ez egy sendust mag lesz. Alacsony a fajlagos induktivitása, fojtók készítésére való, alapból légréses. Nem jó trafónak!
(#) Ge Lee válasza Rezneki Henrik hozzászólására (») Aug 30, 2015 /
 
Az a kék gyűrű majdnem biztos hogy porvas. A rajz meg azért olyan amilyen (soros induktivitás) mert kis szórású trafóhoz (pl. PC tápé) rajzolták, hogy ne kelljen trafót tekergetni. Gondoltam hasonlóan jártál el, ezek szerint nem.
(#) Rezneki Henrik válasza Ge Lee hozzászólására (») Aug 30, 2015 /
 
Alapvetően a cikkhez írtak alapján próbáltam eljárni. Így
a tekergetéssel nem volt gondom, sőt ez izgatott legjobban, mert még nem csináltam ilyet, viszont a soros induktivitás jó ötletnek tűnt arra az esetre, ha nem sikerülne induktivitás tekintetében korrektül megtekernem a tekercset.
Azt írtad porvas, lorylaci azt írta sendus. A kettő egy és ugyan az vagy két külön dologról beszélünk? Valahol azt olvastam, a porvas mag jó lehet. Tudom, hogy egyikőtök sem lát bele a fiókomba, de van valami trükkje amivel meg lehet állapítani melyik lesz az?
(#) lorylaci válasza Rezneki Henrik hozzászólására (») Aug 30, 2015 /
 
Idézet:
„Alapvetően a cikkhez írtak alapján próbáltam eljárni”

A cikk teli van jópár hibál. Például a rezonáns kondinak MKS vagy MKT egyáltalán nem ajánlott, hamar tönkre fog menni. MKP jó, ha adatlapja alapján meggyőzödtunk (dU/dt), FKP biztosan (csak az drága és nagy).
De van még rakat hiányosság és hiba. Cimopata cikke sokkal jobb.

Idézet:
„A kettő egy és ugyan az vagy két külön dologról beszélünk?”

Porvasnak nevezünk minden olyat magot, ahol a finomszemcsés vas, vagy speciális ötvözet valamilyen kötőanyagban van eloszlatva, hogy légréses legyen. A sendust egy specikó porvas márka, aminek tulajdonsága, hogy olcsó és nem olyan nagy a vesztesége 100kHz alatt. (CCM zavarszűrőnek kis áramhullámosság esetén tuti)

Idézet:
„Valahol azt olvastam, a porvas mag jó lehet.”

Én meg valahol azt olvastam, hogy a magyarok ufók leszármazottai.

Idézet:
„Tudom, hogy egyikőtök sem lát bele a fiókomba, de van valami trükkje amivel meg lehet állapítani melyik lesz az?”

Legegyszerűbben úgy lehet ha veszel egy megfelelő ferritet (RET, Lomex, TME, Farnell, FDH). Legtutibb az N97 anyag, de ide egy N87-tel is csodákra leszel képes.
Ha mindenképpen kukázni akarsz, akkor az ATX tápokban EI33 mag van általában TDk PC40 vagy PC44 anyagból, ami egész jó.

Gyors megkülönböztetés porvasmag és ferrit között: próbáld meg (lehetőleg egy selejetes példány) elfűrészelni. Ha viszi akkor porvas, ha nem megy a fűrészelés (mert a fűrészlap kicsorbul) akkor ferrit. A ferritek nagyon kemény anyagok, de törnek.

Apropó ferritből vannak a közös módusú zavarszűrők is. Ezek nem igazán jók trafónak, bár én is használtam már ilyet kísérletezésre. Szórakozni elmegy, de melegedni fog, mint a nyavaja.
(#) Ge Lee válasza Rezneki Henrik hozzászólására (») Aug 31, 2015 /
 
A porvas nem jó, sőt ahogy Laci már leírta előttem a ferritből sem mindegyik. Ha van korrekt induktivitásmérőd akkor nagyon egyszerűen eldönthető a dolog. A porvasnak 80-120 körüli AL értéke lesz, a zavarszűrő ferriteknek mondjuk 3-400 körül, ami pedig teljesítményátvitelre készült ferrit annak általában 1500 felett. Persze ez zárt magra igaz, ha nincs benne légrés.
Ha majd sokat tapogatod őket ránézésre is megmondod hogy melyik jó és melyik nem. Egyébként elvileg azonos térfogat mellett a porvas "jóval" nehezebb mint a ferrit.
(#) bankimajki hozzászólása Szept 4, 2015 /
 
Sziasztok.
Szeretném egy notebook töltőnek a kimeneti feszültségét módosítani (jelenleg: 19V) A visszacsatolást szeretném módosítani hogy 40V-ot adjon ki. (Gondolom azon alkatrészeket, amelyeknek a feszültségtűrése nem engedi ezt meg, azokat cserélnem kell.) A kérdésem az hogy a benne található trafó vajon elviseli-e ezt a túlzott terhelést? (Gondolom ilyenkor 2X-esen lesz gerjesztve, mivel szeretném ugyanazt az áramot is kivenni, amit eredetileg tudott (5A). Van ebben ráció, hogy látjátok? (Eredetileg 100V-tól működik, szóval annyi tartalék biztosan van még a primer körben.)
Előre is köszi a segítséget.

Üdv.: Miki
A hozzászólás módosítva: Szept 4, 2015
(#) Trivium93 válasza bankimajki hozzászólására (») Szept 4, 2015 /
 
Szia.
1. Az ic ami benne van, az teljesítményt néz, szóval max 5A*19V=95W. Ne álmodozzunk hogy 200W kijön belőle, 5*19=95W, amit kitudsz szedni.
2. Ha ki is jön a 40V akkor is max 2,375A tud.
3. Ha 200W kell kell építs félhidas tápot. LM494-el lehet szabályozni. Ezzel stabil tápod lesz. Ha eléri a 40V-ot akkor a trafómeghajtást letiltja, ha csökken akkor elindul és ez nagyon gyorsan reagál a fesz. csökkenésre így stabil 40V-od lesz.
(#) Kovidivi válasza bankimajki hozzászólására (») Szept 4, 2015 /
 
Ha tudna a trafó és a félvezető 200W-ot, nem gondolod, hogy 200W-os laptoptápként adták volna el? Azért minimum 1.5X több pénzt el lehet kérni. A feszültséget se valószínű, hogy duplájára tudod emelni. Nem szoktak ennyi tartalékot hagyni. +20-50% reálisnak tűnik, de +100%-ot biztos nem lehetséges, esetleg nagyon kis árammal (100mA).
(#) voodoo válasza bankimajki hozzászólására (») Szept 4, 2015 /
 
Szia. Annak van egy maximális terhelő árama amit tud. Annyit még esetleg tudsz csinálni, hogy feszkétszerező egyenirányítással sorba kapcsolod a diódákat. Így közel 40V-od lesz de csak 2,5A.
(#) Rezneki Henrik válasza Rezneki Henrik hozzászólására (») Szept 13, 2015 /
 
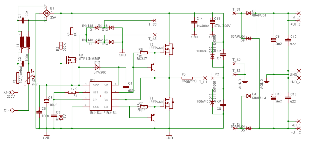
Sziasztok! Nekifutottam a nyákterv elkészítésének újra. Igyekeztem szem előtt tartani az intelmeiteket. Most nem kapkodok, ez egyenlőre csak terv. Megköszönöm ha ismét véleményezitek!
A hozzászólás módosítva: Szept 13, 2015
(#) dara válasza Rezneki Henrik hozzászólására (») Szept 13, 2015 /
 
Nem értem miért tornázol ezen a nyák terven mikor a cikkek között ott van lorylaci nyák terve?56K 5W?minek ekkora?A T2 mit csinál ott?Fele ekkorában meg van az egész.A betápra 600uF,a grec meg csak 1,5A?Ezt a BSS oldalt felejds el ha valamit is készíteni akarsz.
(#) GeorgeAudio válasza Rezneki Henrik hozzászólására (») Szept 13, 2015 /
 
Szia! Az első dolog ami szembetűnik a nyákon azaz, hogy nincs meg a primer és a szekunder között a megfelelő szigetelési távolság! Az alsó Fet re menő táp nagyon közel van a kimenethez!
(#) Trivium93 válasza Rezneki Henrik hozzászólására (») Szept 13, 2015 /
 
Hello.
A felső fet mihez képest kapja meg a jelet?
1.Elfelejtetted a Vs lábát a két fet közé bekötni.
2. Vcc lábához legalább egy 10µF-os kondi kell (vagy több, lehet akár 220µF is és akkor ha kikapcsolod kisüti a kondit).
3. 9.1V-os zénerrel nem lesz jó, be se fog indulni.
4. Kimenetnél az a dióda nem jó, oda már gyors dióda kell.
5. Amit már írtak is, hogy nincs meg a primer és szekunder közötti távolság se.

Egyenlőre ennyit vettem észre.
Ezeket javítsd, vagy készíts el egy használható nyáktervet.
A hozzászólás módosítva: Szept 13, 2015
(#) lorylaci válasza Rezneki Henrik hozzászólására (») Szept 14, 2015 /
 
Többször mondtam már, vegyed elő az én vagy cimopata nyáktervét és azt alakítsd át. Kezdd úgy. Ne magadtól indulj ki, mert nem lesz jobb. Azt majd később...
(#) Rezneki Henrik válasza lorylaci hozzászólására (») Szept 14, 2015 / 1
 
Biztosan meg fogom építeni valamelyik kapcsolást az említettek közül. Szükségem lesz rá az erősítőmhöz.

A kapcsolásnak amit én erőltetek az a hallatlan nagy előnye van a többi általam látott kapcsolással szemben, hogy kezdtem "megérteni" a működését. Leszögezném, nem értem a működését, akkor már ténylegesen is működne. Inkább csak dereng. Ha sikerülne valami működő cuccot összehoznom, az azt jelentené, hogy tényleg van valami fogalmam az egészről. Ez nagy siker lenne, még ha nem is lesz tökéletes és nem is fogom soha használni semmire.

Ha időközben nem veszítitek el a türelmeteket, a segítségetekkel lassan el is jutok odáig.

Köszönöm a tanácsokat mindenkinek!

Ja, és a lényeg, ha Trivium93 által említett hibákat javítom, van esély rá, hogy működni fog? A zener mekkora legyen? A táp 9V kell legyen az IC-nek. (vagy nem?) (A BY252 a szekunder oldalon csak elírás.)
(#) ferci válasza Rezneki Henrik hozzászólására (») Szept 14, 2015 / 1
 
A 2153-ban van belső zener ( adatlap, 15.6 volt ! ), de ha kímélni szeretnéd, válassz 14 volt körülit, akár 2-ből összerakva sorban.
A hozzászólás módosítva: Szept 14, 2015
(#) ufy92 válasza Rezneki Henrik hozzászólására (») Szept 14, 2015 /
 
A Fetek meghajtása fordítva van bekötve.
Az egyik rezó kondi a semmibe van kötve.
Nagyon hosszúak a primer oldalon a vezető sávok.
(#) dara válasza Rezneki Henrik hozzászólására (») Szept 14, 2015 /
 
A kapcsolás amit te úgymond erőltetsz,nem jó.Ajánljuk a ténylegesen működőt, és nem fogadod el.A te általad hallatlanul nagy előnyű kapcsolásnak hallatlan nagy anyagköltsége lesz mikor a sokadik fetet,vagy ic cseréled.A sok szövegnek az lesz a vége,hogy oda jutunk lorylaci kapcsolásához.Pl:nem tudod az ic tápfeszét,a kimeneti diódát nem tudod hogy miért az van,és miért nem az kell.Ha ránéztél volna az ic adatlapjára,már is tanultál volna.A frekvencia az tiszta nálad?Itt több KHZ van szó.Még azt sem mondtad milyen trafót raksz bele?Mivel ha te tekered meg lehet tekerni a kivánt induktivitásra,már is nem kell soros.Aztán még sorolhatnám.
(#) Trivium93 válasza Rezneki Henrik hozzászólására (») Szept 14, 2015 /
 
Az ic felső fet meghajtása 13V alatt be se indul (suliba legalább is nem indult).
Ha javítod, van rá esély, hogy működjön.
A trafó legyen az elválasztó primer és szekunder között, akkor tuti elég a távolság.
Itt egy kép ami segíthet, ehhez hasonlóan. Ebből pár dolog hiányzik.

12.JPG
    
(#) Rezneki Henrik válasza ufy92 hozzászólására (») Szept 15, 2015 /
 
Igen, köszönöm!
(#) Transztyuszeres hozzászólása Szept 22, 2015 /
 
Sziasztok nagy "játékosok"!
Rég jártam erre.
Úgy döntöttem, hogy ismét elektronikázok.

Van valakinek erősítőhöz tervezett SMPS tápja ETD49 trafóval, nyáktervvel együtt?
(Jöhet hard switch, vagy rezonáns is(ZVS,ZCS))
A hozzászólás módosítva: Szept 22, 2015
(#) Transztyuszeres hozzászólása Szept 22, 2015 /
 
Még választhatok is, hogy Epcos vagy a másik, már elfelejtettem a gyártót, szégyellem magam.
(#) Transztyuszeres hozzászólása Szept 22, 2015 /
 
Amíg senki, addig itt van az enyém kapcsolási rajzzal, nyáktervvel, tesztelve, működik.
Eagle4.11-et ajánlok a fileok megnyitásához.
A vezérlésre való visszatáplálás nincs az sch-ban, utólag raktam be.
A hozzászólás módosítva: Szept 22, 2015
(#) Transztyuszeres hozzászólása Szept 22, 2015 /
 
Jajj, vak vagyok, rajta van a kapcs. rajzon a vissza táp.
Valaki aki jártas Eagle-ben segíthetne megcsinálni ezt(kép):
Nincs jó toroidom, be kéne operálni a nyáktervbe az ETD49-et.

001.jpg
    
(#) voodoo válasza Transztyuszeres hozzászólására (») Szept 22, 2015 /
 
Szia.
Végülis mi a kérdés azon kívül, hogy etd 49-cel építkezett-e valaki? Amúgy jól néz ki a nyákterved, szerintem korrekt, kicsit kevèskének találom a puffereket, dehát ugyebár ez van. Valamint a primer puffer (-Vdc) sávját kényelmesebben kanyarintottam volna, ha az R2, R4 ellenállások mind kettő függőlegesen lenne közvetlen közel az stp-hez az irf 460 mellett. De szerintem nem nagy gáz. Jó az így is.
(#) voodoo válasza Transztyuszeres hozzászólására (») Szept 22, 2015 /
 
Juuj ez most fájt, ez a kép össze ollózás. Mostmár értem a kérdést.
Én sprintes vagyok.
(#) Transztyuszeres válasza voodoo hozzászólására (») Szept 22, 2015 /
 
Valahol megvan az ETD49 Eagle-ba bevíve alkatrészként, de nem találom az istennek se...
(#) Transztyuszeres válasza voodoo hozzászólására (») Szept 23, 2015 /
 
Az a helyzet, hogy mikor itt jártam jó pár éve, akkor ment a fene nagy titkolózás, senki nem közölt le egy működő nyáktervet sem(kivéve cimopata a cikkében).
Ezen jöttem/szeretnék változtatni.
Következő: »»   546 / 788
Bejelentkezés

Belépés

Hirdetés
XDT.hu
Az oldalon sütiket használunk a helyes működéshez. Bővebb információt az adatvédelmi szabályzatban olvashatsz. Megértettem